Полезная информация


avatar_VasiliSk

Драйвер для мощных светодиодов с синхронным выпрямлением

Автор VasiliSk, 15 Авг. 2013 в 05:21

« назад - далее »

0 Пользователи и 1 гость просматривают эту тему.

zap

Попробовал в симуляторе - реальный коэффициент усиления даже несколько ниже 1+R1/R2, особенно при высоком "коэф усиления".
Разбираться почему так не стал, всё равно вряд ли такими извращениями буду заниматься :)
Зачем, если есть специализированные усилители напряжения шунта типа INA216, ZXCT1109 итп...
С уважением,
Андрей

Поражаю масштабностью некопмпетентность (ц) из лички

варп

#91
[user]zap[/user], будем-не будем " такими извращениями  заниматься " пока не столь важно...Но важно знать , что такой вариант есть ...Вспомним , когда сильно припрёт...
Кстати , если шунт включить не в цепь анода , а в цепь делителя мы получим " инверсное " ( со знаком " минус " ) усиление , но , там оно ниже - без ( плюс 1 ) , а просто R1/R2 , очевидно ...
https://electrotransport.ru/index.php/topic,17961.36.html     ответ #49....
Всё до поры выглядит извращением ..., смотришь - а это уже - классика ... :-)
( я вообще-то - скромный .... :-D)

VasiliSk

воскрешу ка я дискуссию

связи с тем что недавно чуть не убрался об джып решил выделить время и спаять драйвер для 30W фары на IRS2540
разгадка в разнице версий с 25401 была найдена - это защита от заклинивания (lutch-up immunity)
в старой версии она реализуется в виде диода от EN к нижниму выходу на Gate
защита чтобы при стробоскопе например верхний ключ не завис в включенном состоянии. поэтому спомощью такого диодика микра выключится сможет только когда открыт нижний ключ

теперь ближе к телу
спаял, подобрал резисторы рабочего питания от питания на светик
дроссель 100мкгн, IRF520 низ + верх
все запустилось, работает. нижний полевик ДИКО греется... ладно. выкидываю, ставлю диод обычный APT8DQ60K - схема на 30Ватт работает и нагрев никаких компонентов значительно не ощущается
радиаторов ессестно нету никаких, голые транзюк и диод

у меня мысль только в том что дроссель работает в "прирывистом" режиме и нижний полевик ухудшает обстановку только. (ток не постоянно меняется в дросселе, есть паузы между подачей импульсов) еще варианты?

putman

Цитата: VasiliSk от 11 Нояб. 2013 в 12:47
все запустилось, работает. нижний полевик ДИКО греется...
Есть осциллограф ?
Я бы посмотрел на фронты этого полевика.
Раз греется он один, то сквозняка нет.
Какое сопротивление стоит в затворе транзистора ? может с ним ошиблись и он дооооолго открывается и заааакрывается.
Обзоры велофар. Сравнение велофар. Ремонт велофар.
Инфинеон 12 фет, Кристалайт HT-3525 (1000W), 50 км/ч, LiPol 16S4P=1000Втч.

VasiliSk

выбрал "рекомендуемое"
4.7 ома. на верху аналогично.
осцил есть, но есть много причин его не трогать) старый советский.

да еще. пробовал ставить 4310 - там емкость затвора астрономическая. грелись хорошо оба полевика. впринципе понятно почему

putman

Может быть сама дорожка до сопротивления длинная и тонкая ?
Эта дорожка должна быть как можно короче и толще.
----
А чем яркость управляется, шимом ?
Обзоры велофар. Сравнение велофар. Ремонт велофар.
Инфинеон 12 фет, Кристалайт HT-3525 (1000W), 50 км/ч, LiPol 16S4P=1000Втч.

VasiliSk

насчет короче вкурсе. 5мм от микрухи
вот он собсно торчит (перепаял сюда чтобы легче было подкидывать)

яркость пока ничем не управляется. по хорошему надо операционник на шунт и крутилку. но также можно шимить EN вход гдето под 1кгц. и суда же повесить можно строб. вообщем с микроконтроллерным управлением буду потом разбираться, счас отладить схему хочу



Добавлено 11 Нояб. 2013 в 13:23

кстати чтобы не гадать на кофейной куще вот эта схема использована. только еще нижний полевик добавлен

putman

Ух какой ужос =)
Я когда что то то подобное делал, у меня всю схему колбасило.
Для 30 ватт такая времянка не подойдёт, нарисуйте нормальную монтажную схему в простой программе, хоть в графической, вытравите и думаю тогда греться перестанет.
Мне кажется что то ужасное тварится на затворе нижнего полевика.
Обзоры велофар. Сравнение велофар. Ремонт велофар.
Инфинеон 12 фет, Кристалайт HT-3525 (1000W), 50 км/ч, LiPol 16S4P=1000Втч.

VasiliSk

ок понял, щас понавешаю кондёцаторов.
а я только подумал какое чудо эти платки с дырочками, натыкал - спаял, ниче травить ненада..
а то пока пладу выдумаешь. переведешь, стравишь, еще сверлить...

вобщемто верхний тоже греется сильнее с нижним ключем




вспомнил статью одну
http://www.chipinfo.ru/literature/chipnews/199902/2.html
возможно для моего напряжения - 30v нет смысла использовать синхорный выпрямитель.
что косвенно подтверждает "неправильная" работа нижнего плеча. ибо ну не может такая простая схема так сильно "глючить"
вероятнее при 12V 30W нижний ключ работал как надо, там уже разница напряжений (50-80V вход) будет боольше

Fin4master

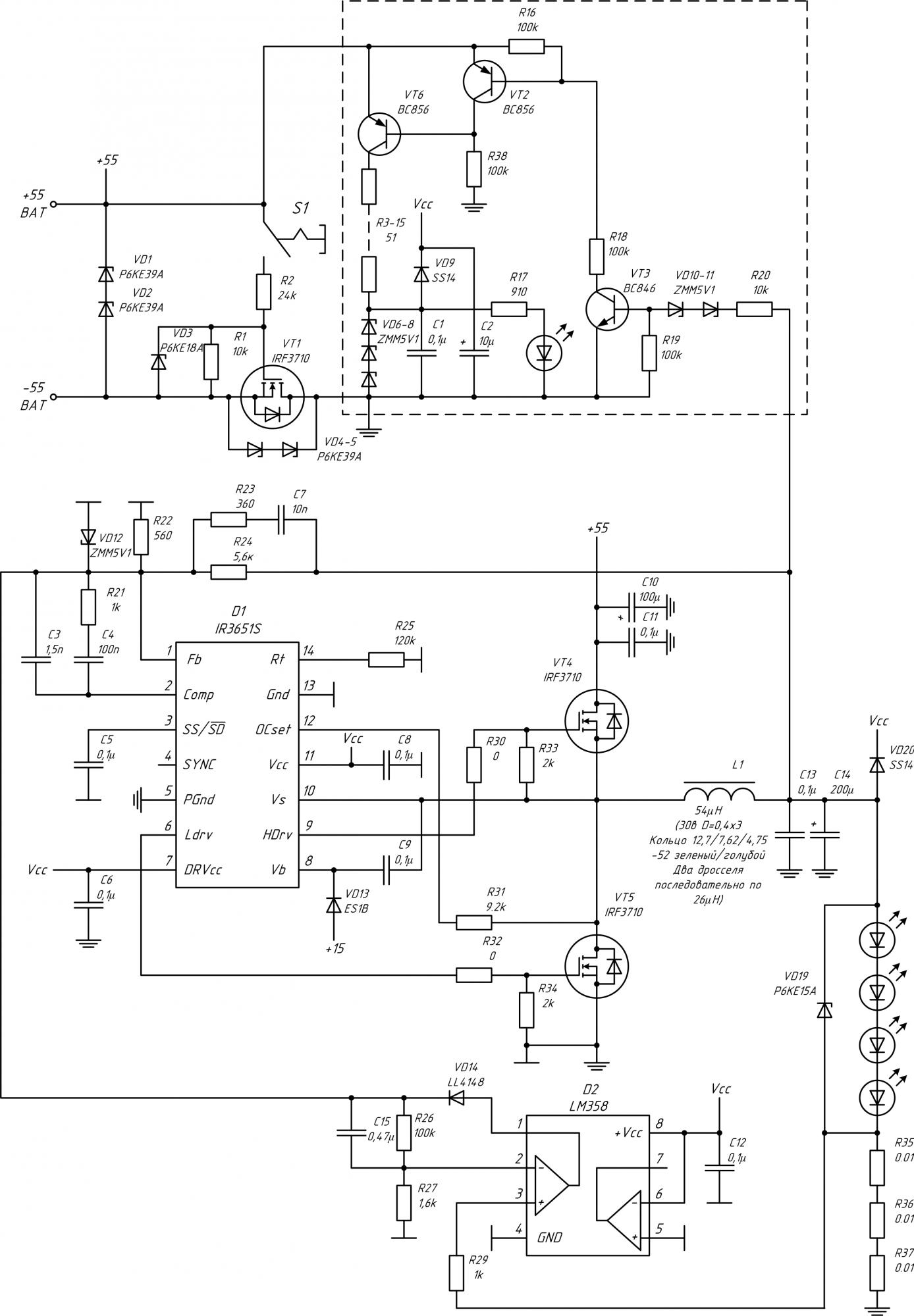
Собрал недавно вот такой синхронный понижающий драйвер для фары на IR3651. Как обычно отладочная плата стала боевой. Легко сделать дисишку на 5, 12 и сколько угодно вольт. Я сделал стабилизацию напряжения 14В и тока 0,5А. КПД по кривым подсчетам вышел 80%, маловато както, но сердечники дросселей грелись градусов до 50, надо бы побольше колечек было брать. Обвес рассчитывается по формулам в подф. http://www.infineon.com/dgdl/ir3651spbf.pdf?fileId=5546d462533600a4015355d108ff178e

Спойлер








Спойлер
Ой че только у меня уже не было. и жег, и перематывал, и магниты сдохли и контроллеры выходили из строя...

zap

80% из-за жуткого источника +5В, наверное :)
Защитный диод в параллель со светодиодами жалко... какой там ток светодиодов, 3А? :)
С уважением,
Андрей

Поражаю масштабностью некопмпетентность (ц) из лички

Fin4master

[user]zap[/user], там три стабилитрона по 5,1В в сумме 15,3В для начального запуска, потом эта цепочка отключается транзисторами чтобы не коптить два ватта, и шим сам себя запитывает, я к этой цепочке даже светик прилепил чтобы видно было как она отключается, реально она моргает при включении и гаснет. Кпд, думаю, из-за малого габарита дросселей, побольше железа надо, слишком большая разница входного и выходного напряжений.
Ой че только у меня уже не было. и жег, и перематывал, и магниты сдохли и контроллеры выходили из строя...

zap

Я к тому, что когда один из светодиодов перегорит или от тряски провод отвалится, на стабилитроны подастся всё напряжение батареи :) пока ток в них не станет 3А или сколько там. И будет нано-ядерный взрыв.
Насчёт самозапитывания понял, VD20 не заметил на самом краю. Хорошо, когда примерное напряжение на светодиодах известно, а если делать универсальный драйвер на диапазон выходных напряжений, так уже не получится.
Ещё не понял, куда 7я нога LM358 смотрит? И чего ловит этот компаратор, отрицательное VCC?
Вообще, нравится мне эта микруха, жаль в своё время не смог её купить по нормальной цене (предлагали только от $10). В результате взял какую-то хрень от MICxxx, которая так в итоге нормально и не заработала :-((( Epic fail.
С уважением,
Андрей

Поражаю масштабностью некопмпетентность (ц) из лички

Fin4master

[user]zap[/user], я просто раскорячил неиспользованный операционник, чтоб он не звенел, всегда был в одном положении, 7 нога в воздухе
Ой че только у меня уже не было. и жег, и перематывал, и магниты сдохли и контроллеры выходили из строя...

Fin4master

ЦитироватьЗащитный диод в параллель со светодиодами жалко... какой там ток светодиодов, 3А? :)
[user]zap[/user], там пол ампера всего, корпус маленький много тепла не может отвести, 6-7Вт для велофары по мне так больше и не надо. +светодиоды на 30% работают, больше ресурс, и кпд выше. У светодиодов чем ниже ток тем выше кпд. Р6КЕ15А там для того чтобы не угробить светики если вдруг хлопнет дисишка, у меня такое уже было, поэтому и переделываю сново  :pardon:
Вы хотите сделать универсальный и по входному питанию и по количеству светодиодов? Если по питанию еще можно подумать, то про количество светиков по-моему не рационально. Допустим расчитаем напряжение на 5 светиков, это порядка 15 вольт, надо еще запас вольта два накинуть, 17В будет стабилизироваться, а подключаем только один диод, в результате если провод к светодиоду разомкнуть - напряжение на драйвере взлетит от 3В до 17, а потом опять сомкнуть провод и светику хана, это может произойти при банальном обрыве провода. Подобные вещи у меня тоже случались. Ну и защиту от выходя из строя драйвера тоже уже не сделать в виде защитного диода.
Ой че только у меня уже не было. и жег, и перематывал, и магниты сдохли и контроллеры выходили из строя...

dimad63


zap

Цитата: Fin4master от 01 Март 2017 в 20:06
ЦитироватьЗащитный диод в параллель со светодиодами жалко... какой там ток светодиодов, 3А? :)
[user]zap[/user], там пол ампера всего, корпус маленький много тепла не может отвести, 6-7Вт для велофары по мне так больше и не надо. +светодиоды на 30% работают, больше ресурс, и кпд выше. У светодиодов чем ниже ток тем выше кпд. Р6КЕ15А там для того чтобы не угробить светики если вдруг хлопнет дисишка, у меня такое уже было, поэтому и переделываю сново  :pardon:
Ну вот светодиод оторвётся, и микросхема начнёт гнать 0.5 ампер через P6KE15A, то есть напруга на защитном диоде будет в районе 16В. Это 8Вт тепловой мощности, я думаю он протянет от силы несколько секунд. Правда, защитные диоды перегорают на КЗ, дальше, надеюсь, сработает какая-то защита в микрухе уже. Так что он тут по сути как предохранитель работает, на сгорание :)

Цитата: Fin4master от 01 Март 2017 в 20:06
Вы хотите сделать универсальный и по входному питанию и по количеству светодиодов? Если по питанию еще можно подумать, то про количество светиков по-моему не рационально.
Я одно время уже делал на продажу драйвера (не синхронные) по входу от 30 до 90В, по выходу от 4В до 32В, 2.6А на HV9910. Само собой, лучше было сохранять определённую пропорцию между входным и выходным напряжением, иначе скорострельности микрухи начинало не хватать (при малом заполнении ШИМ).

Цитата: Fin4master от 01 Март 2017 в 20:06
Допустим расчитаем напряжение на 5 светиков, это порядка 15 вольт, надо еще запас вольта два накинуть, 17В будет стабилизироваться, а подключаем только один диод, в результате если провод к светодиоду разомкнуть - напряжение на драйвере взлетит от 3В до 17, а потом опять сомкнуть провод и светику хана, это может произойти при банальном обрыве провода. Подобные вещи у меня тоже случались. Ну и защиту от выходя из строя драйвера тоже уже не сделать в виде защитного диода.
Я долго про это думал, и в итоге пришёл к выводу, что защиту надо делать какую-то активную, типа электронного предохранителя. Если напряжение на верхнем конце светодиодов, или ток через светодиоды превышает определённый лимит, отрубать как-то питание на весь драйвер, причём до полного пропадания питания на входе. Но такая схема слишком усложняет всё... в общем, идеального решения пока не вижу.
С уважением,
Андрей

Поражаю масштабностью некопмпетентность (ц) из лички

Fin4master

ЦитироватьНу вот светодиод оторвётся, и микросхема начнёт гнать 0.5 ампер через P6KE15A, то есть напруга на защитном диоде будет в районе 16В. Это 8Вт тепловой мощности, я думаю он протянет от силы несколько секунд. Правда, защитные диоды перегорают на КЗ, дальше, надеюсь, сработает какая-то защита в микрухе уже. Так что он тут по сути как предохранитель работает, на сгорание :)
Не начнет! Там стабилизация напряжения заведена через делитель вольт на 14, до P6KE15A не дотянет! P6KE15A нужен только на тот случай если попрет все напряжение батареи напрямую к выходу. А если это случилось, то быстрее выгорят резисторы R35-37 они очень здорово вылетают чуть что не так.
Я не пробовал но скорее всего драйвер можно даже на горячую брать и коротить, просто шим застабилизирует 15миливольт на голом шунте  R35-37 и все. Максимум искорка чпокнет от заряженных кондеров, думаю этой энергии не должно хватить чтобы спалить шунт.
Ой че только у меня уже не было. и жег, и перематывал, и магниты сдохли и контроллеры выходили из строя...