avatar_kol

Изготовление и наладка зарядного устройства

Автор kol, 28 Янв. 2010 в 19:36

« назад - далее »

0 Пользователи и 1 гость просматривают эту тему.

Паяка

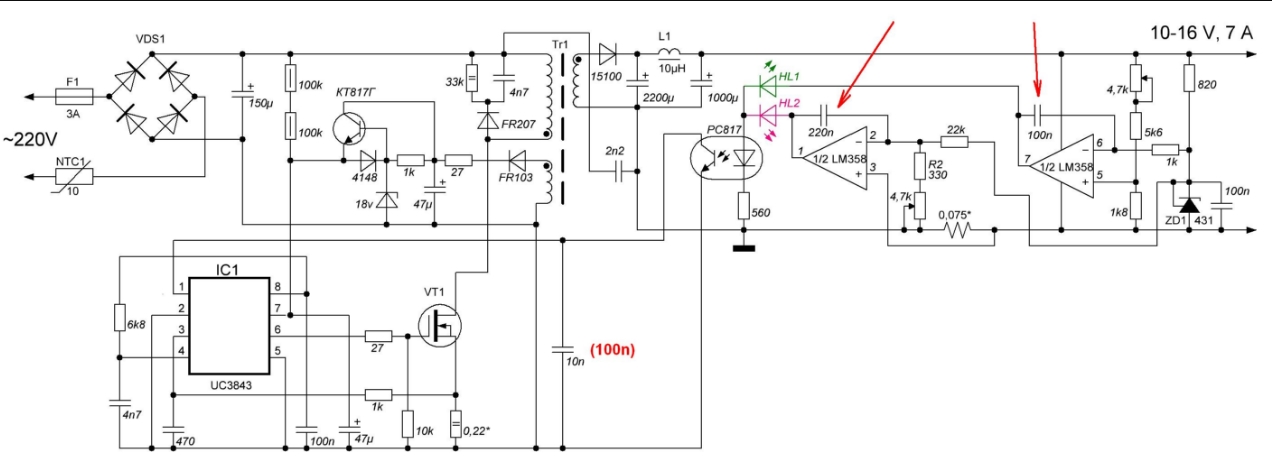
По просьбам трудящихся, к вопросу расчёта ОС по напряжению и току для CC/CV, на примере данной схемы.

ОС на светодиод оптопары выполнена по схеме монтажного ИЛИ с двух усилителей ошибки на LM358. В качестве диодов монтажного ИЛИ использованы светодиоды, благодаря чему, видно, какая ОС, по напряжению (зелёный) или току (красный) активна в данный момент.

TL431 включена шунтирующим стабилитроном и формирует напряжение опоры 2.5В. При этом, на резисторе 820 Ом падает от 7.5 до 13.5В, ток через него составляет от 9 до 16.5 мА. На мой взгляд, многовато, но сойдёт.

Правый усилитель ошибки, (грубо говоря, компаратор), перебросится в логическую 1 и зажжёт зелёный светодиод при превышении напряжения 2.5В на (+) входе, т.е. при токе 2.5/1.8 = 1.39 мА. Соответственно, при закороченном правом переменном резисторе на 5.6k падает 7.8В, выходное напряжение стабилизировано (ограничено) на уровне 7.8+2.5=10.3В. При полностью введённом сопротивлении, на 4.7+5.6=10.3к падает 1.39*10.3=14.32В, итого на выходе 16.8В.

Напряжение на (-) входе левого "компаратора" регулируется делителем в пределах от 2500*0.33/(22+0.33)=37.5 мВ до 2500*5/(22+5)=463 мВ. Что соответствует диапазону токов от 37.5/75=0.5A  до 463/75=6.17А.

Если поднять сопротивление шунта до 0.2 Ом, диапазон токов станет от 37500/200=188мА до 463/200=2.32А. В последнем случае, рассеиваемая на шунте мощность составит чуть более 1 ватта, т.е. понадобится двухваттный резистор, или 2 одноваттных 0.1 Ом последовательно, или 2 одноваттных 0.5 Ом параллельно.

На мой взгляд, падение напряжения и теплорассеивание на шунтах огромное, схема неоптимальна. При оригинальных 6.17А на шунте рассеивается вообще целых 3 ватта. Тем не менее, схема рабочая, её можно собирать.
GT TF1 60V 20Ah Chilwee DZF

Паяка

#505
Опыт уважаемого коллеги по использованию для питания ЗУ ещё одной разновидности БП с Али, под названием LED POWER J-240-12.

Исходное состояние БП

Глазам не верю, но вентилятор действительно был прилеплен к силовым компонентам на капли компаунда. :ireful: Да ещё и запачкана лопасть. Разумеется, он сильно вибрировал и шумел, за что продавцу пришлось вернуть треть стоимости.
ШИМ-контроллер со встроенным ключом прижат прямо ко дну корпуса через прокладку с термопастой
Фрезерование на половину толщины стенки для размещения платы управления

Плата неспроста сделана такого формата, для удобства встраивания в распространённые корпуса БП.  B-)
Кабельный ввод по мотивам серийного изделия и ОС к резистору R6

Этот хлипкий проводок однажды отвалился, пошёл ненормированный ток со всей 240-ваттной дури, что вызвало сгорание силовых ключей и перегрев резистора в цепи затвора. Резистор потерял внешний вид, но выжил, ключи были заменены, ЗУ снова в строю.  :wow: Не допускайте обрыва ОС, импульсные преобразователи - дело серьёзное!  >:D
Временно добавлен показометр
Входному выпрямителю не помешает радиатор
ЗУ-моргалка в сборе
GT TF1 60V 20Ah Chilwee DZF

Alex_Soroka

Цитата: Паяка от 29 Янв. 2019 в 12:38
ещё одной разновидности БП с Али, под названием LED POWER J-240-12.
одноразовая плата дешовая из гетинкаса...

Паяка

#507
Моргалка от ув. [user]Аскер[/user], на "народном" обратноходе с Али. ОС через оптопару.
GT TF1 60V 20Ah Chilwee DZF

Dunkel

Цитата: Паяка от 30 Янв. 2019 в 12:37на "народном" обратноходе с Али. ОС через оптопару.

БП S-120-12, 12В 10А. Судя по всему обратноход, оптрон присутствует. Возможно ли подключить к нему плату от бережка?



Выходное напряжение регулируется в пределах 11-13В, надо поднять на пару вольт. Предполагаю, что для этого надо поменять резисторы, вот только как узнать какие и на какой номинал менять?
Многофункциональная облачная моргалка/логгер:
https://morgalka78.wordpress.com/

Паяка

[user]Dunkel[/user], силового вторичного дросселя нет, потому однозначно обратноход. Управление мощностью, через оптрон на контроллер "горячей" стороны, или напрямую на "холодный", от топологии не зависит. Главное, чтобы закон управления был нормированным, (чего нет в электронных трансформаторах без интегрального контроллера, или на простейших автогенераторных контроллерах вроде IR215x, где ОС штатно не предусмотрена; там требуется основательная работа для приведения закона управления к гарантированно предсказуемому виду на всём диапазоне режимов).

Выход ОС с открытым коллектором "на катод оптрона" удобнее всего паять к катоду TL431.  Для сдвига диапазона регулировки напряжения холостого хода, надо увеличить сопротивление R30. На Вашем фото разборчивы не все цвета. Если оно 12 килоом, замените на 15k. Выходные электролиты, насколько можно рассмотреть, на 25В, что хорошо. Если бы были на 16, пришлось бы для верности заменить.
GT TF1 60V 20Ah Chilwee DZF

Dunkel

Цитата: Паяка от 31 Янв. 2019 в 15:14Выход ОС с открытым коллектором "на катод оптрона" удобнее всего паять к катоду TL431.  Для сдвига диапазона регулировки напряжения холостого хода, надо увеличить сопротивление R30. На Вашем фото разборчивы не все цвета. Если оно 12 килоом, замените на 15k.

R30 было 20к, заменил на два по 47к - напряжение стало 12,8-14,9В, в самый раз, спасибо!
По подключению к катоду оптрона -

насколько я понял, импульсы на базу Q5 будут каким-то образом регулировать ток БП?


Многофункциональная облачная моргалка/логгер:
https://morgalka78.wordpress.com/

Паяка

#511
Цитата: Dunkel от 31 Янв. 2019 в 20:19насколько я понял, импульсы на базу Q5 будут каким-то образом регулировать ток БП?

Усилитель ошибки на U4B и инвертирующий выход с открытым коллектором на Q5 представляют собой подобие TL431, только с внешней регулируемой опорой. На (+) вход подаётся усиленный сигнал шунта с U4A, а на (-) опора с ЦАП микроконтроллера. Петля обратной связи через оптрон будет поддерживать преобразуемую мощность такой, чтобы напряжения на ножках 5 и 6 U4 были равны, т.е. через шунт R22 будет протекать заданный процессором ток. Либо будет активна штатная ОС блока питания по напряжению на TL431, если зарядный ток отключен или слишком мал.

Логика с открытыми коллекторами такова, что их можно подключать параллельно в теоретически неограниченном количестве. Если хотя бы один транзистор открыт, на выходе будет низкий уровень, т.е. пойдёт ток через светодиод оптопары.

Привносимая данной моргалкой в БП обратная связь является аппаратной, железной, быстродействующей. Микроконтроллер лишь управляет её уставкой. R23 нужен затем, чтобы при нуле на выходе ЦАП ОС не пыталась задать нулевой ток, что привело бы к "икоте" блока питания.

Закороченное посадочное место R31 предусмотрено на случай, если штатный токоограничивающий резистор цепи светодиода оптопары стоит в атипичном месте БП (ниже стабилитрона). Тогда можно ничего не переделывать в БП, вместо этого просто разрезать перемычку и впаять резистор соответствующего (равного штатному) сопротивления.

Пустое посадочное место R14 предусмотрено на крайне редкий случай необходимости коррекции коэффициента усиления усилителя ошибки, если этот коэффицент в усилителях ошибки блока питания атипичен. Но обычно интегральные усилители ошибки идентичны LM358, и коррекция закона управления не требуется.

Проще всего понять логику работы усилителей ошибки так. Усилитель ошибки подобен компаратору, но поддерживает свой выход в полуоткрытом состоянии, на грани между перебросом в плюс и минус. Чтобы при этом не возникали автоколебания (самовозбуждение), добавляются цепи компенсации, снижающие добротность колебательной системы и делающие переходные процессы затухающими. В Вашем БП это R27 C21, в моём задатчике тока R26 C6 и R35 C2. Расчёт цепей компенсации крайне сложен, зачастую их оптимальные номиналы определяют, после вычисления требуемого сопротивления, опытным путём.
GT TF1 60V 20Ah Chilwee DZF

Grey Lir

подскажите
сгорел симистор BT136-600 есть под рукой BTA08-600 подойдет? или нужно и резисторы менять?? я в этом не очень соображаю
Сообщение не понравилось: Alex_Soroka

Паяка

#513
[user]Grey Lir[/user], есть ли у симисторов дополнительные буквенные индексы? Они указывают на ток управления. у BT136-600 без индекса 35 мА, но может зависеть от производителя. Навскидку - подойдёт. Оба не микротоковые. Включайте сначала в минимальном положении регулятора.
GT TF1 60V 20Ah Chilwee DZF

Grey Lir

Цитата: Паяка от 02 Фев. 2019 в 18:02
[user]Grey Lir[/user], есть ли у симисторов дополнительные буквенные индексы? Они указывают на ток управления. у BT136-600 без индекса 35 мА, но может зависеть от производителя.
BT136-600E  и BTA08-600C
даташиты я посмотрел, то что ток управления разный видел, просто схема питается от 220. в схеме вроде только резисторы  диоды и кондеры стабилитронов нет откуда там прям таким точным значениям взяться, вот и думаю будет оно работать или поискать просто более мощный аналог типа BT138-600E? просто этот грелся даже с радиатором более 80, хотя подозреваю что сгорел после того как пробило диод который после транса, мост был подключен частично, нужен был однополупериодный выпрямитель
Сообщение не понравилось: Alex_Soroka

Паяка

[user]Grey Lir[/user], BT136-600E 10 мА, BTA08-600C 40 мА. Лучше поискать на 8А с током управления 10 мА, иначе тепловыделение на резисторах будет выше в 4 раза. (Не в 16, т.к. падение напряжения одно и то же, ток разный.)

BT138-600E подойдёт идеально.
GT TF1 60V 20Ah Chilwee DZF

Dunkel

Коллеги, подскажите - есть старое ЗУ Кулон 105, когда-то давно я перепутал полярность при подключении к АКБ, и заметил это не сразу.  В результате на выходе стало 0,15В, заявленная защита от переполюсовки не сработала.
Визуально все целое, горелым не пахло. Можно ли его как-нибудь реанимировать?
Плата:
Спойлер



Многофункциональная облачная моргалка/логгер:
https://morgalka78.wordpress.com/

Паяка

GT TF1 60V 20Ah Chilwee DZF

Dunkel

[user]Паяка[/user], схемы нет.
Гугл находит какие-то схемы, но не очень похожие на это ЗУ:

Спойлер

Многофункциональная облачная моргалка/логгер:
https://morgalka78.wordpress.com/

Паяка

[user]Dunkel[/user], то тиристорный Кулон совсем иной природы. А у Вас автогенератор, типа компьютерной дежурки или телефонного ЗУ, только мощнее. Значит, придётся срисовывать схему.
GT TF1 60V 20Ah Chilwee DZF

Паяка

#520
[user]WERAS[/user], судя по маркировке S-мощность-ток, это двухтактники. Это как раз характерная для них схема.

На V5 собрана защита от просадки выхода. Шунты J1J2 ограничивают не рабочий, а пиковый ток. Vref=5В. Напряжение на ноге 15 - инвертирующем входе второго усилителя ошибки - равно Vref*R36/(R35+R36) = 5*0.91/(100+0.91) В = 45 мВ. При 45 мВ на 1 миллиоме ток равен 45А. Пиковый ток протекает при зарядке выходных конденсаторов.

Рабочий режим для этой схемы - поддержание заданного выходного напряжения, через делители и цепи компенсации на первый усилитель ошибки (ногу 1). Триггерных защит, защёлкивающихся до отключения сетевого питания, в этой схеме БП нет. Есть "икота" при просадке выхода перегрузкой, получающаяся вследствие большой постоянной времени цепи защиты от просадки.
GT TF1 60V 20Ah Chilwee DZF

Паяка

SG3525, в отличие от TL494 и KA7500, имеет всего один встроенный усилитель ошибки. Но его выход также однотактный с источником тока, и выведен для компенсации. Потому к ноге 9, кроме цепи компенсации, можно подключать внешние усилители ошибки, например, для регулировки и напряжения, и тока на выходе.

Выходы внешних усилителей ошибки должны быть однотактными, чтобы не закоротить вывод компенсации на землю, тем самым, отключив обратную связь. Двухтактный выход (LM358) следует подключать через диод.
GT TF1 60V 20Ah Chilwee DZF