Переделка компьютерного БП в зарядное.

Автор Олег., 23 Нояб. 2015 в 19:30

« назад - далее »

0 Пользователи и 1 гость просматривают эту тему.

TOM

Цитата: WERAS от 21 Янв. 2019 в 18:16
Писал выше.Раз такое напряжение на 16 ноге,значит у обоих сопротивление одинаково!У них 0.01 ом.
Напряжение одинаковое, а ток разный. Я бы порекомендовал всё же измерить реальное сопротивление шунтов. Может оказаться,что они не совсем одинаковые.

ihor

[user]WERAS[/user], Китайский вольт-амперметр это панелька? Встраиваемая?

WERAS


starec

WERAS
Оставьте шунт блока питания родной предусмотренный схемой.
А прибор поставьте после шунта.
Посмотрите вот этот ампервольтметр. https://ru.aliexpress.com/item/150V-20A-DC-digital-voltmeter-ammeter-voltage-meter-ammeter-amperimetro-wattmeter-volt-capacity-tester-amperimetro-indicator/32823623843.html?spm=a2g0v.search0104.3.330.1ae656b28SMxaP&ws_ab_test=searchweb0_0,searchweb201602_2_10065_10068_319_317_10696_453_10084_454_10083_433_10618_431_10307_10301_537_536_10059_10884_10889_10887_100031_321_322_10915_10103_10914_10911_10910,searchweb201603_35,ppcSwitch_0&algo_expid=aa5abbcb-9a01-4741-b899-53cac73bfb95-45&algo_pvid=aa5abbcb-9a01-4741-b899-53cac73bfb95
Этот прибор показывает не только ток и напряжение. При зарядке еще покажет количество закаченных ампер/часов,ватт/часов...

ihor

[user]WERAS[/user], Эта панелька правильно работает только если запитана от отдельного бп.  Я их и их подобные запитываю от древних телефонных зарядок слаботочных. Шунт в схеме свой у панельки свой.
Панелька выше(ссылка) тоже работает корректно только со своим источником питания 3-9в.

Niko-UA

Цитата: WERAS от 21 Янв. 2019 в 18:16Писал выше.Раз такое напряжение на 16 ноге,значит у обоих сопротивление одинаково!У них 0.01 ом.
16 нога - это вход операционного усилителя.Мерить там - нонсенс
Тысячные ома мало какой прибор может поймать.....
Проверить сопротивление шунтов можно довольно просто обычным вольтметром.Для этого надо включить два амперметра "паровозом" ,пропустить через них ток порядка нескольких ампер и померить падение напряжения на каждом шунте.Вот тогда и станет все ясно

yuri

Цитата: ihor от 22 Янв. 2019 в 21:50
[user]WERAS[/user], Эта панелька правильно работает только если запитана от отдельного бп.  Я их и их подобные запитываю от древних телефонных зарядок слаботочных. Шунт в схеме свой у панельки свой.
Панелька выше(ссылка) тоже работает корректно только со своим источником питания 3-9в.
Да ладно, жирно ей будет еще свой блок питания иметь, все там корректно работает от бп дежурного режима, я уж, наверное, штук 5 с этой панелькой переделал, ну понятно, что шунт у панельки свой, у БП свой.
Электротаврия (24S2P LG e63). ДС3.6 45000 км

ihor

[user]yuri[/user], Возможно мы пользуемся разными схемами, я делаю с регулировкой по напряжению и току, а также защита по мощности.
Делал и так и сяк, и от дежурки и от питания шимки 12в , работает, но врет по току. Только вольтметр, тогда да, можно от дежурки.
ЗЫ: А шо там жирного? Размер 3х4см, от старых нокий сименсов разных 0.5А-0.7А. Даже не покупаю, по друзьям спросил, нанесли ведро этого хлама.
Ставлю в термоусадке или скотче на ножках сразу за предохранителем...

yuri

Да все стандартно, регулировка тока и напряжения как на схеме в теме по переделке с этого форума (там без защиты по мощности), можно и платку питания прилепить, но это лишние телодвижения, хоть и у меня этого хлама хватает.
Электротаврия (24S2P LG e63). ДС3.6 45000 км

WERAS

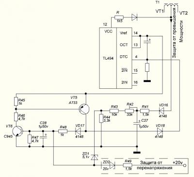
Всем доброго дня! Ребята,речь шла как обойтись с одним шунтом ,т.е шунт как для ограничение тока так же она же измеритель тока.Но,так не получается,так как для самого Б/П нужен свой шунт,а измерителю тока свой шунт,иначе ни как!Значит мне придется отпаять шунт от стрелочного Амперметра.Естественно у меня Этот вольтамперметр запитан от дежурки и кулер то же от туда+ питается TL494.Ранее я заказал шунты из Китая,но эти сволочи вместо Константана отправили обычную проволоку,греется ужас! Сам Блок Питание то же с регулировкой Напр и тока и защитой превышения мощности.
Ребята не заказывайте шунт от этого продавца:https://ru.aliexpress.com/item/Kang-copper-1-5mm-10-milliohms-resistance-pitch-15mm-0-01R-sampling-resistor-current-sensing-sampling/1985489343.html?spm=a2g0s.9042311.0.0.274233edVFK86o




starec

WERAS
На сайте радиокота, в прошлом году, Старичек писал, что они максимум выдерживают 5-7А
и сильно греются. Тот, что вам порекомендовал, программный до 20А и напряжение до 150в.
Программируются одной кнопкой. У меня стоят в 3-х зарядниках. Никаких проблем. В вашем случае
не понятно что им мерится. Каждая схема вносит свою погрешность. По этому  видите не верные показания.

edw123

Цитата: WERAS от 23 Янв. 2019 в 13:15
но эти сволочи вместо Константана отправили обычную проволоку,греется ужас!
Обычная - это какая? Почему константан не должен греться? Должен.

TOM

Цитата: WERAS от 23 Янв. 2019 в 13:15Ребята,речь шла как обойтись с одним шунтом
Можно использовать практически любой шунт и для регулировки тока, и для измерения. Для этого его даже не нужно выпаивать из измерителя. Но что посоветовать в твоем конкретном случае не знаю, поскольку неизвестно, насколько большая разница в сопротивлении шунтов в твоих приборах.

WERAS


Цитата: edw123 от 23 Янв. 2019 в 13:41Почему константан не должен греться?
Ребята,я спорить не буду,но знаю,на стрелочном встроенным шунтом(не мерил но примерно 1.2..15мм)с шкалой 10А и нагрузить таким же током еле теплый,проверено мной! Но не знаю из какого материала сделано шунт.
Цитата: TOM от 23 Янв. 2019 в 13:55Можно использовать практически любой шунт и для регулировки тока,
Да,вы правы,можно даже нержавейку.Посмотрите на той странице схему,там с подбором резисторов  для ОУ подогнать КУ и шунт пойдет любой.Так как ни каких других шунтов нет.Если опять в Али заказать,не знай что опять пришлют и тем более недели 3 ждать.
Цитата: starec от 23 Янв. 2019 в 13:36они максимум выдерживают 5-7А
и сильно греются.
Хорошо,не жалко,завтра на работе загружу до 10А проверю,накроется,да и хрень на него.

edw123

Цитата: WERAS от 23 Янв. 2019 в 14:14
Ребята,я спорить не буду,но знаю,на стрелочном встроенным шунтом(не мерил но примерно 1.2..15мм)с шкалой 10А и нагрузить таким же током еле теплый,проверено мной! Но не знаю из какого материала сделано шунт.
В чём смысл константана - неизменность его сопротивления от температуры. При этом это сплав с высоким сопротивлением и должен греться сильнее любого "проводника". Понятное дело, что его нагрев зависит не только от тока, но и от сопротивления: если пришёл с большим сопротивлением, то и будет сильнее греться - укоротите. какое на нём падение напряжения при "таком же" токе?

WERAS

А почему тогда на стрелочном не греется? там на все 100% 0.01 Ом проверено по падению напряжения,замеряя мультиметром АРРА303  до шунта и после шунта.Укоротить шунт,тот китайский? посмотрите выше там даны размеры.Лады,завтра отрежу и оставлю только под пайку 3мм с низу ,но это не выход,все ровно будет греться.

TOM

Резать шунт не нужно. Удельное сопротивление останется таким же. Если есть такой же второй шунт можно включить их параллельно. Кстати такие же шунты стоят в некоторых мощных блоках питания компьютеров в цепи 12 вольт.

edw123

Цитата: TOM от 23 Янв. 2019 в 14:53
Резать шунт не нужно. Удельное сопротивление останется таким же. Если есть такой же второй шунт можно включить их параллельно. Кстати такие же шунты стоят в некоторых мощных блоках питания компьютеров в цепи 12 вольт.
Нужно не удельное, а "просто" - падение-то на нём, которое измеряется как "ток".
Цитата: WERAS от 23 Янв. 2019 в 14:33Укоротить шунт,тот китайский?
Да, но... Если прислан с в 10 раз большим, то резать много. :)  Лучше бы всё же измерить падение напряжения при известном токе.