avatar_Installer PRO

Нужен терморегулятор

Автор Installer PRO, 01 Дек. 2015 в 14:11

« назад - далее »

0 Пользователи и 1 гость просматривают эту тему.

Installer PRO

[user]TRO[/user], А что за симулятор вы использовали? Может и я так смогу?

Накатался на электромобилях SMITH-Edison, Mitsubishi I-Miev, Chevrolet Volt, Nissan-Leaf, Mitsubishi Outlander PHEV, TESLA-s85 и  VOLVO V60 PHEV И даже на первом электрогрузовике Smith-Newton и элеквелике Lion-а. Спасип!

TOM

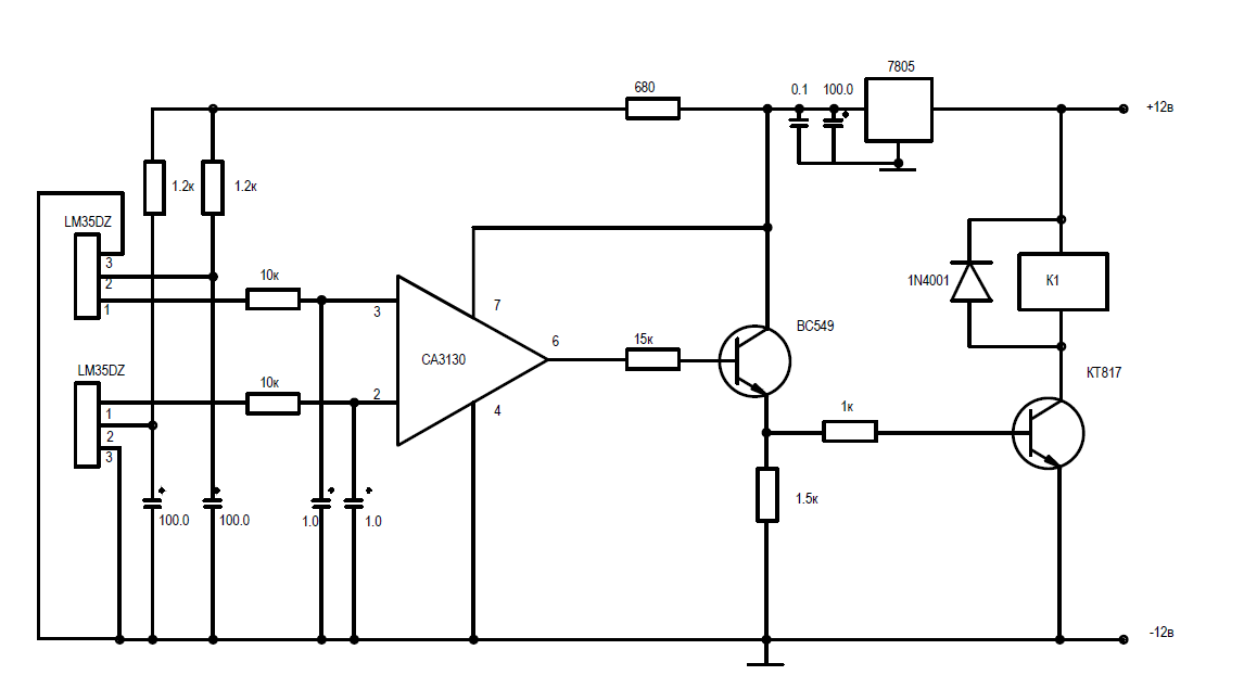
Вот быстренько переделал одну из схем терморегуляторов. По пункту 1 соответствует. Терморезисторы можно применять любые, в пределах от 1 килоома до сотен килоом, только резисторы делителя тоже нужно пропорционально изменять. Если вентиляторы будут включаться и выключаться слишком часто, в схему можно ввести гистерезис. Компаратор можно применять любой из доступных.


TRO

[user]TOM[/user], Ну дельту эта схема то отслеживает (когда забортная ниже внутренней), а отключение вентилятора при низкой температуры батареи где? (когда при этом забортная еще ниже). У меня для этого как раз второй компаратор (который вы почему то посчитали лишним).

Wahoo 2012 29er, +собран складной двухосис на раме"Land Rover" 69er с эл. мотором, и и МОНОКОЛЕСО

TRO

#21
Цитата: Installer PRO от 02 Дек. 2015 в 10:44
[user]TRO[/user], для решения 1 пункта моей задачи ваша схема оченно подходит. нужны номиналы и маркировка применяемых деталей. Если не затруднит, можно в личку
Эта схемка решает оба пункта вашей задачи.
В качестве компараторов я бы взял сдвоенный операционник MCP602. Уж очень они мне нравятся универсальностью и ценой (но сразу предупреждаю, питание у них до 6в).
Остальные детальки вроде подписаны, габариты резисторов значения не имеют. Диоды любые кремниевые из одной партии.
Кстати, в схемке маленькая ошибочка , резистор который затвор транзистора подтягивает надо вместе с вентилятором (лампочкой-нагрузкой) подключить к питанию, а не туда куда он сейчас подключен.



Цитата: Installer PRO от 02 Дек. 2015 в 17:04
[user]TRO[/user], А что за симулятор вы использовали? Может и я так смогу?
Древнющий Electronics Workbench прошлого столетия. "EWB512".
Для мелких схем из рассыпухи самое оно.

Для микроконтроллеров с экранчиками и прочих цифровых штучек лезу уже в протеус.

Wahoo 2012 29er, +собран складной двухосис на раме"Land Rover" 69er с эл. мотором, и и МОНОКОЛЕСО

Installer PRO

[user]TRO[/user], спасибо. По возвращении из Рязани буду мутить

Накатался на электромобилях SMITH-Edison, Mitsubishi I-Miev, Chevrolet Volt, Nissan-Leaf, Mitsubishi Outlander PHEV, TESLA-s85 и  VOLVO V60 PHEV И даже на первом электрогрузовике Smith-Newton и элеквелике Lion-а. Спасип!

TOM

[user]TRO[/user], теперь разобрался. На исправленной схеме стало понятно, как она должна работать.
По поводу применения MCP602. Понадобятся два напряжения - одно для питания микросхемы и второе для питания вентиляторов, или же понадобится дополнительная микросхема стабилизатора напряжения. Кроме того, при низком напряжении питания может не полностью открываться ключевой транзистор. Нужно применять полевик с низким напряжением открывания. Если применить компаратор, который будет работать при напряжении 12 вольт, например, LM393, то этих проблем можно избежать.

peat

PID регулятор ему нужен .. с ШИМ для вентилятора. А-ля чупасос , только в качестве опорного брать инфу со второго датчика.  Но чупасос уже военная разработка :-D В граждаской сфере не применим :-D

TRO

#25
[user]TOM[/user], Пракически со всем согласен. Уточню что практически большинство мосфетов уже при 5в на затворе открыты почти на полную (достаточно чтобы быть холодными при нагрузке на вентилятор). Что касаемо LM393, то тут надо проверить будут ли её входа нормально работать при столь близком напряжении к минусу питания (она все таки не райл то райл, мне как то при работе с шунтом пришлось его переносить в плюсовую цепь, так как в минусовой была мертвая зона у входов советского операционника около 1в), но в принципе если так не заработает, то все это решается добавлением пары резисторов.

Wahoo 2012 29er, +собран складной двухосис на раме"Land Rover" 69er с эл. мотором, и и МОНОКОЛЕСО

TOM

[user]TRO[/user], на входе компаратора будет напряжение около 0,7 вольт, при таком напряжении большинство компараторов работают нормально. В случае неустойчивой работы ничего не мешает применить в качестве датчиков терморезисторы, а не диоды. Логика работы устройства не изменится. Единственная особенность LM393 - выход с открытым коллектором, нужно правильно подключать нагрузочные резисторы на выходах компараторов.

TRO

Все верно
Цитата: TOM от 08 Дек. 2015 в 14:50...Единственная особенность LM393 - выход с открытым коллектором, нужно правильно подключать нагрузочные резисторы на выходах компараторов.
В моей схеме с открытым колектором будет работать без переделки, нужные резисторы в наличии.

Wahoo 2012 29er, +собран складной двухосис на раме"Land Rover" 69er с эл. мотором, и и МОНОКОЛЕСО

TOM

Выход первого компаратора можно подключить напрямую к ТЛ431, если микросхема с открытым коллектором.

poraboloid

Насколько я помню у Dallas есть трехногий программируемый термостат в транзисторном корпусе.
Подключаем через 1-Wire переходник к компу, записываем диапазоны включения - отключения.
Питание на две ноги, третья коммутирует внешнее реле.
Yedoo Ox, МК DD350W, 9А\ч LiFePo4  Yedoo City, МК QQ85,11A\ч LiIon
Yedoo Mezec new, MXUS 350, 9А\ч LiFePo4 Самовар на тесте.
EVO 2xDD500W в ремонте.Оxelo Dirt в доделке

schemer

#30
Цитата: poraboloid от 12 Дек. 2015 в 14:22
Насколько я помню у Dallas есть трехногий программируемый термостат в транзисторном корпусе.
Подключаем через 1-Wire переходник к компу, записываем диапазоны включения - отключения.
Питание на две ноги, третья коммутирует внешнее реле.
DS1821 называется. Во первых дорогущая, во вторых программатор нужен и програмка для него. Причём программатор указанный в даташите ни фига не работет. В инете есть другая схема, аж на КТ315. Для изменения уставок надо доставать из устройства и т.д по списку. Вобщем не очень удобно.
Хотя у меня лет шесть работает одна в старом советском холодильнике 86 года выпуска,  и одна в термошкафу на балконе. Как бы выставил уставки один раз и больше не трогаю.
И ещё одна на даче в солнечном коллекторе(СК) накопительного типа. Что оказалось тоже не очень удобно, так как всё начинает крутится только при достижении t=38°С.
А вот схема от ТРО заинтересовала своей простотой и дешевизной. С ней можно догонялки в солнечном коллекторе устроить. Как только температура диода в СК стала выше температуры диода в накопительном баке - включается помпа и вода из накопительного бака прогоняется через СК пока t диодов не сравняются. И так до бесконечности, пока есть солнце. Конечно можно возразить, а нафига?  СК и без электроники нормально работает. Ну да, но с электроникой намного лучше. В прочем ни кому ничего не навязываю.
И схемку всё же собрал. И всё работает. И летом буду пробовать. И ТРО спасибо.



Q100, 54Вольт, Инфенион 6Fet, 35 км/час, кручу педали.

Installer PRO

Цитата: Installer PRO от 07 Дек. 2015 в 17:48
[user]TRO[/user], спасибо. По возвращении из Рязани буду мутить
Объект сдали в эксплуатацию. Теперь испытания. Вот, что о нем писала пресса:[b-b]http://energo-news.ru/archives/132232[/b-b]
а вот так оно выглядит в сборе

Не заряжает только Лады Эллады, так как завод, производивший ЗУ для Лад,
решил не заморачиваться с Евростандартом, забил на ГОСТы и сваял свою хрень, ничему не соответствующую.
А жаль. В Рязани уже один элладовод расстроился  :-( [b-b]http://www.novgaz-rzn.ru/novosti/5202.html[/b-b]
В сером боксе более 200 аккумов от Лиотеха и супер преобразователь на все случаи жизни.

Накатался на электромобилях SMITH-Edison, Mitsubishi I-Miev, Chevrolet Volt, Nissan-Leaf, Mitsubishi Outlander PHEV, TESLA-s85 и  VOLVO V60 PHEV И даже на первом электрогрузовике Smith-Newton и элеквелике Lion-а. Спасип!

Installer PRO

Цитата: TRO от 06 Дек. 2015 в 22:59
Цитата: Installer PRO от 02 Дек. 2015 в 10:44
[user]TRO[/user], для решения 1 пункта моей задачи ваша схема оченно подходит. нужны номиналы и маркировка применяемых деталей. Если не затруднит, можно в личку
Эта схемка решает оба пункта вашей задачи.
В качестве компараторов я бы взял сдвоенный операционник MCP602. Уж очень они мне нравятся универсальностью и ценой (но сразу предупреждаю, питание у них до 6в).
Остальные детальки вроде подписаны, габариты резисторов значения не имеют. Диоды любые кремниевые из одной партии.
Кстати, в схемке маленькая ошибочка , резистор который затвор транзистора подтягивает надо вместе с вентилятором (лампочкой-нагрузкой) подключить к питанию, а не туда куда он сейчас подключен.

почитал все предложения. Понял куда рыть. Нарыл. Создал. Работает.
Всем спасибо за содействие  :dance:

Накатался на электромобилях SMITH-Edison, Mitsubishi I-Miev, Chevrolet Volt, Nissan-Leaf, Mitsubishi Outlander PHEV, TESLA-s85 и  VOLVO V60 PHEV И даже на первом электрогрузовике Smith-Newton и элеквелике Lion-а. Спасип!

Installer PRO


слегка погорячился поплясать. Работает первые 3-5 минут. Потом не работает. Почему-то на  3 выводе микросхемы потенциал уходит в ноль. При этом на вводных резюках, тех, что 10 ком, напряжение от датчиков присутствует. Резюки менял, конденсаторы 1.0 мкф тоже. Даже новую микру купил. Ничего не изменилось. Может ей чего не хватает?

Накатался на электромобилях SMITH-Edison, Mitsubishi I-Miev, Chevrolet Volt, Nissan-Leaf, Mitsubishi Outlander PHEV, TESLA-s85 и  VOLVO V60 PHEV И даже на первом электрогрузовике Smith-Newton и элеквелике Lion-а. Спасип!

TOM

Убери резисторы и конденсаторы на входах микросхемы и подключи к ней датчики напрямую. Только сначала убедись, что там нет короткого замыкания.

Installer PRO

Цитата: TOM от 23 Дек. 2015 в 16:35
Убери резисторы и конденсаторы на входах микросхемы и подключи к ней датчики напрямую. Только сначала убедись, что там нет короткого замыкания.
Убрал. То же самое. Через пару-тройку минут (сходил покурить) схема зависла.

Накатался на электромобилях SMITH-Edison, Mitsubishi I-Miev, Chevrolet Volt, Nissan-Leaf, Mitsubishi Outlander PHEV, TESLA-s85 и  VOLVO V60 PHEV И даже на первом электрогрузовике Smith-Newton и элеквелике Lion-а. Спасип!