avatar_Installer PRO

Нужен терморегулятор

Автор Installer PRO, 01 Дек. 2015 в 14:11

« назад - далее »

0 Пользователи и 1 гость просматривают эту тему.

Installer PRO

создал себе геморой - нужно устройство, которое сможет в автоматическом режиме управлять вентилятором (или двумя вентиляторами вдув/вытяжка) по следующему алгоритму:
•   включаем, когда температура "внутри" превышает температуру "снаружи";
•   выключаем по достижению температурой "внутри" заданной величины.
сколько не гуглил, промышленных контроллеров с таким принципом не нашел. Особо навороченный (а значит- дорогой) не нужен. Изобретать схему на коленке уже не могу. Может кто уже создавал подобное? Поделитесь инфой или ссылочкой! :-)

Накатался на электромобилях SMITH-Edison, Mitsubishi I-Miev, Chevrolet Volt, Nissan-Leaf, Mitsubishi Outlander PHEV, TESLA-s85 и  VOLVO V60 PHEV И даже на первом электрогрузовике Smith-Newton и элеквелике Lion-а. Спасип!

Installer PRO

Цитата: sergek1985 от 01 Дек. 2015 в 14:28
У меня такое термореле: http://ru.aliexpress.com/item/2014-Amazing-New-50-110-C-DC12V-Heat-Cool-Temp-Thermostat-Temperature-Control-Switch-From-Whale/32223778292.html
я могу поставить любое термореле. Производителей вагон и тележка. Но это не решит мою задачу. Любое термореле включит что-то при достижении заданной уставки или ее превышении. А охлаждать я могу только забортным воздухом. Т.е. температура в помещении, там где батареи и преобразователь,  должна быть на уровне или около уличной. Но и не дубак, если это зима. И нормальна для помещения и человека в нем.

Накатался на электромобилях SMITH-Edison, Mitsubishi I-Miev, Chevrolet Volt, Nissan-Leaf, Mitsubishi Outlander PHEV, TESLA-s85 и  VOLVO V60 PHEV И даже на первом электрогрузовике Smith-Newton и элеквелике Lion-а. Спасип!

Installer PRO

по-идее мне нужен температурный компаратор. Т.е. без предустановленных значений вверх, но с предустановкой внутри помещения температуры около +30 Цельсия. А если комната на солнцепеке и на улице +40 в тени?

Добавлено 01 Дек. 2015 в 15:20

Цитата: sergek1985 от 01 Дек. 2015 в 15:16
[user]Installer PRO[/user], тебе что охлаждать? Байк с лионками, или космолет на Марс?
Если байк - то  написал как. В Москве не бывает температуры воздуха больше 40.
А если будет, то ты уже никуда не поедешь.

Чувствуется, ты только сегодня про термодатчики узнал..
что тебе там чувствуется, не знаю... А вот [b-b]потрещать[/b-b] здесь не надо. Это у тебя в байке батарейки. А у меня не в байке, а в помещении.

Накатался на электромобилях SMITH-Edison, Mitsubishi I-Miev, Chevrolet Volt, Nissan-Leaf, Mitsubishi Outlander PHEV, TESLA-s85 и  VOLVO V60 PHEV И даже на первом электрогрузовике Smith-Newton и элеквелике Lion-а. Спасип!

1007

[user]Installer PRO[/user], компаратор это не регулятор.
Тебе нужен именно серьезный регулятор с 2 входами, один из которых как уставка будет а второй уже управляющий.
Тоисть дельтарегулирование.
Моя контора такие выпускает, но это же Германия, то есть мягко говоря небюджетно.
Попробуй сначала ОВЕН поисследовать, хоть я и считаю что "хорошую вещь овном не назовут" но это же отечественный производитель и мозг как минимум вынести им проще чем кетайцам...

Installer PRO

Цитата: 1007 от 01 Дек. 2015 в 15:43
[user]Installer PRO[/user], компаратор это не регулятор.
Тебе нужен именно серьезный регулятор с 2 входами, один из которых как уставка будет а второй уже управляющий.
Тоисть дельтарегулирование.
Моя контора такие выпускает, но это же Германия, то есть мягко говоря небюджетно.
Попробуй сначала ОВЕН поисследовать, хоть я и считаю что "хорошую вещь овном не назовут" но это же отечественный производитель и мозг как минимум вынести им проще чем кетайцам...
с овном я еще на старой работе намумукался. Не подходит ни разу. Скиньте ссылочку на вашу продукцию в личку, плиз.

Накатался на электромобилях SMITH-Edison, Mitsubishi I-Miev, Chevrolet Volt, Nissan-Leaf, Mitsubishi Outlander PHEV, TESLA-s85 и  VOLVO V60 PHEV И даже на первом электрогрузовике Smith-Newton и элеквелике Lion-а. Спасип!

1007

[user]Installer PRO[/user], название JUMO что-нибудь говорит?
Я просто давно продажами не занимаюсь, ушел на производство датчиков температуры, так что по регуляторам врятли подскажу.
Линейка за 10 лет сильно обновилась...

FPatrol

http://masterkit.ru/shop/smarthome/control/200392 Вот помойму простое решение.
У меня стоит управляет всеми теплообеспечивающими процессами в доме ( теплые полы, отопление, приточка вентиляция)

TRO

#7
А что, ищется именно готовое решение?
Видится возможность собрать искомую логику на сдвоенном компараторе, двух диодах из одной партии (в качестве датчиков температуры), одной TL431, и ~ штук шесть резисторов один из которых подстроечник. Ну и питальник вольт на 5 для всего этого понадобится. По свободе как нибудь схемку в симуляторе накидаю.

З.Ы.

Лампочка на выходе это вентилятор (нету вентиляторов в этом симуляторе)
TL431 изображена в виде батарейки, (тоже нету такой детальки в симуляторе), управляющий соеденить с катодом, т.е. применяется как двухножечный стабилитрон.

Логика работы значит такая.
Когда температура внутри выше чем снаружи, то на внутреннем диоде напряжение меньше (инвертирующий вход первого компаратора) чем на наружном диоде, на выходе компаратора будет высокий уровень питающий задатчик температуры для второго компаратора. Напряжение с внутреннего диода так же подается на инверсный вход второго компаратора, и когда температура ниже определенного значения, то напряжение внутреннего диода превышает напряжение задания с подстроечника и на выходе компаратора появляется низкий уровень отключающий вентилятор.

Wahoo 2012 29er, +собран складной двухосис на раме"Land Rover" 69er с эл. мотором, и и МОНОКОЛЕСО

Александр CRV

Вот вам вариант
http://icbcom.promblogus.com/goods/99130-brkv_02_sistema_umnyiy_dom.html
имел дело с такими но не долго. За качество не ручаюсь но применяли для такой ситуации  что по датчикам температуры если кондиционеры не справлялись либо выходили из строя включалась приточно вытяжная вентиляция. К сожалению больше ничего подсказать не могу этот проект у нас решили ввести для экономии эл.эн. в зимнее время чтобы не молотили кондиционеры однако как то руководство быстро потеряло интерес и забили после пробных монтажных работ.

Installer PRO

Цитата: Александр CRV от 01 Дек. 2015 в 18:37
Вот вам вариант
http://icbcom.promblogus.com/goods/99130-brkv_02_sistema_umnyiy_dom.html
имел дело с такими но не долго. За качество не ручаюсь но применяли для такой ситуации  что по датчикам температуры если кондиционеры не справлялись либо выходили из строя включалась приточно вытяжная вентиляция. К сожалению больше ничего подсказать не могу этот проект у нас решили ввести для экономии эл.эн. в зимнее время чтобы не молотили кондиционеры однако как то руководство быстро потеряло интерес и забили после пробных монтажных работ.
Почитал вводную. Почти на 99% мое. Вот только кондеи там нафик не ... Написал людям. Буду ждать ответ.

Накатался на электромобилях SMITH-Edison, Mitsubishi I-Miev, Chevrolet Volt, Nissan-Leaf, Mitsubishi Outlander PHEV, TESLA-s85 и  VOLVO V60 PHEV И даже на первом электрогрузовике Smith-Newton и элеквелике Lion-а. Спасип!

Installer PRO

[user]TRO[/user], Спасибо. Хорошо, что схема простая. но есть один минусик. Отнюдь не ваш, а наш. Оне еще регулировать хочет (уставка срабатывания подсоса) температуру внутри. А диапазон применения устройства - вся Россия. Замумукаемся мы аналоговый термометр-термостат настраивать....

Накатался на электромобилях SMITH-Edison, Mitsubishi I-Miev, Chevrolet Volt, Nissan-Leaf, Mitsubishi Outlander PHEV, TESLA-s85 и  VOLVO V60 PHEV И даже на первом электрогрузовике Smith-Newton и элеквелике Lion-а. Спасип!

Installer PRO

Цитата: FPatrol от 01 Дек. 2015 в 18:04
http://masterkit.ru/shop/smarthome/control/200392 Вот помойму простое решение.
У меня стоит управляет всеми теплообеспечивающими процессами в доме ( теплые полы, отопление, приточка вентиляция)
мастеркитовцы - люди оченно хитрые. Выпускают девайсы на смешных элементах с кривыми прогами и при этом коды никому не сообщают. Стоит аттиньке сдохнуть - покупай новый модуль и только у них. Вам, похоже, просто повезло. Но за инфу - спасибо.

Накатался на электромобилях SMITH-Edison, Mitsubishi I-Miev, Chevrolet Volt, Nissan-Leaf, Mitsubishi Outlander PHEV, TESLA-s85 и  VOLVO V60 PHEV И даже на первом электрогрузовике Smith-Newton и элеквелике Lion-а. Спасип!

Installer PRO

[user]TRO[/user], для решения 1 пункта моей задачи ваша схема оченно подходит. нужны номиналы и маркировка применяемых деталей. Если не затруднит, можно в личку

Накатался на электромобилях SMITH-Edison, Mitsubishi I-Miev, Chevrolet Volt, Nissan-Leaf, Mitsubishi Outlander PHEV, TESLA-s85 и  VOLVO V60 PHEV И даже на первом электрогрузовике Smith-Newton и элеквелике Lion-а. Спасип!

TOM

Для поставленной задачи схему [user]TRO[/user] можно упростить. Диоды заменить терморезисторами, один из резисторов на 100 кОм сделать подстроечным, второй компаратор можно убрать.

Installer PRO

Цитата: TOM от 02 Дек. 2015 в 11:59
Для поставленной задачи схему [user]TRO[/user] можно упростить. Диоды заменить терморезисторами, один из резисторов на 100 кОм сделать подстроечным, второй компаратор можно убрать.
можете создать схему? я не силен в этих вопросах  :-(

Накатался на электромобилях SMITH-Edison, Mitsubishi I-Miev, Chevrolet Volt, Nissan-Leaf, Mitsubishi Outlander PHEV, TESLA-s85 и  VOLVO V60 PHEV И даже на первом электрогрузовике Smith-Newton и элеквелике Lion-а. Спасип!

TOM

Вечером попробую нарисовать.

Installer PRO

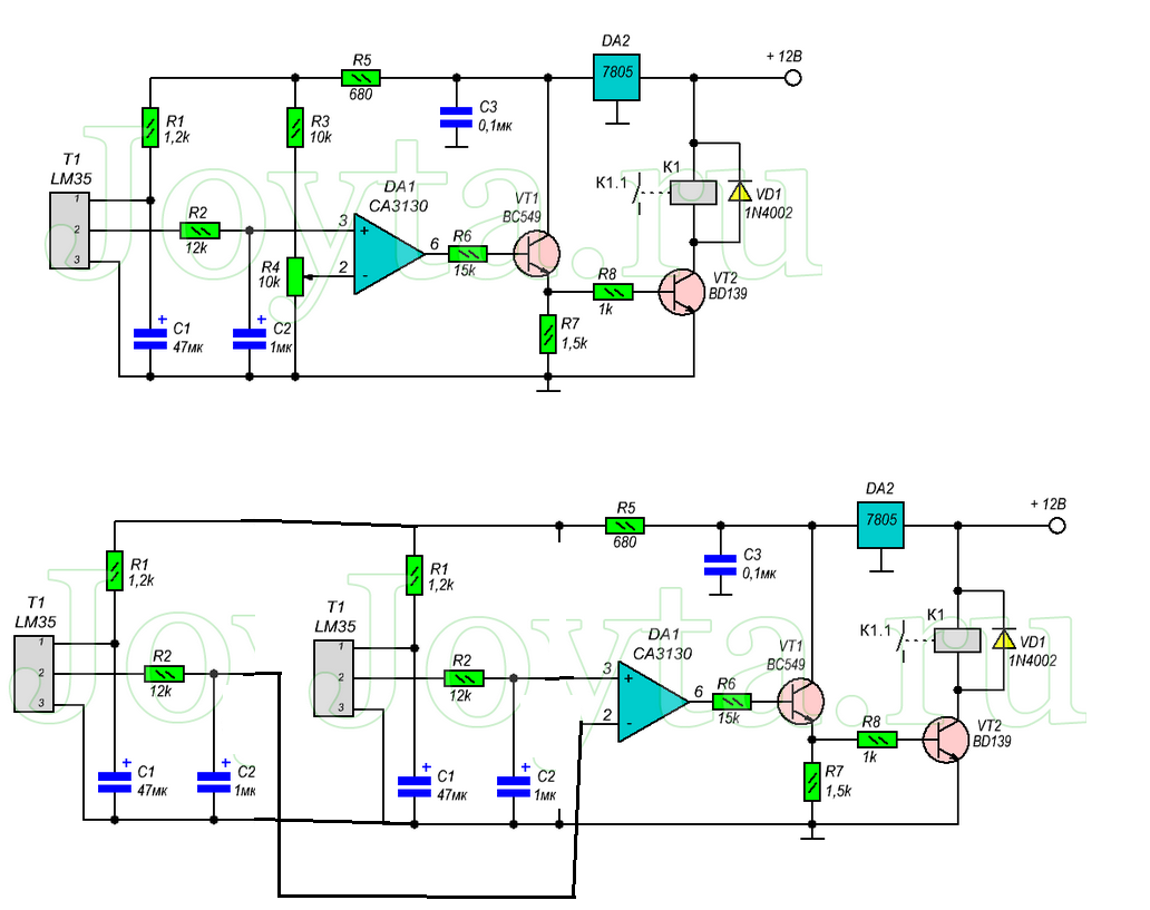
вот нарыл в инете схемку (http://www.joyta.ru/5542-elektronnyj-termoregulyator-dlya-nagrevatelya-na-lm35/) и слегка изменил ее

вопрос - будет ли работать с моими изменениями?

Накатался на электромобилях SMITH-Edison, Mitsubishi I-Miev, Chevrolet Volt, Nissan-Leaf, Mitsubishi Outlander PHEV, TESLA-s85 и  VOLVO V60 PHEV И даже на первом электрогрузовике Smith-Newton и элеквелике Lion-а. Спасип!

TOM

Да, должна работать. Только с настройками порога срабатывания могут быть проблемы.