Полезная информация


avatar_atred

Примеры применения и обсуждение проектов на основе контроллера aLight.

Автор atred, 20 Янв. 2015 в 12:09

« назад - далее »

0 Пользователи и 1 гость просматривают эту тему.

atred

Всем привет!
Выкладываю очередной видео-отчет с новым комплектом aLight L.  Особенности этого комплекта -  супер-ручка (см пред.посты), заданий фанарь и поворотники встроенные в зеркала!  Скажу сразу, фанарь и зеркала покупал заказчик, я лишь только их адаптировал  под aLight.   Также в этом комплекте обе передние фары, подключены последовательно к одному драйверу. 10 xml-t6 последовательно получается.
Термодатчик  в фарах также разделен на две части и измеряемая температура, как бы усредняется по обоим фарам. 
Это позволило установить все элементы в один корпус.

Все как и всегда работает на высоком напряжении батареи, никаких 12v DC/DC.   

В составе комлекта -  контроллер aLight, три драйвера на 0.15А, драйвер на 2.8А и устройства переферии.
http://www.youtube.com/watch?v=TgvxhGsEzuk

Нужен свет на велосипед? Пожалуйста, ознакомьтесь с нашими разработками:Российские контроллеры света.
Мангал из нержавейки , Nucular24F, 20s18p li-ion, QS260 

jeka

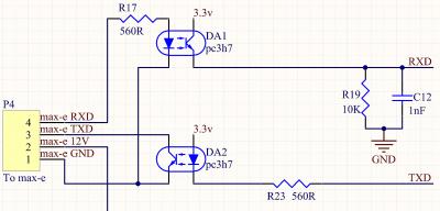
Можете сделать считывание статуса тормоза с интерфейса макса, куда BMS подключается.


Типичная схема опторазвязки, шина uart, 9bit/2stop bits/no parity, 7812kbit/sec

Инициализация для STM32:
#define BAUDRATE_PERIPH 7812
      // USART3
    USART3->CR1 |= USART_CR1_M | USART_CR1_RXNEIE | USART_CR1_TE | USART_CR1_RE; //  | USART_CR1_TXEIE ;
    USART3->CR2 |= USART_CR2_STOP_1;
    BRR_VAL = SYSCLK*1000000/BAUDRATE_PERIPH;
    USART3->BRR = BRR_VAL;
    USART3->CR1 |= USART_CR1_UE;


На шине (9 бит) ждем посылку с кодом 0x130. После нее принимаем еще 2 байта, в одном из них и закодированы битами флаг тормза и света (что из меню включается)
LiFe A123 40AH/78v, max-e, крошка 3 витка.
На форуме бываю нерегулярно, поэтому лучше звонить чем писать в личку. Телефон adaptto: +7 495 215 2878.

atred

Евгений, огромное спасибо! Если мы осилим эту тему,то это будет очень здорово !
Но пока у нас много вопросов и сомнений, которые я, наверное, лично буду с вами обсуждать, может даже при встрече, как заеду к вам.
Нужен свет на велосипед? Пожалуйста, ознакомьтесь с нашими разработками:Российские контроллеры света.
Мангал из нержавейки , Nucular24F, 20s18p li-ion, QS260 

acyd

Это правильно с точки зрения гальвано развязки, но на практике насколько это быстро, как часто обновляются данные по uart?
Сигнал от холла поступает с проц, тот при определенном уровне генерирует статус стопсигнала, отправляет его по uart на бмс, контроллер света его считывает и включает стоп.
А стопарь должен работать мгновенно.

atred

Цитата: acyd от 18 Сен. 2015 в 10:30
Это правильно с точки зрения гальвано развязки, но на практике насколько это быстро, как часто обновляются данные по uart?
Сигнал от холла поступает с проц, тот при определенном уровне генерирует статус стопсигнала, отправляет его по uart на бмс, контроллер света его считывает и включает стоп.
А стопарь должен работать мгновенно.
В первую очередь это правильно с точки зрения единого источника стоп-сигнала,  кто-бы что не навесил холлы, герконы, кнопки во всех сочетаниях.   Скорость срабатывания будет достаточной, имхо,  как включение регена.
Пока я не нашел возможности у нашего контроллера на базе микропроцессора Atmega,  считывать данные в таком формате. Библиотека Serial может выставлять скорость передачи, но не кол-во бит в байте.
https://www.arduino.cc/en/Reference/Serial
Надо искать еще варианты.

Нашел в инете значение регистра для Serial.Begin()    это SERIAL_9N2  оно же -  0x0F.   Надо тестировать.
Нужен свет на велосипед? Пожалуйста, ознакомьтесь с нашими разработками:Российские контроллеры света.
Мангал из нержавейки , Nucular24F, 20s18p li-ion, QS260 

atred

И так, свершилось!  :eureka:  Смог по Жениной "наводке"  научится "слушать" шину максконтроллера и включать  стоп-сигнал.
Сделал опторазвязку, "переходник"  из 4пинового стандартного разьема для ответвления сигнала TX на вход RX  алайта.    Впринципе можно было бы тупо подпаяться к плате BMS, но это не всем понравилось бы (гарантия и все такое).  Далее в код aLight добавил работу с UART Serial на скорости 7812 в 9бит режиме, как и писал Женя выше.
С этим отдельная песня, ибо стандартное Arduino IDE не умеет работать с 9бит  , да и вообще Atmega328 это 8битный проц  %-) %-) %-)

Вколхозил опторазвязку и новые проводки в контроллер коллеге Максиму [user]klyushkov[/user].
Вот демо.  Смотрите с субтитрами, звука нет
https://www.youtube.com/watch?v=2xkvnZ5XClE

Как показали испытания , если в максе вообще подключен датчик тормоза  , то сигнал break по шине передается. И стопсигнал работает  даже если Regen выключен вообще.  Он даже в режиме Charge работает)) .    Только если экран заблокировать ,  то перестанет срабатывать.
Нужен свет на велосипед? Пожалуйста, ознакомьтесь с нашими разработками:Российские контроллеры света.
Мангал из нержавейки , Nucular24F, 20s18p li-ion, QS260 

se80

[user]atred[/user], круть . насколько реально в блайт такое сделать?

atred

Цитата: se80 от 29 Июль 2016 в 11:15
[user]atred[/user], круть . насколько реально в блайт такое сделать?
bLight слишком туп)))   Нужен микроконтроллер имеющий UART.  В теории, если решить вопрос с питанием , то можно какуюнить готовую платку типа arduino-mini-nano прикрутить к драйверу твоего стопа,  и посадить слушать шину.
Кстати, по этой шине летают еще сигналы включения света головного. Женя про это тоже выше писал.  Типа задел на их будущий adaptto DC/DC контроллер. Свет включается через меню дисплея maxcontroller,  сомнительное удобство конечно, зато никаких кнопок дополнительных на руль лепить не надо. Минималисты оценят  ;-)
Нужен свет на велосипед? Пожалуйста, ознакомьтесь с нашими разработками:Российские контроллеры света.
Мангал из нержавейки , Nucular24F, 20s18p li-ion, QS260 

atred

Нужен свет на велосипед? Пожалуйста, ознакомьтесь с нашими разработками:Российские контроллеры света.
Мангал из нержавейки , Nucular24F, 20s18p li-ion, QS260 

atred

Доброго всем вечера!
Кто не заметил - мы снова принимаем заказы, и даже их исполняем!

Вторая версия нашего контроллера с комплектом светотехники  в высоковольтном исполнении ( да да , у нас две модификации теперь) торжественно передана первому заказчику сезона 2017, Константину. Надеемся на его удачную эксплуатацию и только положительные отзывы. Хотя, нет, критика тоже нужна!
Его "коробочка" и фонарики успели засветиться на видео, которое я снял в виде нудной, несмотря на мой вид и юмор,  лекции про РАЗЪЕМЫ!  Новичкам -  просмотр обязателен, а знатокам  -чисто  поржать   :bravo:



Если в двух словах - самые значимые новости проекта:

  • Убит баг с просадкой яркости при движении -  Ура цифровым датчикам температуры!
  • Можно считывать сигнал тормоза с Adaptto Max/Mini-E.  Это то, о чем [user]jeka[/user] мне "нашептал по секрету"  , я смог разкурить и применить!  Работает!  Но пока -  только сигнал торможения, "break".  ХОТЬ УБЕЙТЕ - НЕ ВИЖУ Я ТАМ БИТОВ СОСТОЯНИЯ ФАР  :fool:   А было бы круто, для минималистских конфигов - управление светом с дисплея а не с кнопок на руле.
  • Контроллер теперь имеет модульную структуру -  силовая плата на 5 драйверов  отдельно и плата управления с AVR отдельно.
  • Есть отдельная более дешевая версия для работы от сети 12в и управления  готовыми фонариками и фарами хоть на лампочках хоть на светодиодах. 55вт на канал!  Но, нужен внешний источник 12в. Свою пока dcdc не осилили.

Нужен свет на велосипед? Пожалуйста, ознакомьтесь с нашими разработками:Российские контроллеры света.
Мангал из нержавейки , Nucular24F, 20s18p li-ion, QS260 

atred

Выложу немного свежих фоток инсталяций aLight2.0  нашими силами.  Надеюсь будет, как небольшая инструкция. Байк еще не доконца готов, и когда будем "сдавать" заказчику - снимем видео. А пока вот:

Байк "триколор"  на базе рамы "E-kross" она же Чоботар.  Производство - "Веломастера".  Батарея 77в 32ач (два синих блока LiNMC от e4bike) , MAX-E, мотор Кваньшунь 3кв.
Колеса 24" на хуквормах, гидравлические тормоза Avid Jusy.  Батарея притянута к раме пластиковыми хомутами через фанерки. Лежит на куске фирменного алюминия. Вся проводка мотора и контроллера спрятана под ней.  Сам Макс-Е закреплен под рамой.  Достаточно популярное и быстрое крепление.  Вообщем классика жанра))

Заказчик захотел перделать свою 7 диодную фару-прожектор  для питания от высоковольтной   версии aLight, а также заказал 2 адаптированные под aLight фары ROX300 на "ближний" свет.  Снятие стоп-сигнала  пожелал сделать с шины max-e .

По остальной переферии - гудок,  стоп-сигнал "Максимка",  и тонкие, синие поворотники

Вскрытие и осмотр байка показало что в моторе нет термодатчика, что печально, но для его профилей  и манеры катания (обусловленной  в т.ч. и возможностями батареи) -  это не смертельно.  Включение рекуперации  присутствовало  ввиде простой "кнопки" на руле, на консольке двухкнопочной,  типа такой . Одна кнопка включала "стоп-кран" а вторая была ненужной.   Заказчик попросил поставить ему датчик плавной рекуперации SS49 (Холл) сразу на  ручку  переднего тормоза и выкинуть эту консольку,  что логично)

Первым делом определямся с механическими узлами - крепления фары, стоп-сигнала, ведь отмерить и отрезать нужные длинны кабелей уже "по месту" будет гораздо правильнее.
В начале, была идея использовать плоский кронштейн (типа уголка) и закрепить дальний свет и поворотники в шток вилки, прям под нижнюю траверсу. Для этого планировали использовать строительный анкер, но труба этого RoxSocks оказалась очень толстой -22мм и соответствующий анкер был бы как противотанковая граната))  .  По этому использовали более дорогие крепления для передних фар, одеваемые прям на штаны вилки. 


Между ними закрепили  алюминиевую трубу , стянув её внутри м8 шпилькой и трубой потоньше. Получилось - намертво. За эту "ручку" можно байк поднять))) На такой кронштейн прекрасно "села" переделанная фара дальнего света, кнопка и драйвер родной ей больше не нужны, будет управляться, как положено, с пульта на руле нашим контроллером aLight.
В фару установлен цифровой термодатчик, драйвер настроен на 2.3А.  Светит - огонь! 7 диодов, даже китайских а-ля XML-T6  это не шутки))

Фары для ближнего света, ROX300, подключены последовательно на один канал aLight и установлены на руле. 

Гудок закрепили под рамой спереди контроллера.


Продолжение следует...








Нужен свет на велосипед? Пожалуйста, ознакомьтесь с нашими разработками:Российские контроллеры света.
Мангал из нержавейки , Nucular24F, 20s18p li-ion, QS260 

atred

Поворотники с алиэкспресса ехали почти 40 дней! Это ужас  :ireful:
Наконец, удалось закончить этот байк.
Контроллер aLight2.0 в "стильном" черном копрусе установлен в раму и притянут толстой стяжкой к батарее. Сверху контроллера расположился dcdc преобразователь, который самому aLight2.0 хоть и не нужен, но зато он нужен светодиодной подсветке и для прочих будущих целей клиента.

Дополнительно, владелец попросил установить на его ручку гидравлического тормоза датчик холла s49e для плавной рекуперации. Это достаточно сложная и долгая процедура, требует опыта. Приходится выбирать место установки магнита, холла, постоянно сверяясь с показаниями экрана калибровки, чтобы сделать как можно более "длинную" прогрессию.  В случае выявления ошибок после высыхания клея (до суток) , приходится все отрывать и делать заново. Магнит и датчки закреплены на суперклей и двухкомпонентный "пластилин" типа Поксипол. 

Установлены поворотники, тонкие синие.  Стоп-сигнал "Максимка".
Задние поворотники и стоп-сигнал  закреплены специальным кронштейном из нержавейки.
Ну а передние поворотники отлично встали на штатные места в переднем кронштейне на вилке.


В целом получилось не плохо, надеюсь заказчику тоже понравится  :hello:





Нужен свет на велосипед? Пожалуйста, ознакомьтесь с нашими разработками:Российские контроллеры света.
Мангал из нержавейки , Nucular24F, 20s18p li-ion, QS260 

Elektronik

Всем привет!
Как владелец байка «Триколор» (проект из предыдущего поста) выражаю благодарность Антону [user]atred[/user] за его работу и старания. Всё сделано аккуратно и качественно, я очень доволен. :-)
Сам контроллер aLight2.0 собран в компактном чёрном корпусе, выглядит очень круто и по-заводскому.
В общем, рекомендую! :wow:

WalldeMare


Антон, огромное спасибо за контроллер все работает, все замечательно. Надеюсь на последующий upgrade и дальнейшее сотрудничество.

maximka

[user]atred[/user], добрый день. смотрел на сайте рокс300 только под заказ. это будет рокс300 или нонейм двойник? в течении месяца планирую быть в Москве. хочу полный комплект света
электрокресло 350Вт е4байк впереди, 66В 15Ач LiNMC, тупой синусный финик. 55км/ч
https://electrotransport.ru/index.php?topic=43858.0#topmsg

atred

Цитата: maximka от 30 Июль 2017 в 13:06
[user]atred[/user], добрый день. смотрел на сайте рокс300 только под заказ. это будет рокс300 или нонейм двойник? в течении месяца планирую быть в Москве. хочу полный комплект света
Фары ROX300 есть в наличии. Сайт обновил. Приехали из тао-бао, китай. Не думаю, что это китайская подделка на китайскую фару)))
В новой партии диоды стоят потеплее немного.  Все остальное тоже самое.
Если хотите полный комплект и забрать в какйто четкий срок - обязательно оставте заказ в магазине, и будем утрясать кучу деталей (токи, разъемы, длинны проводов).  Обычно это больше всего времени занимает, чем сама сборка комплекта.


Нужен свет на велосипед? Пожалуйста, ознакомьтесь с нашими разработками:Российские контроллеры света.
Мангал из нержавейки , Nucular24F, 20s18p li-ion, QS260 

atred

Недавно закончили небольшой комплект высоковольтный для телепортатора-лайт.
Из особенностей - кастомные задние стопари на 1вт диодах. 
Нужен свет на велосипед? Пожалуйста, ознакомьтесь с нашими разработками:Российские контроллеры света.
Мангал из нержавейки , Nucular24F, 20s18p li-ion, QS260 

zl0y

#35
Тезка, спасибо за контроллер и фары с поворотами. Теперь мой беговел окончательно до-оформлен :) Рекомендую всем!