асинхронный двигатель и контроллер

Автор Dtolok, 26 Дек. 2015 в 00:34

« назад - далее »

0 Пользователи и 1 гость просматривают эту тему.

Vichkins

[user]Dtolok[/user], Нет конечно, одна на плате мозгов.

Dtolok

а логику - перед драйверами и отключение по сигналу с компаратора и термометра -> фалт на МК?

Vichkins

[user]Dtolok[/user], ну термометр пусть МК обрабатывает, ведь с какого то предела вы можете захотеть сделать просто спад максимальной мощности. а плис ставить я предлагал только для компенсации мёртвого времени, в других случаях я считаю она не нужна. на стм32 только один вход аварийный, на него с драйверов заведите выход и всё, но других контроллерах есть настраиваемые входы, которыми можно отрубить шим на время превышения заданного тока, а потом опять включить, ограничение типа.

Dtolok

ну вот такой вариант аппаратной защиты имеет место жить? на вход компаратора подать напряжение с выхода датчика тока - при превышении заданного значения тока вход драйвера переведет в "0" и тем самым отключит транзисторы (если добавить триггер) или начнет ограничивать ток на установленном уровне.

on4ip

Делайте защиту жесткую с триггером.
В жизни все не так, как на самом деле.

Dtolok

в принципе если использовать HCPL-316 в ней же реализована защита транзисторов от низкого напряжения на затворе и от перенасыщения транзистора . имеет ли смысл делать еще отдельно ?

Dtolok

не могу определить ток потребления HCPL316 - подскажите

Dtolok

блок питания можно использовать на 220в (ноль и одна фаза) или делать на 530в выпрямленного напряжения? у кого как ?

Vichkins

[user]Dtolok[/user],  ну кому какая защита нужна, самому нужно думать что требуется.
http://goo.gl/GyokvE
Бп проще на 220 вольт делать

Dtolok

очень интересный вариант организации защиты по току в TD350


Добавлено 04 Фев. 2016 в 23:51

может имеет смысл такое сделать и на HCPL316? единственное неудобство - шунт

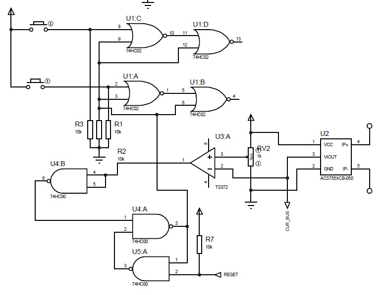
Dtolok

вот получился жесткий триггер со сбросом.

резистором выставляется максимальный допустимы ток. сброс триггера - reset

Vichkins

Этот вариант удобен когда сборке стоит встроенный шунт, а когда его нет пользуются обычным десатом. Сделайте проще, перед входами в дрова ставим неинвертирующий буфер с enable, на его вход через ИЛИ подаём выход fault, всё.

Babylon4

Есть ещё вариант возможной защиты от КЗ, проверено пока только на блоках. Может пригодится.

http://www.irf.com/product-info/datasheets/data/ir25750lpbf.pdf

Vichkins

при встроенной защите в драйвер эта штучка бесполезна, к ней ещё развязку делать нужно и компаратор на горячей стороне. это скорей неизолированый датчик тока

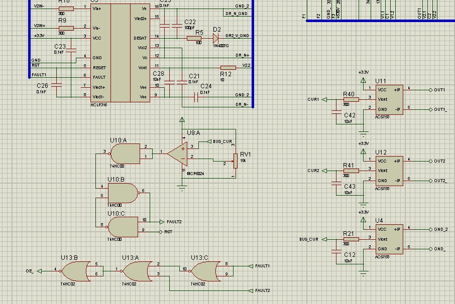
Dtolok

в общем датчик тока будет - ACS758 -50A - c него пустил на компаратор с триггером -FAULT2 . HCPL316 -FAULT1 и все это завел на enabel буфера.




Добавлено 06 Фев. 2016 в 00:15

двигатель планируется до 5кВт - входная емкость 4700мкф. надо ли ставить резистор на зарядку емкости и реле?

Vichkins

Ну вроде нормально, но я осмелюсь дат пару советов, буффера есть в одном курпусе на 8 линий. Fault1 можно инвертировать просто транзистором. Резистор на предзаряд конечно нужен.

on4ip

А по току релюшку подберете? Сколькр у вас по звену теч будет.?
В жизни все не так, как на самом деле.

Vichkins

[user]on4ip[/user],  так на предзаряд реле же, если я правильно понимаю