Самодельное 16-ти канальное зарядное устройство

Автор Fin4master, 15 Фев. 2016 в 13:19

« назад - далее »

0 Пользователи и 1 гость просматривают эту тему.

Fin4master

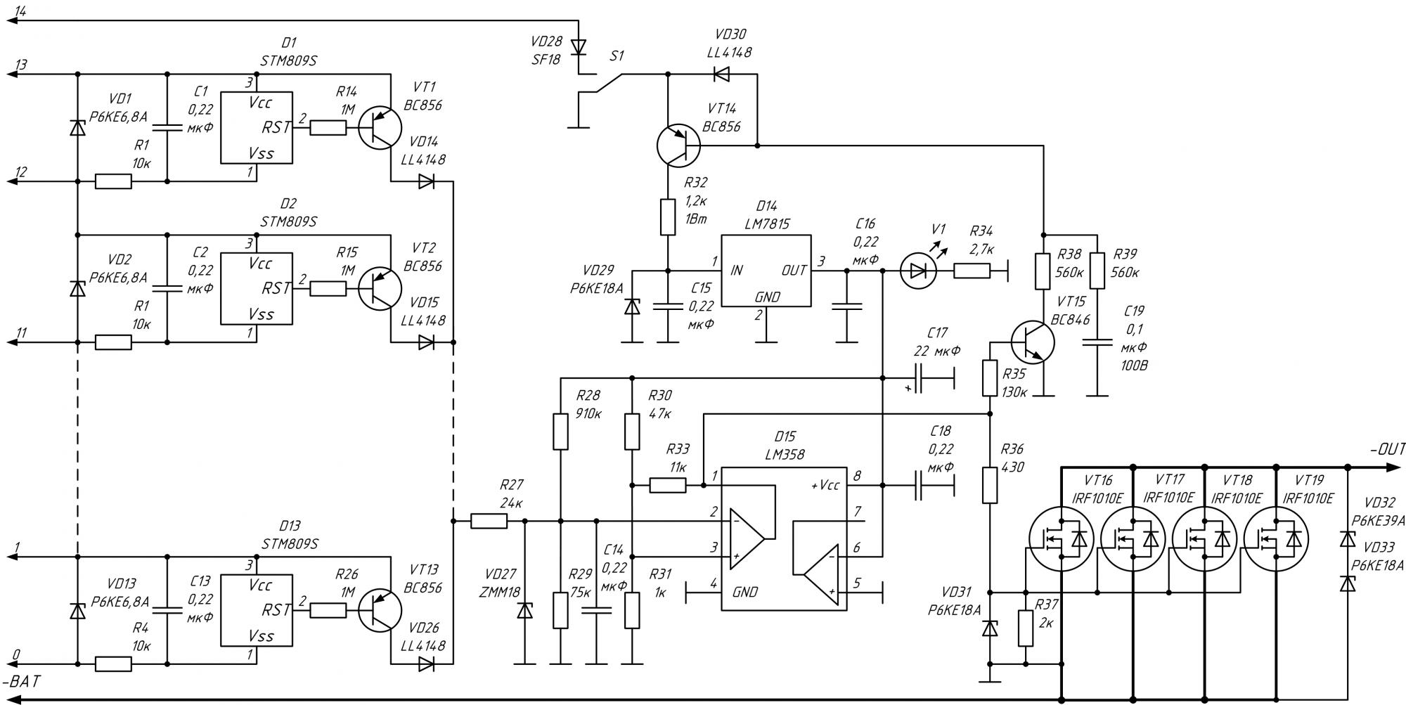
Схема контроллера заряда.

СС-СV, напряжение регулируется, ток фиксирован 2,2-2,3А, с автоматическим отключением по току около 0,2-0,3А, включается вручную с кнопки (у меня вместо кнопок будет 16 оптопар и одна кнопка), индикатор заряда.
Ой че только у меня уже не было. и жег, и перематывал, и магниты сдохли и контроллеры выходили из строя...

абориген

Цитата: i от 18 Фев. 2016 в 17:50
Цитата: абориген от 18 Фев. 2016 в 17:18
... и схема на TL431 для отключения по 3,65в  либо какой низковольтный компаратор с ион.
ну МК как раз всем этим и занимается, попутно позволяя узнать состояние каждой ячейки не вскрывая бокс.
Кстати, у меня был случай, когда зарядная платка отвалилась от ячейки ... и она погибла от недоедания, поэтому система контроля и связи необходима... ИМХО конечно.
Согласен на все 100% но контроль может быть совсем простой, да и отключение батарейки полюбому должно быть поячеичным а не как в китайских поделках - по общему напряжению. в последней поделке так и сделано тл-ка и оптроны с каждой ячейки, а включается схема контроля вместе с зажиганием многоконтактным реле, и если хоть один оптрон не загорелся - ахтунг - цешка, отвертка..

Fin4master

Немного не по теме. Вот с чем будет сочетаться моя зарядка: плата защиты батареи от глубокого разряда (в процессе разработки)

Схема:

Схема потребляет 24-17 мА, и тупо отключает нагрузку когда напряжение на одной из банок опустилось до 2,9 В, а так же отключает сама себя чтобы не добивать батарею, остается только потребление супервизоров от каждой банки по 6 мкА.
Ой че только у меня уже не было. и жег, и перематывал, и магниты сдохли и контроллеры выходили из строя...

DimS

#21
Как-то мне нужно было пересечь оживлённую магистраль, да ещё с уклоном; выбрав момент, дал газу. И посреди дороги BMS вдруг отключила аккум по просадке. Кое-как успел докрутить педалями, чтобы не сбили, просто неожиданно.. BMS после этого выбросил, в аккуме установил контроллер напряжения элементов на супервизорах, а сигнал разряда в виде светодиода закрепил на руле. Ну а заряжаю параллельной зарядкой.

Контроллер.


Fin4master


Доделал.
[user]DimS[/user], какие супервизоры используете и защитные диоды?
Ой че только у меня уже не было. и жег, и перематывал, и магниты сдохли и контроллеры выходили из строя...

Fin4master


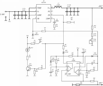
Схема полумостового развязывающего преобразователя.
Ой че только у меня уже не было. и жег, и перематывал, и магниты сдохли и контроллеры выходили из строя...

DimS

Супервизоры - MAX809R, стабилитроны - BZX84B4V7.

DimS

Меня вот смущает использование синхронного выпрямления без блокирующего диода для зарядки аккумуляторов.
В случае, если преобразователь выйдет на режим прерывистого тока дросселя или вдруг останется открытым нижний ключ в микре по другой причине, аккумулятор сразу его сожжёт вместе с дорогами, если не будет предохранителя..

Fin4master

[user]DimS[/user], не задавался таким вопросом, надеюсь в контроллере предусмотрена защита от прерывистого тока.  Уже два года несколько таких зарядок заряжают фонарики и повербанки, пока еще ни одна не сдохла по своей воле. Только в одну я поставил диод на выходе, потому-что спалил ее сам не правильно подключив аккумулятор.
Ой че только у меня уже не было. и жег, и перематывал, и магниты сдохли и контроллеры выходили из строя...

killer258

#27
Я тоже сторонник раздельной зарядки.  Сейчас собираю из   блоков питания cветодиодных лент HTS-100 (5v 20a), путём небольших перепаек перенастроенных на напряжение 4.15в и на режим cc/cv , ток заряда каждого ограничивается на уровне 18 ампер, для контрольных амперметров испльзован штатный шунт, имеющийся в блоке питания.




пока только 3 канала, в серой коробке находятся 3 секции (12P3S) ноутбучных пальчиков. Попробовал- отлично работает. У всех амперметров в процессе заряда стрелки дошли до нуля одновременно.
Осталось  доделать остальные 11 каналов
Бафанги: МК 250w (передн), МК 350w(задн), МИДы BBS-02 500W, и BBS-02 750W ,моноколесо KS14b, бензо: Д8Э, KD-F80

ДмитрийМver2.0

Дорого получается так из отдельных БП набирать. Я несколько лет назад делал подобное... но на 400 ваттный БП от компа АТХ намотал 8 обмоток новых (отдельные каналы выпрямления) а для стабилизации оставил штатную 5 вольт на компаратор. Потом нихрома отрезки в каждый канал для ограничения начального тока заряда. Нормально получилось. Нихром ограничивает ток КЗ а выходное 4,10..4,15 не даёт перезарядки, хоть сколько будут стоять.
73! Дмитрий, RK3AOR.

killer258

#29
Цитата: ДмитрийМver2.0 от 03 Апр. 2016 в 17:23
Дорого получается так из отдельных БП набирать. Я несколько лет назад делал подобное..

Отступать уже поздно. Только продолжать. Сегодня ещё добавил секций :



остальное наверное , добавлю компьютерными  блоками питания, перестроенными на 4.15 вольта.
Их много ненужных, всё равно лежат  без дела, да и стоят они у дедов на митьке 100-150 руб всего. Только надо будет стабилизацию тока в каждом делать,шунтов изначально там нет.

Бафанги: МК 250w (передн), МК 350w(задн), МИДы BBS-02 500W, и BBS-02 750W ,моноколесо KS14b, бензо: Д8Э, KD-F80

Fin4master

Натупил с размерами, пришлось делать контроллеры в отдельной коробке, не очень удобно получилось.



Проверенно на кошках

Проверенно на боевой батарее

Сделал только половину контроллеров, остальные едут из китая.
Выявил кучу косяков в схемотехнике контроллеров заряда, позже обновлю схему.
Ой че только у меня уже не было. и жег, и перематывал, и магниты сдохли и контроллеры выходили из строя...

Серик

Цитата: killer258 от 30 Март 2016 в 13:20
Я тоже сторонник раздельной зарядки.  Сейчас собираю из   блоков питания cветодиодных лент HTS-100 (5v 20a), путём небольших перепаек перенастроенных на напряжение 4.15в и на режим cc/cv , ток заряда каждого ограничивается на уровне 18 ампер, для контрольных амперметров испльзован штатный шунт, имеющийся в блоке питания.





пока только 3 канала, в серой коробке находятся 3 секции (12P3S) ноутбучных пальчиков. Попробовал- отлично работает. У всех амперметров в процессе заряда стрелки дошли до нуля одновременно.
Осталось  доделать остальные 11 каналов

Здравствуйте, Ваш вариант индивидуальной зарядки ячеек заинтересовал!
Какие блоки используете?
Говорят есть блоки легко переделываемые на CC CV , меня интересует возможность переделки стабилизации по напряжению на 2,6В для зарядки тяговых свинцовых аккумуляторов большой ёмкости, ток заряда 30-40А

killer258

#32
Цитата: Серик от 16 Апр. 2016 в 15:04

Какие блоки используете?
Говорят есть блоки легко переделываемые на CC CV , меня интересует возможность переделки стабилизации по напряжению на 2,6В для зарядки тяговых свинцовых аккумуляторов большой ёмкости, ток заряда 30-40А

как я уже писал выше, использую HTS-100, то есть те самые легко переделываемые на СС CV.
Для вашего случая надо брать HTS-200-M5  . Этот блок даёт 5 вольт 40 ампер и имеет подстроечный резистор для корректировки выходного напряжения туда-сюда на полвольта.
В цепи этого подстроечника есть постоянный резистор, меняя его, можно заставить блок выдавать  более низкое напряжение (до 3.6 вольта- без проблем, ниже надо смотреть, чтоб при снижении выходного напряжения напряжение питания КА7500 не упало ниже 7-9 вольт, иначе ей не хватит на собственные нужды. Если это произойдёт, то к обмотке, от которой ка7500 питается, надо будет добавить 5-6 витков

!!! При покупке обращать внимание на то, есть ли внутри блока на плате микросхема 7500 или TL494  ибо попадаются  БП, сделанные на другой элементной базе и как в них делать режим CV/СС, мне не известно.
Бафанги: МК 250w (передн), МК 350w(задн), МИДы BBS-02 500W, и BBS-02 750W ,моноколесо KS14b, бензо: Д8Э, KD-F80

DimS

Fin4master
А что даёт дроссель после полумоста перед трансами? Какая форма напряжения на выходных обмотках в начале и в конце заряда?

Fin4master

[user]DimS[/user], дроссель ограничивает ток первичек - сглаживает передние фронты тока в первичных обмотках и соответственно в силовых ключах. Полумост работает без стабилизации, на полный шим, поэтому там всегда меандр.
Ой че только у меня уже не было. и жег, и перематывал, и магниты сдохли и контроллеры выходили из строя...

LWW

Пользуюсь несколько лет поканальным зарядом - вообще идеально. Ячейки все 1:1. Проехал уже 6000 на них, стали потихоньку дохнуть. Но заряжаются-разряжаются вровень, как новые.

Сделан на 16 шт AC-DC + 16 CC/CV платок. Великоват конечно по размерам..

Это всё для небыстрого заряда в домашних условиях.