Полезная информация


avatar_Flygreen

Вопрос по динамическому торможению мотор колеса.

Автор Flygreen, 30 Янв. 2017 в 00:19

« назад - далее »

0 Пользователи и 1 гость просматривают эту тему.

plog90

Цитата: ingener от 25 Фев. 2017 в 21:42
Смущает тот момент, что  контроллер имеет свойство тормозить  колесо при движении в обратную сторону.  Даже если замкнуть на минус вывод EL (т.е.  отключить контроль), все равно тормозит.  Как бы это его свойство на вызвало конфликт с принудительным открытием нижних ключей... :bw:
Да пускай конфликтует - это не имеет никакого значения. Добавив в разрез резистор, и подавая управляющий сигнал через диод, вы, по сути, получили аналог логического или. Нижний ключ откравает или микроконтроллер или ваш импровизированый шим.  Что действительно важно, так это закрытые верхние ключи во время торможения, убедитесь что контроллер не "подшимливает" их даже когда газ сброшен в 0. В моем контроллере было именно так. Пришлось задействовать пин превышения тока для резкого отключения.

ingener

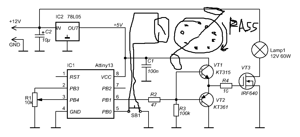
Есть контроллер,  в описании было сказано - рекуперативный тормоз, после  приобретения оказалось, что эта функция будет работать только вместе с их дисплеем.  Дисплей не нужен,  но рекупер хотелось бы. Никто не в курсе, что за сигнал дисплей выдает на этом разъеме? Может, просто аналоговый какой-то или ШИМ?   В  бездисплейном применении используется заглушка -

разъемы т.н. "тормоз"  с черно-желтыми проводами отдельно тоже есть, но они просто отключают мотор при замыкании.
Explore Brabus HD 8"
Full custom offroad 14,5"

G.E.na

#56
ingener.нужно у продована подключить дисплей и выбрать уровень регена сохранить настройки выключить все
включить перемычку
и контроллер будет табанить настройки останутся в проце без дисплея
кр синий- вкл слаботочного питания и дисплея
черный- минус
ж з- Rx Tx интерфейс rs-232
без желтой перемычки настройки будут заводские
без синей не включится
пробовал внешний е- тормоз.na 6 конфетах управление без шим 12в.na сетку.na xx
сначало помалу.na 10а анодного сработало потом прибавил сгорел пред 10а
поставил пред 20а и остались токо фантики контроллер цел
пробовал с отключенным анодным и включенным управлением газовать под гору не табанит
?в моем син контролере с ток управлением 30а 12 конфет реген до 30кило не отключить не изменить шим.na lm393 поможет




Slavemaster

[user]G.E.na[/user], печатку не делали? Защиту от работы конфет контроллера не стали делать (при включении тормоза)? Штатную функцию рекуперации до 30 км/ч сейчас вообще не используете?
Не совсем понял Ваш французский на счет "na 10а анодного сработало потом прибавил сгорел пред 10а
поставил пред 20а и остались токо фантики" и "под гору не табанит".
Исходя из Ваших экспериментов можете сказать, реально ли дополнить приведенную схему ручкой с датчиком холла для регулирования усилия торможения (от частоты ШИМа ведь зависит)?

G.E.na

.ф контроллере есть измеритель тока 50а
от штатный реген на 48в- слабый
48в+36в только торможение .бат 36в несеметричная
перклюк мощности 10а
.бат пред 10а
не табанит по сапаговски не тормозит с горы например по инерцыы например
схема с холлами была выше идея
.plog90

G.E.na

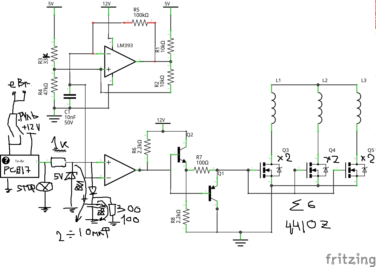
.схему.na моднейшей attiny13 возм дополнить не ток второй ручкой но и шарнирным тормозом
вместо кнопки sb1 подключить геркон в паре с магнитным диском.na кареткы
например например параметрический рег тормрза вкл нажатием.na правый рычаг а шарнирный.na левый с одновременным вращением шарниров.naзад с рег усилия тормоза
5% 10% 25% 50% 100% 0% ступенчато по кругу

?ток волнует одно.na контроллерах с рекуперацией штатный реген будет мешатся
хотя для данной темы наиболле актуален контроллер от моноколеса


Fedorov

Вот по этому опыту:
https://electrotransport.ru/index.php?msg=1481730
Если на пальцах, то рекуперация это:
Накатывается обмотка на магнитное поле магнита,  индуцирует 6 вольт. Но если замкнуть и разомкнуть обмотку ключом, то получаем импульс 60 вольт той же полярности. Этот импульс направляется в батарею.
И так много раз с высокой частотой, пока обмотка "на гребне магнитного полюса магнита"
?

И само затормаживание происходит именно в момент замыкания обмотки
?

edw123

Цитата: Fedorov от 14 Нояб. 2018 в 15:36
Вот по этому опыту:
https://electrotransport.ru/index.php?msg=1481730
Если на пальцах, то рекуперация это:
Накатывается обмотка на магнитное поле магнита,  индуцирует 6 вольт. Но если замкнуть и разомкнуть обмотку ключом, то получаем импульс 60 вольт той же полярности. Этот импульс направляется в батарею.
И так много раз с высокой частотой, пока обмотка "на гребне магнитного полюса магнита"
?

И само затормаживание происходит именно в момент замыкания обмотки
?
Если делать это достаточно часто и иметь хороший интегратор для накопления "моментов", то всё становится достаточно плавненько.

ingener

Подскажите, у кого есть опыт, надорогой контроллер с рекуперативным тормозом, но без дисплея. Некуда вешать эту коробку, да и не нужен он.  Как вариант, чтобы дисплей подключался,  настраивался тормоз, а потом дисплей можно отключить.
Или такого в природе не существует?
Explore Brabus HD 8"
Full custom offroad 14,5"

Sonar

Подниму, пожалуй, эту тему. Может кто что дельное подскажет.
Имеется контроллер собственного изготовления для 300-ваттного PMSM двигателя с датчиками холла. Реализовано трапецивидное управление. Как ускорение так и торможение. Торможение рекуперативное. Всё более менее хорошо, но есть задумка реализовать активное торможение двигателя не стандартным способом с закорачиванием обмоток, а подачей батарейного напряжения на двигатель для более эффективного торможения, так как рекуперативное торможение слабое и практически не действует на малых оборотах двигателя.
В теории нет ничего проще, по аналогии с щеточным электродвигателем - подавать на обмотки обратное напряжение, но в ходе экспериментов стало ясно, что такой вариант не годится, так как при значительных оборотах двигателя и, даже, при самом минимальном значении ШИМ модуляции (разрядность 8 бит), торможение сразу же становится резким. Перепробовал разные комбинации коммутаций обмоток двигателя, но к удовлетворяющему эффекту так и не пришел. На околонулевых оборотах ситуация улучшается практически до желаемого.
У кого есть опыт в этом вопросе - подскажите пожалуйста, как реализовать активное торможение двигателем таким образом, что бы получился эдакий аналог механического тормоза, когда независимо от оборотов, торможение происходило ровно с тем усилием, какое было задано изначально органом управления? Ищется решение именно для трапецивидной формы управления.

На данный момент управление реализовано таким образом, только частота ШИМ - 21 кГц: https://electrotransport.ru/index.php?topic=56994.msg1763727#msg1763727
Kugoo S2 blue, 36v, 20,8A/h, 2WD, 1,9kW max, Prog disp v3.8, Prog drive v1.9, odo: 34402km.
Все материалы по альтернативным контроллерам для Kugoo S2/S3: http://213.21.12.200/kugoo_project/
Тема на форуме по этим контроллерам https://electrotransport.ru/index.php?topic=61126.0

tmiaer

[user]Sonar[/user], надо обеспечить определённый тормозной фазный ток.
Когда обороты большие, этот ток обеспечивается за счёт эдс мотора, позволяя сливать энергию в батарейку. На неких граничных оборотах этот ток может быть обеспечен только корочением обмоток, так как он равен эдс, делённой на сопротивление мотора+проводов+ключей. На более низких оборотах надо уже тянуть энергию из батки, чтобы этот ток не падал.

kor

Цитата: Sonar от 29 Апр. 2020 в 00:29экспериментов стало ясно, что такой вариант не годится, так как при значительных оборотах двигателя и, даже, при самом минимальном значении ШИМ модуляции (разрядность 8 бит), торможение сразу же становится резким. Перепробовал разные комбинации коммутаций обмоток двигателя, но к удовлетворяющему эффекту так и не пришел. На околонулевых оборотах ситуация улучшается практически до желаемого.
Подача самого минимального значения шим с противотоком в течении всего рабочего фазного интервала (от сработки холла до сработки холла следующей позиции) фактически эквивалентна закорачиванию обмотки, поэтому на больших оборотах происходит резкое торможение, думаю.  Вариант такой-подавать этот минимальный (или расчетный) шим не на протяжении всего рабочего фазного интервала а только определенное время, а далее запирать все ключи (шим =0, все ключи заперты, "слив" тока произойдет через внутренние диоды клбчей) до очередной сработки холла (смены рабочего фазного интервала). Это время должно зависеть (расчитываться) от степени нажатия ручки тормоза и, возможно, от текущих оборотов моторколеса..

Sonar

Цитата: kor от 29 Апр. 2020 в 10:19
Вариант такой-подавать этот минимальный (или расчетный) шим не на протяжении всего рабочего фазного интервала а только определенное время, а далее запирать все ключи (шим =0, все ключи заперты, "слив" тока произойдет через внутренние диоды клбчей) до очередной сработки холла (смены рабочего фазного интервала).

Идея интересная. Я тоже о таком решении думал, но есть подозрение, что при таком торможении, особенно на высоких оборотах, фазный ток будет чрезмерно высоким, что вызовет срабатывание защиты по критическому току. Но способ возьму на заметку. Возможно я ошибаюсь и защита срабатывать не будет.
Поначалу думал, что отделаюсь простым регулированием рекуперативного батарейного тока, а при его нехватке добавлять ток за счет подачи на обмотки двигателя обратного батарейного напряжения, но решение явно ошибочное. К тому же изначально стало непонятно, по какой логике реализовать переключение между режимами, ведь при увеличении заполнения ШИМ ток рекуперации возрастает и, после некоего порога, начинает падать почти до нуля.

[user]tmiaer[/user], спасибо за мысль по регулировке фазного тока! Тоже приходил к этой мысли, но в моем случае такой способ не возможен из-за того, что датчик тока стоит один на весь инвертор и нет возможности измерять ток отдельной фазы.
Kugoo S2 blue, 36v, 20,8A/h, 2WD, 1,9kW max, Prog disp v3.8, Prog drive v1.9, odo: 34402km.
Все материалы по альтернативным контроллерам для Kugoo S2/S3: http://213.21.12.200/kugoo_project/
Тема на форуме по этим контроллерам https://electrotransport.ru/index.php?topic=61126.0

edw123

Цитата: Sonar от 29 Апр. 2020 в 11:56
[user]tmiaer[/user], спасибо за мысль по регулировке фазного тока! Тоже приходил к этой мысли, но в моем случае такой способ не возможен из-за того, что датчик тока стоит один на весь инвертор и нет возможности измерять ток отдельной фазы.
У Вас блочное регулирование? Тогда наверное есть момент времени, когда подключена только одна фаза? Фазный=батарейный/заполнениеШИМ. Когда ключами обмотки коротятся, там наверное по другому будет. :bn:

kor

Цитата: Sonar от 29 Апр. 2020 в 11:56но есть подозрение, что при таком торможении, особенно на высоких оборотах, фазный ток будет чрезмерно высоким, что вызовет срабатывание защиты по критическому току. Но способ возьму на заметку. Возможно я ошибаюсь и защита срабатывать не будет.
Можете уточнить, в режиме торможения противотоком (что торможение слишком сильное при больших оборотах даже с минимальным шим 1/256) у вас как ключи работают? В нерабочей фазе оба заперты вероятно. В двух рабочих- нижний ключ фазы (условно)А  всегда открыт, а в фазе (условно)В, где шим, - верхний шимится нижний всегда закрыт, или нижний ключюется в противофазе с верхним?

Sonar

#69
[user]edw123[/user], [user]kor[/user], переключения происходят согласно таблице:



SA, SB, SC - состояния датчиков холла (фазы A, B, C)
FA, FB, FC - фазные выходы (фазы A, B, C)
0 - Подтяжка выхода к массе.
P - ШИМ
Пустая клеточка - выход в бездействующем состоянии (оба ключа закрыты).
При разгоне ШИМятся только верхние ключи.
При рекуперации - только нижние ключи.

Собственно по этой таблице пытался делать активное торможение обратным напряжением (назад).

Цитата: kor от 29 Апр. 2020 в 12:26Можете уточнить, в режиме торможения противотоком (что торможение слишком сильное при больших оборотах даже с минимальным шим 1/256) у вас как ключи работают? В нерабочей фазе оба заперты вероятно. В двух рабочих- нижний ключ фазы (условно)А  всегда открыт, а в фазе (условно)В, где шим, - верхний шимится нижний всегда закрыт

Именно так.
Схемотехника контроллера позволяет использовать комплементарный режим работы полумоста (используется драйвер с dead-time), но в режиме активного (не рекуперативного) торможения использую ШИМ только верхнего ключа.
Kugoo S2 blue, 36v, 20,8A/h, 2WD, 1,9kW max, Prog disp v3.8, Prog drive v1.9, odo: 34402km.
Все материалы по альтернативным контроллерам для Kugoo S2/S3: http://213.21.12.200/kugoo_project/
Тема на форуме по этим контроллерам https://electrotransport.ru/index.php?topic=61126.0

tmiaer

Цитата: Sonar от 29 Апр. 2020 в 11:56
[user]tmiaer[/user], спасибо за мысль по регулировке фазного тока! Тоже приходил к этой мысли, но в моем случае такой способ не возможен из-за того, что датчик тока стоит один на весь инвертор и нет возможности измерять ток отдельной фазы.
А больше и не надо. При открытых ключах фазный ток равен батарейному.
Ещё можно по падению на мосфетах мерить.

Sonar

Цитата: tmiaer от 29 Апр. 2020 в 14:57
А больше и не надо. При открытых ключах фазный ток равен батарейному.

Но тогда остается открытым вопрос по измерению фазных токов в момент, когда при торможении открыты все нижние ключи на 100%, к примеру. Это я про рекуперативное торможение, когда ЭДС ещё позволяет добиться значения заданного тока. Ведь общий датчик тока в этом случае ничего не покажет, так как ток присутствует лишь на обмотках двигателя и транзисторах и в батарею ничего не идет.

К сожалению измерение тока по падению на ключах изначально не было реализовано в контроллере, да и нет возможности его сделать из-за отсутствия свободных АЦП каналов.
Kugoo S2 blue, 36v, 20,8A/h, 2WD, 1,9kW max, Prog disp v3.8, Prog drive v1.9, odo: 34402km.
Все материалы по альтернативным контроллерам для Kugoo S2/S3: http://213.21.12.200/kugoo_project/
Тема на форуме по этим контроллерам https://electrotransport.ru/index.php?topic=61126.0