avatar_Кass

Стенд для исследования АКБ на базе ПЛК

Автор Кass, 11 Июнь 2017 в 15:44

« назад - далее »

0 Пользователи и 1 гость просматривают эту тему.

Alex_Soroka

Цитата: Кass от 02 Фев. 2018 в 21:32
Вот как работает заряд импульсный с паузами
...
Даже в СССV осциллограмма выглядит примерно так, меняя скважность импульсов.

Снова подмена понятий.
CC\CV (Constant Current \ Constant Voltage – постоянный ток \ постоянное напряжение).

и только у Касс ШИМ(моргалка) это "постоянный ток  B-) ;-D

Кass

Цитата: Alex_Soroka от 05 Фев. 2018 в 11:11Снова подмена понятий.
CC\CV (Constant Current \ Constant Voltage – постоянный ток \ постоянное напряжение).

Александр, нет тут никаких подмен понятий. Вы просто путаете понятия DC и CC, direct current и constant current. Возможно я вам открою тайну, но постоянным ток в АСУ ТП можно поддерживать не только DC, но AC, причем абсолютно любой формы. Для CC поддерживается постоянным то значение, которое вы получаете при измерении, средневыпрямленное или среднеквадратичное.
АРМ стенда онлайн: http://scada.kontar.ru Пользователь: Электротранспорт, Пароль: 111111

Гербалайф от всех болезней, Кашпировский лучший врач,  Орифлейм самая лучшая косметика, а МММ самый лучший способ вложения денег. Кто бы спорил. ;)

Alex_Soroka

Цитата: Кass от 05 Фев. 2018 в 13:59
Александр, нет тут никаких подмен понятий. Вы просто путаете понятия DC и CC, direct current и constant current.
не надо снова сказок.
Вы не используете CCCV режим .  И вы не используете "постоянный ток" для заряда АКБ.
вы используете "моргалку" построенную на ПЛК.

Кass

Цитата: Alex_Soroka от 05 Фев. 2018 в 14:11Вы не используете CCCV режим .  И вы не используете "постоянный ток" для заряда АКБ.
вы используете "моргалку" построенную на ПЛК.

Ну давайте еще раз поясню. Там на АРМе можно увидеть тумблер CCCV в левом нижнем углу. Если его включить, то будет именно CCCV без каких либо моргалок. Вот фрагмент графиков на этом режиме:

Спойлер

Оно кликабельно. В данный диапазон времени попал и переход с одного порога напряжения на другой в профиле IUoU.

Если же этот тумблер отключить, то будут те режимы, что на панелях справа, это и моргалки с адаптивными паузами и качели и т.п. Сделано это как раз для того, что бы на одном аккумуляторы можно было сравнить различные режимы и алгоритмы.
АРМ стенда онлайн: http://scada.kontar.ru Пользователь: Электротранспорт, Пароль: 111111

Гербалайф от всех болезней, Кашпировский лучший врач,  Орифлейм самая лучшая косметика, а МММ самый лучший способ вложения денег. Кто бы спорил. ;)

SanSanich

[user]Alex_Soroka[/user], это постоянный ток. Не надо путать со стабильным. У пендосов свои понятия.
ЗУК "ЖУЖА" Самодельный измеритель Rвн https://electrotransport.ru/index.php?msg=1280851

Кass

#779
Итак продолжим опыты на базе стенда. На неделе по моему заданию мне нашли подопытного трупа SCB HR1234W F2, 05.2006 выпуска с неизвестной судьбой. Судя по остаткам скотча на боку из какого то компьютерного ИБП. Скорее всего году в 2008-2009 он уже был мертв, и заменен на новый. То есть лет 10 он пребывает в состоянии трупа. Изначально как принесли на нем было что то около 7В. Его на работе наши немного подзарядили. Сегодня в выходной дошли до него руки. На начало эксперимента НРЦ 12.0В, 39.9 мОм.

Для начала запустил импульсный разряд с целью десульфатации, но потом понял, что такие эксперименты могут длиться неделями, ибо напряжение довольно быстро упиралось в верхний порог и стенд переходит в добивку. При этом при разряде до 12.0В он отдавал 0.01 Ач.

Потом перевел на заряд импульсами ШИМ с профилем по среднему значению IUoU. Дело пошло куда веселее.

Вот график отдаваемой при разряде I20 (0.45А) емкости. Примерно до 17 часов был импульсный заряд. Видно как медленно шло дело. После включил тумблер CCCV и дело пошло веселей, и уже успело минуть 3 КТЦ.

Спойлер

Видно, что емкость при частичном разряде до 12.0В увеличилась до 0.25 Ач, то есть в 250 раз. Воду пока не доливал. Как только емкость прекратит расти, попробуем понемногу добавлять.

На 11:30 ток заряда стабилизировался на 0.33-0.34А на первом пороге по напряжению, то есть во второй стадии заряда без перехода во флоат. Заполнение ШИМ при этом 12.5-12.6%. Температура в 4 и 5 банках около 33°С, остальные чуть менее 31°С. Если приложить к уху, внутри тишина. Очень изредка шипение. Если в прошлом КТЦ взял 0,6 Ач, то сейчас уже 3Ач взял и продолжает брать. Продолжаем наблюдение.

До этого температуры измерял пирометром. Сейчас подложил датчик температуры АКБ под 4-ю банку, у которой самая высокая температура.
АРМ стенда онлайн: http://scada.kontar.ru Пользователь: Электротранспорт, Пароль: 111111

Гербалайф от всех болезней, Кашпировский лучший врач,  Орифлейм самая лучшая косметика, а МММ самый лучший способ вложения денег. Кто бы спорил. ;)

Кass

#780
Приехал домой, смотрю, съел уже 5 Ач, а ток не снижается. Так и берет, температура не растет. На всякий случай отключил, дать отстояться немного и замерить промежуточный результат.

Пока 37.87 мОм.

ЗЫ. Примерно в 21:18 разряд окончен касанием 12.0В. Пациент отдал 1.137 Ач (0.247 Ач в предыдущем КТЦ).

Обновлю график емкости разряда:

Спойлер

Это график разрядной кривой и тока:

Спойлер
АРМ стенда онлайн: http://scada.kontar.ru Пользователь: Электротранспорт, Пароль: 111111

Гербалайф от всех болезней, Кашпировский лучший врач,  Орифлейм самая лучшая косметика, а МММ самый лучший способ вложения денег. Кто бы спорил. ;)

Кass

#781
В общем труп за последний КТЦ отдал 1.2 Ач, взял 2.3 Ач. Отстоялся сегодня день, и НРЦ 13.50 В. До хрена. Нужно добавлять воды. Попробую добраться через пробки к перемычкам, что бы понять куда сколько добавить.

Проверил по банкам, выровнял напряжение водой. Сначала добавил в каждую банку по 3 кубика. НРЦ стало 13.40 В. Сначала добавил в банки с наибольшим напряжением, по 2.4В, потом во все еще по 3 кубика, 13,20. Потом понемногу поднимается, 13.24 В.

В общем напоил водой, и начал опять брать заряд. Сначала проверял на ЛБП, сейчас поставил на стенд.
АРМ стенда онлайн: http://scada.kontar.ru Пользователь: Электротранспорт, Пароль: 111111

Гербалайф от всех болезней, Кашпировский лучший врач,  Орифлейм самая лучшая косметика, а МММ самый лучший способ вложения денег. Кто бы спорил. ;)

Кass

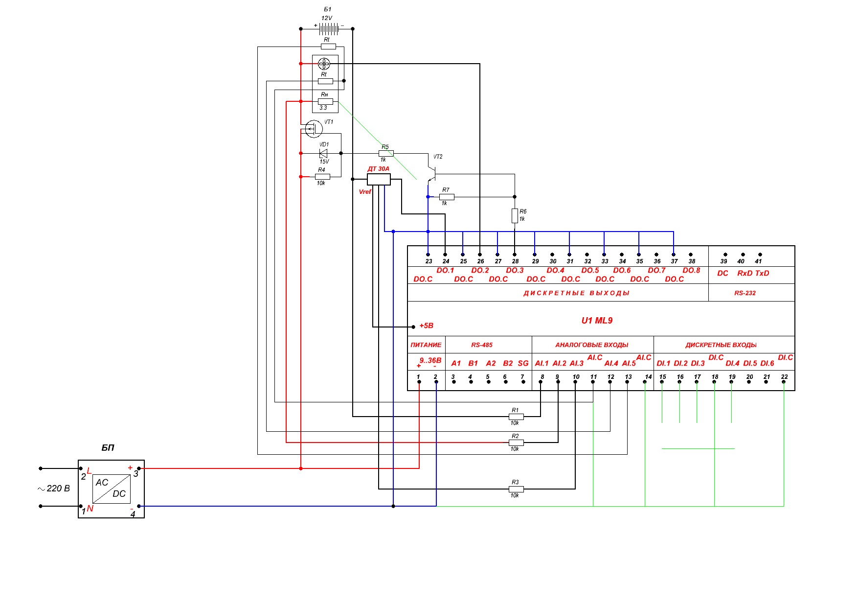
В виду того, что на больших токах и больших АКБ кончилось реле, которое было рассчитано максимум на 8А (что было под рукой дома), то прикинул следующую схему, которая исключает реле из схемы, и позволяет расширить алгоритм, введя к примеру ассиметричный заряд с замером Rвн.

Спойлер

Думаю для последнего нужно будет добавить еще один резистор 3.3 Ом, который будет принимать участие при токах разряда более 3.5А, и с двумя резисторами можно организовать замер внутреннего сопротивления по методу DC, что бы сравнить его с методом АС.
АРМ стенда онлайн: http://scada.kontar.ru Пользователь: Электротранспорт, Пароль: 111111

Гербалайф от всех болезней, Кашпировский лучший врач,  Орифлейм самая лучшая косметика, а МММ самый лучший способ вложения денег. Кто бы спорил. ;)

11vetal

#783
Так и не понял - для чего там оптрон?
Драйвер логичней будет смотреться.
Тебя оскорбили - забудь... Тебя унизили - прости... Тебя ударили - вспомни ... б**дь, всё ВСПОМНИ и накажи!!!

Кass

Цитата: 11vetal от 08 Март 2018 в 22:36Так и не понял - для чего там оптрон?
Драйвер логичней будет смотреться.

Ну давайте порассуждаем. Драйвер (водитель) это по сути тот же оптрон, но с двухтактным усилителем на выходе. Этот усилитель должен быть необходимым. Если нам нужны на выходе логические уровни, то драйвер уместен. В данном случае логические уровни нам не нужны, ибо нужно просто отпереть фет. Поэтому я применяю гораздо более дешевый элемент.
АРМ стенда онлайн: http://scada.kontar.ru Пользователь: Электротранспорт, Пароль: 111111

Гербалайф от всех болезней, Кашпировский лучший врач,  Орифлейм самая лучшая косметика, а МММ самый лучший способ вложения денег. Кто бы спорил. ;)

Кass

В эту субботу собрал новую схему стенда, залил новые прошивки, в которых уже есть помимо профиля IUoU еще и IUI. Отлаживать уже буду завтра. На стенде уже видны все параметры. Кстати, там подключен переполюсованный труп, который после заряда Вымпелом отстаивается. НРЦ на нем 12.77В. Отстаивается пару недель. Саморазряда опять нет.
АРМ стенда онлайн: http://scada.kontar.ru Пользователь: Электротранспорт, Пароль: 111111

Гербалайф от всех болезней, Кашпировский лучший врач,  Орифлейм самая лучшая косметика, а МММ самый лучший способ вложения денег. Кто бы спорил. ;)

SanSanich

Цитата: Кass от 08 Март 2018 в 20:05прикинул следующую схему, которая исключает реле из схемы,
Ключ 2804 вряд ли откроется. На затвор надо подать на несколько вольт более, чем на исток. В данном случае не получится. Надо с p-каналом и управлять по минусу. Тогда получится. Например так, если у модуля открытый коллектор.
Спойлер
Или так, если полноценный порт (0 и 1)
Спойлер
,
Тот же IRF4905

ЗУК "ЖУЖА" Самодельный измеритель Rвн https://electrotransport.ru/index.php?msg=1280851

11vetal

Согласен с [user]SanSanich[/user],

P. S. потерял тему :ah: и не увидел ответа.
Тебя оскорбили - забудь... Тебя унизили - прости... Тебя ударили - вспомни ... б**дь, всё ВСПОМНИ и накажи!!!

Кass

#788
Цитата: SanSanich от 19 Март 2018 в 02:47Ключ 2804 вряд ли откроется. На затвор надо подать на несколько вольт более, чем на исток.

Так там вроде так и есть. На выходе БП 16.5В, на АКБ до 14.5 в режиме заряда. Хотя всего 2 вольта. Возможно и мало будет. У меня просто в закромах нет мощных фетов с р каналом, а делал из подручных материалов. Нужно будет посмотреть, что есть в магазине.

Поглядел, самые мощные IRF4905. Нужно будет взять и попробовать. Стабилитрон ему в затвор скорее всего не нужно, ибо у него напряжение на затворе ±20В.

На данный момент стенд выглядит так:

Спойлер

Собрано все на DIN рейке.
АРМ стенда онлайн: http://scada.kontar.ru Пользователь: Электротранспорт, Пароль: 111111

Гербалайф от всех болезней, Кашпировский лучший врач,  Орифлейм самая лучшая косметика, а МММ самый лучший способ вложения денег. Кто бы спорил. ;)

Кass

Все, купил транзисторы IRF4905. По пути ехал. Вечером будем пробовать.
АРМ стенда онлайн: http://scada.kontar.ru Пользователь: Электротранспорт, Пароль: 111111

Гербалайф от всех болезней, Кашпировский лучший врач,  Орифлейм самая лучшая косметика, а МММ самый лучший способ вложения денег. Кто бы спорил. ;)

green99

Кass, если понадобились P-канальные мосфеты, я недавно с Али получил вроде вполне приличные и даже недорого:
https://ru.aliexpress.com/item/20pcs-lot-FDD6637-35V-55A/32385131675.html?spm=a2g0s.13010208.99999999.271.As2t7N
последний из отзывов - мой, параметры замерял сам при токе 10 А.

SanSanich

Цитата: green99 от 19 Март 2018 в 15:32параметры замерял сам при токе 10 А.
Как температура при 10А? Как мне кажется, Ciss = 3000 pF, Rds = 10 mOhm не очень хорошие показатели.
ЗУК "ЖУЖА" Самодельный измеритель Rвн https://electrotransport.ru/index.php?msg=1280851