Полезная информация


неисправности эллады

Автор Юрий стр, 12 Окт. 2017 в 22:53

« назад - далее »

0 Пользователи и 1 гость просматривают эту тему.

Jora Karandas

#126
спасибо за информацию Аркан. Если нет следов прогара, ИГБТ модули может быть коротнувшим? И осматривать надо открыв верхнюю его крышку?

какие альтернативные модули ИГБТ искать? те что установлены давно уже не производятся.

аркан

#127
Он выгорает и становится в разрыве. Внимательно осмотри стык крышки и корпуса  модулей может заметишь подозрительное у меня было видно. Тестером попробуй потыкай сравни как звонятся другие.  Я покупал на EBay.  Мою ветку читай. Там гдето недавно я сравнивал блоки оригинальные и которые купил. Наклейка , модель одна и таже , а внутренности немного отличаются.
Если будешь открывать верхнюю крышку придется разгибать силовые выводы, старайся их разгибать по большому радиусу иначе при обратном сгибании они начинают трескаться.
   Если не ошибаюсь эту ошибку дают микросхемы драйверов их там 6 штук. Смотри Даташит на них  можно будет определить ножку на которой появляется сигнал ошибки. Они отслеживают состояние модулей и в случае проблемм выдают сигнал ошибки. Он оптически развязан от питания микросхемы. И каждая микросхема питается от своего источника питания. Можно померить и найти по какой фазе проблемма.

Jora Karandas

выгорает в разрыв = не прозваниваеться?

У меня на другой машине пробило ИГБТ и он залип. Ниже фото прикреплю. Не ясно как дальше ремонтировать, гляньте фото, может кто-то посоветует что надо делать, инструмент имеется даташиты искать и читать тоже умею. Нет плана действий в голове. То есть не пойму что надо проверять в таких случаях. Инверторы у меня в обоих случаях ТИМ400, и установлены они на Фиат Пандах 2004-2011 модельного ряда.

Про наименование ИГБТ в твоей теме ни слова (через поиск даже проверил). Есть фото наклейки?






из 7-ми конденсаторов, только 3 еще имели контакт с шиной, у остальных сгорели ножки. Интересный факт - емкость у всех номинальная :))


BC Components 470mF 450V


IGBT 600V 400A - FMG2G400US60




Фаза W


Фаза V&U


ближний в3гляд на транзисторы


Драйвера, обратная сторона - Фаза V&U


Драйвера, обратная сторона - Фаза W



Jora Karandas

Подготовил "путевой" лист для проверки драйверов ИГБТ. Что из этого списка точно не надо проверять и что надо? Спасибо заранее.

1) транзистора : MJD44H11 и MJD45H11

2) IGBT FMG2G400US60

3) Isolation amplifier: A7800

4) Pulse transformer: ISNF 0249D101

5) Linear Voltage Regulator: 8L05A POGCC

6) Aluminium capacitors: G4 33 35V (35Volt 33mF)

7) Aluminium capacitors: 13294 100 35F (35Volt 100mF)

8 ) Amp Gate Optocoupler with Integrated (Vce) Desaturation detection and Fault status feedback: A316J 0519
в даташите есть объяснения очень понятные о том что делает оптокуплер при повышения напряжения на Vce выше чем 7Вольт.

9) Quad 2-input NAND gate - HC7400

10) Hex buffer/line driver with 3-state outputs - HC74365

аркан

#130
 Ответ 541.
Наш модуль: 2MBI600U2E-060.
У нас стоит ТIM600.

Юрий стр

Добрый день. Может кто подскажет,что за диод стоит на плате драйверов pj1129,у меня один накрылся,машина не едет, и какой у него есть аналог, за ранее благодарю.

аркан

А в каком месте он стоит (поконкретнее) , и почему решил что накрылся?

Юрий стр

Добрый день. Он припаян к проводам которые ведут к модулю, их там стоит 6 штук по 2 на каждый модуль, проверил тестером,он пробит на короткую.Симптом таков, включаю зажигание затем скорость слышен динамический удар и отключение всё приехали.У нас на радиорынке таких диодов нет. Посмотрел в интернете,там про этот диод тоже ничего нет.

аркан

#134
Странно у меня по 1 шт. Стоит. А когда прозванивал провода управления от модуля отключал.? А у меня они кстати не прозваниваются совсем. Ни в одну ни в другую сторону. Марку не помню, но в интернете тоже не нашел. И диод ли это вообще? А как другие прозваниваются?
А правильно их два на один модуль, в модуле же 2 плеча, и 4 провода управления.

Юрий стр

Скорее всего,что это не диод а что то другое, была бы схема там было бы видно.

аркан

#136
Я думаю там стоит двусторонний стабилитрон. Он там для защиты.
Кстати посмотри даташит на микросхему которая стоит в драйвере А316 может полезную информацию подчерпнеш. Там стандартная схема подключения очень похожа на нашу и транзисторы рекомендуют как к нас стоят.

biv4

Супрессор на 15-18 вольт, попробуйте smbj15ca, smbj18ca, они двунаправленные

Юрий стр

Добрый день,спасибо за информацию, посмотрю потом отпишусь.

Юрий стр

Добрый день всем. Купил на базаре супрессор на 15в поставил и заодно поменял модуль собрал всё и включаю зажигание, зелёная лампочка загорается, включаю скорость зелёная лампочка тухнет машина стоит. Видимо что то в плате драйверов накрылось. что делать даже и не знаю. Если есть какие то мысли подсказывайте.

biv4

#140
День добрый!
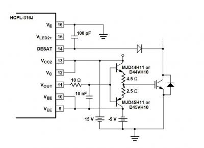
Эллады у меня нет, сужу лишь по фотографиям. А на фото почти стандартная схема включения HCPL316J.


Для начала проверьте питание на ножках 13 и 9 hcpl относительно черного провода который идет к транзистору.
на 13 должно быть +15В..+18В, на 9 около -5В. Трансформатор питает сразу два драйвера, диодики черные выпрямляют напряжение, а стабилитрон (красный с синей полосой) делит выпрямленное напряжение на +15в и -5в. Запитайте систему управления с отключенной силой и проверьте эти напряжения.
Надеюсь обмотка транса не в обрыве, HCPL316J скорее всего под замену, MJD44 и MJD45 возможно тоже, и проверьте резисторы на затворе зарядный 4R75, разрядный 1R5, и параллельный на 10КОм.
Драйвер довольно примитивный, у вас все получится!

PS: Те кто проектировал этот инвертор похоже совсем не обращали внимание на паразитные индуктивности, и на то какие перенапряжения они могут вызывать на токах в несколько сотен ампер. Силовые шины выглядят ужасно, как и электролиты в звене постоянного тока.

Юрий стр

Добрый день. Спасибо за подсказку,проверить под напряжением не смогу так как плата драйверов стоит под основной платой, сниму её и прозвоню тестером, микросхему под замену.

biv4

Если не получается запитать плату отдельно от инвертора, то хотябы прозвоните все детальки и сравните по очереди с драйвером соседнего IGBT модуля.
HCPL316J поз замену. Измерьте сопротивление обмотки трансформатора, сравните с соседней. Транзисторы с диодами прозвоните.
На резисторах номиналы написаны, проверить легко, конденсаторы чуть сложнее, хотябы на отсутствие кз. Стабилитрон прогрузите небольшим током, померьте напряжение стабилизации.

Юрий стр

Добрый день. Сегодня был на радио рынке к сожалению ни микросхемы А316J,ни транзисторов нет,не знаю что и делать.