avatar_Паяка

Универсальный модуль разрядной моргалки для Ардуино и не только

Автор Паяка, 17 Сен. 2018 в 15:11

« назад - далее »

0 Пользователи и 1 гость просматривают эту тему.

serggio

[user]Паяка[/user], проще купить специализированный датчик, чем городить огород из дискретки с кучей нарастающей погрешности на каждом шагу

Паяка

[user]serggio[/user], погрешность не обязательно будет нарастающей. А готовую спецмикросхему для качелей с выкачкой ёмкости где взять? Предлагаете спроектировать и найти финансирование для её производства? Будет здорово, поддерживаю!

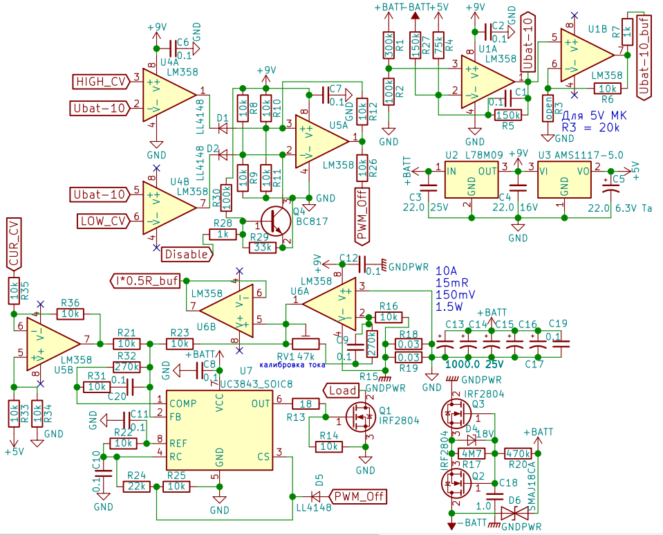
Итак, вот промежуточный итог, получившаяся схема!  :-)


Добавлено 22 Сен 2018 в 01:43

Вместо 4 штук LM358 есть смысл применить 2 LM324. Тогда укладываемся в 3 микросхемы, не считая стабилизаторов!
GT TF1 60V 20Ah Chilwee DZF

Паяка

Если параллельно R36 добавить конденсатор, получится активный интегратор сигнала ШИМ с МК.

Во вложении проект для KiCAD.
GT TF1 60V 20Ah Chilwee DZF

elektrik897

Цитата: Паяка от 22 Сен. 2018 в 01:41Итак, вот промежуточный итог, получившаяся схема! 
Не каждый осилит собрать такое.
Эволюция: Вымпел-55, Вымпел-57, Кулон-912, Вымпел-55, ТОР4, 2хТОР5, BL1204, TOP7, Бережок-V1.
Начало краш-теста.Таблица с результатами краш-теста.Архив журнала КТЦ с логами.

UriBas

Цитата: serggio от 22 Сен. 2018 в 01:24[user]Паяка[/user], проще купить специализированный датчик, чем городить огород из дискретки с кучей нарастающей погрешности на каждом шагу 
[user]serggio[/user] какой датчик имеете ввиду? Интересно.. да и по микросхемам тоже. Хорошо бы уже в реализованных решениях.
Восточная мудрость - "Шакал воет - караван идет"  Эл.вел. 350Вт.   Верую в Иисуса Христа, НЛО.  тема "продвинутой моргалки" https://electrotransport.ru/index.php?msg=1669651

Паяка

[user]elektrik897[/user], на готовой печатке с выводными детальками - не осилит? Схема не три детальки, зато из разряда "при включении сразу заработает", подстроить придётся только усиление сигнала шунта. И это не окончательный и не единственный вариант. Разумеется, сделаю и вариант с рассеиванием мощности на транзисторах, чтобы было больше выбора: лампочки, нихром или транзисторы на радиаторе.
GT TF1 60V 20Ah Chilwee DZF

serggio

Цитата: UriBas от 22 Сен. 2018 в 12:34serggio какой датчик имеете ввиду? Интересно.. да и по микросхемам тоже
Выбирайте вам понравившийся

SapienzSPB

[user]serggio[/user], есть ли у них отличительные особенности по сравнению с ACS172?

serggio

[user]SapienzSPB[/user], смотря какую серию и модификацию внутри серии сравнивать.
У многих есть возможность соединять входные выводы параллельно или последовательно, увеличивая чувствительность, или расширяя диапазон токов, есть вывод опорного напряжения, при измерении относительно которого мы имеем не 2,5В при 0А, а 0В при 0А. Так же это нивелирует дрейф опорного напряжения и уменьшает общую погрешность. Или же подавать внешнее опорное напряжения смещая диапазон. Есть разные технологии измерения тока, мне нравиться FluxGate, потому как при сравнениями с датчиками на эффекте Холла при долговременных измерениях у них минимальный дрейф нуля. И т.д. и т.п.

Кass

[user]Паяка[/user], гляньте у меня в схеме стенда. ИМХО там все в разы проще. Взяв датчик тока двунаправленный, вы им измеряете и ток заряда, и ток разряда. Они просто имеют разный знак. При этом вам не нужно думать о компенсации ТКС. В итоге вам потребуется 2 канала шим на разряд и вентилятор.
АРМ стенда онлайн: http://scada.kontar.ru Пользователь: Электротранспорт, Пароль: 111111

Гербалайф от всех болезней, Кашпировский лучший врач,  Орифлейм самая лучшая косметика, а МММ самый лучший способ вложения денег. Кто бы спорил. ;)

Паяка

[user]Кass[/user], есть вообще мысль оформить субмодули, (качели, силовой, датчик тока), в виде отдельных платок, чтобы каждый мог собирать конфигурацию по своим потребностям и возможностям. Для начала вариант с ШИМ силовой частью под лампочку или нихром на чём-нибудь негорючем, его плюс, кроме малой номенклатуры самых доступных и компонентов, в том, что очень мало греется, (если ключи "не хуже" IRF3205), всё помещается на одной небольшой плате. Транзисторы, способные рассеивать большую мощность, (тот же IRF3205), на порядок дешевле резисторов такой же мощности, так что сделаю и традиционную разрядную нагрузку, с полевиками, (чтобы током базы не заморачиваться), на процессорном радиаторе и с защитой от перегрева.

Автономность модулей и гибкость совмещения - требования во многом противоречивые, но если "лишние" в некоторых применениях компоненты недороги и занимают мало места, почему бы их не предусмотреть? Ненужные в данном случае можно и не устанавливать на плату, причём можно установить потом, если понадобятся.
GT TF1 60V 20Ah Chilwee DZF

Кass

[user]Паяка[/user], про субмодули мысль понятна, но модуль разряда в моем случае это один фет, радиатор с кулером от процессора, нагрузка на максимальный ток и пара дискретных элементов. Куда проще то?
АРМ стенда онлайн: http://scada.kontar.ru Пользователь: Электротранспорт, Пароль: 111111

Гербалайф от всех болезней, Кашпировский лучший врач,  Орифлейм самая лучшая косметика, а МММ самый лучший способ вложения денег. Кто бы спорил. ;)

Паяка

[user]Кass[/user], Ваш без центральной нервной системы в виде ПЛК не работает, а мой своё управляющее ядро имеет, простейшее, но будет работать "с трёх крутилок". Я это затем затеваю, что далеко не все смогут на одном ядре (Атмел, PIC, STM...) сделать адекватно в реальном времени и ШИМ с адекватной ОС, и индикацию, кнопки, энкодер, и умный алгоритм, логгер, и так далее, чтобы оно не тормозило и не мешало друг другу. А если базовые функции берёт на себя периферия, головной мозг системы может, не отвлекаясь, раздавать управляющие напряжения и логические уровни, и обрабатывать отклик в виде напряжений.

Модули избыточны затем, чтобы обеспечить низкий порог вхождения, при этом получить адекватные результаты. А то коллега, не являющийся спецом по МК и не имеющий средств отладки, будет гадать, отчего в его системе тормоза и неадекватная ОС, и кончится дело колхозной компенсацией, которая будет принята за заветный тайный алгоритм, отвечающий скрытым свойствам СА, на самом деле будучи обусловленной спецификой данного экземпляра системы, с данной АКБ, схемой, программой и конструкцией из доставшихся экземпляров компонентов.
GT TF1 60V 20Ah Chilwee DZF

Паяка

#49
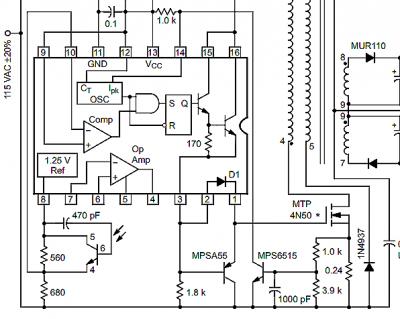
Если нет в распоряжении старой доброй UC3843, N-канальным нижним ключом может успешно управлять и MC34063, обитающая в ЗУ от прикуривателей и многих других местах. Верхним плечом драйвера служит встроеннный силовой ключ микросхемы, нижний реализуется следующим образом (Figure 35, AN920/D от ON Semiconductor).



Заряд затвора происходит через встроенный диод D1 uA78S40, разряд - через PNP транзистор MPSA55. MC34063 встроенного диода и ОУ не имеет, потому воспользуемся внешним.
GT TF1 60V 20Ah Chilwee DZF

elektrik897

Цитата: Паяка от 22 Сен. 2018 в 13:07на готовой печатке с выводными детальками - не осилит?
Ну, как минимум, надо уметь читать схему и отличать диод, резистор, транзистор, микросхему друг от друга, чтобы выполнить монтаж. А платку сами будете делать? Значит, еще надо знать как сделать готовую плату из фольгированного гетинакса. (Хотя с Гуглем сейчас не проблема) Минимальных познаний в электронике все равно "треба знать".
Эволюция: Вымпел-55, Вымпел-57, Кулон-912, Вымпел-55, ТОР4, 2хТОР5, BL1204, TOP7, Бережок-V1.
Начало краш-теста.Таблица с результатами краш-теста.Архив журнала КТЦ с логами.

Кass

Цитата: Паяка от 22 Сен. 2018 в 15:16Кass, Ваш без центральной нервной системы в виде ПЛК не работает, а мой своё управляющее ядро имеет,

Ну так если вы делаете модуль, то будет и ядро. Не важно на каком МК, хоть на Атмеге от Ардуины, но оно будет. А значит будет общий мозг. Зачем делать еще один мозг?

Цитата: Паяка от 22 Сен. 2018 в 15:16Я это затем затеваю, что далеко не все смогут на одном ядре (Атмел, PIC, STM...) сделать адекватно в реальном времени и ШИМ с адекватной ОС, и индикацию, кнопки, энкодер, и умный алгоритм, логгер, и так далее, чтобы оно не тормозило и не мешало друг другу.

Если какой то МК этого не может, то он не годится для ЗУ. Ведь у вас нет одновременного заряда и разряда. Чем по вашему отличаются функции заряда и разряда? Ну по сути разряд - это самый простой заряд в стадии СС. Неужели сложно в алгоритме сделать функцию разряда? Ну просто не спеша подумайте.  Там же все очень просто.

АРМ стенда онлайн: http://scada.kontar.ru Пользователь: Электротранспорт, Пароль: 111111

Гербалайф от всех болезней, Кашпировский лучший врач,  Орифлейм самая лучшая косметика, а МММ самый лучший способ вложения денег. Кто бы спорил. ;)

Паяка

[user]Кass[/user], многим практикам нужно просто автономное разрядное устройство (РУ), которым можно разряжать одну АКБ, заряжая при этом автономным ЗУ другую. От РУ требуется, как минимум, разряд постоянным заданным током до определённого порога напряжения, и подсчёт часов, ампер-часов и ватт-часов. Проектируемое РУ может ещё и выкачивать ёмкость прерывистым током, с порогами. Разряд постоянной мощностью и с завершением по времени уместно реализовать уже с управлением от МК.

Также модуль можно будет встраивать в зарядно-разрядный комбайн для автоматических КТЦ. И мне хочется создать и предоставить коллегам в распоряжение базу вариантов решений.

Минимальная конфигурация - базовая плата, тумблер, 3 крутилки со шкалами и пара лампочек или "хитрый резистор" из мощных транзисторов на радиаторе от процессора. Для настройки понадобится только мультиметр, а отображать результаты разряда будет доступный китайский счётчик постоянного тока.

Добавив Ардуино с экраном и кнопками, получим уже цифровое управление, режим постоянной мощности и возможность писать логи, подключив SD-карту. Причём Ардуино с экраном будут питаться по линии 5В с базовой платы, что даст и правильные цифроаналоговые преобразования без сложностей, и отсутствие проблем со слабыми стабилизаторами Ардуино.

Подключая более продвинутые ПЛК, получим ещё больше возможностей. Не спорю, что продвинутый ПЛК, и даже устройство управления на простом МК, но с оптимизированными программной и аппаратной частью, без аналоговых компараторов, триггера на ОУ и интегрального ШИМ-контроллера обойдутся прекрасно. Но до оптимизированных версий проекты надо ещё дорастить, чему и послужит форумная платформа из базовых блоков. Которыми сможет пользоваться по своему усмотрению каждый, не обязательно нуждаясь при этом в процессорах, программаторах, средах разработки и прочих вещах, являющихся предметной областью и инструментарием далеко не каждого аккумуляторщика и пользователя аккумуляторов.
GT TF1 60V 20Ah Chilwee DZF

serggio

Цитата: Паяка от 22 Сен. 2018 в 17:36а отображать результаты разряда будет доступный китайский счётчик постоянного тока.
На Алиэкспресс куча готовых решений по электронным нагрузкам, уже с радиатором, дисплеем и пр.