Li-Force Доработки, модификации, ремонт серийных ЗУ - Страница 3
 
avatar_Паяка

Доработки, модификации, ремонт серийных ЗУ

Автор Паяка, 15 Янв. 2019 в 15:35

« назад - далее »

0 Пользователи и 2 гостей просматривают эту тему.

Паяка

[user]atim5[/user], 1 и 2 программы для AGM и GEL, 3 - для наливных, включая EFB. Программы для VRLA в любом случае никуда не денутся.
GT TF1 60V 20Ah Chilwee DZF

Паяка

Удобная точка пайки к ноге 3 TL494 в новых Вымпелах. Никаких дорожек резать не надо!

GT TF1 60V 20Ah Chilwee DZF

Паяка

#38
Новенький Вымпел-57, только что из фирменного Интернет-магазина. Корпус  не огорчает. Его половины стянуты четырьмя длинными саморезами по дереву, они же крепят пластиковые ножки. Ножки достаточной высоты, чтобы обеспечить обдув через нижние вентиляционные жабры. Одна из ножек с пластилиновой пломбой. Отвернули шуруп, лишились гарантии.

Корпус универсальный, позволяет установить модули в разных конфигурациях.
Заднюю стенку с вентилятором можно переставить в крайнее заднее положение. Тогда лишаемся отсека для хранения проводов, зато получаем обширное место под кастомные модули, обдуваемое вентилятором и защищённое от посторонних предметов. Вентилятор адекватного размера.


Отсек для проводов, крокодилов и вилки представляет собой просто открытую нишу и не очень удобен, служит скорее для оптимизации упаковки в розничную коробку. Коробка красивая, с цветной печатью, и оптимизирована, в свою очередь, чтобы входить в стандартную коробку Почты России, не забыв про защитный слой пузырчатой плёнки.
Зарядные провода и сетевой шнур никак не закреплены. Неосторожный рывок, и ЗУ придётся плохо. Крокодилы тугие, из обмеднённой стали, можно назвать годными. Паяются хорошо. Провода к ним ПуГВ 1x1.0. Для заявленных 20 ампер хватит с натяжкой, с учётом всего одного слоя изоляции и охлаждения воздухом.

Показометр выполнен в виде отдельного модуля с собственной передней панелью, подключается к плате управления шлейфом.
Выполнен на дорогом PIC16F1939, отличающемся встроенным контроллером ЖК-экрана, который не вываливается, будучи надёжно закреплен. А вот защитное стекло (прозрачный пластик) не помешало бы на всякий случай.

Плата управления с двумя переменными резисторами припаяна к силовой плате угловой гребёнкой. Силовые трансформатор и дроссель смотрятся без изъянов. Явно изготовлены фирмой, которая на этом не только зарабатывает, но и заботится о качестве. Ни один сантиметр импортного литцендрата при изготовлении этого трансформатора не понадобился и не пострадал.

Силовая плата маркирована 0086_S_P 30.08.18 pennant 30 power. Собрана аккуратно, ничего переделывать не пришлось. Каждый силовой ключ установлен с термопастой на отдельном изолированном радиаторе. Замыкать эти радиаторы между собой или с чем-либо нельзя. С учётом вентиляции, всё выглядит достойно, хотя отбирать 20А в продолжительном режиме при заряде 12В АКБ всё же страшновато. Потому моргалка ограничится в данном случае 14 амперами.

Для подключения моргалки интерес представляют вывод 3 TL494 и плюсовой силовой выход, до узла защиты от переполюсовки, через который ток поступает на плюсовую клемму заряжаемой АКБ. Они отмечены на фото.


Удобные места размещения тумблера и кнопки на передней панели

Подключаем и монтируем моргалку




Модифицированное ЗУ готово!


Видео работы
GT TF1 60V 20Ah Chilwee DZF

Паяка

Попадаются Вымпелы с маленькими вентиляторами. Не помешает заменить на более адекватный для лучшего обдува. Посадочные места для этого предусмотрены.

GT TF1 60V 20Ah Chilwee DZF

WERAS

 Паяка этот зу у вас есть? или у кого есть,какой размер вертушки лезет,90Х90 лезет?

Паяка

[user]WERAS[/user], сейчас оно у меня. Вертушка 60*60, отверстия по квадрату стороной 50 мм, крепления под неё предусмотрены, как и под штатную 40*40.
GT TF1 60V 20Ah Chilwee DZF

krufel

Цитата: WERAS от 02 Сен. 2019 в 15:20
Паяка этот зу у вас есть? или у кого есть,какой размер вертушки лезет,90Х90 лезет?
90*90 не влезет. Но сейчас все вымпелы 57 идут с вертухаем 60мм.
KUGOO G-BUSTER 2*1.2kWt
Имеем - Вымпелы 32, 95 и 57* 12 штук, Exide12/7, Ecovolt 12/1000  Уехали - Вымпел55, Кулон912*2, БЛ1204, ЗУС7, Бош С7.

WERAS

Цитата: krufel от 02 Сен. 2019 в 16:51вымпелы 57 идут с вертухаем 60мм.
До чего же жадные! Мда,высота значит получится всего 60мм,хреново,а то на верхнюю крышку можно было поставить во внутрь,но увы.

Паяка

[user]WERAS[/user], можно установить не только узкопрофильный, но и толстый, производительный и малошумящий, как на моём фото.
GT TF1 60V 20Ah Chilwee DZF

Паяка

#45
Вымпел-55 имеет дежурку, потому питание моргалки можно организовать двумя способами.

Первый - подключиться к выходу силовой части до узла защиты от переполюсовки, как делаем на других Вымпелах-Орионах.

Но этот вариант имеет серьёзный недостаток: при низких выходных напряжениях силовой ключ моргалки будет недооткрыт, что приведёт к высокому сопротивлению каналов, нагреву и выходу транзисторов из строя.

Второй - подключиться к дежурке. Т.к. она выдаёт 25В, понадобится "кренка" 7815 и конденсатор 22 мкФ на её выход. Удобное место пайки смотрим на фото.


Формуем выводы L7815, электролит напаиваем прямо на неё, точно так же, как на L7812 для питания вентилятора при переделке БП для светодиодных лент. При формовке необходимо держать тонкогубцами основание вывода, а не корпус или фланец, иначе очень легко повредить корпус или кристалл, причём это повреждение может не привести к немедленному отказу, а сказаться впоследствии.


Переставляем Y-конденсатор, чтобы удобно и надёжно разместить стабилизатор питания моргалки.

Если устанавливаем мою моргалку, учитываем схемотехнические особенности.

Провод к ноге 3 TL494 удобнее всего паять к конденсатору.


Если считаете нужным заменить вентилятор, обратите внимание: у Вымпела-55 он на 24В, в отличие от 12-вольтового у Вымпела-57.

Плата индикации и её крепление к силовой плате имеют нежную пружинящую конструкцию, так что разборку и сборку ЗУ, а также промежуточное хранение его узлов производим с осторожностью. Чтобы просверлить отверстия для тумблера и кнопки в передней панели, необходимо её снять. При этом нельзя прилагать усилий к плате индикации, можно только к самой панели. Один из шурупчиков отвернуть и завернуть заново трудно, но не невозможно.
GT TF1 60V 20Ah Chilwee DZF

Паяка

#46
Дежурное питание в ЗУ, не имеющих отдельного дежурного источника, можно взять следующим образом, со схемы питания TL494.

Если подключить коллектор-эмиттер фототранзистора оптопары параллельно тем же выводам BC847C справа внизу схемы, можно отключать разрядный ток, включая светодиод оптопары. Таким образом, штатный ключ защиты от переполюсовки Ориона-Вымпела будет служить и прерывателем тока заряда.

Чтобы использовать штатный шунт Ориона, надо иметь в виду, что он стоит до выходного реактора (силового интегратора в виде дросселя и электролитического конденсатора), т.е. внешний усилитель сигнала должен иметь свой интегратор (ФНЧ), подобно штатному усилителю, выполненному на верхнем по схеме ОУ.

Потенциал левой стороны шунта ниже низковольтной земли, но не выходит за предел -300 мВ, что для таких распространённых ОУ, как LM324, LM358, MCP600x является нормой.
GT TF1 60V 20Ah Chilwee DZF

Паяка

Решение загадки века. Есть ли у Вымпелов нового образца термодатчик, или вентилятор включается только по порогу тока?  :bw: Внимательное рассмотрение платы позволяет убедиться, что терморезистор на ней есть.  :-)
GT TF1 60V 20Ah Chilwee DZF

WERAS

Странно однако,почему он на плате?измеряет темпер воздуха? Даже от хороших производителей (на комповском) закреплен герметиком на выходном радиаторе.

реношник

Возможно такая доработка кого-то заинтересует...



вот такой скетч нужно загрузить в модуль :




******   ( https://www.drive2.ru/b/542411901921919571/ )

реношник

Делаю электронную нагрузку и пока не пришли детали из Поднебесной, решил подготовить экран индикации.
Когда собрал его, то получилось, что такой девайс можно использовать автономно для обслуживания аккумуляторов, например ...




и состыковать ...



Описывать особо нечего, все показал и рассказал в видео.



Добавлю только саму программку ...







rixnet

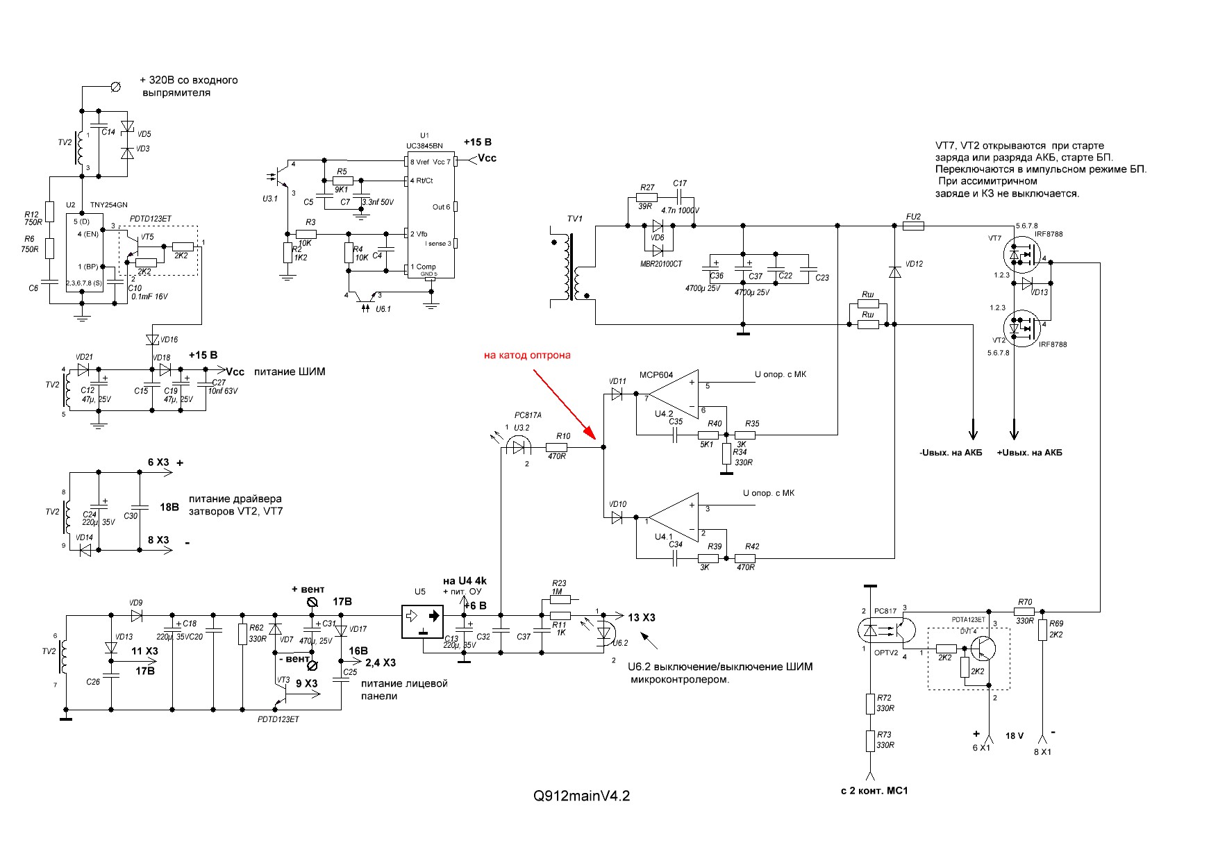
Уважаемые форумчане, предлагаю на Ваш суд возможность включения в ЗУ Кулон 912 красной платы Бережок 14, данные о которой Ув. [user]Паяка[/user], выложил в теме: "ЗУ Бережок: техподдержка...".
Спойлер
Вы скажете: зачем это, у Кулона 912 куча своих возможностей. Отвечаю: не все пользователи корифеи в области обслуживания АКБ, а тут появляется возможность зарядить АКБ апробированным алгоритмом с помощью Бережка. Прочитал все ветки о Бережке, отзывы в основном положительные.
И так. Схема силовой платы Кулон 912 практически идентичная  схеме Кулон 715D новой версии, о доработке которого писали в этой теме. Отличия: в Кулоне 912 реализована функция вкл. - выкл. ШИМ, на выходе установлены два полевика для защиты и безискрового подключения и есть "дежурка +15В". Нарисовал только схемные отличия силовой платы. Остальное можно посмотреть на схеме Кулон 715D. Если есть ошибки поправьте. :-)

Фото платы Кулона 912 с точками где можно подключится

Фото силовой платы со стороны навесного монтажа и части лицевой панели с защитными полевиками.


Собирать все в корпусе Кулона 912 не начал. Жду плату управления.

rixnet

Дежурку думаю надо брать с 2,4 X3, так как Vcc горячая точка.
Там и удобнее.

rixnet

Схема подключения Бережок 14 к Кулон 912

Может что-то и не так. Выяснять буду на железе.