Полезная информация


Контроль пробития изоляции электромобиля

Автор Newexe, 29 Май 2023 в 08:25

« назад - далее »

0 Пользователи и 1 гость просматривают эту тему.

Newexe

Добрый день, переискал множество форумов и темы в славном форуме electrotransport, ничего не нашёл поэтому новая тема, если было прошу носом ткнуть.
Как известно на гигантов автоиндустрии работают практически лучшие умы, они очень аккуратно подходят к вопросу безопасности и лучше взять у них готовое.
Скажите, как реализован контроль утечки на электромобилях. Смотрел много видео, где приезжает машина с ошибкой пробоя, мастера находят утечки с специальными мегаомметрами, обычному мультиметру такое даже страшно представить, соответственно при 600 вольт питания токи там тоже микроскопические должны быть. Обычный принцип перекоса, как реализован УЗО, на датчиках тока инвертора не реализовать
В чём магия и чего я не понимаю?

Ustas

Полагаю, достаточно измерять разность потенциалов (НАПРЯЖЕНИЕ) между шинами ВВ батареи и корпусом электромобиля . Это даже проще чем мерять токи утечки.

midway

#2
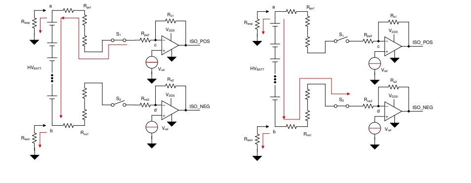
В нормальных электромобилях (Есть китайские исключения) два отдельных контактора на + и на - . Включаем один контактор - измеряем ток утечки на корпус автомобиля, если все нормально включаем предзаряд,  снова измеряем, если все в норме включаем второй контактор. Есть утечка отключаем контакторы и выкидываем красный флаг. Для измерения есть специализированный чип с опторазвязкой. TIDA-01513

https://openinverter.org/forum/download/file.php?id=8250

Newexe

То есть в автомобилях используется проверка перед началом работы, в режиме онлайн как УЗО защиты нет?
Извините, поздняя реакция, семейные обстоятельства

Ross

Ну вот мы серийно выпускаем для контроля обмотки трансформаторов изделие. Используется гальванически развязанный источник постоянного тока и вот так, подмесом постоянной составляющей время от времени проверяется состояние изоляции обмоток.