Полезная информация


контроллер по схеме от LICCа.

Автор NAT, 19 Июнь 2011 в 23:10

« назад - далее »

0 Пользователи и 1 гость просматривают эту тему.

yuri

#486
Цитата: RommT от 16 Окт. 2017 в 10:25
Шунт выдержит, главное чтобы контроллер импульсные токи слишком не поднял. Можно в цепь шунта поставить подстроечный резистор и поехать в горку с осциллографом, и понемного убавлять сигнал пока ШИМ не станет почти 100%, или на слух ориентироваться. Но лучше конечно транзисторов поставить другие IRFP4668, IRFP4227 например, или побольше.
Вообще-то я хотел заехать на горку на 1й, но цель была испытать на максимальных режимах. Лучше поставить термодатчик, чтобы не доводить до бабаха. Транзисторы есть IRFP4227, но сначала надо отладить на 3415, их больше ;-D
Электротаврия (30S1P CATL151 Ah). ДС3.6 51000 км

mr.Dream

[user]yuri[/user], ирф3415 ну никак не годятся даже для испытаний :) нужно делать сразу все по уму. Ток на шунте - это не основной показатель нагрева транзисторов. Верней, это среднее значение, которое измеряется для обратной связи по току. Но греет транзисторы ток при открытом канале + переходное сопротивление при закрытии-открытии.
Транзисторы по 42мОм 10шт в параллель для 150А "батарейного" - это неправильно.
Трогаемся или едем в горку при скважности ШИМ = 4 (25%). Батарейный ток якобы 150А, но ток в цепи мотора 600А.
600^2*0.042/10*25%=378Вт тепла на радиаторе. Это без учета переходных комутационных потерь, а только линейные :)
Вообще, делать контроллер без контроля цепи мотора - это плохо. Может казаться, что настроили ограничение 10А по батареи, а в цепи мотора может быть 200 кратковременно при старту :) такие они хитрые импульсные преобразователи.

yuri

Что вы предлагаете? Сделать контроль по цепи мотора? А так понятно, что для больших токов IRF3415 не годятся, но по равнине вполне неплохой был вариант покататься, хотя у стелсрайдера и 4127 повылетали, как всегда при больших токах, заезде в гараж, в горку.
Электротаврия (30S1P CATL151 Ah). ДС3.6 51000 км

mr.Dream

[user]yuri[/user], для себя делал датчик "аварийного тока" на герконе, чтобы коллектор не жарить :)
рассчитайте ваш максимальный ток, нужно знать сопротивление двигателя.
http://194.44.246.120/calc/current.php
и тогда сделать минимум с 50% запасом.
нужно еще знать, что диоды, которые впараллель двигателю, терпят почти максимальный ток в цепи мотора при низком заполнении ШИМ.
нужно будет еще график написать по формуле, нагрев диодов и ключей взависимости от скважности :) если руки дойдут.

Добавлено 16 Окт. 2017 в 12:58

еще один важный момент - затворы нельзя параллелить жестко, то есть на каждый затвор свой резистор для уменьшения добротности паразитного колебательного контура

yuri

При токе ограничения 150А, макс ток 316А, затворы незапараллелены, подключены через10 Ом каждый. Диоды 150EBU02-2шт, 300А вроде должны держать. Про датчик тока в цепи двигателя читал, понравилось. ;-)
Электротаврия (30S1P CATL151 Ah). ДС3.6 51000 км

yuri


обещанные фотки уже сгоревшего контроллера :-(
Электротаврия (30S1P CATL151 Ah). ДС3.6 51000 км

TOM

[user]yuri[/user], как дела со сгоревшим контроллером, как продвигается ремонт? У меня есть для тебя неплохой алюминиевый радиатор, размер 167х102х51 мм.

yuri

#493
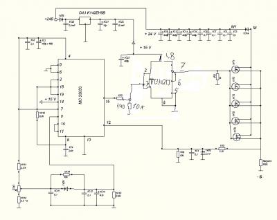
[user]TOM[/user], Мосфеты поменял на IRFP4227, осталось поменять микруху.
Электротаврия (30S1P CATL151 Ah). ДС3.6 51000 км

yuri

Поменял микруху MC33033. Подскажите, пожалуйста, как к этому контроллеру подключить драйвер TС4420?
Электротаврия (30S1P CATL151 Ah). ДС3.6 51000 км

mr.Dream

Цитата: yuri от 21 Окт. 2017 в 23:46
Поменял микруху MC33033. Подскажите, пожалуйста, как к этому контроллеру подключить драйвер TС4420?
Да просто с выхода контроллера на вход 4420, а с выхода драйвера на затворные резисторы. То есть, вразрыв :)
Если выхоной сигнал контроллера будет больше, чем питание драйвера - поставить на вход резистор на килоом. Драйвер монтировать как можно ближе к ключам. В идеале, чтобы его минус был припаян непосредственно на "шину" истоков, и обязательно зашунтировано питание керамическим конденсатором. Я для фильтрации шумов его питал через резистор в пару ом, а конденсатор стоял на 10мкф керамика.

yuri

#496
[user]mr.Dream[/user], я имел ввиду, как заменить родной драйвер МС33153? Там же транзистор 315 стоит и цепи заряда, разряда полевиков или они не нужны? Питание драйвера 12В.
Электротаврия (30S1P CATL151 Ah). ДС3.6 51000 км

yuri

#497
Применил драйвер ТС4420, запустил контроллер по новой, покорил ту крутую горку, правда на 1 передаче, газ давил до упора, защита не срабатывала. Потом покатался на всех передачах по равнине, все пока нормуль. Перед окончательной сборкой контроллера обнаружил ненадежный контакт в комповом разъеме вентилятора, запаял вентиляторы намертво, больше они не отключались. Фильтрацию шумов не применял, не успел.
Электротаврия (30S1P CATL151 Ah). ДС3.6 51000 км

Stelsrider

У меня кстати тоже защита не срабатывала, я ее делал на 133 ампера, но токоограничения ни разу не видел. Если поддерживать разгон на уровне бензинок, то ток подскакивал до 150А. По умолчанию в схеме ограничение сделано на 200А. Да и качество монтажа проверяйте, у меня как-то из-за плохого питания на схеме управления пробило полевики, видимо из-за вибрации отошел контакт.
А на каком напряжении испытывали? На другом форуме видел 12 лифовских консерв, но подпись 100 В, вроде от такого количества вольтаж пониже должен быть.

yuri

[user]Stelsrider[/user], Срабатывание защиты слышно по характерному писку и на токовых клещах видно, что ток выше 150А не растет. В защиту очень легко загнать, стартуя на пятой в небольшой подъем. У 12 консерв напряжение 4.16*24=99,84В, на нем и испытал, с монтажом был косяк, применил комповые разъемы питания для кулеров, вот они и подвели в прошлый раз при сильной нагрузке, запаял питание кулеров без разъемов.
Электротаврия (30S1P CATL151 Ah). ДС3.6 51000 км

Алксандрови4

Можно ли с этим контроллером применять газ на датчике холла?

RommT

[user]Алксандрови4[/user], С силовой частью от этой схемы, и генератором ШИМа на микроконтроллере можно и разницы не будет что использовать в качестве газульки. Если полностью оставить эту схему, то возможно придётся масштабировать аналоговый сигнал подстроечниками, или даже операционником.
Говей МСМ5 14" - железный сейф на колёсике
электро-Ока
Самовар с подвесным МК - 6кВт на киловаттнике

Алксандрови4

Вот и не пойму как с датчиком холла её, вместо резистора на педали газа. Есть у кого опыт? Как сделали?

yuri

[user]Алксандрови4[/user], 2 диода последовательно с 4 ноги МС33033 6.3В понижаем до 5В для питания ручки газа.
Электротаврия (30S1P CATL151 Ah). ДС3.6 51000 км