avatar_inetchik

Балансир для LTO.

Автор inetchik, 16 Март 2017 в 19:50

« назад - далее »

0 Пользователи и 3 гостей просматривают эту тему.

vtral

#18
Я думаю балансиры нужно делать жесткими, и по факту начала балансировки давать обратную связь на генератор, чтобы он уменьшил отдачу до такой степени, чтобы жесткому балансиру было "по плечу" справиться с током, который он будет вынужден через себя пропускать.
Не нужно питать иллюзий, что удастся обойтись без замены регулятора. Не удастся.
Начало жесткой балансировки 2,5 вольта. Напряжение регулятора по умолчанию 14,8, без термокомпенсаций любых, жестко. По факту начала жесткой балансировки дополнительно снижать напряжение генератора так, чтобы ток балансировки не превышал допустимого. Когда все ячейки наедятся, балансировка закончится, генератор опять выйдет на свои 14,8.
Бояться именно жесткой балансировки не вижу смысла. На автомобиле полно места для размещения солидных теплоотводов, можно и сами конструкции для этого использовать дополнительно, те же лонжероны из весьма толстой стали неплохо рассеивают тепло.
Самый прикол в том, что при идеальной работе всех ячеек балансировка так никогда и не наступит.

Лиферу, к сожалению, в наших широтах на автомобиле не место. Нельзя его заряжать в хорошие минуса, давно бы поставил, но живу в Сибири.
Кстати, размещать литиевые батареи в зоне деформации при аварии - очень плохая идея.

ВИЙ

Цитата: vtral от 17 Март 2017 в 08:57
и по факту начала балансировки давать обратную связь на генератор
Мне кажется, проще изготовить регулируемые балансиры, чем лезть в гену. Мало кто захочет менять РН. Тем более в современных авто, где и собссно РН то нет. У меня на форде этим заведует блок управления кузовом.
Цитата: vtral от 17 Март 2017 в 08:57
Лиферу, к сожалению, в наших широтах на автомобиле не место. Нельзя его заряжать в хорошие минуса, давно бы поставил, но живу в Сибири.
У нас в этом году зима жесткая была. -25 -32 целый месяц практически было. Лифер и лежал в авто по неделе. И заряжался в мороз нормально. Косяков не замечено. Кроме проблемы с балансирами.

Цитата: vtral от 17 Март 2017 в 08:57
Кстати, размещать литиевые батареи в зоне деформации при аварии - очень плохая идея.
поэтому [user]Tymmmi[/user], в габажнике их держит )))
но от всего не застрахуешься (((
Жопа-это универсальный интерфейс. Поскольку все через нее можно сделать.
Виталий. ВИЙ - это сокращение.

Gryzchik

ЦитироватьКстати, размещать литиевые батареи в зоне деформации при аварии - очень плохая идея.
литий титанат в этом качестве гораздо безопасней  в отличие от другого лития.Посмотрите  видео испытания тошибы на физическое воздействие.
ЦитироватьУ нас в этом году зима жесткая была. -25 -32 целый месяц практически было. Лифер и лежал в авто по неделе. И заряжался в мороз нормально. Косяков не замечено. Кроме проблемы с балансирами.
Значит вам повезло в ютубе есть видео эксплуатации лифера при минусовых температурах
Спойлер

vtral

Цитата: ВИЙ от 17 Март 2017 в 09:08Мало кто захочет менять РН.
Колеса по сезону тоже мало кто хочет менять. Но и мало кто сомневается, что это действительно нужно делать, через не хочу.
Предлагаю не опускаться до детсадовских категорий, хочу/не хочу. Мы тут не манную кашу обсуждаем, а серьезную модификацию системы электропитания автомобиля, источника повышенной опасности между прочим.
Кто не хочет, тот и не будет, колхоз дело добровольное, нет смысла обсуждать индивидуальные капризы.

ВИЙ

#22
Цитата: Gryzchik от 17 Март 2017 в 10:29
Значит вам повезло в ютубе есть видео эксплуатации лифера при минусовых температурах
Спойлер
Я там вверху писал, что можно на ты. Как то сильно некомфортно на техфоруме интенсивно обсуждать выкая ))

Я вот что скажу. Тут на форуме тоже писали, что нельзя и в ноль лифер высаживать. Мой можно. Так же за зиму не потерял ни одного Аха. А все почему? А патамушта мои элементы А123 оригинальные (естессна дорогие), а у товарища с видоса кетай подешевле. Вот и результат на лице )))
После недели с лишним лежания одного лифера в авто на стоянке на морозе -25  -30. Принес домой. Воткнул в аймакс - не прошло и минуты, как он мне сказал - заряжено. Потом я с этого лифера заряжал Микрой свинец, тоже на стоянке в мороз. Лифер сел до 11,7. Аймакс влил в него положенные 37Ахов (сам акк 40-вка). Так же часто садил 20-ку и заряжал - все ок. Не жалею, что заплатил приличные деньги (по сравнению с кетаем), но зато без гемора. Мои ячейки мало б/у, сняты с разбитых электроавтомобилей.

Добавлено 17 Мар 2017 в 11:19

Цитата: vtral от 17 Март 2017 в 10:54
Цитата: ВИЙ от 17 Март 2017 в 09:08Мало кто захочет менять РН.
...хочу/не хочу
...нет смысла обсуждать индивидуальные капризы.
таки это в обе обсуждающие стороны повернуть можно, смотря с какой колокольни на это смотреть
есть еще принцип разумной достаточности.
если можно обойтись без замены РН, то почему бы и нет?
напомню, что замена РН в современных машинах сопряжена с прошивкой кузова/дрыгателя (у кого как)

кстати, про колеса "по сезону" - неудачный пример
Жопа-это универсальный интерфейс. Поскольку все через нее можно сделать.
Виталий. ВИЙ - это сокращение.

Tymmmi

Просьба не уходить в сторону обсуждения регулятора.  Уже в трех темах мусолим.

Albert-strj

#24
Для информации
Когда "озадачивался" проблемой балансировки, "натыкался" на серию готовых мелкосхем балансиров (слаботочка, хотел заказать на пробу, на момент поисков - не нашел)
на 4 балансируемых элемента ALD8100XX
на 2 балансируемых элемента ALD9100XX
хх напруга стабилизации от 1.6В до 2.8В (т.е. если надо на 2.4В в конце будет обозначение ALD910024)
даташит ссылка
Кроме этого еще интересный контроллер  LTC3350
ps
Только добрался до своих балансиров ионисторов - пока только "отфотал". (на "китайке" маркировка трехногих смд потерта...)




Dutch1981

Здравствуйте!
1. Я так понял, что точка балансировки от 2,5 В вполне нормальна?
2. Господа, расскажите простым языком, вот эта схема намного ли лучше той, что на первой странице темы?
И какими номиналами сопротивлений её можно подстроить на 2,5 В?
3. Что будет с транзисторами балансиров, если я вовремя не подойду и не выключу зарядку в режиме 15В 80 А?

VladNSK

Цитата: Dutch1981 от 23 Март 2017 в 15:33
Здравствуйте!
1. Я так понял, что точка балансировки от 2,5 В вполне нормальна?
2. Господа, расскажите простым языком, вот эта схема намного ли лучше той, что на первой странице темы?
И какими номиналами сопротивлений её можно подстроить на 2,5 В?
3. Что будет с транзисторами балансиров, если я вовремя не подойду и не выключу зарядку в режиме 15В 80 А?
1,2 : Для какого использования? ТL431 обычно имеет порог 2.5В.  Достаточно убрать нижний резистор.
3: зависит от типа транзистора и теплоотвода.

Dutch1981

В режиме балансировки, пока заряжается от зарядного. Аккумулятор будет стоять в системе с инвертором для подачи 220 В на питание электрооборудования при отключении энергосети.
Как мне подсчитать теплоотвод на транзисторе, если зарядное может максимально выдавать 15 В 80 А?

mr.Dream

Цитата: Dutch1981 от 24 Март 2017 в 12:33
В режиме балансировки, пока заряжается от зарядного. Аккумулятор будет стоять в системе с инвертором для подачи 220 В на питание электрооборудования при отключении энергосети.
Как мне подсчитать теплоотвод на транзисторе, если зарядное может максимально выдавать 15 В 80 А?
Максимум вам придется отводить 15*24=192Вт с одного калана. Если порог балансировки будет чуть выше порога зарядки, то сбалансировав однажды, второй раз будет все меньше и меньше тока. Если ниже - то каждый раз придется стравливать со ВСЕХ ячеек.  Балансир на такой ток никто не выпускает, ибо нету нужды. Обычно БМС имеет функцию балансировки + функцию отключения при выходе за пределы. Но я так понимаю, у вас в авто ситуация. А так, как отключать аккум от зарядки нельзя при работающем генераторе из за медленной регулировки генератора и самоиндукции, может стоить копать в сторону управление возбуждением генератора? :) И управлять током всего 3-4А.

Dutch1981

#29
Этот аккумулятор будет стоять в гараже и питать котёл при отключении электричества. Иногда, будет глубокий разряд до защиты инвертера по напряжению 10,5 В.
Вот с 10,5 В хочется заряжать на автомате от зарядного 15 В, 80 А. Возможно, что напряжение зарядного удастся поднять на 1-2 В.

Tymmmi

10.5 опасно для 6 банок без бмс

VladNSK

#31
Какую схему  балансира выбрать?
Схему с параллельным стабилизатором напряжения элемента батареи можно использовать, когда напряжение зарядки строго постоянное. Это не всегда так. Например, в автомобильной сети напряжение регулируется в зависимости от температуры и других параметров. Оно может меняться, например, от 13.5 до 14,7 В. Понятно, что напряжения стабилизации параллельных стабилизаторов, должно синхронно отслеживать величину бортового напряжения, что довольно сложно. Видимо, схему с параллельным стабилизатором напряжения элемента батареи всё же можно применить, но лишь как ограничивающую напряжение зарядки в аварийном режиме.
Для автомобильной сети необходима схема, выравнивающая напряжения элементов при любом допустимом напряжении батареи.
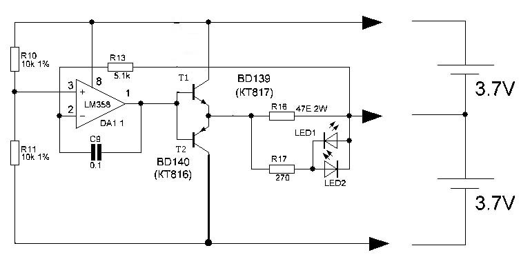
Известна схема:
http://i.piccy.info/i7/cddba1650e0e8b5dd1c6a616ffdc08eb/4-44-1595/65750452/zu.gif  Привожу фрагмент этой схемы с небольшими изменениями:

Здесь половина напряжения батареи сравнивается с напряжением средней точки и, в зависимости от результата, открывается один из транзисторов Т1 или Т2, подключая параллельно «жирному» элементу резистор 47 Ом. Т.е., в этой схеме идёт выравнивание по напряжению «тощего» элемента, за счёт расхода энергии «жирного» элемента на нагрев резистора 47 Ом, 2 Вт.
Схема работает стабильно, при любом допустимом напряжении батареи и, если потери на выравнивание не критичны, то можно остановиться на ней.
   Если потери на нагрев резистора не желателен, то можно к «жирному» элементу подключить DC-DC преобразователь и с его помощью подзарядить «тощий» элемент. В этом случае выравнивание будет по среднему напряжению.
Вариант такого решения приведён на  следующем рисунке.

Когда верхний элемент заряжен сильнее, открывается транзистор Т1 и к двум последовательно соединённым элементам батареи подключается вход понижающего DC-DC преобразователя, с выхода которого подзаряжается нижний элемент батареи. Ток на входе DC-DC преобразователя примерно вдвое ниже тока на его выходе, поэтому заряд перекачивается из верхнего элемента в нижний.
Когда нижний элемент заряжен сильнее, открывается транзистор Т2 и к нижнему элементу подключается вход повышающего DC-DC преобразователя, выход которого заряжает оба последовательно соединённых элемента батареи. Ток на входе DC-DC преобразователя примерно вдвое выше тока на его выходе, поэтому заряд перекачивается из нижнего элемента в верхний.
Всё бы ничего, но при напряжении на LTO элементе 1.9 .. 2.5 В, трудно найти готовые понижающие DC-DC преобразователи для работы в этой схеме.
Как быть? А что, если элементы перед сборкой в батарею протестировать и построить по напряжению таким образом, что наиболее «текущие» элементы будут занимать позицию с большим потенциалом? 
Например, есть два элемента, заряженные до одинакового напряжения, которые после недельной отлёжки показали: U1=2.35B, U2=2.40B. Собираем батарею так, что элемент с U1 соединён с плюсом батареи, а элемент с U2 соединён с минусом батареи. Тогда перекачка энергии нужна будет только от нижнего элемента к верхнему, и от понижающего DC-DC можно будет отказаться. Для форс-мажорных обстоятельств, если вдруг окажется верхний элемент заряженным сильнее нижнего, можно оставить цепь разрядки его через резистор.

«Окончательную» схему для 6S батареи привожу ниже.


Здесь U1..U5 – популярные повышающие DC-DC преобразователи (2А, 28В). Напряжение на выходе настраиваем 5В.

Вход EN нужно сделать самостоятельно. Для этого нужно аккуратно перерезать фольгу между 4 и 5 ножками микросхемы:
К 4-му выводу тонким проводом можно припаять цепь "EN". Как вариант, на плате DC-DC можно разместить больше деталей схемы управления:

Проверка. Был смакетирован один канал для балансировки двух элементов.
Начальные напряжения: U1=2.3026 В, U2=2.3640 В. После балансировки получилось: U1=2.3266 В, U2=2.3268 В.

Теперь дело за малым – изготовить печатную плату и спаять полную версию для 6S батареи и проверить.

VladNSK

Добрый день!
Спаял печатную плату:

Первое испытание закончилось мини аварией. Оказывается, микросхема в DC-DC должна иметь
маркировку "B6286...". У меня в одном DC-DC "заблудилась" микросхема с маркировкой "S35..".
Эта микросхема сдохла через 3 часа работы.
Результаты испытания приведены на графике:

Чёрным цветом показано напряжение батареи/6, другими цветами - напряжения банок.
В первые часы ток на выходе DC-DC составлял 300 мА. Дроссели и микросхемы ощутимо грелись,
поэтому, определяемый из графика, КПД переноса заряда будет порядка 15%.
В установившемся режиме нагрева деталей нет.

Tymmmi

Супер!  Если померить напряжение на банках точным вольтметром, какой разброс?

VladNSK

Цитата: Tymmmi от 01 Апр. 2017 в 07:32
Супер!  Если померить напряжение на банках точным вольтметром, какой разброс?
Разброс определяется точностью резисторов (8.16К). Они имеют точность 0.1%. Соответственно, разброс составил 2 мВ.

Gryzchik

А какой ток балансировки длительный по данной схеме ?