Электромобиль на скорую руку из детской коляски

Автор ILYANOV, 14 Авг. 2017 в 11:41

« назад - далее »

0 Пользователи и 1 гость просматривают эту тему.

ILYANOV

Цитата: Alex_mac от 20 Авг. 2017 в 22:46
ну так то что на фото оно тож полуфабрикат. там не гайками надо фиксить а втулками для жесткости. хотя я б собрал на направляющих уголках. плохо что валы соединены жестко- их соосность сложно обычно выставить. лучше какими нибудь полуподвижными шпонками. передача вращения с итогового вала непонятно как.
контроля- а что там думать то - плавный пуск хорошо подходит. по крайней мере собирается  на нем все быстро.
нет, конечно можно посчитать что нибудь эдакое частотно- широтно- импульсное. но вот как то у меня дальше лабораторных опытов не пошло пока. а как красиво работает игрушка. прям хоть диссертацию пиши.
размер как я понимаю - уже больше жопы наездника. уместить это движитель сложновато становится.
резстор я бы не советовал втыкать на педаль- сложно отловить будет ноль и какое то максимальное значение ( а на самом деле оно непонятно какое с учетом того что резистор в педали не до максимума поворачивается.  но вы это познаете потом. когда ездок сядет и станет непонятна итоговая скорость. уда бы по идее хотя бы контроллер от коллекторного мотора. в нем ест все необходимые плюшки.
но вам выбирать.
а мне интересно что получится
Вы всё время в негативном свете всё видите.  Редуктор большеват, Сейчас дома при просматривании до меня дошло что средний редуктор можно было пополам распилить - оставить только корпус с планетарной шестерней и соединить в один корпус 6 шпилькой. Но вчера я не додумался до  этого.
А контроллер - я сам неплохо пишу программы на AVR, так что для меня сделать подстройку максимума и минимума не проблема.
Прошивка гироскутера 3.3 https://electrotransport.ru/index.php?msg=1997187

Terronator

Интересная конструкция получается. Соответвует с общим духом постройки: быстро и из того что под рукой.  Это если редукция 4.25×4.25 то 7км/ч примерно получается,  не больше. Тут уж можно и без плавного пуска).. нажал-поехал. Но если стоящий контроллер получится, будет очень хорошо. А по поводу попадания резистора в диапазон, там все просто:
У меня например резистор по схеме ок 6 килоом должен быть от начала до конца.  Однако педаль крутит его на 1/3 оборота. Берем резистор 15к и вот искомые 5-6 кило от начала до конца.
В одно колесо, я так понимаю, втулки придется выточить вместо подшипников, жестко закрепить на оси. Ну а на ось уж как нибудь диск тормоза приделать, можно маленький из металла, с такой скоростью пойдет.

Alex_mac

вот резистору то как раз важно 5 или 6 ком будет. недокрутишь- скорость не та будет. ну с перекрутишь проще бороться.
про стоящий контроллер ну дай бог. его создать и спаять. а потом отладить надо не 1 час.
стартовать детской машинке все же лучше плавно. эт из опыта.
вот про втулки отдельная сказка. выточить то можно, а для чего без подшипников? да и зачем вообще точить. есть колеса с подшипниками. на них только момент передать и все. сразу надувные.
с тормозом- если диск он должен быть ровным! и стоять нормально без биений. и кронштейн под тормоз замараешься делать из гогна и палок. бывает люди на самокатах не могут норм отстроить его и не используют. будет закусывать и все. у меня их недавно три прошло одновременно. посему помаялся.
ну у вас будет легче я думаю.

ILYANOV

Всё сделаем, и подстройку уровня педали и наверно LCD экран, с ним проще и настраивать и пробег и скорость посмотреть
ужо купил всё, сажусь делать
Прошивка гироскутера 3.3 https://electrotransport.ru/index.php?msg=1997187

ILYANOV

Цитата: ILYANOV от 21 Авг. 2017 в 18:19
Всё сделаем, и подстройку уровня педали и наверно LCD экран, с ним проще и настраивать и пробег и скорость посмотреть
ужо купил всё, сажусь делать
Обращаюсь к моим читателям!
есть ли какая нибудь схема с реализованным торможением двигателем.
Мне нужно посмотреть как обычно это делают.
Я что то пошерстил интернет и ничего не могу найти, может кто нибудь даст ссылку.
Я уже готов отказаться от плавного торможения двигателем.
Мне нужно чтобы это было не сложно и дорого, всё таки детская машина.
Прошивка гироскутера 3.3 https://electrotransport.ru/index.php?msg=1997187

Alex_mac

да просто замыкать двигатель.
но вообще то при наличия редуктора тормоз не нужен- накат маленький.
на плате плавного пуска есть выводы под реле. оно просто включается когда тормоз нажимаешь.
но дети не совсем хотят тормозить первое время.
ну можно замыкать на ключ и его шимить с увеличивающееся скважностью. но перед этим отрубить приводной ним- там же стоит диод шунтирующий ключ. он обычно просто мешает попутному движению.

proekcionika

Схему надо искать в поиске тут на форуме, должно что то быть.
Я не шарю в схемотехнике, но точно понимаю что при замыкании обмоток мотора (если не надо рекуперации) будет торможение, но обратный большой ток может убить транзисторы. Ну следовательно надо транзисторы помощнее чтоб не боялись 80-120 ампер или около того, раз пойдет ток с трех фаз.
Может и ошибаюсь в рассуждениях.
Но проще купить контроллер с поддержкой торможения, но жто дорого может выйти
Eltreco Rhino 48V, (1kW), Ливер.
JackHot Carbon.

Alex_mac

#61
да нет там такого тока при тормозе. замыкать можно 1 реле на нагрузку.
2 реле на КЗ через некое время (меньше секунды)
тогда будет слегка плавное торможение.
но в жиме для двигателя уже стоит диод который бережет ключи от ЭДС самоиндукции двигателя. он то и препятствует норм накату машинки. без него низя- ключи подгорят. транзисторы обычно ставят ампер на 100 примерно- там считается мощность кот они могут рассеять на своем переходе в граничных режимах. ну еще надо учесть чтоб они входили в насыщение от каскада раскачки.
так что проще взять плату ПП и ее культивировать.  ну мне так кажется. а потом можно и свое создать.  если конечно есть сознания в нелинейных процессах плюс электродинамика. ну еще осциллограф нужно нормальный. я с первого раза ним не словил.
можно конечно и драйвер какой нибудь красивый  взять, прописать режимы. но долго эт все и муторно.

вот в соседней теме плату обсуждают. ее создатель сделал вторую реинкарнацию для детомобилей.
https://electrotransport.ru/index.php?topic=22646.324#topmsg
там тормоз  пуск и поддержка холла. можно кстати и резистор привязать- макс и мин примерно как для холла.

Terronator

Цитата: Alex_mac от 22 Авг. 2017 в 12:48
да просто замыкать двигатель.
но вообще то при наличия редуктора тормоз не нужен- накат маленький.
на плате плавного пуска есть выводы под реле. оно просто включается когда тормоз нажимаешь.
но дети не совсем хотят тормозить первое время.
ну можно замыкать на ключ и его шимить с увеличивающееся скважностью. но перед этим отрубить приводной ним- там же стоит диод шунтирующий ключ. он обычно просто мешает попутному движению.
-не знаю, какой накат конкретно на этих редукторах, но у меня сын недавно краш тест об гараж устроил, нога с тормоза соскочила, а на выкате он доехал и бортанул гараж... машина цела)

Добавлено 22 Авг. 2017 в 19:01

Цитата: proekcionika от 22 Авг. 2017 в 13:18
Схему надо искать в поиске тут на форуме, должно что то быть.
Я не шарю в схемотехнике, но точно понимаю что при замыкании обмоток мотора (если не надо рекуперации) будет торможение, но обратный большой ток может убить транзисторы. Ну следовательно надо транзисторы помощнее чтоб не боялись 80-120 ампер или около того, раз пойдет ток с трех фаз.
Может и ошибаюсь в рассуждениях.
Но проще купить контроллер с поддержкой торможения, но жто дорого может выйти
Чтобы транзисторы не пробивало достаточно демпферный диод помощнее поставить в параллель.  Иногда они уже внутри транзисторов стоят, смотря какой тип.

Alex_mac

ну так зависит от многих причин.
дети же еще не совсем понимают для чего тормоз.
ну так реле поставить с задержкой. чтоб при отпускании газа через пару секунд тормоз включался. видно машинка маленькая.

ILYANOV


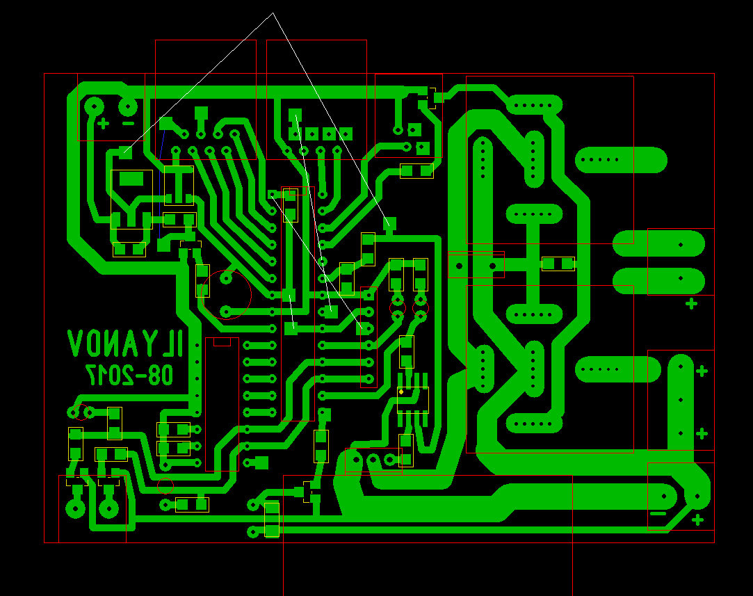
В общем получается такая плата. 100х70
     Полностью управление авто
Управление двигателем (шим)
Переключение вперед назад будет на реле которым управляет МК, только при нулевой скорости, тумблером на панели
При нажатии на тормоз отключение двигателя
Управление ближним светом (шим) будет уменьшение яркости еcли машиной не пользуются
Аварийка и проблесковые огни (только оранжевые)
Бибикалка(звуковой сигнал)
Измерение напряжения на батарее - возможно какая то индикация
Контроллер будет отключать питание если авто не пользуются

На табло будут кнопки
Включение питания
Свет
аварийка-проблесковые огни
Звуковой сигнал
тумблер вперед-назад

Отдельный вход для отключения мотора - экстренная остановка для родителей

сделано будет на МК Atmega328
многие соединения будут на проводочках
Осталось собрать и написать программу
в плату заложена возможность апгрейда
соединятся будет посредством штекеров RJ45 и RJ9
От LCD экрана решил отказаться, торможение двигателем тоже отказываюсь - слишком мудрёно получается
а польза не очевидна пока на этом аппарате

Прошивка гироскутера 3.3 https://electrotransport.ru/index.php?msg=1997187

Александр CRV

Ну судя по последнему сообщению это уже проект дрейфует в сторону долгостроя. Начинают изобретаться отдельные части велосипеда.

Alex_mac

Цитата: Александр CRV от 23 Авг. 2017 в 11:09
Ну судя по последнему сообщению это уже проект дрейфует в сторону долгостроя. Начинают изобретаться отдельные части велосипеда.
свистелки переделки обычно потом на живую конструкцию. и то они то роли не играют. не забыть бы зарядный разъем и простую зарядку сразу впаять. а то так меня ждали к концу недели - что зарядил 3 машинки.  но это уже роли не играло- их хватало до обеда пятницы и их хватало на всех. а индикатор заряда полезная лампочка. но с учетом просадки на ходу не особо правдиво показывала.
самое важное- музыка. вот это классно. напихать туда детских песенок.
ну а вас могу порадовать- скорость не ваше кредо. сразу делайте гидроизоляцию. к дождям сделаете.

ILYANOV

С момента открытия темы прошло всего 9 дней, имейте совесть
какой долгострой?
просто с железом работать могу только на даче, семья не хочет там быть регулярно
по  этому работаю дома, то что можно делать дома
вот сутки разбирался с фоторезистом.
купил новый, отстроил весь процесс и вот результат

сначала сделаю базовую функцию - хотя бы управление газом и вперед назад, чтоб пробовать можно было
а остальное можно и осенью - зимой дописать
Сейчас для меня была возможность срезу заложить возможности, чтоб потом рулить только микроконтроллером.
Прошивка гироскутера 3.3 https://electrotransport.ru/index.php?msg=1997187

Alex_mac

по секрету скажу- тоже так и было. неделю готовишь, потом все ставишь и думаешь.
просто все имеют в виду что изготовках блоков и то сложно в кучу собрать.
готовь АКБ, зарядку. механическую часть.
у меня за неделю первая машина была уже собрана. потом была доводка. и редукторы не влазили, и провода отлетали, и в итоге электрон часть по первости собиралась на соединителях- проще проверять.
причем надо все планировать так, чтоб потребитель отрывался только на время сна. я так и на работу таскал машинокомплект. чтоб в выходные время не терять.
по плате- не видно дырок для кондоров, ключ один?!  места под диод не видно.
сравниваю с контроллером на 300 ватт- ключей два, диод спаренный один,
я собирал на защелках- оказалось легче искать неисправность. ну тут наверное уместны перемычки. а то бывает нерабочий элемент дает жизни. хи олово в помощь.
я б уж тогда хитрую плату делал на алюминий с медью.

ILYANOV

Цитата: Alex_mac от 23 Авг. 2017 в 20:01
по плате- не видно дырок для кондоров, ключ один?!  места под диод не видно.
сравниваю с контроллером на 300 ватт- ключей два, диод спаренный один,
Всё отлично - кондеры будут
Диод между реле
Транзистор один IRF3205 110Ампер 55 вольт, 8 милиом сопротивление канала
транзистором управляет драйвер на 1,5 А
Я думаю этого хватит

Прошивка гироскутера 3.3 https://electrotransport.ru/index.php?msg=1997187

Terronator

Неплохо выглядит.  А прошивка под атмега 8 подойдет? А то я в программировании почти 0.

ILYANOV

Цитата: Terronator от 23 Авг. 2017 в 22:37
Неплохо выглядит.  А прошивка под атмега 8 подойдет? А то я в программировании почти 0.
нет, хотя ножек столько же, но сильное отличие в периферии
как напишу прошивку,если будет меньше 4кб то можно поставить атмегу 48 или 88
просто в магазине атмега 328 была дешевле 48 вот я и взял, да и чтобы на память вообще не оглядываться
Прошивка гироскутера 3.3 https://electrotransport.ru/index.php?msg=1997187