Полезная информация


Попытка создать мощный трёхфазный контроллер на TMS320F28335

Автор gifrom, 21 Нояб. 2017 в 15:52

« назад - далее »

0 Пользователи и 1 гость просматривают эту тему.

gifrom

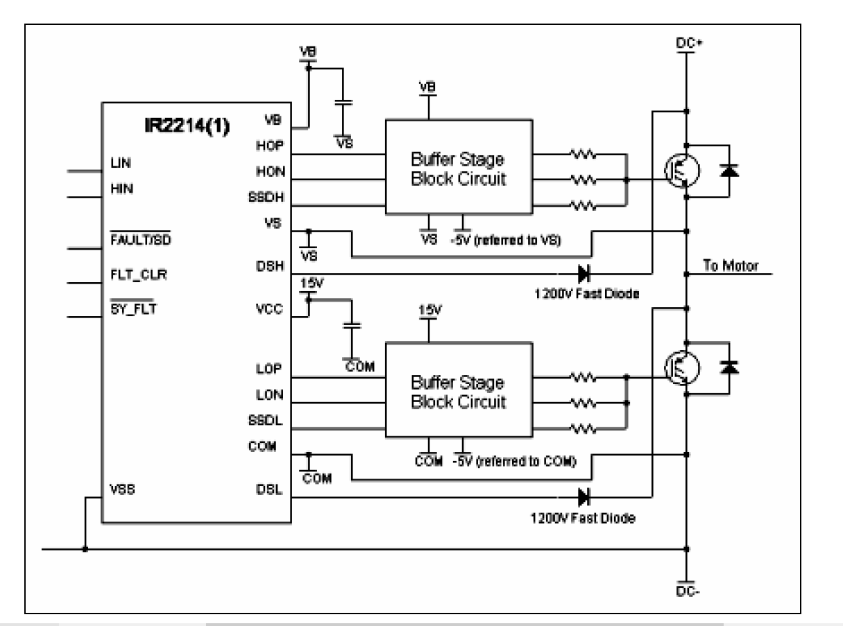
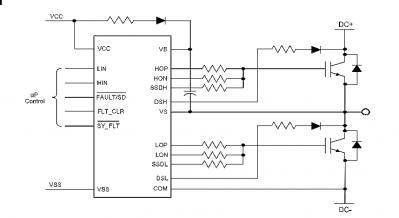
Друг закончивший энерго университет на кафедре электропривода подбил меня затеять постройку электромобиля, убедив что всё просто))). Я агроном и в начале всей этой канители толком что такое транзистор не знал, но решил попробовать. Выбор пал на асинхронные двигатели как самые простые и дешёвые. Сперва купил векторный контроллер веспер, думая что получиться переделать его на большие токи, но разобрав понял что это невозможно, продал его и решил делать свой. И вот пытаюсь сделать контроллер, готовые саильноточные контроллеры  стоят огромных для меня денег, покупку одного я может быть бы и осилил, но где один там потом захочется и другой сделать, да и делая самодельный на нём можно не только управление двигателем организовать, но и другие полезные функции, например опробовать четырёхфазный двигатель, испытать на синхронном, асинхронном, достаточно лишь алгоритмы подготовить. Готовых схем с векторным управлением я нигде не нашёл. Чтоб был запас по производительности выбрал процессор TMS320F28335( вот общие характеристики http://catalog.gaw.ru/index.php?page=component_detail&id=15933 ),  ещё потому что для него есть очень удобная для не программиста графическая система блочного программирования MexBios.  Вобщем простую программу скалярного управления,составил, составил и векторную, в моделировании работает, но без силовой части её не испытать. Скалярная работает без датчиков, сигналы идут, отладка работает, так что вопрос с вычислительной частью контроллера я пока закрыл. Чтобы силовой части контроллера хватало при перегрузках на двигатель типа АИР180 ток должен быть в 100А. Драйверы управления выбрал IR2214 (даташит https://www.infineon.com/dgdl/ir2114ss.pdf?fileId=5546d462533600a4015355c836cd168a ) - это мостовые драйверы поскольку у них встроенная защита от одновременного открытия  плечей, связь между драйверами для отключения одновременно всех в аварийном режиме, защита по току и т.д. но ток они выдают всего 1.5А чего может нехватить для управления связкой мощных ключей.
Вот подключение драйвера по даташиту

Я собрал плату но ключи ушли в защиту, когда я сделал принудительный сброс ошибки, по ключу с верхнего и нижнего плеча рвануло, и в здании работы потух свет (ключи IRG7PH42UPBF, IGBT 1200В 90А) .
мне посоветовали вместо бустрепного питания для надежного закрытия поставить гальванически развязанный источник я выбрал p10au-1218. Я уже для безопасности подключил всё через лампочки, вобщем верхнее плечо открывалось и оставалось открытым навсегда. Схема была топорной 10X15см, когда я начинал её делать паяльник впервые в руки взял. Решил что всё это из-за слабости драйверов и паразитных токов из-за большого размера платы. Научился хорошо паять, купил паяльную станцию, освоил чертёж и разводку плат в SLY.
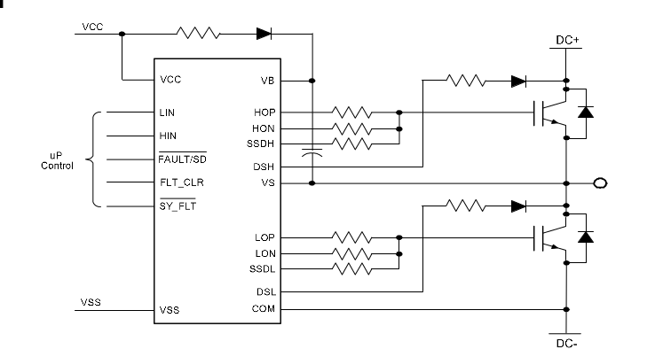
Для этих драйверов есть вот такой способ усиления

.
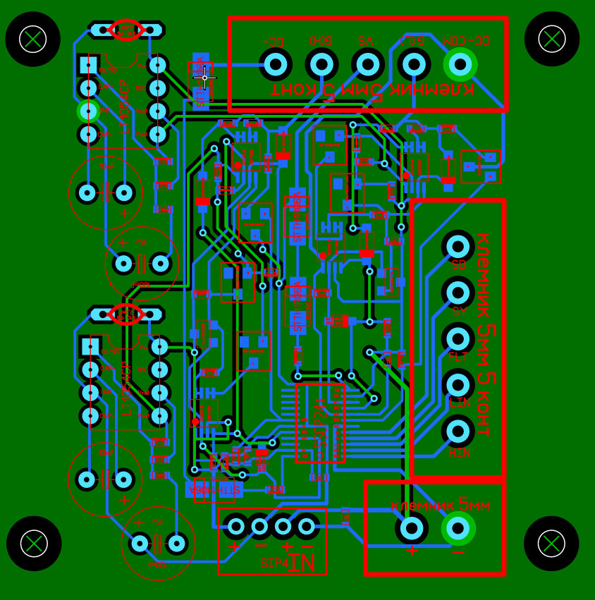
Начертил компактную двухслойную плату с SMD по этим схемам, добавил туда p10au-1218 и источники питания для получения -5v, получилось вот так

а это напечатанная плата, правда ещё не разпаянная

Запустил, результат тот же, включается только верхнее плечо. Сигналы с процессора на вход драйвера идут, но драйвер, т.к верхнее плечо не закрывается висит в защите.
p10au-1218 оказались китайским г...м, две развалились в руках, алея мне деньги вернула, одна оказалась нерабочая сразу, которая была рабочая вскоре сгорела.
Поэтому вопрос первый - схемы из даташитов вроде должны быть самодостаточны, и я думаю, что если из этой печатной платы ничего не трогая просто выпаяю p10au-1218, она хотя бы теоретически должна работать? Смущает меня то, что в схеме без усиления бустрепное питание присутствует, а на схемах с усилением я его вроде не вижу, может они без него работать должны или оно как-то подругому в них предусмотрено? Прошу не пинать за глупые вопросы, я только пытаюсь во всём разобраться.
Второй вопрос - это всё же почему зависает драйвер? Может я допустил ошибку в схеме и замыленным глазом её не вижу? Есть у меня ещё одно предположение - в качестве нагрузки я использую лампочки, а у них ведь практически нет индуктивности, которая есть в обмотках,это как-то влияет, или драйвер в любом случае должен переключать.
Зараннее спасибо, больше совета искать негде. Заходил в наш энергоунивер, на кафедру электропривода со знакомым, те кто понимает в этом основали свою контору по выпуску промышленных систем управления,   и просто поржали что мы без опыта за это взялись))), предложили купить у них готовый контроллер.
Ниже прикрепил файл платы начерченной в Sprint Layout 6



i

#1
Осциллограф есть или доступен? Без него разобраться будет практически невозможно.
На первом этапе не ставьте силовые транзисторы, добейтесь правильной работы их драйверов.
Если Вы разрабатывали сразу печатку по схемам из даташитов, то в ней наверняка есть ошибки. Нужно нарисовать полную схему, проверить её, смакетировать ее целиком или частями, а после этого уже думать о печатке.
Рекомендую освоить KiCad или https://easyeda.com/ru
А пока Вы идете с шашкой на танк.

gifrom

Цитата: i от 21 Нояб. 2017 в 16:36
Осциллограф есть или доступен? Без него разобраться будет практически невозможно.
Осцилограф есть, поэтому и писал что сигналы управления верные.
Цитата: i от 21 Нояб. 2017 в 16:36
На первом этапе не ставьте силовые транзисторы, добейтесь правильной работы их драйверов.
А как же они будут работать без транзисторов? Я сейчас купил дешёвые слабые по 40р, чтоб дорогие не палить.
Цитата: i от 21 Нояб. 2017 в 16:36
Если Вы разрабатывали сразу печатку по схемам из даташитов, то в ней наверняка есть ошибки. Нужно нарисовать полную схему, проверить её, смакетировать ее целиком или частями, а после этого уже думать о печатке.
Я же писал что сперва сделал макетную плату, она не заработала, мне на другом форуме написали что такая плата будет иметь большие паразитные ёмкости и покуда не сделаю компактную можно даже не пытаться её запустить, фото самой платы сейчас нет, а схемы была такая

Цитата: i от 21 Нояб. 2017 в 16:36
Рекомендую освоить KiCad или https://easyeda.com/ru
Постараюсь

i

Макет и с большими паразитными емкостями должен работать, плохо, но работать.
Если он не работает - в схеме или сборке ошибка.
Ваша схема совсем не читается... "два пишем, семь в уме".
Драйвер  и без транзисторов должен выдавать сигналы, на то он и драйвер (если не используется бустеп).

gifrom

Это не совсем схема, это я набрасывал разводку по двусторонней плате.
Так первая проба выглядела



VasiliSk

вы хотите контроллер изобрести или электромобиль построить? разработка электроники может затянуться на год другой.. да и батарея электромобиля денег стоит немалых, если не хватает на контроллер (тот же келли...) то на батарею совсем не хватит

gifrom

Все по порядку, на батарею я потихоньку коплю, за три года на половину стоимости батареи скопил, покуда соберу контроллер как раз на остальные докоплю

ECCOsea

Цитата: gifrom от 22 Нояб. 2017 в 08:53
Все по порядку, на батарею я потихоньку коплю, за три года на половину стоимости батареи скопил, покуда соберу контроллер как раз на остальные докоплю
Своя электроника конечно хорошо... Но пилить замучаешься! Сейчас есть уже не плохие предложения от Adaptto и [user]VasiliSk[/user], в принципе можно взять цифру от них, и силовуху сделать самому. Ну или заинтересовать их и собрать проект вместе. Быстрее, проще и возможно даже дешевле.

VasiliSk

готовые мозги для контроллера продаются на Endless sphere, там есть неплохие примеры силовой части под мощности электромобиля в соседних топиках. пилить самому это огромный опыт нужен, особенно для мощностей 10+квт. Порнуха на фото выше никак не подойдет, с такой разводкой все будет гореть.

gifrom

#9
Подходящий контроллер будет стоить около 120т.р , а это треть стоимости батарей, да и промышленные не совсем удобны для электромобиля , и заточены они бод что-то одно, у меня сейчас уже три различных прошивки для моей платы управления есть, для постоянника от погрузчика, но там силовая простая, низковольтная, она у меня сразу заработала, но двиг слабый для электромобиля, прошивка для асинхронного со скалярным без датчиков, и векторным с энкодером и без энкодера по вводимым параметрам двигателя. Цифра у меня давно работает. У меня с силовухой проблемы. Расчитываю что по цене на детали должен буду в 20-30т.р. уложиться.
Вот так выглядит блочное программирование, вполне постижимо (это скалярное управление асинхронником и драйвер к плате управления




Добавлено 22 Ноя 2017 в 09:23

Цитата: VasiliSk от 22 Нояб. 2017 в 09:12
готовые мозги для контроллера продаются на Endless sphere, там есть неплохие примеры силовой части под мощности электромобиля в соседних топиках. пилить самому это огромный опыт нужен, особенно для мощностей 10+квт. Порнуха на фото выше никак не подойдет, с такой разводкой все будет гореть.

Так опыт сам собой не возьмётсяТак я говорил что это был опытный, так сказать макетный образец. Сейчас у меня вот такая

gifrom

Если у кого-то есть пример силовой части 600v 100A , прошу скинуть, я искал долго, но подходящих готовых что-то не нашёл

Dmitry__

Цитата: gifrom от 21 Нояб. 2017 в 15:52
Друг закончивший энерго университет на кафедре электропривода подбил меня затеять постройку электромобиля, убедив что всё просто))).
Хороший друг, и подбил так грамотно  :-D
Цитата: gifrom от 22 Нояб. 2017 в 09:34
Если у кого-то есть пример силовой части 600v 100A , прошу скинуть, я искал долго, но подходящих готовых что-то не нашёл
Советую завязать с самоделками (на данном этапе), т.к. схемотехника на 600v и 100a не прощает ошибок. Там цепи от транзисторов до снабберов должны иметь индуктивности в наноГенри :). Можно взять готовые интеллектуальные силовые IGBT-модули для электропривода. Желательно с готовым дизайном плат для снабберов.  Но каждая ошибка будет стоить бабаха и нового модуля :)
Вообще, советую потренироваться на хомячках - значительно меньшие напряжения и токи. Похожий DSP процессор и 3-х фазный драйвер моста стоИт в платах управления моноколесом ips10x: TMS320F2809PZA, IR2136S.  Вот такой платой можно попробовать покрутить слабый асинхронник на 36 вольт.

gifrom

Так я покуда на малых напряжениях и токах пробую. Жить охота))) Сейчас просмотрю интеллектуальные модули.

Alex75

Есть низковольтный  регулятор хода DJI IESC2000 - регулятор оборотов для квадрокоптера Inspire 2. На нём стоит микроконтроллер с маркировкой DJI IESC2000 cb61c9nkt 980 (оказалось это rebranded S320 980 F28027FPTT CB49CKR0T; TMS320F28027F Piccolo Microcontroller with InstaSPIN-FOC), https://github.com/mefistotelis/phantom-firmware-tools/wiki/P3X-ESC-center-board , http://www.ti.com/product/TMS320F28027F. Вот на распродаже купил 6 штук, но ещё не разбирался с управлением:


Похожая компоновка у Vesc-контроллера на STM32F405RGT6.

А Vesc-контроллер уже запиливают под мощные IGBT, https://endless-sphere.com/forums/viewtopic.php?f=30&t=89056.
"От руин к обсерватории, от олимпа до низин ересь - двигатель истории, а еретики - бензин."

gifrom

Посмотрел, его производительности вероятнее всего не хватит для бездатчикового векторного регулирования классическим асинхронным двигателем с короткозамкнутым ротором. Для BLDC его конечно за глаза.
По совету [user]Dmitry__[/user], нашёл готовые PM100CSA060 http://www.symmetron.ru/suppliers/mitsubishi/pwm_data/00000106.pdf и стоят 5000р за штуку, а 200A 7000р. Как думаете они мне подойдут? Вроде как раз под мои задачи, через опторазвязку подключить их к плате управления и всё будет готово

Dmitry__


gifrom

Ну и что что 17 лет, они до сих пор выпускаются и характеристики у них не хуже чем у других. Но вероятнее всего сейчас в сторону интеллектуальных модулей пойду.

Dmitry__

Так там igbt транзисторы  фиг знает какого поколения, древнее только какашки мамонта :)
Сейчас igbt значительно выше 20 кГц. работают, да и другие параметры лучше (область безопасной работы и.т.д.). А скорее всего, можно найти модули уже с опторазвязкой.