Полезная информация


Кулон 720

Автор AndrisV, 22 Фев. 2020 в 22:07

« назад - далее »

0 Пользователи и 1 гость просматривают эту тему.

magvai

Аналогично доработал свой Кулон 720. Новое устройство сдохло спустя пару дней. Решил вскрыть. Сдавать целый квест. В итоге заменил ШИМ и обвязку по 7 ножке. В качестве доработки накинул новые радиаторы. транзистор и диод на термопасту МХ4, через винт.  Новый кабель питания ПВС 3х,75, вилку.  Кнопку питания, предохранитель на корпус, ферритовое кольцо, фильтр питания и варистор. Вентилятор заменил на Dexp-не угадал, мощный но шумный аналогично родному. дует в корпус. Пока оставил его. Передние разъёмы не менял, хороших нет. плату покрыл лаком. винты зафиксировал цапон лаком.
хорошее устройство? Время покажет, чувства смешанные. До этого был и есть PW415, он безотказный как молоток.
жаль не могу загрузить фото.





Gluck

Здравствуйте люди добрые! Нужна помощь в ремонте и доработке 720го. Кто сможет воплотить данные работы в жизнь?

kotowskiy

Цитата: Gluck от 08 Фев. 2023 в 14:11Кто сможет воплотить данные работы в жизнь?
Попробуй здесь... https://www.youtube.com/@ugolok_ZU

Сергей-45

Здравствуйте. Появилась проблема на Кулоне-720. ЗУ ограничивает ток до 2.6А, а БП до 3.5А, хотя выставляю больше. Например выставляю 14.7В и 5А, подключаю акб, ток показывает 2.5-2.6А. По мере заряда АКБ напряжение поднимается до 14.7 и ток начинает снижаться, т.е. всё как и должно быть. В режиме БП аналогичная ситуация. Подключаю фарную лампу, ограничение хоть максимум выставляй, всё равно больше 3.5А не даст, напряжение, соответственно, проседает. С лампочкой меньшей мощности всё ОК. Пока проверил только мощные 1-омные резисторы, все норм. Когда отпаял один и включил ЗУ, ток ограничился до 1.7А. Куда копать?

WERAS

 для этого нужно схему прикреплять может кто и поможет. может там какой то ОУ хана

Сергей-45

Так схема на первой странице темы. Поэтому сюда и обратился за помощью. :sorry:

Сергей-45

По сообщению №75 вопрос можно закрыть: причину нашел сам...

Darkwing Duck

Доброго времени суток

Имеется кулон 720 с синей "мордой". Ждал пока выйдет гарантия и теперь задумался о смене штатного вентилятора. Очень мерзко жужжит, что находиться даже в соседней комнате - неприятно.

Вентилятор штатный так и не понял какой стоит, не то 50, не то 60мм

1) внутрянка у него сильно греется? а то как я не заряжал свой 70А АКБ, корпус не был горячим и выхлоп был холодным

2) подойдет любой 50мм ? или на последних моделях (покупал в 22 году) 60мм?

Хотелось bolt on воткнуть другой вентилятор приличной фирмы, чтоб не более 20дб

как под кат спрятать картинку - не понимаю, в общем такой вентилятор (картинка увеличивается)
photo_2024-12-02_16-01-50.jpg

Dinobus

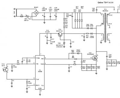
Цитата: krottor от 20 Сен. 2020 в 23:57Работы по изучению мат части продолжаются, вот вам безвозмездно силовая часть Кулона 720


Возможно по завершению  работ поделюсь всей схемой

Схему привёл ради тех людей у кого погорела сетевая часть.
Здравствуйте. Купил Кулон 720. Зарядил аккумулятор. Решил посадить транзисторы на термопасту. Всё сделал, при включении прибора в сеть 220 в, взорвалась большая ёмкость по низкому напряжению 4700мкФ 25в. Не подскажите куда смотреть? Спасибо.

AirCool

Всем привет.
Поднял +1V через врезную кнопку отключения этого режима, путëм добавления резистора (фото 1 с ютуб канала, фото 2 монтажной  платы моë).
В заводском режиме заряда акб работает нормально, но при переключении на +1V перебирает режимы заряда с финальной надписью АКБ ЗАРЯЖЕНА, БЕЗ подключенного аккумулятора... соответственно к настройкам не пускает, пишет отключите акб.

Очень похожий симптом из ЭТОГО сообщения.

Ревизия печатной платы с исправленной болячкой выхода из строя вентилятора (vd18, r30).

Помогите пожалуйста в решении данной проблемы.

Заранее благодарю за помощь!

Eddy71

Подскажите, кто в курсе, как называется модель применённого ЖК индикатора?  :ah:

krottor

Цитата: Eddy71 от 15 Март 2025 в 12:14Подскажите, кто в курсе, как называется модель применённого ЖК индикатора?  :ah:
Индикатор не серийный,в продаже не найти. Только у производителя
Пока жив, значит норм

ig67

Хотел доработать Кулон 720 синий на большее напряжение
достал плату стал смотреть, но увидел, что он уже паялся кемто

и увидел, что была оторвана одна дорожка от терморезистора T-Sens, замерил его сопротивление, показало 243 Ом

припаял проводком, включил посмотреть
доработку оставил на попозже
в результате взрыв выходных кондеров 4700
экран не светится

если экран сдох, восстанавливать конечно нет смысла
вот отсюда вопрос, куда бы подать напругу и сколько, чтобы выяснить жив ли контроллер
если жив, то перепаять остальное сможем

и если есть инфа по этому терморезистору, сколько должен быть ?

ig67

или может схемка панели управления у кого то есть ?

Сергей-45

Здравствуйте. Иногда бывает пропадает изображение на дисплее. Сначала изредка подёргивается в сторону, а потом пропадает. Подсветка работает. Отключишь ЗУ от акб и от сети на несколько секунд и опять всё нормально. Бывает что двое суток гоняешь акб и всё нормально, а бывает за вечер несколько раз перезапускаешь.Пробовал пропаивать дисплей и ножки шлейфа, не помогло((. Может кто подскажет где какой сигнал или питание на дисплей или на плату управления проверить.