Li-Force Обзор Кулон 820 - Страница 2
 

Обзор Кулон 820

Автор krottor, 18 Авг. 2020 в 23:18

« назад - далее »

0 Пользователи и 1 гость просматривают эту тему.

Viktor-

Цитата: Poleno от 16 Сен. 2020 в 22:34
[user]Viktor-[/user], Спасибо.
Не могли бы Вы еще подсказать по прошивке?
На устройстве с покупки стоит версия 1.04.
Скачал с офсайта 1.06 и 1.08.
Отформатировал в FAT 32 3 карты памяти (1 Гб и парочка по 32 Гб). Названия томов оставил пустыми.
Пробовал разархивировать и 1.06 и 1.08 на карты (получались файлы Q820-106.ntf и Q820-108.ntf).
Вставлял карты в слот до упора при выключенном питании и отсоединенных проводах для АКБ и включал питание - никакой реакции, прибор просто включается в штатном режиме.
Из наблюдения - если карту вставить не до конца и включить ЗУ в розетку, на экране в монохромном режиме без подсветки появляется сообщение об отсутствии 220 вольт. Стоит карту дослать до упора, экран загорается и прибор загружается с штатной прошивкой.
Возможно я что то упускаю в процессе или делаю не так?

P/S карту на 1 Гб пробовал форматировать и в FAT16, так же не помогло.
Попробуйте в названии оставить только Q820-106.
Но с данными вопросами вам лучше обратиться к производителю .Почта есть в описании под видео .

Добавлено 17 Сен 2020 в 13:55

Сегодня, скорее всего, появится на сайте новая прошивка 109b. Из существенных изменений - порядок заряда/разряда в КТЦ, возможность нулевого разрядного тока в асимметричном заряде (он таким образом становится импульсным), логика блокировки кнопок (кнопка "Старт-Стоп" не прерывает процесс из режима блокировки), расширенные пределы где можно, исправлена реакция на пропадание сети в режиме настроек и ещё кое-что по мелочи из насоветованного пользователями.
Лучший в жизни учитель,- это опыт,- только берёт дорого. Но объясняет доходчиво!

Poleno

#19
Пообщался с Техподдержкой, мои действия были верными, но видимо есть какие-то нюансы в картах памяти и возможно адаптерах (карты памяти микроSD и разные адаптеры под большой формат MMC). :bw:
В итоге скачал и бету 1.09 и все остальные на карту, при том положил и распакованными и архивами и после включения прибора в сеть прошилась 1.06.  :exactly: Убрал ее и ее архив с карты и повторил прошивку - зашла 1.08. Убрал 1.08 с архивом и по новой - зашла 1.09 бета. Никаких кнопок при старте прошивки нажимать НЕ надо.
Понравилось доброжелательное и конструктивное общение с сотрудником ТП, не на "отлюбись".  :wow:

ALEXZ12

Когда в продажу то выйдет 820-Й?
А если вышел, где купить?

krottor

Цитата: ALEXZ12 от 17 Сен. 2020 в 18:55
Когда в продажу то выйдет 820-Й?
А если вышел, где купить?
На оф сайте можешь заказать
http://balsat.ru/dealers.php
Пока жив, значит норм

ALEXZ12

Цитата: krottor от 17 Сен. 2020 в 19:46На оф сайте можешь заказать
ссылка
Где именно???
Смотрю тут на оф. сайте. В продаже доступен 720-й из последних.
http://balsat-msk.ru/?categoryID=79
Можно ссылочку где покупка плиз))??

Poleno

Цитата: ALEXZ12 от 17 Сен. 2020 в 19:59Можно ссылочку где покупка плиз))??

Я написал запрос о покупке на адрес balsat@mail.ru , мне ответили, что переадресовали запрос менеджеру по моему региону и буквально минут через 5 от него пришло письмо с описанием порядка приобретения и оплаты и о стоимости и вариантах доставки.
Дальше я подтвердил готовность заказать, мне прислали реквизиты для оплаты (через Альфа-банк), я оплатил (это было в прошлый четверг), в пятницу заказ отправили из Питера в Москву, в воскресенье он уже был в пвз СДЭк (в Москве).

ALEXZ12

Цитата: Poleno от 17 Сен. 2020 в 20:06Я написал запрос о покупке на адрес balsat@mail.ru , мне ответили, что переадресовали запрос менеджеру по моему региону и буквально минут через 5 от него пришло письмо с описанием порядка приобретения и оплаты и о стоимости и вариантах доставки.
Дальше я подтвердил готовность заказать, мне прислали реквизиты для оплаты (через Альфа-банк), я оплатил (это было в прошлый четверг), в пятницу заказ отправили из Питера в Москву, в воскресенье он уже был в пвз СДЭк (в Москве).
Ясно. В общем в открытой продаже нет. Только по запросу.
Спасибо.
Почему интересно? Тестируют ещё?

Poleno

Цитата: ALEXZ12 от 17 Сен. 2020 в 20:14Почему интересно? Тестируют ещё?
До этого пробовал купить в Дельте - один из двух официальных продавцов в Москве, там мне сказали, что к ним поставки будут не раньше октября. Возможно пока идут опытные партии для отладки софта. У меня прибор пришел с 1.04 прошивкой, а уже выложена 1.09 beta. Но при этом цена прибора как в видеообзоре Виктора.

krottor

Просто их  ещё не наделали в   нужном количестве как я понял, уже выходят новые прошивки)))
Пока жив, значит норм

krottor

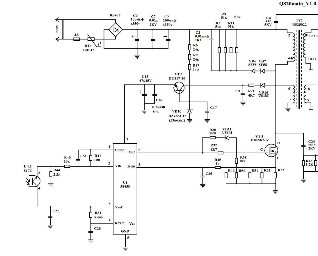
Выяснилось кое что интересное оказалось что Кулон 820 унаследовал силовую часть от Кулона 720, различия лиш в наминалах некоторых деталях  схема абсолютна идентична)

https://youtu.be/zCMANnhNZXo
Пока жив, значит норм

baton45

Было бы удивительно, если братья не унаследовали общие данные. Но сама информация ценна специалистам, спасибо за старания.

krottor

Ну что вот часть схемы силовая

Если перейдёте в тему 720 то уведите ее же, отличее номиналы 2-3 резистов + дополнительный резистор в  токовом датчике силового ключа всё, ну и нумерация деталей естественно другая.)))
Более полная попоже.
Пока жив, значит норм

Poleno

Только что позвонили из партнерского магазина Дельта, в котором я изначально пробовал заказать ЗУ и которые меня сориентировали на октябрь. Пошла к ним поставка, но цена видимо будет уже розничная.

Alexvl

Здравствуйте уважаемы форумчане!
Приобрёл кулон 820,поставил в работу, сделал настройки как Виктор(Вектор) делал в своём обзоре по кулону 820 для автомобильного аккумулятора, и произошло два завершения заряда до истечения 48 часов с надписью истекло время заряда(или что то подобное).
1е окончание через примерно 16 часов
2е окончание через 11 часов. В дозаряд не идёт.
Сталкивался кто-нибудь с такой проблемой? Как решали? :sorry:
Прошивка стоит с завода, не обновлял ещё.

Alexvl

На что ещё обратил внимание, при подключении проводов ЗУ на клеммы аккума есть искрение.
У всех юзеров ЗУ искрит при подключении?

Poleno

Цитата: Alexvl от 24 Сен. 2020 в 19:45У всех юзеров ЗУ искрит при подключении?
Искрит и не только Кулон, но и Вымпел и  Absaar.
Техподдержка Кулона настойчиво рекомендует обновляться на самую последнюю прошивку (не важно что она бета). Работа над устранением программных недочетов видимо идет активно и этим надо пользоваться.

Alexvl

Цитата: krottor от 24 Сен. 2020 в 20:56
Естественно емкость конденсаторов большая вот искрит  это норма.
Доброе утро!
Спасибо за видео, но ничего нового для себя не увидел, человек пересказал инструкцию прибора+ввёл пользовательский режим и сообщил про пару глюков прошивки...
Смотрел обзор по бережок там в последних версиях реализовано безискровое подсоединение,думал и на кулоне так же сделано...

Alexvl

Вчера написал письмо в ТП балсата, сегодня получил ответ:
Необходимо обновить ПО до последней версии, с некорректной работой ПО установленного на заводе.
Т.ч. надо обновляться...