avatar_Павел Валерьевич

Моргалка для китайских DC-DC преобразователей.

Автор Павел Валерьевич, 07 Фев. 2021 в 01:46

« назад - далее »

0 Пользователи и 2 гостей просматривают эту тему.

Павел Валерьевич

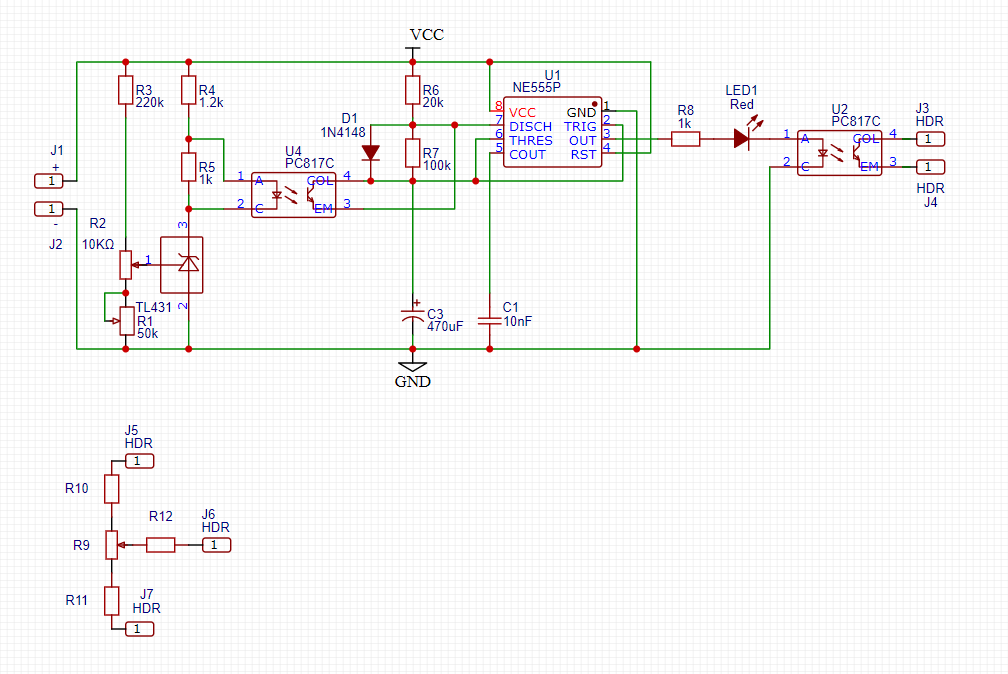
Для тех, кто использует мои платы. Из за введения в схему оптопары, нужно:
перерезать дорожку от R5 k C3 как на фото



подпаять оптопару снизу платы, 1и2 ноги параллельно резистору R5 как на схеме (2 нога к катоду стабилитрона), 3и4 ноги параллельно диоду (4 к катоду 3 к аноду).
Номиналы:
R5-1k
R3-220k
R4-1.2k
R8-1k
R6-20k
R7-100k
подстроечный многооборотный резистор R1- 50k, при таком номинале можно установить напряжение отсечки от 14,2 до 16,2 вольта,
переменник R2-10k
Светодиод LED1 ставить обязательно, LED2- нет
J1 вход+ от аккумулятора
J2 вход- от аккумулятора

J3 выход коллектора транзистора
J4 выход эммитора транзистора
Эти выходы следует накинуть на вход FB микросхемы DC-DC преобразователя, в разных преобразователях по разному, например в народном на XL4016E1 нужно подключить вот к этим луженным площадкам на плате.



замыкая транзистором оптопары подстроечник регулировки напряжения осуществляется выключение DC-DC преобразователя.

J5,J6,J7, а также резисторы R9, R10, R11, R12 для размещения на плате органа управления током с платы вашего DC-DC преобразователя, если буде такая потребность.


vit666

#19
но если перерезать только эту дорожку. то с3 останется висеть в воздухе.
через дорожку 2-6(ne555)-r4 перекрывается оптопара.

Павел Валерьевич

Доеду до гаража, гляну как я сделал. Наверное вы правы, я R5 не запаивал вообще.

КРАБ-9

Доброго времени! А платки есть в наличии? И что поцене? Можно ли ее внедрить в ЗУ "Икар 501(506)" спасибо за ответ

baton45

Если с умом , то можно. В Икаре снова TL494. Нужно согласовать работу ТЛ-ки с выходом моргалки. Схемы доступны.

Павел Валерьевич

Насколько я понимаю Икар- это Катунь. Если в Икаре есть защита от перегрева, как в Катуни, то подключайте транзистор оптопары U2 параллельно транзистору Q1 на плате. Коллектор к коллектору, эмиттер к эмиттеру.








Павел Валерьевич

Да, и когда будете переделывать Икар (Катунь) уменьшите сопротивление делителя напряжения на выходе. На схеме выше- это R4, вместо 5,1к поставьте 3,9к, а R5 снимите с платы. В общем нужно, что бы напряжение было около 17 вольт. Отсечку по напряжению регулируйте резистором R2.

КРАБ-9

Доброго времени. Да, икар=катунь. А платы остались у Вас, и какова цена? Только вот 501 и 507 отличаются по мах току. И соответств схемой, но незначительно у меня ЗУ мах 7А выдает. Уже горело-уже чинил. Вопрос о наличии печатных плат остался открытым. Спасибо за ответ

Павел Валерьевич

Собрал схему для потестить. Схема полностью рабочая, как и моделировалось.
Источником питания использовал два блока на 12 вольт, включенные последовательно, можно использовать любой подходящий источник на 18-30 вольт.
Заряжал АКБ для УПСа.
DC-DC преобразователь на LM25116. Управляющую оптопару соединил со второй ногой (UVLO) и массой.
В ролике можно видеть интервалы заряда и паузы. Заряд около 50 сек, пауза 8 сек.


Павел Валерьевич

Во втором ролике показан режим добивки. Заряд до отсечки, в данном случае 14,4 вольта и пауза 8 сек.


Павел Валерьевич

Для любителей перемешать электролит, напряжение отсечки регулируется переменным резистором в широких пределах, от 13,7В до 17,0В.


Patolukas

#29
  Добрый день. А можно чуть подробнее для чайников про подключения: J1 и J2 подключаем к АКБ, J3 подключаем на 2 ногу XL4016E1  DC/DC
преобразователя J4 на массу преобразователя, а на вход преобразователя подаём напряжение от блока питания, а выход преобразователя подключаем на АКБ параллельно J1 и J2?

Павел Валерьевич

#30
Можно конечно.
J1 + АКБ, J2 -АКБ
J3- 2 нога XL4016E1, J4- 3 нога XL4016E1( то есть + АКБ, не массу)
Остановить работу XL4016E1 можно подав + выхода на 2 ногу, то есть закоротив регулировочный резистор модуля DC-DC, это действие аналогично выкручиванию регулировки в ноль, только мгновенно.
Для подключения можно воспользоваться двумя залуженными точками на плате преобразователя.

то есть коротим подстроечник.

Patolukas


Павел Валерьевич


Павел Валерьевич

Вот переподключил приставку на народный XL4016E1.
Заряд:


Добивка:
https://youtu.be/-dQQrr_oGu8

Павел Валерьевич

#34
Подключить приставку можно к любому ЗУ, DC-DС преобразователю, блоку питания для светодиодных лент, блоку питания ATX и подобным источникам питания.
Приставка обеспечивает 2 функции:
1.  Заряд с паузами.
2.  Добивку в конце заряда.
Время заряда можно регулировать резистором R7 (для 50 секунд нужно ставить 150кОм)
время паузы- резистором R6.
Очень простая и рабочая схема.

leov62

По схеме Павел Валерьевича для расчёта :
паузы          t=0,693xR6xC3
импульса     t=0,693xR7xC3
R-Ом, С-Фарады