Полезная информация


avatar_Павел Валерьевич

Моргалка для китайских DC-DC преобразователей.

Автор Павел Валерьевич, 07 Фев. 2021 в 01:46

« назад - далее »

0 Пользователи и 1 гость просматривают эту тему.

Павел Валерьевич

Да, я тоже рассчитывал, но то таке, когда собрал, пришлось корректировать. Жизнь. :-)
Опять же там диод параллельно с резистором в цепи заряда тоже вносит коррекцию в t заряда конденсатора.

vovn

может есть у кого печатка?
сделал бы с нуля, но вот во времени ограничение есть  :-(

Patolukas

За пол часа собрал на макетке..... И всё работает. :kidding:

vovn

Цитата: Patolukas от 27 Май 2021 в 21:41За пол часа собрал на макетке..... И всё работает.
у меня тоже все на макетке собрано и работает, но надо это все как то в железо реализовывать.
как говориться вывести из альфа хотя бы в бета

Patolukas

Я не страдаю перфекционизмом! Тонкой медной проволочкой по лужёным пяточкам дорожки изобразил и засунул вместе с XL4016 в небольшой пластиковый корпус насверлив дырок для охлаждения преобразователя. Токи до 7 ампер нормально переносит.... А больше мне не надо! Получилась просто приставка к "кипятильнику".  :kidding:

Евгений924

Цитата: vovn от 28 Май 2021 в 21:58
у меня тоже все на макетке собрано и работает, но надо это все как то в железо реализовывать.
как говориться вывести из альфа хотя бы в бета
В личку зайди :-D

Павел Валерьевич

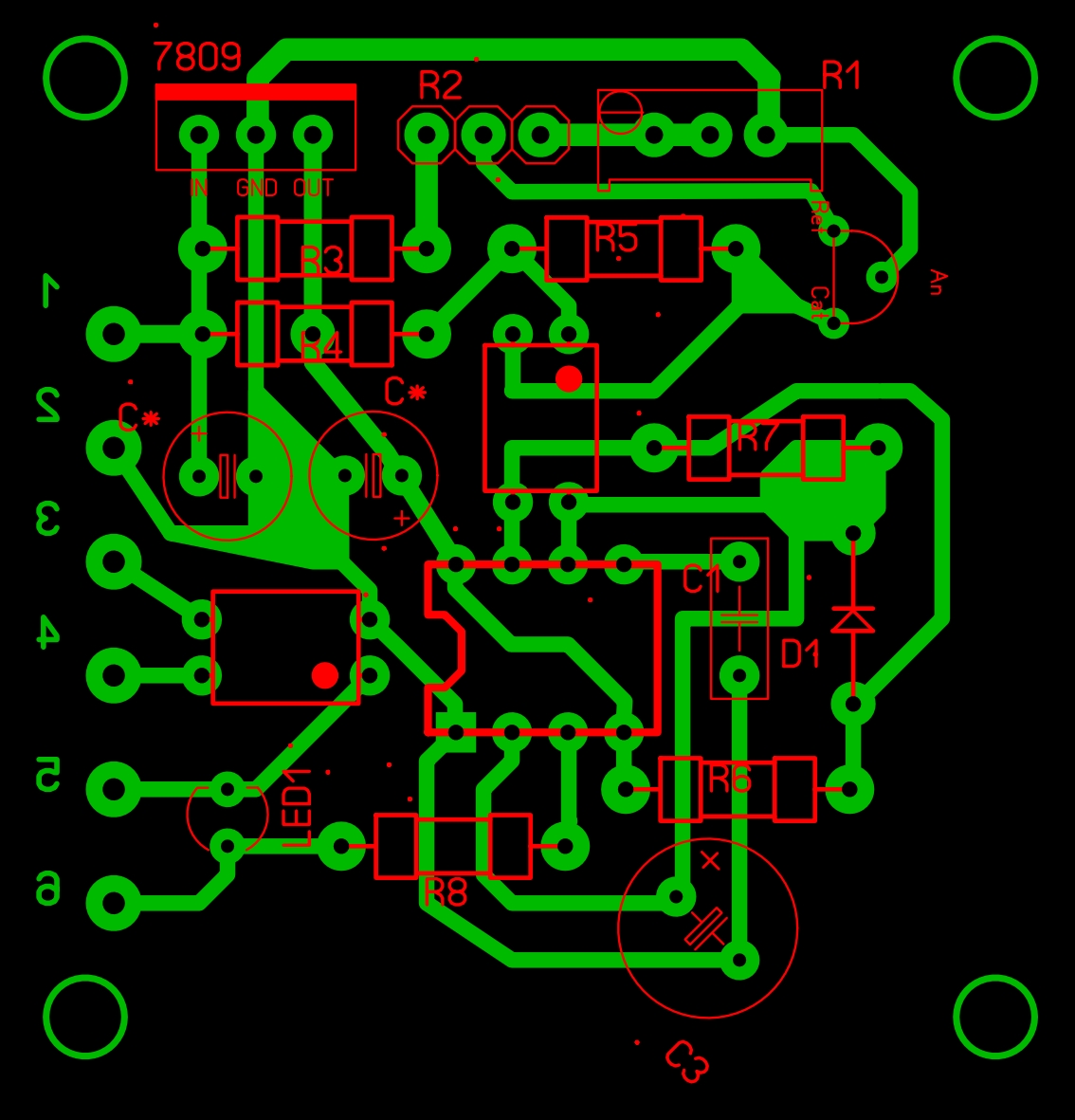
Печатная плата устройства.



В прикреплённом файле:
pdf для печати утюжным способом и lay6.


Евгений924

#43
[user]Павел Валерьевич[/user], собрали но толи не так толи не работает, регулируется только пауза, напруга нет, только если на самом зарядном крутить 

baton45

[user]Евгений924[/user], пояснение к схеме есть? На фото один регулятор. Не понимаю как одним регулятором  изменять два параметра независимо, в смысле на что вы рассчитывали. Чуда -расчудесного? Сорока в 140 енотов укладывается и то претензий хватает. B-)

Евгений924

[user]baton45[/user], так это плата из темы, работает так пауза/заряд и всё настроено самой платой, а пер. резистор(2шт их на самом деле) регулирует напряжение

Евгений924

https://youtu.be/S9t984Fv-kg https://youtu.be/ELXSLet1R3w пока загружал эти, брат на аккум повесил лампу и всё заработало, аккум от бесперебойника видимо не подходит или он мёртвый

vovn

данная плата ни какое напряжение не регулирует.
переменными резисторами настраивается порог срабатывания 2 стадии зарядки  т.е. мах напряжения зарядки акб.
R1-грубо, R2-точно.
на БП выходное напряжение должно быть выше на 2-3 вольта от того которое вы настроите на плате.

Евгений924

Цитата: vovn от 17 Окт. 2021 в 22:29мах напряжения
ты бы определился регулирует оно напряжение или нет

gvf56

[user]Евгений924[/user], потенциометры ничего не регулируют, ими настраивается напряжение отсечки (сброс на паузу при достижении, например ,14.4В, или другое на ваше усмотрение). Зарядный ток регулируется вашим ЗУ к которому эта схема подключается.

Евгений924

Цитата: gvf56 от 18 Окт. 2021 в 09:02регулируеться напряжение отсечки
смысл поменялся? НЕТ
А я где то говорил про ток? Нет. Напряжение ипашит на клеммы такое же как на зарядном и на видео видно и них не отсекает, а резистор r2 в руки берёшь так вообще шляпа начинается

baton45

[user]Евгений924[/user], ваш резистор сейчас как антенна, был бы динамик в комплекте, услышали бы радио "Маяк". Укоротите провод к резистору, а еще лучше минимально его поднести к плате. Я для такого дела еще и корпус на общий прилепил бы. Такая чехорда была в 2013 году, когда мы форумом собирали моргалку на 2-3 микрах 555. А там было 2 или 3 резистора. Напряжение порога заряда, время паузы, время заряда.

Евгений924

[user]baton45[/user], есть такая возможность прямо на плату припаять,надо попробовать 

vovn

#53
Цитата: Евгений924 от 17 Окт. 2021 в 22:56ты бы определился регулирует оно напряжение или нет
во первых не тыкайте!! если у вас низкий уровень самооценки, то не нужно по такой же планке оценивать других, а тем более не знакомых людей!
во вторых читайте внимательно: настраивается мах значение напряжения зарядки акб (порог заряда), т.е. когда происходит переход на вторую стадию зарядки
до какого значения напряжения будет заряжаться акб, решает каждый сам для себя.
у меня так: плату настраиваю на 14,6в, на заряднике выставляю 16,5-17В и 7,5А. при достижении напряжения на клеммах акб 14,6В плата переходит на вторую стадию зарядки (так называемая добивка)