Высоковольтный преобразователь DC-DC для электромобиля из 48в в 400в 5а

Автор Слесарь, 02 Дек. 2022 в 11:39

« назад - далее »

0 Пользователи и 1 гость просматривают эту тему.

Слесарь

#90
Цитата: aviator79 от 09 Дек. 2022 в 21:59Цитата: Слесарь писал Сегодня в 21:30

    В деревне сети еще гнилее я б там ампер 6 оставил, за вечер и ночь все равно зарядится...

Ну так для чего эта зарядка и на какое напряжение?
Цитата: Слесарь писал Сегодня в 21:30

    это надо еще снять батарею, сделать выводы на допку.

Какую снимать батарею и для чего? Разве нельзя подавать напряжение зарядки на имеющийся штатный разьем?
Цитата: Слесарь писал Сегодня в 21:30

    Так понимаю смерть инвертора этому рецепту тоже поможет)))

А это о чём речь?

У меня дома регулируемая зарядка, она так пропущена и выведена на улицу, что ее вытаскивать не хочется.
Есть еще не регулируемая родная, не регулируемая на 16 ампер, вот ей понизить ток и отвести в деревню.
Это мой последний вопрос, про изменение тока на зарядках лифа.

Была мысль вывести из основной батареи выводы и на них подавать повышение напряжение с допки на стоянке.
Это основная тема ветки. Чтобы подать 400в на батарею лифа, на сколько я знаю, нужно снимать батарею и выводить кабеля. Или я ошибаюсь?
Вы же к этой идее предлагали вариант :

Цитата: aviator79 от 03 Дек. 2022 в 20:19Цитата: Слесарь писал 03 Дек 2022 в 19:33

    но вопрос цены... стоит ли тратится на это..

В качестве зарядника можно использовать 220вольтовый инвертор обязательно "чистого" синуса на 1,5-2квт с удвоителем напряжения на конденсаторе 25-30мкФ. Он же будет стабилизировать ток зарядки АКБ.   Останется только дополнить это ЗУ автоматом отключения при достижения требуемого напряжения на клеммах или с некоторой периодичностью следить за напряжением визуально.  Схема автоматического отключения простая и могу нарисовать.

Потом пошел разговор про зарядку лифа через гнездо зарядки,
Чтобы сделать зарядку на родное гнездо, с питанием от 48в, придется убить какой нибудь инвертор.
Я то раньше думал что на гнездо идет переменка,...
Мой канал на Ютубе https://www.youtube.com/user/MECHANOLltd

aviator79

Цитата: Слесарь от 09 Дек. 2022 в 22:14
У меня дома регулируемая зарядка, она так пропущена и выведена на улицу, что ее вытаскивать не хочется.
Есть еще не регулируемая родная, не регулируемая на 16 ампер, вот ей понизить ток и отвести в деревню.
У этой зарядки кроме тока в 16А, есть ещё и выходное напряжение? Какое оно и для чего нужно это зарядное устройство, так как на вид оно мощностью не более 60Вт и в таком корпусе на 16А не производят.
Цитата: Слесарь от 09 Дек. 2022 в 22:14
Была мысль вывести из основной батареи выводы и на них подавать повышение напряжение с допки на стоянке.
Зачем подключаться к выводам основной батареи? Разве нельзя подавать напряжение заряда на уже имеющейся штатный разьем заряда?
Цитата: Слесарь от 09 Дек. 2022 в 22:14
Это основная тема ветки. Чтобы подать 400в на батарею лифа, на сколько я знаю, нужно снимать батарею и выводить кабеля. Или я ошибаюсь?
Просто я в тот раз не задавал этот вопрос, зачем нужно было выводить доп кабель с клемм батареи и не заострял на нём внимания, а сейчас решил уточнить.
Цитата: Слесарь от 09 Дек. 2022 в 22:14
Чтобы сделать зарядку на родное гнездо, с питанием от 48в, придется убить какой нибудь инвертор.
Я то раньше думал что на гнездо идет переменка,...
С инвертора идёт переменка 220В с стабилизацией по напряжению, а нам нужно иметь постоянное 400В и со стабилизацией по току.  Эти три дополнительных параметра можно реализовать с помощью одного узла - удвоителя напряжения на конденсаторе. Он выпрямляет, увеличивает напряжение до 400В и стабилизирует ток заряда.  Вот к примеру схема под номером 1: http://radiohome.ru/news/umnozhiteli_naprjazhenija_na_diodakh_skhemy_vkljuchenija_varianty_podkljuchenija_utroiteli_umnozhiteli_na_4_5_6_8/2017-08-07-258  Поэтому инвертор не открывается, не убивается и гарантийно сохраняется.  Это, конечно, не самый оптимальный и рациональный вариант зарядки, но наиболее простой в реализации и с неплохим КПД, что немаловажно при зарядке от АКБ.   
  И ещё хорошо бы было уточнить, имеется ли на машине типа БМС-ки, защищающую АКБ машины от перезарядки или это лежит на совести только самого зарядного устройства?

koolon

Цитата: Слесарь от 09 Дек. 2022 в 22:14выводить кабеля. Или я ошибаюсь?
так и есть. правильно будет кАбели, а никакие не кабеля  :-D

Добавлено 10 Дек. 2022 в 01:10

[user]aviator79[/user], автор не теорию хочет узнать, а купить готовое решение, и желательно на алиэкспресс

aviator79

Цитата: koolon от 10 Дек. 2022 в 01:07
[user]aviator79[/user], автор не теорию хочет узнать, а купить готовое решение, и желательно на алиэкспресс
Я не исключаю, что есть готовые подходящие модули на али, из которых можно составить зарядное устройство. Сейчас появляется много разной электроники для ветрогенераторов и солнечных панелей, у которых довольно большой диапазон выходного напряжения, то-есть входного напряжения  зарядных устройств для аккумуляторных буферов. Нужно поискать в этом направлении.

usavich

Сейчас еще урежем осетра  :exactly:
1. Преобразовывать 48В->400В энергетически не выгодно - большие потери в ключах и не только.
2. Этот ваш ниссан уже имеет на борту зарядное, если верить гуглу, аж на 6.6кВт.
3. Смешной переходник на 16А видимо говорит встроенному ЗУ "из этого источника берем не более чем, иначе пожар".
4. ТСу нужен преобразователь 48В->~220В 50Гц, мощностью не менее 4кВт, к которому можно подключить " зарядное устройство" на 16А.
5. Никаких проводов из батареи лифа выводить не надо.
5.1. ТСу желательно иметь страховку на случай пожара .
ЕздюкЪ на батарейках! Без смс бмс и регистрации. Заряжаюсь от солнца.

Слесарь

Хотелось бы не втыкать зарядок на стоянках, а нажать кнопку и включится зарядка из багажника.  Тем более что преобразовать 48в, в постоянку для гнезда легче, чем преобразовывать еще ив переменку 220в.
Мой канал на Ютубе https://www.youtube.com/user/MECHANOLltd

aviator79

Цитата: usavich от 10 Дек. 2022 в 06:49
1. Преобразовывать 48В->400В энергетически не выгодно - большие потери в ключах и не только.
По КПД будет абсолютно идентично как и на любое другое напряжение той же мощности. На высокое напр. даже немного выгоднее, чем на низкое за счет меньших потерь на выпрямителе, если не использовать довольно прихотливые Шоттки или синхронный выпрямитель, который обходится чуть дороже.
Цитата: usavich от 10 Дек. 2022 в 06:49
2. Этот ваш ниссан уже имеет на борту зарядное, если верить гуглу, аж на 6.6кВт.
То-есть, заряжать от более слабой розетки невозможно? Или ток зарядки автоматически будет снижаться в зависимости от просадки входного напряжения, как это происходит, например, в мобильных телефонах и других гаджетах?
Цитата: usavich от 10 Дек. 2022 в 06:49
5.1. ТСу желательно иметь страховку на случай пожара .
И плюс к этому положить в багажник автоматический огнетушитель. )) Инвертор вряд ли загорится, а аккум можно поместить в металлический корпус.
Цитата: Слесарь от 10 Дек. 2022 в 07:52
Тем более что преобразовать 48в, в постоянку для гнезда легче, чем преобразовывать еще ив переменку 220в.
Да, технически это проще, но купить готовые сложнее.


Слесарь

Оптимальным решением так и остается переделка инвертора?
Мой канал на Ютубе https://www.youtube.com/user/MECHANOLltd

aviator79

Цитата: Слесарь от 10 Дек. 2022 в 09:03
Оптимальным решением так и остается переделка инвертора?
Если такие преобразователи не выпускаются, то только переделка инвертора.

usavich

Цитата: Слесарь от 10 Дек. 2022 в 07:52Тем более что преобразовать 48в, в постоянку для гнезда легче, чем преобразовывать еще ив переменку 220в.
Делай.
Цитата: Слесарь от 09 Дек. 2022 в 22:14Была мысль вывести из основной батареи выводы
Сначала купи диэлектрические боты и коврик  :exactly:


Добавлено 10 Дек 2022 в 10:29

Цитата: aviator79 от 10 Дек. 2022 в 08:28По КПД будет абсолютно идентично как и на любое другое напряжение той же мощности. На высокое напр. даже немного выгоднее, чем на низкое за счет меньших потерь на выпрямителе, если не использовать довольно прихотливые Шоттки или синхронный выпрямитель, который обходится чуть дороже.
А мужики-то не знают.(с)
Не тащи сюда уровень илса.

Добавлено 10 Дек 2022 в 10:30

Цитата: aviator79 от 10 Дек. 2022 в 08:28То-есть, заряжать от более слабой розетки невозможно?
Перечитай пункт 3.
Цитата: aviator79 от 10 Дек. 2022 в 08:28Да, технически это проще,
Конечно проще - быстрая зарядка 500В 62 46кВт.
ЕздюкЪ на батарейках! Без смс бмс и регистрации. Заряжаюсь от солнца.

Слесарь

Мой канал на Ютубе https://www.youtube.com/user/MECHANOLltd

usavich

ЕздюкЪ на батарейках! Без смс бмс и регистрации. Заряжаюсь от солнца.

aviator79

Цитата: usavich от 10 Дек. 2022 в 10:28
Сначала купи диэлектрические боты и коврик  :exactly:
Коврик с ботами используют при монтаже электрических цепей, находящихся под напряжением в сети относительно земли, а АКБ машины изолирована через шины.   :facepalm:
Цитата: usavich от 10 Дек. 2022 в 10:28
А мужики-то не знают.(с)
Не тащи сюда уровень илса.
Не понял, это одобрение или укор? )) зы Если подозреваешь, что я в чем то ошибся, то поясни, в чем именно.
Цитата: usavich от 10 Дек. 2022 в 10:28
Перечитай пункт 3.
Читаем вместе:  "...видимо..."    То-есть наугад?
Цитата: usavich от 10 Дек. 2022 в 10:28
Конечно проще - быстрая зарядка 500В 62 46кВт.
Читай внимательнее Т.З.: -Зарядка от АКБ 48В и током заряда 2-5А.

Добавлено 10 Дек 2022 в 18:20

Цитата: Слесарь от 10 Дек. 2022 в 11:16
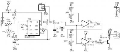
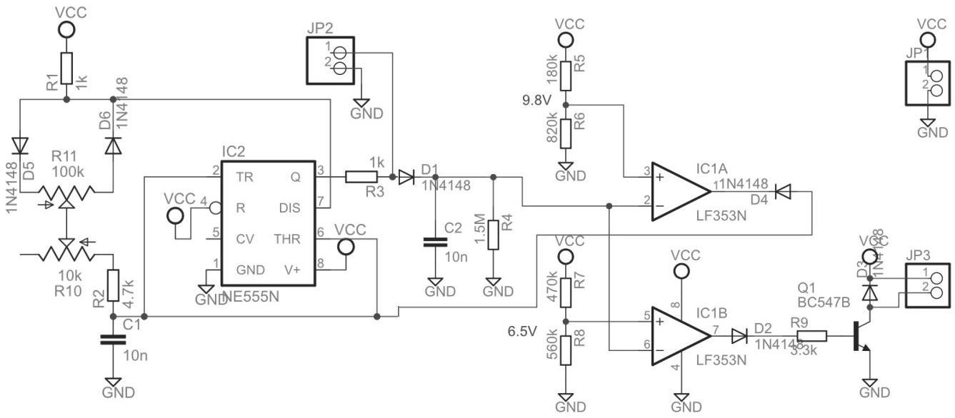
Схема зарядки и подходы к ней, высоковат уровень для меня)))
Если зарядный пистолет есть, то эта схема не нужна.  Но в этом случае, если заряжать от "пауэрбанка", то напряжение всё же нужно будет подавать непосредственно на клеммы АКБ машины.

sdenis2017

Цитата: usavich от 10 Дек. 2022 в 10:28По КПД будет абсолютно идентично как и на любое другое напряжение той же мощности. На высокое напр. даже немного выгоднее, чем на низкое за счет меньших потерь на выпрямителе, если не использовать довольно прихотливые Шоттки или синхронный выпрямитель, который обходится чуть дороже.
А мужики-то не знают.(с)
Не тащи сюда уровень илса.
чо не так то?
1кВт  ДД 273-й + Келли kls-s 7230 + лифер 32700 12s4p + антбмс 8-24S 100А

Blik86

Цитата: Слесарь от 10 Дек. 2022 в 09:03Оптимальным решением так и остается переделка инвертора?
Оптимальным сходить на профильный форум (лифоводов) и узнать работает ли PDM модуль от постоянки на входе. Если работает, то собрать акб 100+В.

Слесарь

Мой канал на Ютубе https://www.youtube.com/user/MECHANOLltd

aviator79

Цитата: Blik86 от 11 Дек. 2022 в 00:17
работает ли PDM модуль от постоянки на входе.
В этом случае всё равно будет происходить двойное преобразование напряжения, первый раз из 48В в постоянку 310В, а второй раз из 310 в 400В встроенным в машину зарядным устройством.

Blik86

Цитата: Слесарь от 11 Дек. 2022 в 00:35Был, подходящей инфы не нашел
Попробуйте спросить на ютубе https://www.youtube.com/watch?v=b_tkdXsk0AM
Цитата: aviator79 от 11 Дек. 2022 в 00:39В этом случае всё равно будет происходить двойное преобразование напряжения, первый раз из 48В в постоянку 310В, а второй раз из 310 в 400В встроенным в машину зарядным устройством.
В PDM уже есть корректор мощности, американцы  заряжают AC 110В. Если не наделали защит, то с  100+В DC должно работать.