Полезная информация


Балансир для Li без контроля напряжения на элементе...?

Автор варп, 05 Март 2013 в 09:58

« назад - далее »

0 Пользователи и 1 гость просматривают эту тему.

sdenis2017

этот балансир разрабатывался под балансировку 144 ампер паралелей ТОЛЬКО ВО ВРЕМЯ ЗАРЯДА!!! и на протяжении всего заряда
хотя номиналы моста можно повысить до 560 кОм, а уд12-й имеет регулировку потребления вплоть до 30 мкА
просто с низкоомными мостами легко настраивать
1кВт  ДД 273-й + Келли kls-s 7230 + лифер 32700 12s4p + антбмс 8-24S 100А

max_x_20

[user]sdenis2017[/user], как обстоят дела с новым балансиром? правильно понимаю, напряжение не уплывает как на тлке? Держится как выставили?
Kingsong 18a 1400 W/h
Kingsong 18 1450 W/h с контроллером вектор

sdenis2017

Цитата: max_x_20 от 20 Июнь 2020 в 11:41
[user]sdenis2017[/user], как обстоят дела с новым балансиром? правильно понимаю, напряжение не уплывает как на тлке? Держится как выставили?
завтра может продолжу(шесть рабочих дней было на неделе)
попробую транзисторы кт808а, с одинаковым х21е,(без резисторов), не хочется ставить полевик с резистором.
но вам такую будет сложно настроить  :-\
хотя для меня это мелочи
1кВт  ДД 273-й + Келли kls-s 7230 + лифер 32700 12s4p + антбмс 8-24S 100А

max_x_20

Цитата: sdenis2017 от 20 Июнь 2020 в 17:39но вам такую будет сложно настроить 
Почему сложно? Разве вся настройка не заключается в одинаковости резисторов в делителе?
Kingsong 18a 1400 W/h
Kingsong 18 1450 W/h с контроллером вектор

sdenis2017

Цитата: max_x_20 от 20 Июнь 2020 в 22:22
Почему сложно? Разве вся настройка не заключается в одинаковости резисторов в делителе?
в принципе вы правы  ;-)  если резисторы все с точностью до ноль один процента и у вас вольтметр с ценой деления в десятитысячную вольта то настройка очень даже проста!
1кВт  ДД 273-й + Келли kls-s 7230 + лифер 32700 12s4p + антбмс 8-24S 100А

sdenis2017

 :ah:  :ah:  :ah: к сожалению моя схема(разработка) не балансирует

Добавлено 23 Июнь 2020 в 20:51


сделал вот так
работает норм
да и простота максимальная
1кВт  ДД 273-й + Келли kls-s 7230 + лифер 32700 12s4p + антбмс 8-24S 100А

AlexS4

Цитата: sdenis2017 от 23 Июнь 2020 в 20:50к сожалению моя схема(разработка) не балансирует
у тебя были перепутаны входы in- in+ я писал... тоесть оно усугубляло разбалланс.

новая схема повеселее. там только вся мощщ рассеивается на усилителях,  я бы на выходы по резистору на 10ohm поставил чтоб на них перенести почти все тепловыделение.

и еще чтоб компенсировать разброс смещений усилителей и разброс резисторов можно добавить 2 подстроечника  напр
+ --[R1=300k]--[R4 trim =10k]--[R2=300k]--[R5 trim =10k]--[R3=300k]-- -  а движки R4, R5  на входы in+ усилителей.  а регулировать резисторы надо отключив 2 средних вывода батареи и добиваясь на обоих in-(или выходах что одно и тоже при отключении) правильных напряжений.

TRO

Цитата: sdenis2017 от 23 Июнь 2020 в 20:50сделал вот так
А если вместо ТДА2030 взять усилки класса Д (импульсные) с дросселем на выходе(иммитация индуктивности динамика), получится схема почти без рассеивания. Будет перекачивать из ячейки в ячейку.   %-)  :kidding:

Wahoo 2012 29er, +собран складной двухосис на раме"Land Rover" 69er с эл. мотором, и и МОНОКОЛЕСО

AlexS4

Цитата: TRO от 24 Июнь 2020 в 07:47взять усилки класса Д (импульсные) с дросселем на выходе(иммитация индуктивности динамика), получится схема почти без рассеивания. Будет перекачивать из ячейки в ячейку.
только надо будет выбрать такие у которых можно выключить подавление сверхнизкочастотной составляющей в нагрузке. обычно менее 10Hz режется в 0.

sdenis2017

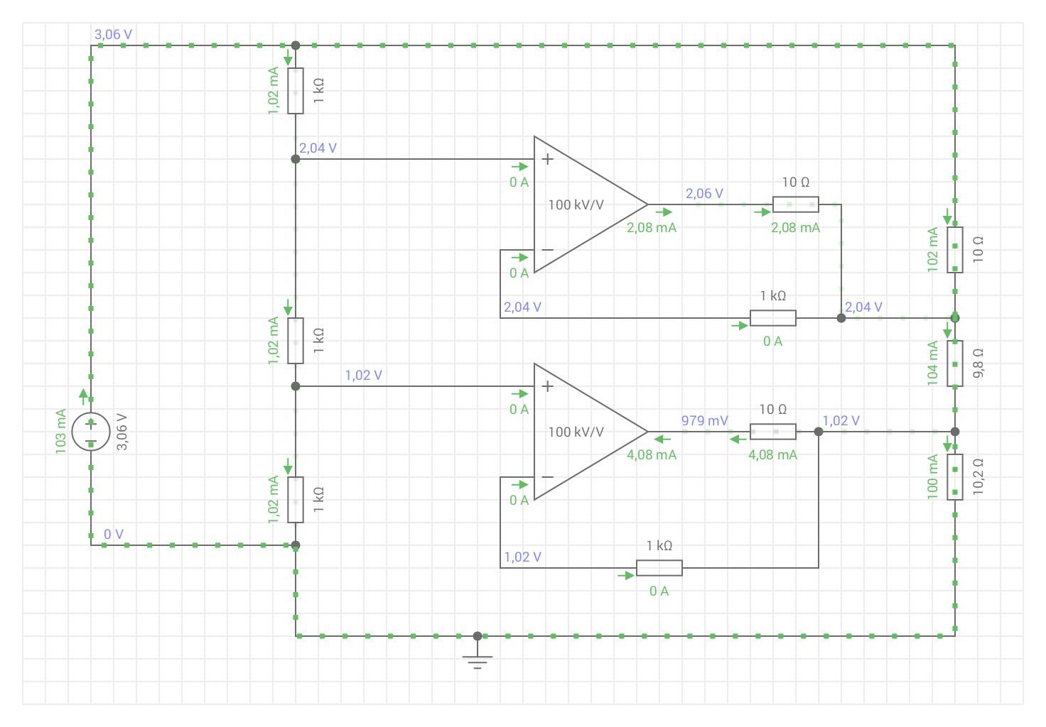
выявил причину "неработоспособности" своего балансира, ещё до сборки на тда2030, и его эксплуатации, но так как работал на 2030 не стал его пускать в дело, но после того как перепутал полярность на 2030(ясно что они сгорели), а изначально они были оригинальные, и после установки других "китайских" которые сгорели даже не поработав, я вернулся на первый мой вариант, в нём причина была такая, верхний на схеме ОУ подключается входами наоборот.

Добавлено 02 Июл 2020 в 18:45


такой вот балансир
транзисторы 2т908а

Добавлено 02 Июль 2020 в 18:46


1кВт  ДД 273-й + Келли kls-s 7230 + лифер 32700 12s4p + антбмс 8-24S 100А

sdenis2017

на тда2030 лучше работает
заказал вот такие https://prom.ua/p1100424915-tda2030a-174un19-originalnyj.html что то вроде оригинальных
1кВт  ДД 273-й + Келли kls-s 7230 + лифер 32700 12s4p + антбмс 8-24S 100А

sdenis2017


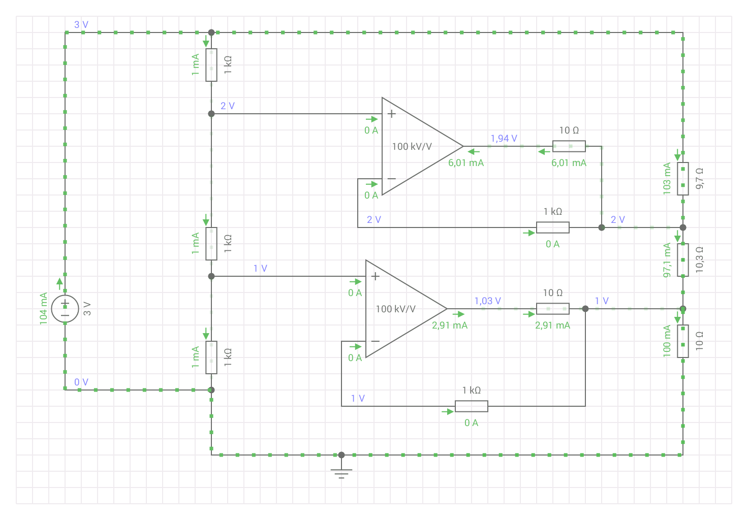
схема претерпела ревизию так как будет использоваться несколько параллельно включенных усилителей 2030
+ между точками А и В теперь абсолютный ноль
при использовании только 2030 был потенциал 2-3 мВ

Добавлено 12 Июл 2020 в 13:56




Добавлено 12 Июл 2020 в 13:56




Добавлено 12 Июл 2020 в 13:56


эмуляция работы балансира на ОУ
1кВт  ДД 273-й + Келли kls-s 7230 + лифер 32700 12s4p + антбмс 8-24S 100А

sdenis2017

начал разработку на атмега + адс1115 (несмотря на то что купил 25 шт тда 2030)
будет экран 20 на 4 с отображением напряжения на каждой паралели
стандартную библиотеку с небольшой "переделкой" протестил, результат положителен,
диапазон измерений от 0 до 32768мВ (ну у меня так будет реализовано, если не увеличу количество паралелей, а может на каждые 3-4 паралели будет своя ардуина + 1115)
то есть сейчас шаг 1мВ и на базе атмеги довольно просто реализуется балансир на время всего заряда, без фиксированого напряжения контроля
1кВт  ДД 273-й + Келли kls-s 7230 + лифер 32700 12s4p + антбмс 8-24S 100А

AlexS4

[user]sdenis2017[/user], на 3-4 параллели наверное хватит и встроенных в avr  adc.   а tda2030 можно ж в качестве двухтактных ключей использовать и сделать класс D c индуктивностями.  будет соседей заряжать без всяких радиаторов.  на avr это ж элементарно.  in+, in- на 2 gpio ноги. а чтоб не париться с их смещением, после баллансировки  - отрубать питание у всех 2030 фетом какимнить прямо снизу можно.     ... правда полумосты вроде bts7960 (похожие послабже есть) конечно уместнее чем 2030 в таком применении.

sdenis2017

Цитата: AlexS4 от 03 Авг. 2020 в 23:50на 3-4 параллели наверное хватит и встроенных в avr  adc.
10 бит мне мало
1кВт  ДД 273-й + Келли kls-s 7230 + лифер 32700 12s4p + антбмс 8-24S 100А

sdenis2017




Добавлено 04 Авг 2020 в 21:28


напряжение на каждой паралели
в нижней строчке общее напр делёное на три
напряжение на экране в милливольтах
1кВт  ДД 273-й + Келли kls-s 7230 + лифер 32700 12s4p + антбмс 8-24S 100А

sdenis2017


разработка продолжается
в программу внесены операторы сравнения
как и предполагалось работает безупречно  :wow:


на экране(строчки 2, 3 и 4) напр в миливольтах, трёх паралелей, деленое на три и общее.
1кВт  ДД 273-й + Келли kls-s 7230 + лифер 32700 12s4p + антбмс 8-24S 100А

sdenis2017



на одной паралели села напруга на 4 мВ за сутки  :ah:
на двух других как укопаное стоит
первую подсаживал 2 Ом-ным резюком на 6 мВ на ней так и осталось 3366 мВ (до было 3372 мВ)
1кВт  ДД 273-й + Келли kls-s 7230 + лифер 32700 12s4p + антбмс 8-24S 100А