Полезная информация


avatar_powersupermax

Bafang BBS движок под каретку

Автор powersupermax, 18 Июль 2013 в 13:27

« назад - далее »

0 Пользователи и 2 гостей просматривают эту тему.

ra6fnq

[user]rzaviy[/user],  Возьми на себя модерирование темы, шапку оформишь... :wow:
Евгений
http://fotki.yandex.ru/users/ra6fnq/
https://yadi.sk/d/8wi9CuXnvvFRh - инструкции на Bafangs

Бешеный енот

Цитата: rzaviy от 09 Нояб. 2015 в 22:29
:kidding:[user]Бешеный енот[/user], некоторые вопросы надо задавать в профильных темах :kidding:
Кому надо? :ку:
Что может быть более профильным,чем шнурок для программирования Бафанга в теме про Бафанга?
А строем тут ходить не надо?
Бафанг 36в25а500вт

rzaviy

[user]ra6fnq[/user], Неее,времени нет,я хоть и на пенсии,но времени нет таким заниматься

Добавлено 09 Нояб. 2015 в 22:35

[user]Бешеный енот[/user], Я про ваши зарядки и АКБ
Мой "ПЕПИЛАЦ"
Внешний МК 350 Ватт 36 вольт  АКБ  LiFePO4 12 S (призматики) 15 А https://electrotransport.ru/index.php/topic,18117.0/topicseen.html  Я в городе и мои работы   https://electrotransport.ru/index.php?topic=27199.0

Бешеный енот

Цитата: ra6fnq от 09 Нояб. 2015 в 22:27
Готовых не видел. Берёшь USB TTL шнурок http://ru.aliexpress.com/wholesale?catId=0&initiative_id=SB_20151109112135&origin=y&SearchText=USB+TTL
и делаешь, можно заказать вот такой удлинитель, что б не изобретать разъём: http://em3ev.com/store/index.php?route=product/product&path=50_55&product_id=191
Это понятно.
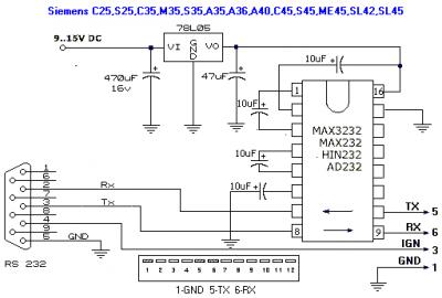
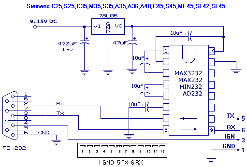
Я,собственно,про вот такой шнурок:
Бафанг 36в25а500вт

Бешеный енот

Цитата: rzaviy от 09 Нояб. 2015 в 22:34
[user]ra6fnq[/user], Неее,времени нет,я хоть и на пенсии,но времени нет таким заниматься

Добавлено 09 Нояб. 2015 в 22:35

[user]Бешеный енот[/user], Я про ваши зарядки и АКБ
А меня бесит Ваша коммерция на этой ветке,и шо?
Бафанг 36в25а500вт

rzaviy

[user]Бешеный енот[/user], тут я не торгую,сори
Тут только отзывы по моих моторах.
Мой "ПЕПИЛАЦ"
Внешний МК 350 Ватт 36 вольт  АКБ  LiFePO4 12 S (призматики) 15 А https://electrotransport.ru/index.php/topic,18117.0/topicseen.html  Я в городе и мои работы   https://electrotransport.ru/index.php?topic=27199.0

Бешеный енот

Цитата: rzaviy от 09 Нояб. 2015 в 22:51
[user]Бешеный енот[/user], тут я не торгую,сори
Тут только отзывы по моих моторах.
Да я без претензий.У каждого свои тараканы в голове.Мои,например,переживают о том,что батарейка будет слаба для Бафанга.
Поэтому лично для меня все лирические отступления от темы весьма полезны,расширяют кругозор.
Бафанг 36в25а500вт

rzaviy

[user]Бешеный енот[/user], Так уже писалось,скок для ББС 02 750 нужно батарея.
Мотор весьма прожорливый,соответственно и батарейку надо подбирать под его аппетит.
Мой "ПЕПИЛАЦ"
Внешний МК 350 Ватт 36 вольт  АКБ  LiFePO4 12 S (призматики) 15 А https://electrotransport.ru/index.php/topic,18117.0/topicseen.html  Я в городе и мои работы   https://electrotransport.ru/index.php?topic=27199.0

Бешеный енот

Цитата: rzaviy от 09 Нояб. 2015 в 23:03
[user]Бешеный енот[/user], Так уже писалось,скок для ББС 02 750 нужно батарея.
Мотор весьма прожорливый,соответственно и батарейку надо подбирать под его аппетит.
У меня 500 ватт 25 ампер.
36 вольт.
Вольтаж подбирал по имеющейся батарейке.
На МК 250 ватт проезжал до 40-ка километров,ни разу не удалось разрядить в ноль.
Бафанг 36в25а500вт

rzaviy

[user]Бешеный енот[/user], Почитайте тему про АКб,и как умирают они от запредельных токов.
25 А для лиона 10С-это уже 1000 ватт
Мой "ПЕПИЛАЦ"
Внешний МК 350 Ватт 36 вольт  АКБ  LiFePO4 12 S (призматики) 15 А https://electrotransport.ru/index.php/topic,18117.0/topicseen.html  Я в городе и мои работы   https://electrotransport.ru/index.php?topic=27199.0

diod555

[user]Бешеный енот[/user], если маеш ноут с ком портом береш шнур от тел сименс ,если нет шуруй покупай на юсб
Bafang 36v 250w     HAIBIKE SDURO AllMtn SL YAMAHA36v 250w     Xiaomi Mijia QiCYCLE    Icarbot Currus RS11   Dualtron Thunder  Моноколесо Gotway MSuper X Inmotion V12

Бешеный енот

Цитата: diod555 от 10 Нояб. 2015 в 00:00
[user]Бешеный енот[/user], если маеш ноут с ком портом береш шнур от тел сименс ,если нет шуруй покупай на юсб
У мну есть комп на третьем пне,слот1 /:-)
Там даже параллельный порт есть :)
Бафанг 36в25а500вт

diod555


[user]Бешеный енот[/user], тогда тебе повезло,тут все понятно и ясно :exactly:
Bafang 36v 250w     HAIBIKE SDURO AllMtn SL YAMAHA36v 250w     Xiaomi Mijia QiCYCLE    Icarbot Currus RS11   Dualtron Thunder  Моноколесо Gotway MSuper X Inmotion V12

niakrisse

Можно переключатся на бафанге под нагрузкой?

diod555

[user]niakrisse[/user], что нибудь сломаеш,под нагрузкой :ah:
Bafang 36v 250w     HAIBIKE SDURO AllMtn SL YAMAHA36v 250w     Xiaomi Mijia QiCYCLE    Icarbot Currus RS11   Dualtron Thunder  Моноколесо Gotway MSuper X Inmotion V12

niakrisse

Я просто смотрю парень щёлкает не останавливаясь.
Блин, ну это-же геморой, убери палец с курка,переключи передачу,проверни ногами,нажми на курок.  :neg:
[youtube]https://www.youtube.com/watch?v=yUb-MecT9dk

acyd

Курок слегка приотпускай, с опытом придет на подсознании, "хруст" нивелируй. Если переклюк не слишком ушатан - терпит.

diod555

[user]niakrisse[/user], уже 2000 раз мусолилось :facepalm: ,что дорогое оборудование :run:  т е выс класса позволяет это делать :ah:
Bafang 36v 250w     HAIBIKE SDURO AllMtn SL YAMAHA36v 250w     Xiaomi Mijia QiCYCLE    Icarbot Currus RS11   Dualtron Thunder  Моноколесо Gotway MSuper X Inmotion V12