Li-Force Разработка народной BMS на BQ77PL900 - Страница 17
 
avatar_clawham

Разработка народной BMS на BQ77PL900

Автор clawham, 04 Март 2014 в 00:36

« назад - далее »

0 Пользователи и 1 гость просматривают эту тему.

acyd

#288
не думал что все так критично, просто подключал,
сейчас перепроверять каналы
срочно входную гребенку доработать - перепаять крайние штыри длиннее на 2 мм

а если через усилок подключать?

clawham

а на усилке я делал первый и последний длиннее ! на смартках другие гребенки и там не получится так просто. ну...впринципе-то достаточно просто не ровно вставлять а немного под углом. чтоб низ сразу подключился а остальные последовательно подключались подключались пока не дойдёт до последнего :)
1)8FUN SWXK 250w24V@17A48V 13S4P LGD1, China kontr
3)MXUS 3000 @90A80V LiFePo 20Ah 25S, Nucular 12F
Telegram @clawham

clawham

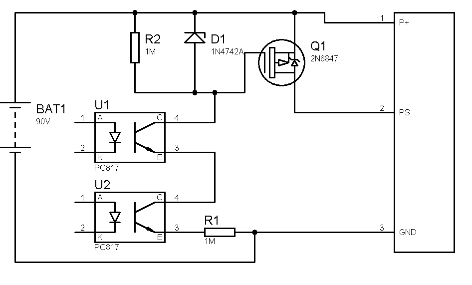
Переделал отэмулировал и развел плату нового силового размыкателя.

Она стала немного умнее и немного больше.
Теперь она контролирует процесс заряда входной ёмкости контроллера и если не заряжается(какая-то доп нагрузка) основные силовые ключи не откроются - просто будут греться резюки. Единственный регулятор выставляет порог.
Силовые полевики клоцаются драйвером. впринципе 1 микросекунда сремя открытия и 0.7 - закрытия. это по эмулятору. как в реале не знаю. Только собираю заказ на детали :)
Кроме того увеличилось кол-во мест под феты. теперь с одной стороны до 5-ти штук. ну и столько же с обратной.

Впринципе обошлось без контролера и его программирования. просто компаратор. модель компаратора ещё под вопросом но нужно чтото микротоковое. rail-to-rail и с выходом типа открытый коллектор ну и питанием до 12-16 вольт.

Жду критику.




1)8FUN SWXK 250w24V@17A48V 13S4P LGD1, China kontr
3)MXUS 3000 @90A80V LiFePo 20Ah 25S, Nucular 12F
Telegram @clawham

acyd

Отличная новость! А от кз защита будет?

Нужен дизайн платы, чтобы феты прикручивались теплоотводом к пластине-радиатору, т.к сейчас у фетов с лицевой стороны теплоотвод считай только фольгой (можно меди наколхозить), а с обратной находятся не в плоскости с радиатором контактировать могут через термопрокладку (и прижим нужен).

Еще бы масштабируемость заложить. Бывают конфиги на разряд и заряд  2-3 фета или минималистичный конфиг только с зарядкой и отключением слаботочки контроллера.

По поводу смартплаты, защитные стабилитроны без серьезной переделки платы можно будет поставить?

clawham

чисто в теории она и есть - как только напруга на фетах поднимется выше допустимого порога - они отключатся и опять будет режим предзаряда кондеров. но я не пробовал это дело.

по поводу дизайна с радиатором...дык с обратной стороны феты теплоотводов наверх. или перевернуть на 180 градусов те что сверху?

стабилитроны надо на 8 вольт за резисторами - тоесть прямо на выводы микрухи вешать последовательно для каждой банки.всего 10 штук надо. их можно напаять сверху прям на выводы резюков защитных
1)8FUN SWXK 250w24V@17A48V 13S4P LGD1, China kontr
3)MXUS 3000 @90A80V LiFePo 20Ah 25S, Nucular 12F
Telegram @clawham

acyd

Переворот, возможно, но нужна фиксация к радиатору в единой плоскости.

В первой версии решил проблему, напаяв медную шину и всеравно пришлось термопрокладку ставить, чтобы было прилегание к теплоотводу.

Попробую на работе оптимизировать расположение фетов под to220. В идеале они должны выходить за пределы платы прикручиваться к пластине без пайки за теплоотвод.

Или, если перевернуть, использовать корпус-бутерброд из двух алю пластин, который бы стягивался винтами.

clawham

ну дык эта плата под Д2пак. тоесть то220 без хвостика. хвостики будут торчать наружу. крути до немогу :)
1)8FUN SWXK 250w24V@17A48V 13S4P LGD1, China kontr
3)MXUS 3000 @90A80V LiFePo 20Ah 25S, Nucular 12F
Telegram @clawham

acyd

А почему решили под d2pak сделать? Я понял что он меньше, но нам от этого не легче. Как его с обратной стороны запаивать в перевернутом состоянии?










clawham

а с обратной стороны но тоже в нормальном состоянии

зато если вместо д2 взять то220 и немного выгнуть ножки - то получится что металическое ушко теплоотвода выступает за границу платы :)  Посмотрите 3д модель через протеус.

С другой стороны теплоотвод не нужен! 5 с одной стороны и 5 с другой - это 10 полевиков. даже если брать из расчета 15 ампер с корпуса - получается 150 ампер батарейного...у кого-то такое бывает? :) А минимальстичную плату не получится сделать. всеравно надо один полевик с драйвером и ещё один такой же канал на зарядку.а это уже 70% платы. и это не решит проблему с отгоранием разьёма между батареей и контроллером(я например свою батарею снимаю с велосипеда. даже просто чтоб не мерзла на улице. В общем по схемотехнике претензий нет? ато я не собирал ещё...только детали заказал.
1)8FUN SWXK 250w24V@17A48V 13S4P LGD1, China kontr
3)MXUS 3000 @90A80V LiFePo 20Ah 25S, Nucular 12F
Telegram @clawham

genamuy

допаиваю смарт платы и усилители балансировки (никак не доедут BQ из китая  >:D ).
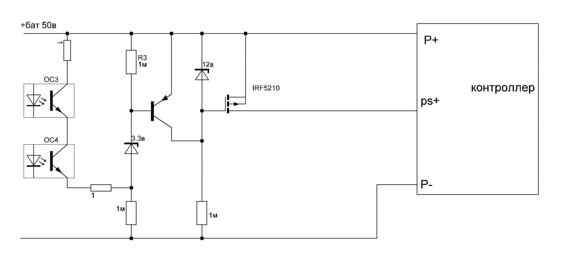
нужно делать плату размыкателя, как писал ранее в моей схеме что сейчас стоит на веле размыкается слаботочка, хочу так и оставить, ориентируясь на схему силового размыкателя от[user]clawham[/user], нарисовал схему размыкателя для слаботочки



прокоментируйте мож  что не так, не совсем понимаю назначение стабилитрона  3.3в
крошка, kelly kls7230, LiPo 80B (22s) 37Aч (монстры)

clawham

#298
очень просто. оптопары при открытии всеравно имеют пол вольта перепаду. учитывая слаботочность всего этого дела и того больше. Следовательно чтоб оптопары смоги уменьшить напругу меньше 0.7 вольт - напругу насыщения база-емиттер) нужно было чтоб на этом переходе падало больше чем на оптопарах(если их одна то все гут но 2-3-4 это уже 1-1,5-2 вольта разницы. потому там и стоит стабик на 3-5 вольт. можно хоть на 10. это непринципиально.
Тут принципиально только одно - R3 должен быть немного больше нижнего 1 мегаомника. или напряжение батареи должно быть больше удвоенного напряжения стабилитрона + небольшой перелет на открытие биполярника. у меня внизу 2 мегаома а вверху 1. так оно работоспособно вплоть до 20 вольт питания.

Но можно и суперсильно упростить схему!
Единственное но - оптопары надо на полное напряжение батареи.

1)8FUN SWXK 250w24V@17A48V 13S4P LGD1, China kontr
3)MXUS 3000 @90A80V LiFePo 20Ah 25S, Nucular 12F
Telegram @clawham

genamuy

Цитата: clawham от 26 Дек. 2014 в 12:22
очень просто. оптопары при открытии всеравно имеют пол вольта перепаду. учитывая слаботочность всего этого дела и того больше. Следовательно чтоб оптопары смоги уменьшить напругу меньше 0.7 вольт - напругу насыщения база-емиттер) нужно было чтоб на этом переходе падало больше чем на оптопарах(если их одна то все гут но 2-3-4 это уже 1-1,5-2 вольта разницы. потому там и стоит стабик на 3-5 вольт. можно хоть на 10. это непринципиально.
Тут принципиально только одно - R3 должен быть немного больше нижнего 1 мегаомника. или напряжение батареи должно быть больше удвоенного напряжения стабилитрона + небольшой перелет на открытие биполярника. у меня внизу 2 мегаома а вверху 1. так оно работоспособно вплоть до 20 вольт питания.
спасибо, про перепад на оптопарах так я и догадывался. Но в целом схема правильная, будет работать?

Добавлено 26 Дек. 2014 в 12:39

про такую упрощенную схему я снчала тоже думал, но не нашел дешевых высоковольтных оптопар
крошка, kelly kls7230, LiPo 80B (22s) 37Aч (монстры)

clawham

конечно будет!
её фишка это быстрое закрывание полевиков и низковольтность применяемых оптопар. у нас в городе проблема достать оптопары. поголовно море оптопар от бп комповых - но там колевтор эмитер выходного транзюка макс 35 вольт. если сделать по схеме без биполярника то будет намного проще но нужны оптопары которые выдержат прямое напряжение всей батареи. тоесть обычно это уже или 100 вольтовые или 600 вольтовые которые можно в сеть включать но у нас такие - труднодоступные...
1)8FUN SWXK 250w24V@17A48V 13S4P LGD1, China kontr
3)MXUS 3000 @90A80V LiFePo 20Ah 25S, Nucular 12F
Telegram @clawham

genamuy

только что еще раз пробежался по всей теме, но ответа так и не нашел. В списке заказа запчастей и схемах есть некоторые разбежности по номиналам. Например интересует по смарт плате, вся керамика вокруг BQ и меги по 10мкФ ? , ( в схеме возле BQ 1мкФ, возле меги 1нФ), резисторы между BQ и мегой все по 1к ? ( в схеме несколько по 100 Ом, или так и должно быть?) R2 и R16 120к ?
крошка, kelly kls7230, LiPo 80B (22s) 37Aч (монстры)

clawham

между бкю и мегой что угодно - просто а-ля предохранители. главное чтоб подтяжка и2ц шины соответствовала - тоесть если подтяжка пара килоом то между мегой и бкю - 100 омм.

керамика вообще любая. хоть 1 хоть 10. ну 10 лучше :) Но если быть чесным то там надо пара. и на 1 нанофарад на дорожки и 10 микрофарад - вторым этажем :) Но вообще не принципиально - необходимых кондера 1-10 микрофарад всего 3 - возле бкюшки. остальное так...перестраховка от шумов.

R2 и R16 должны сделать делитель напряжения ибо на выходе токового усилителя может быть больше 1.1 вольт. делитель не должен сильно нагружать выходной операционник. потому там от 33 до 120 килоом. главно чтоб примерно были равны.

Немного исправил схему. её вообще бы перерисовать...сильно запутанная - не понятно ничего :)
1)8FUN SWXK 250w24V@17A48V 13S4P LGD1, China kontr
3)MXUS 3000 @90A80V LiFePo 20Ah 25S, Nucular 12F
Telegram @clawham

acyd


Наконец собрался поставить силовой размыкатель в алюкорпус, кнопочки сбоку
Спойлер


Пока ставил сдох светодиод, один фет на заряд (брак), опять чуть не спалил резисторы - т.к с фарой нельзя включать. Срочно приступаю к новой версии размыкателя


clawham

круто получилось а какой корпус? от чего? подошел прям идеально :)
1)8FUN SWXK 250w24V@17A48V 13S4P LGD1, China kontr
3)MXUS 3000 @90A80V LiFePo 20Ah 25S, Nucular 12F
Telegram @clawham

acyd

по корпусу. Работаю я в сервисе по ремонту бытовой техники, сосед-напарник менял тэны на ик конвекторах - нагревателях похожих на телевизоры
Спойлер

Тэн - широкая тонкая алюминиевая пластина, с одной стороны черная мелкоребристая, а с другой плоская. Отрезал лишнее, загнул на нужную толщину. Стянута кусочком алю профиля. Контактирует через термопрокладки. Световоды диодов - зеркальный целофан свернутый в маленькую трубочку.