Полезная информация


электрические схемы детских электромобилей

Автор ТОХА33rus, 17 Март 2014 в 18:41

« назад - далее »

0 Пользователи и 1 гость просматривают эту тему.

ILYANOV

Цитата: Sergey 73 от 23 Июль 2021 в 18:07
Подскажите пожалуйста чем заменить вот эту схему номер на ней SA8339 стоит на плате  CLB084-XH170628 2.4GH НЕ МОГУ НАЙТИ ЧТО ЭТО ЗА СХЕМА И ЧЕМ ЗАМЕНИТЬ
скорее всего нечем заменить, эта микросхема Н-мост https://www.google.com/url?sa=i&url=https%3A%2F%2Fwww.sytatek.com%2Fuploads%2Fapplications%2F%25E6%2599%25BA%25E8%2583%25BD%25E7%25A1%25AC%25E4%25BB%25B6%2FSA8339-Eng-Brief-V1.2.pdf&psig=AOvVaw3dj9ghi-4PHFRzjil_L4dz&ust=1627236238051000&source=images&cd=vfe&ved=0CAwQjhxqFwoTCLj_9cGl_PECFQAAAAAdAAAAABAO

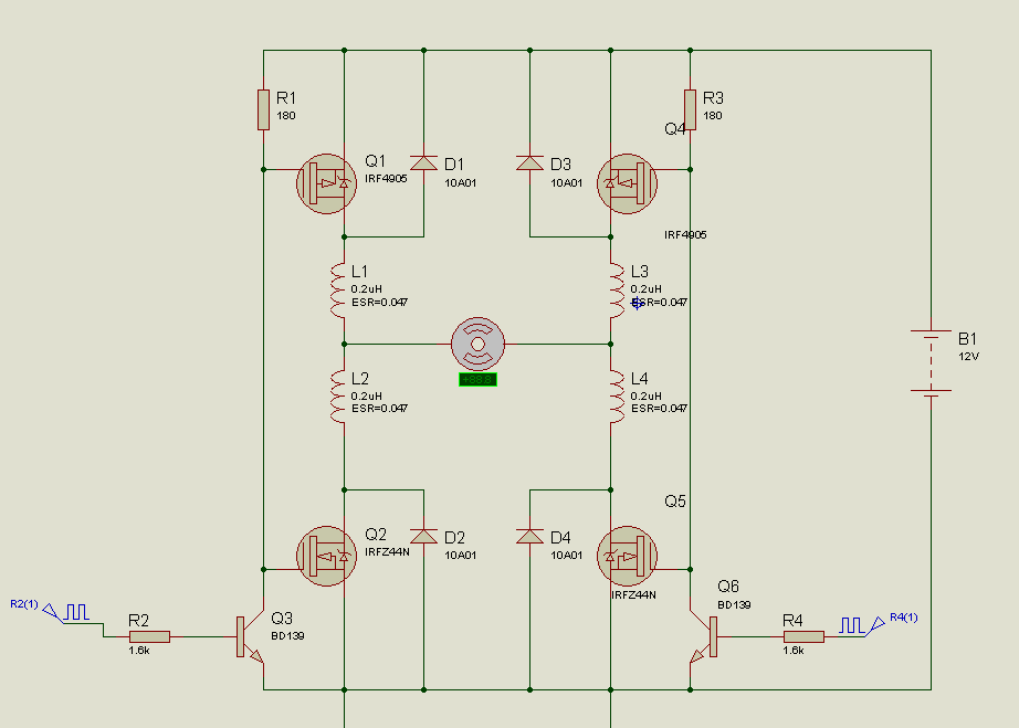
надо городить н мост на транзисторах, типа вот такого

но без дросселей, разумеется


Прошивка гироскутера 3.3 https://electrotransport.ru/index.php?msg=1997187

Serg 209

#217
Как подключить этот контролер к машинке под 3 пиновый разъём нету разема на контролере а по проводам он на педаль идет контролер fy12v2.4g машина досталась без контролёра старый сгорел а этот не подходит по раземам имеется фишка на 7 проводов там подключено 5(2 пустых) и фишка на 3 провода все это идёт на переключатель движения где 4скорости вперёд нетраль и задняя передача

Дмитрий_ЕКБ

Цитата: Serg 209 от 01 Авг. 2021 в 15:06
Как подключить этот контролер к машинке под 3 пиновый разъём нету разема на контролере а по проводам он на педаль идет контролер fy12v2.4g машин
простого решения нет, надо переделывать проводку под новый контроллер.
На новом контроллере должны быть подписано назначение контактов управления

Serg 209

На контролере ни чего не написано просто стоит красный разъём на 7 контактов и все

Serg 209

Путем коммутации проводов машина поехала но но 5.4.3 скорость вперёд это задний ход а2.нетраль и задний ход это движение вперёд но все на одной скорости. Мож кто подскажите как перекамутировать на нормальное движение и добавить быструю скорость

Z4K4T

]нужен пульт к данному контроллеру на алиэкспрессе они есть но там пульты идут в паре с контроллерами классифицировать контроллер можно верхней надписи т е R8B -27M-6V или еще ориентироваться по нижним цифрам или буквам у продавца машин пробовали подобный пульт машина не реагировала фото не получается вложить

Дмитрий Егорьевск

Всем добрый день. Подскажите пожалуйста какой провод куда подключается в рулевом колесе 5 пинов просто все провода чёрные они отвалились от разъёма Я так понимаю это всё на музыку идёт ну из-за этого и машинка не едет почему-то попробовал подсоединить наугад и машинка поехала лампочки за моргали но звук идёт с треском. Лучший вариант если будет фото разъёма и платы рулевого колеса. А также можно хотя бы схему.

Александр1507

Здравствуйте. Такая проблема: детский электромобиль ездит минут 30 при полной зарядке, потом вырубается. Замеряю тестером аккумулятор, при нажатии на пидали газа напряжение падает на ноль потом ростет до 6 вольт. Замена аккумулятора не помогла. В чем причина?

Mondsuchtig


Все добрый день, есть такая плата. Хочу установить на машину Bambi lexus lx570, может у кого есть распиновка этих пинов ?

EstRomka

Доброго времени суток!
Здесь уже проскакивали фото такой микросхемы, но я не нашёл ответ на свою проблему. Детский электромобиль ауди ку5, при малейшем припятствии (кочка, горка), глушится секунд на 30, потом зажигание восстанавливается и можно пробовать дальше, но как правило если пригорок, то и глохнет тут же опять. Что за это отвечает на этой микросхеме? Хочу убрать эту защитную функцию, а то ребёнку никакого удоволствия, больше стоим-перезагружаемся, чем едем.

Piramidon

[user]EstRomka[/user], на плюсовом проводе присоединяемом к аккумулятору стоит термопредохранитель, черная коробочка, попробуй его убрать из цепи, по симтомам, именно он так работает.

EstRomka

[user]Piramidon[/user], Спасибо за ответ, нашёл быстро. Какие могут быть последствия, если его убрать из цепи? Или на какое поменять, чтобы оно было более "терпимое", с большим амперажем? Сейчас стоит на 13А, думаю попробовать автомобильный на 16А или на 20.

Piramidon

Цитата: EstRomka от 23 Март 2022 в 12:57
[user]Piramidon[/user], Спасибо за ответ, нашёл быстро. Какие могут быть последствия, если его убрать из цепи? Или на какое поменять, чтобы оно было более "терпимое", с большим амперажем? Сейчас стоит на 13А, думаю попробовать автомобильный на 16А или на 20.
последствий никаких, но для собственного успокоения можно поставить автомобильный на 20А, если произойдет кз, то он отработает.

EstRomka

Поставил 20А автомобильный предохранитель вместо термореле, сгорел при попытке заехать на горке. Правда испытывал своим весом (80кг), хо исдох сразу на въезде.
Я обнаружил ещё одну непонятную мне вещь, может сможете подсказать:
Машина четырёх приводная, на каждом колесе моторчик RS550 12В, два аккумулятора 12В 7,2Ah, соединение параллельное. На два задних мотора идут с "колодки" отдельно по два кабеля (жёлтый и чёрный, - и + соответственно), и с этим всё понятно, работают, задние колёса крутятся. И с этой же "колодки" идут чёрный и жёлтый провода вперёд, под капот, где странным образом расходятся на передние колёса таким образом, что на одно колесо идёт только плюс, на другое только минус. Соответственно они не работают. Хотя от самих передних моторчиков под капот на соединительную фишку приходит и +, и -.
Дополнительными проводами подал на то колесо, где только минус - плюс, и на другое наоборот. Колёса закрутились, но тест-драйв показал, что ни скорости, ни проходимости, это не прибавило.
Может надо усилить ещё парой аккумуляторов?
Почему так вообще было сделано, какая то готовность к подключению/доработке?
Фото приложу.
Спасибо заранее, если сможете пояснить.


Дмитрий_ЕКБ

Цитата: EstRomka от 23 Март 2022 в 23:05И с этой же "колодки" идут чёрный и жёлтый провода вперёд, под капот, где странным образом расходятся на передние колёса таким образом, что на одно колесо идёт только плюс, на другое только минус. Соответственно они не работают. Хотя от самих передних моторчиков под капот на соединительную фишку приходит и +, и -.
надо правильно собрать разъёмы - провода черный с желтым (+ -) вставляются в один разъём, а перемычки от первого разъёма во второй.
И все будет работать

Добавлено 24 Мар 2022 в 08:30

Цитата: EstRomka от 23 Март 2022 в 23:05Поставил 20А автомобильный предохранитель вместо термореле, сгорел при попытке заехать на горке. Правда испытывал своим весом (80кг), хо исдох
если совсем убрать предохранитель, то сдохнет блок управления......

Piramidon

[user]EstRomka[/user], передний привод не добавляет ни скорости, ни тяги, он мешает работе заднего привода, они установлены для понтов, нужно редукторы снять, вместо них поставить втулки из пластиковой ПВХ трубки. А машинка, вообщето, расчитана на вес наездника 25кг, поэтому для неё 80 очень большой перебор, если бы не сгорел предохранитель, то поплавились провода с разъёмами, а еще хуже сгорел контроллер. Эти машинки не предназначены для оффроуда, они паркетники с макстмальной скоростью 5-7 км/ч.

EstRomka

Спасибо откликнувшимся людям за помощь. Оставил автомобильный предохранитель на 20А и  подключил всё-таки передний привод, владелец сказал, что когда покупал, ему презентовали как четырёх приводную. Ребёнок сделал тест-драйв. На горку, на которой у меня пред. сразу сгорел, ребёнок поднялся без проблем, был счастлив. Насчёт скорости, понял, что надо будет менять редукторы с моторами и конечно контроллер. Ещё раз спасибо за помощь Piramidon и Дмитрий_ЕКБ!

EstRomka

[user]Дмитрий_ЕКБ[/user], Спасибо

Добавлено 29 Март 2022 в 16:33

[user]Piramidon[/user], Спасибо