avatar_Павел Валерьевич

Моргалка от Павел Валерьевич.

Автор Павел Валерьевич, 24 Окт. 2015 в 17:38

« назад - далее »

0 Пользователи и 2 гостей просматривают эту тему.

Александр932

Скажите, схемы и описания в начале темы правильные ?  Видел что находили  в них неточности.
Можно делать по описанному или придется допиливать ?

Barmaley000

Цитата: Александр932 от 15 Апр. 2020 в 12:27схемы и описания в начале темы правильные
Конкретные ссылки можете привести? Какие именно схемы(а)? А то ничего не понятно.

Александр932

я про схему на первой странице этой темы , которую автор привел

gvf56

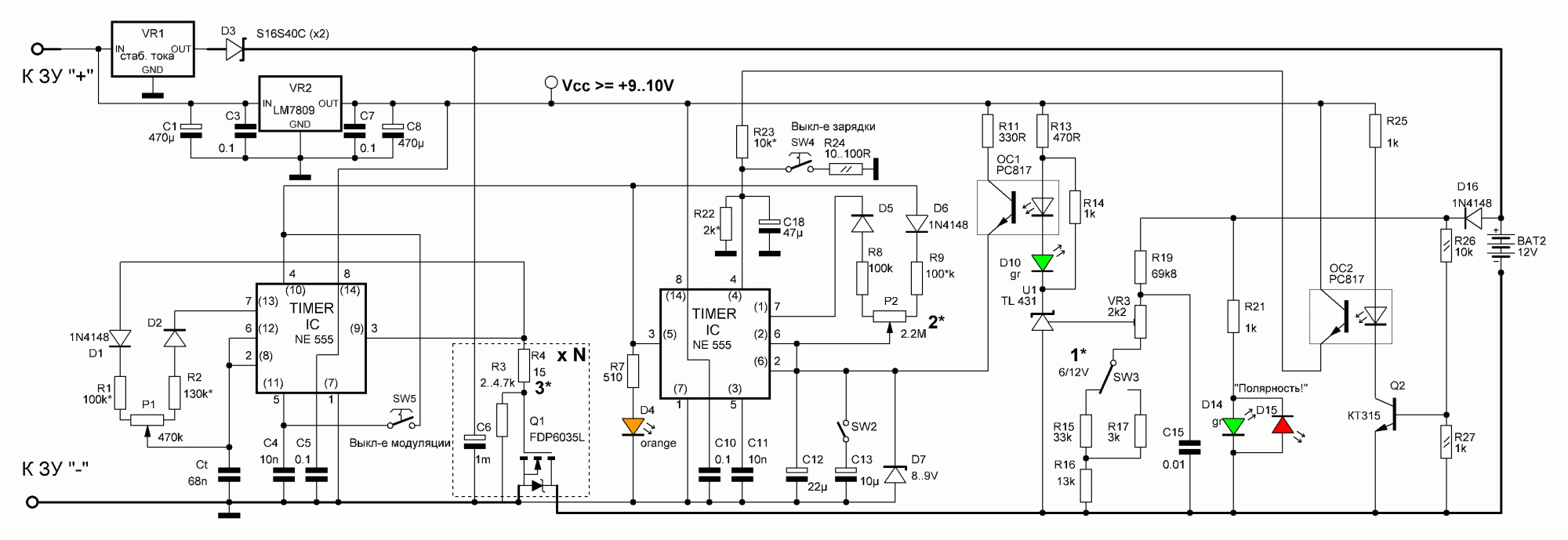
[user]Александр932[/user], на сколько я знаю, это окончательный вариант схемы. Вариаций схемы здесь было много, каждый исходил из своих возможностей и предпочтений. Я лично сварганил без 35 герц и питал от отдельного адаптера.
Для тех кто захочет питать от другого адаптера, есть такая платка, называется MT3608, Micro USB повышающий
dc-ds преобразователь с выходным регулируемым напряжением 2 - 28V и током нагрузки до 2А. Подключаете к любому телефонному адаптеру с выходом Micro USB и выставляете подстроечником нужное вам напряжение питания схемы. Платка в магазине стоит меньше 0,5$, а на АЛИ и того меньше.

Barmaley000

Вчера настраивал порог отключения заряда по ослику.
Привожу снимки.
Пачка зарядных импульсов, видны также очень короткие выбросы-импульсы напряжения с кондеев С8,С9 по этой схеме при открытии ключа.
курсором "А" указан верхний предел импульсов, (В).
Спойлер
Спойлер

Периоды заряда/отстоя, более обширная картина.
Спойлер
Курсором "А" отмечен предел выброса напряжения на клеммах аккума.
Спойлер

Еще более развернуто, на 250мс:
Спойлер

Развертка на 100мс, хорошо видно "иглы" выбросов на каждом зарядном импульсе:
Спойлер

Отдельно выброс в начале пачки, при открытии ключа и разряде кондеев на аккум:
Спойлер

Отдельно выброс в конце зарядной пачки, курсор "В"- порог отключения заряда, курсор "А"- предел выброса
Спойлер

Сами иглы-выбросы, как видно, очень короткие, и должны, насколько я понимаю, приносить только пользу.
В течение часа я периодически прослушивал аккум стетоскопом и никаких признаков кипения не обнаружил.

Branimir

[user]Barmaley000[/user], а каковы успехи в применении данной моргалки, в чем выражаются?

annik

[user]Александр932[/user],
Повторял эту схему  три раза. Работает прекрасно. Все отлажено в ней
Делал и на РС817 и на TLP250 и напрямую с NE555

baton45

Цитата: Branimir от 17 Апр. 2020 в 12:46а каковы успехи в применении данной моргалки, в чем выражаются?
Цитата: Павел Валерьевич от 28 Фев. 2018 в 23:06
Я так скажу, горбатого исправит могила. Зарядные работающие по принципу моргалки, точно не вредят батареям, заряжают эффективнее "кипятильников", СС CV и прочих алгоритмов, которые уходят за 14,4 вольта или используют плавное снижение тока, включение-обрывание- включение - это правильный подход.
За долбилку высокотоковыми импульсами ничего не скажу, не делал и не хочу потому что нецелесообразно. Я уверен, что убитую АКБ не восстановить ничем, ни моей моргалкой ,ни ЗУСом, ни импульсниками, о которых тут писалось пару лет назад, всё это я пробовал. А вот живую, но "уставшую" батарею можно моргалкой вернуть к жизни, если там есть что возвращать, тогда как магазинными ЗУ- нет.
То есть если дружишь с паяльником, можно сделать "правильную" зарядку и неплохо продлить жизнь батарее. В чудесные реинкарнации не верю, а вот очень годных батарей в приёмке в утиль видел много- причина в тупых ЗУ.

Вот как. Главное человеку не давать скучать. И чтобы ему казалось, что это всё по его собственной воле.

Barmaley000

[user]Branimir[/user], я ее только собрал (еще даже не в корпусе), еще никаких "успехов" нету. ;-)
Это, как я писал, вторая такая. В первой и ток заряда поменьше (всего 1.5А), и таких скажэных импульсов нету, т.к. там на выходе кондеи поменьше будут раза в три, бОльшие тупо не влезли в корпус.
Токовые выбросы как-то сами собой получились, я их специально не делал. Ранее, помню, много-где читал, что они способствуют разрушению, по крайней мере, мелких кристаллов сульфата. Получился... как бы это сказать-то... "микродефибрилляционный" эффект...  /:-) Главное, чтоб провода потолще и покороче, ну и соединение лучше болтовое...
На предыдущей странице спросил по поводу выбросов,- "а оно надо в таких размерах?..." Но аргументированного ответа пока не получил.

Добавлено 17 Апр. 2020 в 16:17

Кстати, первая такая зарядка отрабатывает отлично, заряжаю ею регулярно аккум Mastak 6В, 6А. Аккум живее всех живых, уже ему лет да лет... уж и не помню сколько.

Branimir

Хотелось бы узнать насколько хорошо моргалки данного типа устраняют разбаланс банок (т.е. справляются с выравниванием) и расслоение электролита.
Десульфатация - попутный бонус любого заряда (полагаю, в моргалках он должен быть ярче выражен).
Тема уже в возрасте, пора бы и результатами поделиться счастливчикам.

UriBas

Цитата: Branimir от 17 Апр. 2020 в 16:39Хотелось бы узнать насколько хорошо моргалки данного типа устраняют разбаланс банок (т.е. справляются с выравниванием) и расслоение электролита. ..
Моргалки настроены только на добивку по порогам напряжения, со снижением среднего тока в конце (уменьшение коэф заполнения.. ).    В принципе, если взять БП с регулируемым током (или ЛБП) и поэтапно, вручную, выставлять пороги 14,4-14,7В и 16,2-16,3В, то можно добится эффекта выравнивания точно также как и на обычных ЛБП..     
Восточная мудрость - "Шакал воет - караван идет"  Эл.вел. 350Вт.   Верую в Иисуса Христа, НЛО.  тема "продвинутой моргалки" https://electrotransport.ru/index.php?msg=1669651

gvf56

Цитата: UriBas от 17 Апр. 2020 в 19:42В принципе, если взять БП с регулируемым током (или ЛБП) и поэтапно, вручную, выставлять пороги 14,4-14,7В и 16,2-16,3В, то можно добится эффекта выравнивания точно также как и на обычных ЛБП.. 
Так, а кто запрещает сделать несколько измерительных цепей и переключать их по мере добивки?

UriBas

Цитата: gvf56 от 18 Апр. 2020 в 19:41Так, а кто запрещает сделать несколько измерительных цепей и переключать их по мере добивки? 
Можно  и так конечно, поставить переключатель (или поставить переменник в делителе).  Далее, по мере заряда смотреть, когда ток достигнет своих минимальных пределов и уже не будет уменьшаться..   во второй фазе переключать на другой порог, одновременно на БП выставить соответствующее ограничение по току и опять наблюдать за динамикой тока.   
Восточная мудрость - "Шакал воет - караван идет"  Эл.вел. 350Вт.   Верую в Иисуса Христа, НЛО.  тема "продвинутой моргалки" https://electrotransport.ru/index.php?msg=1669651

Barmaley000

Приветствую всех форумчан.
Может немного не по теме...  :ah:
Вот, сижу и думаю, как быть с блоком питания? Взял из запасов вот такой (HDL120300S):
Спойлер
Фото БП вставить не дает по причине каких-то глюков форума - вставляю картинку размером менее 500кб,  а этот "дебил" заявляет, что размер файла \должен быть не более 4000КБ! Каким раком?!... еще, блин, эти конченые 30 секунд ждать... лучше бы код нормально допилили...
Изначально на 12В 3А, на UC3842. Напряжение поднял до 18В, ток ограничения по экспериментам у него был на уровне 4.5А! Без принудительного охлаждения даже вне корпуса, на открытом воздухе он прилично грелся, особенно трансформатор. Мне это очень не понравилось и я уменьшил порог ограничения тока таки до . Теперь греется меньше, но это без принудительного обдува, и вне корпуса. Я это все дело засуну в корпус из-под компового БП с вентилятором. Так может вернуть обратно изначальные 4.5А, раз уж с обдувом?
Конечно, в любом случае надо будет попробовать, что скажете?

ihor

Цитата: Barmaley000 от 22 Апр. 2020 в 19:08Конечно, в любом случае надо будет попробовать, что скажете?
1.Угу..
2. Якого мылого засовывать в корпус от компового б/п непойми что, если там изначально жил готовый самодостаточный девайс...??? :facepalm:

Barmaley000

Цитата: ihor от 23 Апр. 2020 в 10:40Якого мылого засовывать в корпус
Та ото такого - блин, вы же не знаете что там было, чего не было, и что вообще с ним случилось - вот чего умничать?!

Barmaley000

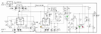
Где-то здесь, несколько страниц назад встречал решение защиты от переполюсовки на еще одной оптопаре, там через нее заводилось питание таймера.
Как вам такое решение:

Внимание прошу обратить только на узел оптопары ОС2и ее обвязку. Смысл всего - минимизация потребления тока (даже) измерительными цепями от аккумулятора - чем меньше, тем лучше, на случай какой-нибудь аварии с питанием, например.
При неправильном подключении просто блокируется работа первого каскада. На SW4 "Выкл-е зарядки" и ее обвязку  можно не обращать внимание...

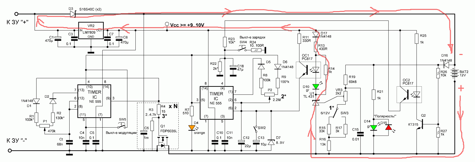
Barmaley000

При подключении аккумулятора в обратной полярности обнаружился косячок - питание проходило на таймер по пути А_К U1 (TL431) - R14(1k) - R13(430) - выход стаба 7809 - защитные диоды стаба, плюс у меня там еще внешние стоят, шунтирующие выход/вход и выход/масса в обратном включении. В результате наблюдались попытки запуска схемы. Надо ставить в цепь светодиода оптопары еще один диод, на схеме уже показан - D17.