avatar_kol

Изготовление и наладка зарядного устройства

Автор kol, 28 Янв. 2010 в 19:36

« назад - далее »

0 Пользователи и 1 гость просматривают эту тему.

WERAS

Еще вчера восстановил после двух Бах.Огромное вас Спасибо,что не оставляете трудную минуту!

Alex_Soroka

Всем кто интересуется последними тенденциями в строительстве БП, рекомендую почитать:
ER-602 100 W USB PD HiperPFS-4 + InnoSwitch3-CP Charger
https://ac-dc.power.com/sites/default/files/product_document/design_example/der-602_100watt_usb_pd_type_c_power_supply_using_innoswitch3-cp_and_hiperpfs-4.pdf
Figure 3 –Input Protection and EMI Filter Stage Schematic.

1) необычная схема входного фильтра.
2) обратноход с синхронным выпрямителем, 100% контроль на одной микросхеме.
3) клампер - 680кОм (!) резисторы , и это при 100Ватт мощности.

serg99

[user]Alex_Soroka[/user], А бумагой для чего сверху трансформаторы обматывают? Или транспортировочная?

Alex_Soroka

Цитата: serg99 от 07 Сен. 2019 в 07:13
[user]Alex_Soroka[/user], А бумагой для чего сверху трансформаторы обматывают? Или транспортировочная?
Это не бумага.
Это спец-лета изолирующая, и обратите внимание - там есть "странный виток" провода который идет и захватывает часть сердечника снаружи. Почитайте зачем он нужен  :hello:

serg99

[user]Alex_Soroka[/user], В моей китайской зарядке то же было обмотано спец лентой-твёрдым картоном. Я удалил для лучшего охлаждения, думаю на пробой это не повлияет.

WERAS

#545
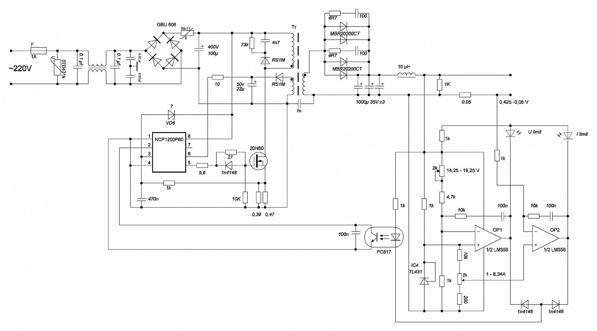
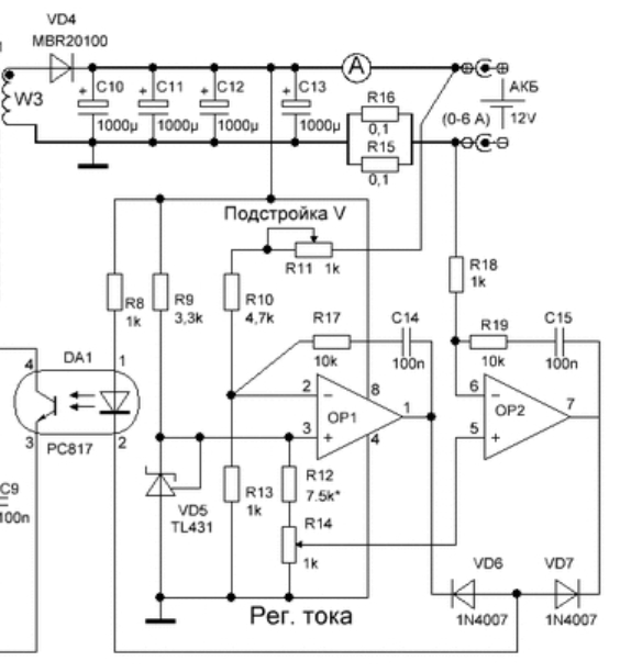
Ребята не найдется ли среди вас добрый человек. Мне нужен Регулятор напряжение и тока тут схема.Мне нужен Ток от 0.. 3А и напряжение максимум 17 в.Шунт могу поставить любой 0.5/0.1/0.05. Соответствует ли номиналы резисторы от регулировки напряжения и тока,если нет то какими должны быть.Если я сумел бы рассчитать,то не писал бы. Может кто поможет?

Vova_n

[user]WERAS[/user], Ну а какие затруднения тут могут быть? резистор подстройки указан, просто надо пересчитать делитель под нужный вам диапазон и всё.
Верхнее плечо R10=5.1k, переменный резистор R11=10к , нижнее плечо R13 2.7к.
При этих номиналах напряжение будет регулироваться от 7,5в до 17в.
Делитель тока посчитаю на 0,05 Ом R14 как указанно 1кОм, R12 15кОм.

WERAS


WERAS

 Всем доброго вечера. Ребята помогите пожалуйста разобраться. Схема выше регулятор напряжения и тока. Собрал все работает ,но под нагрузкой падает напряжение.Ток выкручен на максимум. на выходе 15.0в нагрузка лампа 1,8А =14.83 в.а под нагрузкой 2.28А падает до 9в и поднимается до 13,1 в. Откинул два диода от оптопары и навесным монтажем накинул стаб напряжения на TL431 и вт теперь все прекрасно напряжение не падает даже при 3,4А при расчетном трансе 3А.Ребята помогите пожалуйста разобраться с регулятором напр и тока.

Vova_n

[user]WERAS[/user], А соответствует ли схема выпрямителя и конденсаторов фильтрации той, что на картинке? То есть установлены ли 4 электролита Low Esr по 1000мкф 35в ?
Если нет, то пожалуй это закономерно.

WERAS

Добрый день Владимир! Стоит один 1000мф,пробовал к нагрузке(лампе)кондер 4700мф то же самое.

Vova_n

[user]WERAS[/user], попробуйте заменить перемычкой R19
И я вам уже напоминал про закон Ома ограничения тока происходит за счёт изменения напряжения.

WERAS

Спасибо! Попробую на следующей смене во Вторник.

Alex_Soroka

Цитата: WERAS от 07 Дек. 2019 в 20:50
работает ,но под нагрузкой падает напряжение.Ток выкручен на максимум. на выходе 15.0в нагрузка лампа 1,8А =14.83 в.а под нагрузкой 2.28А падает до 9в и поднимается до 13,1 в.
ничего не понял...
при соединении нагрузки напряжение сначала падает до 9в а потом поднимается до 13.1в? так ?
как быстро падает до 9в? как быстро потом поднимается до 13.1в ?

ЦитироватьОткинул два диода от оптопары и навесным монтажем накинул стаб напряжения на TL431
эээээ.... т.е теперь оптопара питается (своим диодом) от TL431 ? так? и при этом стало все точно управляться?
если "да" то у вас схема на операционниках тупит - не успевает отработать "наброс нагрузки". допускает провал и потом пытается выйти на уровень стабилизации. Зачем вы вообще с операционниками связались ?
все типовые схемы стабилизаторов из даташитов построены на TL431  :hello:

WERAS

Цитата: Alex_Soroka от 10 Дек. 2019 в 10:01сначала падает до 9в а потом поднимается до 13.1в? так ?
как быстро падает до 9в? как быстро потом поднимается до 13.1в ?
Да,как подключишь нагрузку сразу 9 в,после от 3..4 сек поднимается до 13,1 в.
Цитата: Alex_Soroka от 10 Дек. 2019 в 10:01эээээ.... т.е теперь оптопара питается (своим диодом) от TL431 ? так? и при этом стало все точно управляться?
Ну да напруга не падает.На 431 как я должен заряжать АКБ? Опер-усилитель для этого и есть что бы регулировать ток и напряжение.

Alex_Soroka

Цитата: WERAS от 10 Дек. 2019 в 10:47
Да,как подключишь нагрузку сразу 9 в,после от 3..4 сек поднимается до 13,1 в.
поздравляю  :hello:
это значит что схема на ОУ "тупая" и имеет медленную реакцию на изменение напряжения.
надо подбирать параметры "времени задержки" по ОУ, а лучше выбросить все это и сделать как все делают - на ТЛке как простейшем регуляторе.
Как регулировать ?
очень просто - два варианта:
1) разбираться с деталями и коэфф. этих ОУ что у вас на плате, найти статью Автора который это все придумал, он наверное написал как это настраивать.
2) в схему с ТЛ добавить "переменный резистор", которым регулировать напряж. выхода.

Вообще-то в Сети полно готовых решений и описаний.
Вот : https://prom-electric.ru/articles/2/1346/
https://forum.cxem.net/index.php?/topic/83204-431-%D1%81%D1%85%D0%B5%D0%BC%D0%B0-%D0%BD%D0%B0-tl431/
http://www.joyta.ru/4883-primenenie-reguliruemogo-stabilitrona-tl431/


WERAS

#556
 Просто надо разобраться с ОУ .Тут же люди делали https://9zip.ru/home/uc3842_uc3843_charger.htm      и тут форум https://radiokot.ru/forum/viewtopic.php?f=11&t=46105&start=380  и выше схема и это все прошли там
и они работают
Еще две схемы похожих нашлось
Спойлер




Alex_Soroka

Цитата: WERAS от 10 Дек. 2019 в 11:50
Просто надо разобраться с ОУ 
вот тут даже спорить не буду  :hello:
Я вам сразу сказал: дело в скорости реагирования ОУ, т.е. скорости изменения выходного сигнала управления на светодиод оптопары.
Сама по себе ТЛ-ка просто и очень быстро работает, все "фирменные" даташиты на ней собраны.
когда начинается "я применю ОУ..." вот тут и начинается "бег по граблям" - какие параметры ОС ставить? как быстро должны проходит переходные процессы ? и т.п.
Схемы которые народ постит с ОУ в Сети - в многом содраны друг у друга и потеряно главное: какие точно ОУ ставились, и как потом настраивать это все.

И еще: сами оптопары они разные - и у них характеристика "усиления" нелинейная и разная даже от производителя. Мне пришлось свой "тестовый прибор" делать, чтобы снимать реальные характеристики для управления оптопарами.
Может и в этом еще у вас дело... ТЛ-ка просто работает по одному параметру - держит нужное напряжение.
а ОУ И напряжение И ток - вот как тут они "выпиливают" управление - надо читать Автора схемы - что он хотел сделать и что получилось.