Полезная информация


avatar_kol

Изготовление и наладка зарядного устройства

Автор kol, 28 Янв. 2010 в 19:36

« назад - далее »

0 Пользователи и 1 гость просматривают эту тему.

SanSanich

Цитата: WERAS от 15 Дек. 2021 в 16:01
Какой нагрев будет при 2 Ом и при 0,1 Ом при токе 3А?
Резистор заряда и разряда по 0,1 Ом .Видак  https://disk.yandex.ru/i/dq3SGvWkvHZi8A
Данное видео ни о чём не говорит. На сколько я понимаю это тайминги открытого состояния транзисторов. На обоих шим, скважность и определяет действующие токи. Дайте окончательную схему, с которой было снято видео. И я хотел увидеть осциллограммы с выходов полевиков, зарядного и разрядного. Только это даст ясную картину по тайменгам. Всё остальное догадки и фантазии.
ЗУК "ЖУЖА" Самодельный измеритель Rвн https://electrotransport.ru/index.php?msg=1280851

WERAS

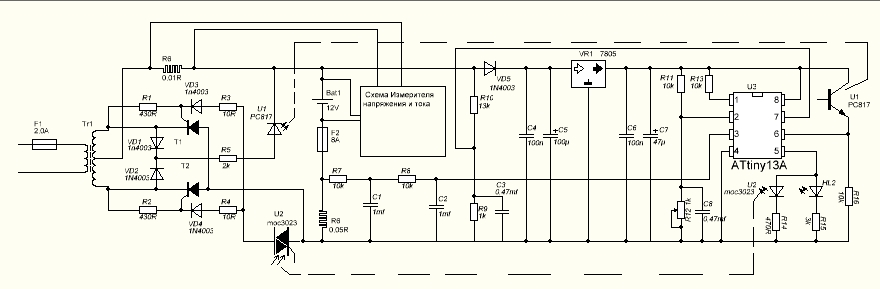
Пожалуй пора заверить с вопросами.  По моему так: полевик разряда логическим управлением и тем более от затвора резистор на землю 10К открывается значительно быстрее,а на зарядном полевике 1,8 к зажато на землю и замедляет открытию полевика 4905. Схем,второй полевик на этой тестовой плате нет. Я его поставлю окончательном варианте,от контроллера на тумблер и на второй полевик для разряда до 6А. Осцил доставать без полезно,так как напруга на затвор  полевика идет 1 сек,пауза 1 сек и это осцил не успеет среагировать. Если на АКБ закинуть мультик то то же ни чего хорошего не успеешь увидеть
Спойлер
.

SanSanich

Цитата: WERAS от 15 Дек. 2021 в 17:14
Пожалуй пора заверить с вопросами.  По моему так: полевик разряда логическим управлением и тем более от затвора резистор на землю 10К открывается значительно быстрее,а на зарядном полевике 1,8 к зажато на землю и замедляет открытию полевика 4905. Схем,второй полевик на этой тестовой плате нет. Я его поставлю окончательном варианте,от контроллера на тумблер и на второй полевик для разряда до 6А. Осцил доставать без полезно,так как напруга на затвор  полевика идет 1 сек,пауза 1 сек и это осцил не успеет среагировать. Если на АКБ закинуть мультик то то же ни чего хорошего не успеешь увидеть
Спойлер
.
Не верные рассуждения. Эти резисторы нужны для быстрого и уверенного закрытия транзисторов. На скорость их открытия они практически не влияют.
R1 по схеме в 1.8к нужен что бы быстро и уверенно закрыть полевик, что бы его быстро открыть нужен R2 на 300 Ом . А осцил может всё показать, даже процессы в микросекунду. И это очень очень просто. Ну да ладно.
ЗУК "ЖУЖА" Самодельный измеритель Rвн https://electrotransport.ru/index.php?msg=1280851

WERAS


SanSanich

Цитата: WERAS от 15 Дек. 2021 в 22:53
видак https://disk.yandex.ru/i/mWpiUhGN-VnUDQ
Вы калибровали зу? В описании есть метода. По факту всё там идёт как надо, а вот подсчёт амперов несовпадает, потому как не откалиброван шунт. И всех делов.
Ну и то, о чём я говорил. На зарядном на затворе видно, что фронт резкий, а вот спад (он в инверсии, вверх напряжение подскакивает за счёт резистора R1 в 1.8к) сглаженный, за счёт ёмкости затвора. Но если полевик не греется, ни чего страшного. На этих частотах это просто пыль. Нет проблем в железе и в ПО вообще. Надо просто настроить показания. Метода автором изложена.
ЗУК "ЖУЖА" Самодельный измеритель Rвн https://electrotransport.ru/index.php?msg=1280851

WERAS

 Всем доброго дня! еще на 40 ст задавал вопрос,ответа не было.
4.   пожеланию – делитель в цепи исток затвор земля (1.8к/100) чтобы при скачках напряжения сети 220В скажем до 240В, напряжение исток затвор не превышало 19В. Рассчитывайте индивидуально для своего ТР. Мой случай: 230В – 20В, 250В – 21,7В; Делитель 1,8к/300=6 или Vout/Vin=0.143. Получим  21.7В *0,143 = на делителе падает 3.1В. Uиз=21.7-3,1=18,6В – с запасом.
Если напряжение питания просядет до 210В -18.2В. на делителе падает 2.6В.  Uиз=18,2-2,6=15,6В > 15В норм.
------------------------------------------------------------------------------------------------------------------------------------------
Vout/Vin=0.143.   21в делим на входное напряжение 250в=0.084в ,а у него как то получается 0.143в.
Кто либо подскажет все таки как он посчитал что бы получилось  Vout/Vin=0.143. ?

SanSanich

Цитата: WERAS от 16 Дек. 2021 в 10:42
Всем доброго дня! еще на 40 ст задавал вопрос,ответа не было.
4.   пожеланию – делитель в цепи исток затвор земля (1.8к/100) чтобы при скачках напряжения сети 220В скажем до 240В, напряжение исток затвор не превышало 19В. Рассчитывайте индивидуально для своего ТР. Мой случай: 230В – 20В, 250В – 21,7В; Делитель 1,8к/300=6 или Vout/Vin=0.143. Получим  21.7В *0,143 = на делителе падает 3.1В. Uиз=21.7-3,1=18,6В – с запасом.
Если напряжение питания просядет до 210В -18.2В. на делителе падает 2.6В.  Uиз=18,2-2,6=15,6В > 15В норм.
------------------------------------------------------------------------------------------------------------------------------------------
Vout/Vin=0.143.   21в делим на входное напряжение 250в=0.084в ,а у него как то получается 0.143в.
Кто либо подскажет все таки как он посчитал что бы получилось  Vout/Vin=0.143. ?
Это расчёт напряжения на делителе полевика. Vin это напряжение на этот делитель, т. е 21.7в. А 0.143 это коэффициент, исходя из делителя 1.8к и 300 Ом. Если представить 1.8к как 6 последовательных сопротивлений по 300 Ом, то всего их в цепочке для этого входного напряжения получается 7 штук. Можно 21.7 разделить на эти 7 и получить падение на этих 300 Ом резисторе, это будет 3.1в. Автор просто этот делитель представил в виде множителя, т. е 1/7= 0,142857143. И теперь не делит, а умножает на этот коэффициент.
Нахрена вам это надо!!! Это всё актуально только для трансформаторных БП, где входное напряжение на само ЗУ может меняться от напряжения в розетке. ВСЁ!!! Если используется импульсный БП то на затвор будет приходить всегда одинаково.
Ещё раз, всё там по уму и правильно. Откалибруйте токи и напряжения и ВСЁ!!!
ЗУК "ЖУЖА" Самодельный измеритель Rвн https://electrotransport.ru/index.php?msg=1280851

WERAS

Цитата: SanSanich от 16 Дек. 2021 в 11:32Нахрена вам это надо!!! Это всё актуально только для трансформаторных БП, где входное напряжение на само ЗУ может меняться от напряжения в розетке. ВСЁ!!!
В том то и дело,что у меня обычный 50Гц транс использовал. Спасибо за разъяснений делителя. Прошу прощения еще один вопрос. Где то я это видел и сохранил у себя:  Расчет следующий. Учитывая то что напряжение на емкости полевого транзистора в отключенное состоянии равно 0. Ток через порт будет определен только напряжением питания контроллера и сопротивлением в цепи затвора. Итого примем максимальный ток порта не более 20 ма. 5/0.02 = 250 ом. Это минимальное сопротивление! Берем ближайшее большее 270 ом. И контроллеру будет хорошо.
При таком токе время заряда затвора будет такое t = 4*T, где постоянная времени T = R*C = 270 * 5000 * 10(-12) = 1.35 мкс. И тогда t = 4*1.35 = 5.3 мкс именно это время полевик будет находится в линейном режиме. А теперь где 1с и где 5 мкс? Вывод все безопасно.
То есть я ведь на один порт контроллера хочу повесить два полевика разряда до 6А.  Как мне быть? если порт держит 20ма,допустим резистор затвора 300ом,а их будет две.тогда что использовать? С одного порта по 600 Ом на каждый полевик.

SanSanich

[user]WERAS[/user], у вас на разряде резистор затвора по 10к согласно схемы. И по 100 Ом последовательно на затвор. Они и ограничивают макс. ток на порт в момент включения в течении 1 мкс примерно. Для пущей уверенности можно поднять их до 200-300 Ом.
ЗУК "ЖУЖА" Самодельный измеритель Rвн https://electrotransport.ru/index.php?msg=1280851

baton45

Цитата: WERAS от 16 Дек. 2021 в 12:39И контроллеру будет хорошо.
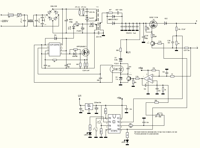
Ему будет хорошо, если будет стабильный ток и напряжение, а не дедушкин трансформатор без кондера. Илона Маска в старой фуфайке и кирзачах представили? Вот такой будет выхлоп.
Кашу из топора не сварить, пулю из на-на не слепить, это уже не пуля.
Я сорокинское микрозу тоже сперва на трансе -заряднике испытывал, пока не перешел на АТХ.

WERAS

Цитата: baton45 от 16 Дек. 2021 в 15:30а не дедушкин трансформатор без кондера.
С чего  вы взяли? У меня после транса диодный мост КВРС5010 и электролит 10000мфх50в ,мало для 6А? могу еще 10000 поставить!
Цитата: baton45 от 16 Дек. 2021 в 15:30тоже сперва на трансе -заряднике испытывал, пока не перешел на АТХ.
Блин ,не все же именно на импульсном делать? Есть у меня от  vovan,может еще выложит окончательную прошивку
Спойлер
Есть у меня этот силовая комповская
Спойлер
есть этот силовая комповский
Спойлер
есть этот обычный транс 50Гц
Спойлер
есть этот БП,можно бранимировать.
Спойлер


Сейчас пока делаю на PIC+транс 50Гц,если надо можно на имп БП перейти.Тут то же есть возможность Бранимировать но в импульсном режиме.Я еще в начале писал,старею,а деталей до фига и надо избавиться собирая разные ЗУ. Потом раздам все родственникам,у меня нет машины.






baton45

Это конечно интересно, но почему на аналоге, у вас руки связаны почти навечно.  Да и частоты такие куда применять? Вы уверены как токи на таких частотах себя ведут?
Ряд форумчан работали с частотами,  токами, чтобы так прямо АХ не отзывались, есть с хитрыми лисьими глазами, но то такое...
Как по мне куча наворотов  для красивой панели с ручками-крутилками. Не вижу реального применения. Если надеетесь открыть чудо в свинце, пожалуйста, но литийферум и титанат уже дышут  в затылок. И поверьте, если свинец отпадет, это будет огромное облегчение всем, ибо стоко гемора за эти 100 лет, мама не горюй.
Это конечно радикальное предложение, но если чешуться руки и не от грязи, а от умных тараканов голове, может стоит обратить внимание на диджитал? :hello:

mexanik1

Цитата: baton45 от 20 Дек. 2021 в 10:51Это конечно радикальное предложение, но если чешуться руки и не от грязи, а от умных тараканов голове, может стоит обратить внимание на диджитал?
У меня есть зарядки не импульсные: на транзисторах,  на DC-DC преобразователях (понижающих и отдельно на повышающих), "умные" на диджитал (Kokam, iCharger для NiCd, NiMH, LiIo, LiPo, LiFe, Pb, заряд, разряд, цикл и проч.), одно- и четырех-амперные для  аккумуляторов 6 и 12 Вольт с встроенными импульсными блоками питания и др. Так, что, скорее всего, "чешутся руки и не от грязи, а от тараканов в голове", на сколько умных - не знаю. Импульсных зарядок нет, но зато есть много того, куда их можно подключить и попробовать. Помогите пожалуйста исправить ошибки в схеме и с подбором элементов, если не трудно.  Диджитал займусь после этой приставки - в наличии набор для ардуино,  нафаршированный разными приблудами, но тараканы боятся, что он отравлен ... и пока обходят стороной.

WERAS

 Здесь полно людей кто хорошо разбираются электронике,человек задал вопрос,так помогите же ему! А то тут снова начнут занимать посты пустыми   :ireful: >:D %-) /:-)

SanSanich

[user]mexanik1[/user], не думаю, что это хорошая затея. Это как установить стул на одну ножку. Непонятно, как вы будете знать какую частоту установили, какие пороги и тд. Обратной связи никакой нет. Точности не будет, температурный дрейф и тд.
Лично я бы не брался.
ЗУК "ЖУЖА" Самодельный измеритель Rвн https://electrotransport.ru/index.php?msg=1280851

mexanik1

#789
[user]SanSanich[/user],  переменники в генераторе для эксперимента, как стенд, на котором все будет контролироваться. После анализа рекомендаций по частотам или длительностям заряда разряда в Герцах - для быстрых переключений и минутах/секундах - для медленных переключений, найденных в интернете (накопление идет), а также проведения и переваривания результатов экспериментов все существенно упроститься. Термокомпенсацию можно встроить позже, когда приставка соберется переезжать в термонестабильное помещение - гараж.
Например, перечитав всю эту тему, нашел в ней реализацию качелей с "радиокота" от "Барсика" с общим минусом,  так человек обошелся без термокомпенсации. Просто исключил ее из схемы, не заложив в печатку, и остался доволен. Здесь у человека схема с общим минусом заработала и на "радиокоте" схему с общим плюсом повторили несколько человек. Почему-бы мне не попробовать.
Меня конкретно интересует: 1) реализует ли предложенная схема ту логику, которую описал; 2) правильно ли завел делители на DA3 и DA4 (есть сомнения - может убрать землю со стабилитрона на входе 11 DA4 и соединить его с минусом аккумулятора,  как в делителе на 10 входе DA4);  3) если 1) и 2) верно, то какие диоды поставить на входы DA4 и какой оптрон подойдет.

WERAS

Цитата: mexanik1 от 20 Дек. 2021 в 17:49реализует ли предложенная схема ту логику,
Скорее всего лучше испытать,собрав на макетном плате и даст уверенный шаг куда двигаться.Уйдет от 1..2 часов на сборку,чем гадать,практика она есть практика.

mexanik1

[user]WERAS[/user],  следует ли Ваш ответ интерпретировать как то, что грубых ошибок нет и  можно макетировать?