Полезная информация


Моргалка на Attiny13

Автор UstAlexei, 19 Март 2016 в 20:22

« назад - далее »

0 Пользователи и 3 гостей просматривают эту тему.

UstAlexei

Что? Так надо?
Никак собраться не могу.

Решил провести КТЦ аккумулятору, который с 2015 года других зарядок кроме как моргалок, описанных в данной теме не видел.
Аккумулятор выпуска 2013 года, . Установлен на автомашине Nissan Note. Машина больше стоит, чем ездил. Поездки в основном короткие. Заряд примерно раз в месяц.

Итак первый КТЦ (разряд на лампу 45Ватт - по результату замера мощность чуть ниже ~ 42 Ватта):


Итого слито почти 30АЧ

vsyako

Поддержу . По простоте и портативности лучший вариант на форуме .

Vova_n

#1136
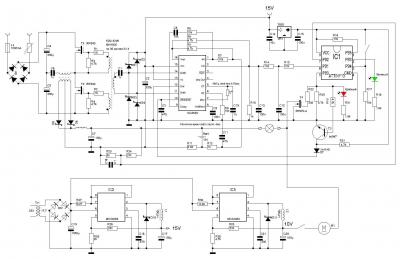
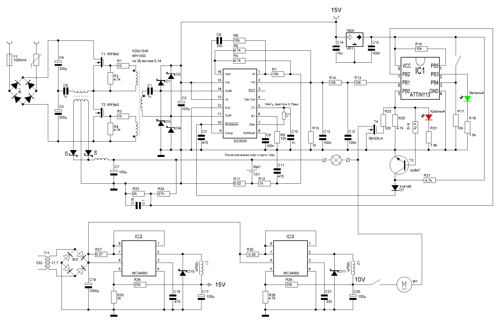
Принцип управления не отличается от вот этого варианта https://electrotransport.ru/index.php?msg=1372271
Мосфет там не формирует импульсы, он нужен только для защиты от переполюсовки.
Управление током будь то какого либо БП или модуля преобразователя будет осуществляться ОУ, на который с микроконтроллера будет поступать управляющее опорное напряжение.
Пока не готов опубликовать законченную схему и рисунок платы   :pardon: всё ещё в стадии поиска идеального варианта и тем более, что не имея законченной версии и полного испытания п.о. на том, что есть спешка для вас может оказаться зря потраченным временем и средств.
Только после полного тестирования поделюсь наиболее удачным вариантом на мой взгляд.
А вы можете пока в личку написать, что у вас есть в наличии из БП или модулей преобразователей, посмотрим можно ли будет их обуздать.

UstAlexei

#1137
Как и обещал, выкладываю последнюю прошивку в данной теме.
К сожалению, калибровать делитель напряжения Вам придется в ручную.
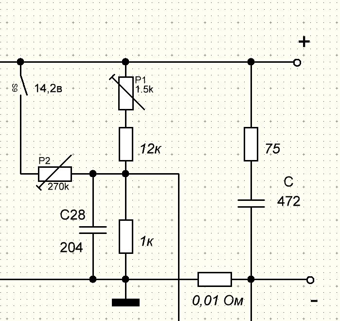
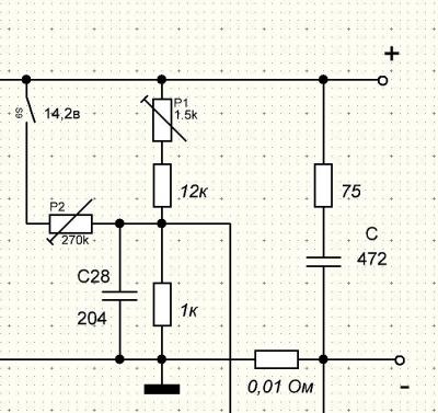
Прошивка работает следующим образом. Смотрим схему (это только пример использования и для понимания принципа работы). Схема рассчитана на выдачу тока до 8.5А, но прошивка должна быть с наименованием SG3525 и прошивкой ток ограничен 5А.
Спойлер
Если одновременно с подачей питания нажать кнопку, подключенную к контроллеру, то контроллер переведет ЗУ в обычный блок питания постоянного тока (загорится красный светодиод и через 2 сек запустится силовой блок). Но если эту кнопку удерживать более 3 сек, то контроллер перейдет в режим калибровки (красный светодиод погаснет, а зеленый будет загораться только при напряжении на клеммах АКБ более 12В).
Спустя паузу (~7 сек) кратковременно загорится зеленый светодиод, если к окончанию его горения нажать кнопку, то ЗУ при заряде паузу будет выбирать исходя из скорости снижения напряжения в паузе. Соответственно, если не нажимать, то пауза фиксированная по времени 7 сек.
Затем загорается красный светодиод, если к моменту погасания нажать кнопку, то ЗУ пересчитает уровни напряжений на 5 банок и красный светодиод загорится вновь (и так по кругу), таким образом можно перевести ЗУ в заряд от 6 до 1 банки. Соответственно если не трогать кнопку то ЗУ считает 6 банок.
Затем вновь загорится зеленый светодиод, алгоритм идентичный только выбор теперь непосредственно режима работы ЗУ: Заряд / Разряд до 12В / Разряд до 11,5В / Разряд до 10,8В (естественно в пересчете на количество банок.

Сам алгоритм работы расписывать не буду, скажу только, ЗУ само выбирает режим работы с АКБ, автоматически подбирает ток, пытается раскачать АКБ, которые не способны принимать ток и завершает работу по окончанию заряда, переходя в режим добивки, в конечном итоге увеличивая паузу.
После каждой подачи тока, при помощи морганий зеленого светодиода отображает текущий номер этапа (всего их пять).

Vova_n

[user]WERAS[/user], По калибровке я думаю всё просто, калибровать нужно 12 вольтовым напряжением, а следовательно речь идёт о минимальном превышении 12в, условно 12,001в, помнится аналогичным способом калибровалось в более ранних версиях. Не вижу в этом ни каких проблем поставить последовательно постоянному резистору  подстроечный. К примеру 10к и 3,3к подстройка или 12к и 1,5к подстройка.
По схемотехнике вам ничего менять не надо, на это и опубликовано два варианта прошивки, одну Алексей заточил под свой вариант схемы на SG3525,
вторая (*Finish (Схемы Владимира).hex) вам и нужна она, это стандартная прошивка для всех.

В дополнение напишу кратко отличие от последней версии с регулировкой тока по средствам ОУ.
а) добавлен этап раскачки АКБ находящихся в совсем плохом состоянии и не способных принимать ток.
этого режима мне не хватало больше всего при восстановлении акб сильно засульфатированных акб.
б) На основном этапе заряда расширен диапазон регулировки тока 32ступени.
г) добавлен этап авто подбора тока для завершающей стадии заряда.
Это три основных изменения от пред идущего варианта с регулировкой тока по средствам ОУ.
Прошивка стала более гибкой и лучше подстраивается под состояние акб.
Тем не менее привязка емкости акб и тока есть, от этого полностью ни как не уйти на данном микроконтроллере.
По этому оптимальным выбором установки максимального тока для акб берём значение 0,15С.
Регулятор тока в схеме приветствуется в случае широкого диапазона заряжаемых акб, так же рекомендую ввести переключатель порога напряжения 14,2в, пониженное необходимо при заряде GEL и сурьмянистых акб.
Спойлер
PS. есть прошивка без выбора режимов, ктц и прочего, просто заряд 12в акб, если кому то такая версия нужна пишите в личку.

Vova_n

[user]WERAS[/user], Как вы любите всё усложнять  :-) то что вы предлагаете делать нельзя, а именно включать тумблер на измерительный вывод МК плохая затея.
Спойлер
Вообще, я использую подстроечники только при настройке, подбираем номинал, измеряем сопротивление полученное на подстроечнике и заменяем постоянным, так оно надежнее.
Если сопротивление получилось не стандартное используем калькулятор https://www.calc.ru/parallelnoye-soyedineniye-rezistorov-kalkulyator.html делаем необходимый номинал из двух резисторов.

Vova_n

Заострю внимание всех на цитате.
Цитата: Vova_n от 04 Апр. 2021 в 03:44б) На основном этапе заряда расширен диапазон регулировки тока 32ступени.
Это означает, что значительно изменён диапазон опорного напряжения для ОУ и ранее настроенные делители на выводах ОУ под предыдущую версию требуют пересчёта в зависимости от желаемого диапазона ёмкостей заряжаемых акб и возможностей вашего БП.

Vova_n

#1141
В посту Алексея прошивка имеет ошибку, её вряд ли кто заметит на кальциевых акб, но точно заметит на сурьмянистых.
Ниже прикреплена правленая прошивка как она задумывалась.

Vova_n

#1142
В дополнение к выше сказанному, попробую максимально подробно пояснить тонкости настройки вашего БП, для верной работы алгоритма.
Например, ваш БП может отдать максимальный ток заряда 6,5а, это значит, что при помощи этого БП вы сможете заряжать акб в диапазоне от 7 до 45ач.
Для этого  нужно рассчитать делитель управления током так, что бы максимальный ток при 5в подаваемых с МК на делитель обеспечил 6,5а выходного тока, при этом минимальный составит около 0,2а. По простому 6,5 ампер делим на 32 ступени регулировки и получаем верх 6,5а и низ 0,2а.
Заряжать акб большей ёмкости таким БП не выйдет, так как есть не только максимальное значение тока, но и минимальное и если этот ток слишком мал, его попросту не хватит для вывода акб к границе этапа подбора тока для до заряда акб. Особенно ярко это проявится если для сурьмянистого акб не верно задан верхний предел напряжения заряда.
То есть ключевым является не только максимальный ток заряда, а минимальный его предел, он должен быть не выше 0,03С, для акб минимальной ёмкости и не ниже 0,004С для акб максимальной ёмкости, если это не соблюдается, то не надо удивляться.
Акб большой ёмкости при недостаточности минимального значения тока первой ступени, как я и писал, зависнет на первом этапе и ни когда из него не выйдет.
Для акб ёмкостью 190ач необходимо обеспечить ток заряда хотя бы 25 ампер, при этом минимальный ток заряда первой ступени должен составлять не менее 0,76 ампера.
При этом перекрытие диапазона заряжаемых акб составит от 25 до 190ач. 
И того для обеспечения верной работы алгоритма надо обеспечить правильность выбора двух параметров:
1. Верно выбрать в зависимости от типа акб и его химии верхний порог напряжения заряда в диапазоне от 14,4 до 15,4в
2. Верно выбрать силовую базу и диапазон регулировки тока который она должна обеспечить для определённого диапазона ёмкостей акб.
Ручной выбор тока конечно возможен, но тогда вам и эта прошивка не нужна, так как она задумывалась именно для автоматизации процесса заряда акб в заданном диапазоне ёмкостей заряжаемых АКБ.
Всё выше изложенное верно для АКБ не имеющих утечек, к.з. и значительных разрушений.
Информация от тестах приветствуется.

Vova_n

Найден ряд существенных недочётов в последнем варианте п.о. по этому не рекомендую к использованию.
Из за нехватки времени у [user]UstAlexei[/user], исправлений скорейвсего не будет  :-(
На сим из проэкта выключаюсь.

Толик070

Очень Жалко :-( что так заканчивается  :-(

gw

Ёлки зелёные, да как же так? Вот ведь обидно получается  :-(.

И что же использовать в итоге? Да и стоит ли вообще?

Vova_n

Цитата: gw от 31 Май 2021 в 10:09И что же использовать в итоге? Да и стоит ли вообще?
Каждый сам выбирает использовать или нет, перед идущая версия как часики работает, да в ней нет толковой раскачки не такой широкий диапазон регулировки, но работает она очень хорошо и при гибкой силовой части с регуляторами вполне себе автоматизирует процесс.

Alex_Soroka

Цитата: gw от 31 Май 2021 в 10:09
Ёлки зелёные, да как же так? Вот ведь обидно получается  :-(.
"Шара обьема не имеет"  :hello:
Но "шара" и гарантий никаких не имеет - делал человек пока мог и как мог, теперь вот уже не может,
скажите спасибо что делал для вас бесплатно и выложил.
Теперь сами  :hello:
ЦитироватьИ что же использовать в итоге? Да и стоит ли вообще?
Это риторические вопросы?
Вообще-то каждый сам для себя решает что и где использовать.

P.S. С "фришными" изделиями всегда так, пока есть тот кто тянет проект бесплатно и у него есть время, Проект как-то движется, но интерес всегда угасает, потому что Автор тоже человек, ему семью кормить надо, а не только "бескорыстно даром, за свой счет и свое личное время, для всего Человечества" работать. Такова жизнь  :pardon:

Толик070

Всем Здрасти! Есть что нового к первомаю?

WERAS


UstAlexei

Есть конечно, но это большой секрет!!! :-)

WERAS

ООО Алексей, Привет,сколько зим и лет вас не видать! А по конкретнее? может он платный,мы готовы вас выслушать. :hello: