Li-Force Продвинутое самодельное универсальное ЗУ на МК - Страница 6
 
avatar_UriBas

Продвинутое самодельное универсальное ЗУ на МК

Автор UriBas, 02 Апр. 2018 в 22:43

« назад - далее »

0 Пользователи и 1 гость просматривают эту тему.

Dunkel

Плюс здесь не причем, я про это:

Цитата: UriBas от 26 Апр. 2018 в 10:50Важен любой результат..  как говорят "отсутствие результата - тоже результат".   Можете попробовать два- три раза, интересно будет посмотреть.
Многофункциональная облачная моргалка/логгер:
https://morgalka78.wordpress.com/

sancta

Разряд имаксом - ток 0.7А (выставлен 1а, но почему о китайский имакс не тянет).
Заряд моргалкой с прошивкой Dunkel. Держу до тех пор, пока последняя цифирь в мониторе порта не станет меньше 10-ти
После этого имакс показывает что аккумулятор заряжен. В процессе зарядки - разрядки он не кипит, сильно не греется.
До всех манипуляций аккум вскрывался и доливался водой дистиллированной.

Яков93


Dunkel

Цитата: sancta от 28 Апр. 2018 в 10:33Разряд имаксом - ток 0.7А (выставлен 1а, но почему о китайский имакс не тянет).

АКБ с остаточной емкостью менее 1Ач разряжалась током 0,7А, смело. До какого напряжения?

Цитата: sancta от 28 Апр. 2018 в 10:33Заряд моргалкой с прошивкой Dunkel. Держу до тех пор, пока последняя цифирь в мониторе порта не станет меньше 10-ти

Этого я вообще не понял, какая цифирь?  Сколько времени заряжалась АКБ?

Судя по всему, вы просто добили АКБ неправильным КТЦ.
Многофункциональная облачная моргалка/логгер:
https://morgalka78.wordpress.com/

Cyberpapa

Цитата: Dunkel от 28 Апр. 2018 в 10:50Судя по всему, вы просто добили АКБ неправильным КТЦ
Не думаю. Чтобы так быстро угробить АКБ - надо постараться.
ИМХО неправильно определяется уровень заряда.

Dunkel

Цитата: Cyberpapa от 28 Апр. 2018 в 11:44ИМХО неправильно определяется уровень заряда.

Да мы вообще не имеем ни малейшего понятия, что там происходит на самом деле. Гадать можно очень долго.
У меня все моргалки умеют писать лог, имакс вроде тоже умеет.
Вот для начала и нужно увидеть эти логи - разряда и заряда, тогда можно будет обсуждать предметно.
Многофункциональная облачная моргалка/логгер:
https://morgalka78.wordpress.com/

UriBas

Цитата: Dunkel от 28 Апр. 2018 в 09:42[user]UriBas[/user],  честно говоря, мне не совсем понятна Ваша реакция. 
Наконец хоть кто-то, как-то, стал повторять и проводить тесты - вот и вся реакция и плюсы..  а по ходу уже разберемся, что к чему.  Конечно же, нужны графики и подробные данные..  чтобы делать какие-то выводы, это понятно. 
Восточная мудрость - "Шакал воет - караван идет"  Эл.вел. 350Вт.   Верую в Иисуса Христа, НЛО.  тема "продвинутой моргалки" https://electrotransport.ru/index.php?msg=1669651

Dunkel

Цитата: UriBas от 28 Апр. 2018 в 13:04Наконец хоть кто-то, как-то, стал повторять и проводить тесты

Безусловно, это хорошо, но надо же это как-то отслеживать. Вы советуете человеку делать несколько КТЦ, а он даже не знает как надо разряжать АКБ.
Что из этого может получиться?
Тогда уж добавьте в первый пост ссылки на КТЦ, разряд и пр.
Многофункциональная облачная моргалка/логгер:
https://morgalka78.wordpress.com/

bones

Цитата: Яков93 от 17 Март 2018 в 09:02Что конкретно порекомендуете?
Лучше поздно чем никогда, измерения это главное, если они неверные, то нет никакого смысла в алгоритмах.
Вы лучше меня знаете (судя по постам) что нет универсальной рекомендации, обязательна привязка к:
1. используемому АЦП/контроллеру
2. частоте входного сигнала
99. фазе луны

[user]UriBas[/user], можете показать что цифрует ИНА?

bones

Поясню для UriBas, разрешение 6мА на шунте 1мОм (один, не опечатка) на 1115.

UriBas

Цитата: bones от 29 Апр. 2018 в 00:49[user][user]UriBas [/user][/user]можете показать что цифрует ИНА? Поясню, разрешение 6мА на шунте 1мОм (один, не опечатка) на 1115.
6мА это при каком максимальном токе на шунте в 1мОм?  По моим расчетам диапазон, (макс ток) при разрешении в 6мА, должен быть до 200А.
Ина держит" при макс токе в 3А   1мА  При измерении напряжения в 32В хорошо держит сотые Вольта.   Прилагаю картинку, где шунт = 0,1 Ом  и макс напр = 32В
Спойлер

Восточная мудрость - "Шакал воет - караван идет"  Эл.вел. 350Вт.   Верую в Иисуса Христа, НЛО.  тема "продвинутой моргалки" https://electrotransport.ru/index.php?msg=1669651

UriBas

#101
Цитата: Dunkel от 28 Апр. 2018 в 13:18Вы советуете человеку делать несколько КТЦ, а он даже не знает как надо разряжать АКБ. Что из этого может получиться?  Тогда уж добавьте в первый пост ссылки на КТЦ, разряд и пр.
Наверное, надо будет написать специально скетч для КТЦ..  с монитора порта вводить ток, а может даже с авто определением тока разряда.  На первую страницу тоже можно кинуть ссылки. 
https://www.drive2.ru/l/4446313/
http://kakpravilno-sdelat.ru/kak-pravilno-provodit/pravilno-provodit-ktc-akkumuljatorov.html
http://www.4akb.ru/spravochnaya_informatsiya/kontrolnotrenirovochniy_tsikl/
Восточная мудрость - "Шакал воет - караван идет"  Эл.вел. 350Вт.   Верую в Иисуса Христа, НЛО.  тема "продвинутой моргалки" https://electrotransport.ru/index.php?msg=1669651

Dunkel

Цитата: UriBas от 29 Апр. 2018 в 16:03Наверное, надо будет написать специально скетч для КТЦ.
Юра, Вы определитесь с трусами и крестиком (с) Сорока
Если это тема для начинающих, то о каком специальном скетче может идти речь?
Только простейшая инструкция!
Многофункциональная облачная моргалка/логгер:
https://morgalka78.wordpress.com/

UriBas

Цитата: Dunkel от 29 Апр. 2018 в 23:01.. Если это тема для начинающих, то о каком специальном скетче может идти речь?  Только простейшая инструкция!
Инструкция само собой, с нее все начинается..  но в инструкциях не пишут о снятии логов, графиков и т.д, а без этого трудно сравнивать, делать тесты и прочее.  Кроме того, можно сделать разные скетчи КТЦ по сложности, по задачам.. а начинающему как раз сложно самому все это охватить.   
Восточная мудрость - "Шакал воет - караван идет"  Эл.вел. 350Вт.   Верую в Иисуса Христа, НЛО.  тема "продвинутой моргалки" https://electrotransport.ru/index.php?msg=1669651

Cyberpapa

Цитата: Dunkel от 29 Апр. 2018 в 23:01Юра, Вы определитесь с трусами и крестиком

[user]Dunkel[/user], ИМХО, зря Вы так.
Если продолжите свои эксперименты (доработки) в таком темпе - изделие для начинающих плавно превратится в хорошее ЗУ, НО не для начинающих.

Dunkel

Цитата: Cyberpapa от 29 Апр. 2018 в 23:21изделие для начинающих плавно превратится в хорошее ЗУ, НО не для начинающих.

https://electrotransport.ru/index.php?msg=1207240

Вот с этого я рекомендую начинать.
Это единственное изделие, которое было закончено и проверено.
Все остальное- прототипы для отработки новых версий алгоритмов.
Многофункциональная облачная моргалка/логгер:
https://morgalka78.wordpress.com/

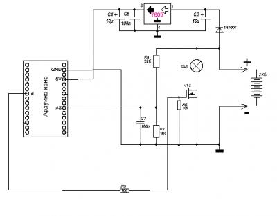
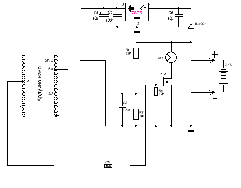
Dkin

Отдельное устройство для разряда АКБ

Алгоритм:

Разряд/пауза - 21/7 секунд

Если напряжение в паузе не поднимается выше 12В, разряд прекращается.

Времена и напряжение останова можно в программе изменять.

Схема:

Спойлер



Программа:
Спойлер

float Utek = 0.00;
float KoefU = 1313.600;

void setup() {
Serial.begin(9600); 
pinMode(13, OUTPUT); //светодиод на плате, для наглядности
   pinMode(4, OUTPUT); //ключ разряда
}

void loop() {
  delay(5000);
   for (int i = 0; i <20; i ++)  Utek+=analogRead(A3); // измеряем напряжение на входе А3 20 раз подряд и прибавляем друг к другу
Serial.println("NRC" );
Serial.println(Utek/KoefU);

  label1:
  digitalWrite(13, HIGH); 
  digitalWrite(4, HIGH);
  delay(21000); // пауза 21 сек.
  Utek=0;
  for (int i = 0; i <20; i ++)  Utek+=analogRead(A3); // измеряем напряжение на входе А3 20 раз подряд и прибавляем друг к другу
Serial.println("nagruzka" );
Serial.println(Utek/KoefU);

  digitalWrite(13, LOW);   
  digitalWrite(4, LOW);
  delay(7000);                       // пауза 7 сек.
 
  Utek=0;
  for (int i = 0; i <20; i ++)  Utek+=analogRead(A3); // измеряем напряжение на входе А3 20 раз подряд и прибавляем друг к другу
Serial.println("pause" );
Serial.println(Utek/KoefU);
if (Utek/KoefU < 12.00) // если измеренное напряжение меньше 12.00 В, прекращаем разряд.
{
  Serial.println("STOP" );
goto label2;
}
goto label1;
label2:
delay(100000);     
goto label2;
}

Внешний вид:
Спойлер



Яков93

Цитата: Dkin от 06 Май 2018 в 19:54Отдельное устройство для разряда АКБ
А можно вешать не на 4-й вывод, а на любой где есть выход PWM, например 3-й. Тогда можно регулировать разрядную мощность без физической смены лампы нагрузки.
Просто пишете например analogWrite(3, 128) и получаете половинную нагрузку.
Чтобы каждый раз не перепсиывать программу можно приделать на любой аналоговый вход переменный резистор и менять ширину импульса в зависимости от сопротивления этого резистора.
Будет что-то такое:
int res=analogRead(A0);
analogWrite(3, res/4);