avatar_Паяка

ЗУ Бережок: техподдержка

Автор Паяка, 21 Март 2019 в 20:58

« назад - далее »

0 Пользователи и 2 гостей просматривают эту тему.

Паяка

Электронная почта для связи:
Центральный федеральный округ, страны Европы
Приволжский ФО
Южный, Северо-Кавказский ФО
Северо-Западный ФО
Сибирский, Дальневосточный ФО
Челябинская область, Уральский ФО, страны Азии
Казахстан
Украина
faradeo.ups@gmail.com

Бережок-V, V1 - описание, как приобрести
Бережок-V, краткая инструкция по применению
Бережок-V1, краткая инструкция по применению

Бережок-V, инструкция по самостоятельной сборке
Бережок-V, особенности Вымпелов 30, 32 нового образца
Бережок-V, сборка на Вымпеле 325 нового образца
Бережок-V1, инструкция по самостоятельной сборке
Схемы плат Бережок V и V1
10 мифов о кальциевых аккумуляторах


Ответы на часто задаваемые вопросы.
На какой базе собирается Бережок-V1 - Вымпел 57 или 37?
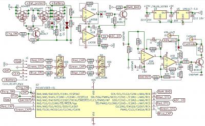
База в виде силовой платы, на которой ООО "НПП "Орион СПБ" собирает Вымпелы 30, 32, 37, 57 и другие, называется Pennant 30, и представляет собой универсальную силовую плату на выходное напряжение до 19В и ток до 20А, в качественном прочном корпусе, с хорошими тугими крокодилами и проводами 1 мм2 честной отечественной меди. Диапазоны выходных напряжений могут быть настроены по-разному при сборке или переделке ЗУ. Вымпелы 30 и 32 имеют стрелочный амперметр, 37 и 57 цифровой дисплей. При сборке ЗУ Бережок V и V1 штатная плата управления Вымпела выпаивается и заменяется платой контроллера Бережок. Силовая плата и дисплей настраиваются на напряжения до 18-19 вольт. Таким образом, получаются функции Вымпела-57 - плавная регулировка и индикация напряжения и тока: два регулятора, вольтметр, амперметр.

Лишней шелкографии с краю передней панели у Бережков V1 нет. Вентиляторы 60 мм. Регуляторы напряжения и тока находятся на плате управления V1 как у Вымпела 57, потому при переделке Вымпела 37 у готового V1 не один регулятор и переключатель, а два регулятора, точно так же, как при переделке 57.

Все Вымпелы приобретаются новыми, у официальных дилеров ООО "НПП "Орион СПБ". Производится контроль качества и при необходимости устранение заводских недоработок.
ЗУ издаёт звуки, мигает дисплей.
Не следует устанавливать напряжение ниже 7 вольт, так как при этом преобразователь может работать неустойчиво, что создаёт избыточную нагрузку на силовые компоненты.
ЗУ не заряжает, индикатор не светит.
Установлено слишком низкое напряжение завершения заряда, либо ЗУ находится в режиме бездействия, выход из которого осуществляется кнопкой у V1 или переключателем у V.
На дисплее надпись "ЗАРЯД ОКОНЧЕН" и разный процент заряда.
Дисплей Вымпела-57 рассчитан на стандартный CC/CV заряд постоянным током, для которого отображает ориентировочную информацию о проценте заряженности на основании текущих значений напряжения и тока в сравнении с уставками. Бережок в автоматическом режиме заряжает реверсивным (асимметричным) модулированным током с паузами, управляемым микроконтроллером в реальном времени. Потому на индикацию процента и завершения заряда в автоматическом режиме обращать внимание не следует.
Индикация ёмкости не соответствует действительности.
Разновидностей современных свинцовых аккумуляторов очень много, с автоматической оценкой ёмкости и пускового тока не справляются даже специализированные приборы - тестеры АКБ, если в них не заложен тип АКБ с точностью до модели, т.е. с учётом количества и плотности упаковки пластин в банке. Потому индикацию ёмкости следует считать приблизительной, ориентировочной. При работе ЗУ руководствуется не этой индикацией, а динамикой электрических параметров АКБ во времени.
Можно ли прислать свой Вымпел 30, 32, 325, 37, 57 на доработку до Бережка V или V1?
Да, можно Андрею Миненкову в Самару - minenkov63@mail.ru или Антону Ремизову в Краснодар - anton-baton@list.ru
Можно ли самостоятельно переделать Вымпел 37 в Бережок V1?
Можно, но потребуется программатор PICKIT 2 или 3, в отличие от Вымпела 57, которому достаточно просто заменить плату управления.
Каково назначение подстроечных резисторов на силовой плате Вымпела?
Как перепрошить дисплей 37 в 57?

Путеводитель по старым версиям
GT TF1 60V 20Ah Chilwee DZF

Паяка

#1


Схема установки комплекта для обновления Бережка-Авто до Бережка-7



Сборка ЗУ на базе БП JC Power JC-120-12, JC-180-12
Сдвигаем крышку корпуса назад. Поддев ушко плоской отвёрткой, снимаем и убираем крышку клеммной колодки. Она не понадобится в ЗУ, зато пригодится в качестве скребка для удаления компаунда вокруг шляпок винтов снаружи корпуса после их отворачивания. Компаунд мягкий, удаляется очень легко. Ослабляем клеммные винты, они закручены туго. Отворачиваем 2 длинных винта прижимов силовых ключей, затем 4 винта крепления радиаторных пластин, затем 4 винта крепления платы к стойкам корпуса. Теперь можно вынимать плату.

Отверстия под кабельные вводы PG7 лучше всего сверлить ступенчатым (конусным) сверлом. Оно специально предназначено для листового металла. Само сверло массивное и заметно не греется, но стружка обжигающе горяча, имейте в виду. Радиаторные пластины попадаются разной длины. Иногда пластина мешает поставить одну из гаек кабельного ввода. Тогда можно поменять пластины местами, или подточить напильником край пластины, или саму гайку, если это не нарушит её прочности. Удаляем заусенцы после сверления и контролируем отсутствие стружки в корпусе.







Схемы электрические принципиальные



Схема подключения кнопки трёхпрограммной версии

Обратите внимание: есть несколько вариантов платы разрядного субмодуля. Расположение выводов на них различается. Ориентируйтесь по надписям: GND - на минус АКБ, PWR - на отверстие в радиаторном полигоне слева (выход защиты от переполюсовки), CTL - на пятый сверху контакт сервисного разъёма. Кнопка включается между первым сверху контактом этого разъёма и минусом АКБ (он же GND субмодуля).

Кнопка будет работать только с трёхпрограммной версией платы управления! Прежние версии на неё просто не реагируют. За бесплатным обновлением обращайтесь ко мне в ЛС.
GT TF1 60V 20Ah Chilwee DZF

krufel

Паяка, по доработке вымпела 55 пока нет никаких действий?
KUGOO G-BUSTER 2*1.2kWt
Имеем - Вымпелы 32, 95 и 57* 12 штук, Exide12/7, Ecovolt 12/1000  Уехали - Вымпел55, Кулон912*2, БЛ1204, ЗУС7, Бош С7.

Паяка

[user]krufel[/user], помню про Вымпел-55, на днях займусь, (постараюсь сегодня-завтра). Только вчера нашлось время на решение по ЗИЛ, которого тоже давно просили.

Не серчайте за задержку. Работы очень много.
GT TF1 60V 20Ah Chilwee DZF

Паяка

Цитата: Кобольд от 25 Март 2019 в 14:58подскажите, а теоретически, есть ли смысл рассеивать на субмодуле бОльшие мощности?

Вот, например, захочу я переделать какой-нибудь БП в "Бережок", и просто поставлю этот субмодуль на отдельный хороший радиатор под вентилятор с возможностью рассеивать не 6Вт, а, например, 20.
Реверсивным режимам Бережков текущего поколения хватает маломощного субмодуля. Управление более мощной разрядной нагрузкой, в т.ч. для автоматических адаптивных и нормативных КТЦ, будет в новой платформе Бережок-32, на STM32 c экраном и энкодером. За предстоящие месяцы разработки думаю испытать ещё несколько перспективных режимов. В случае успеха, они войдут в новую разработку. А в текущей уже занята вся память программ, причём не впустую.  :-)
GT TF1 60V 20Ah Chilwee DZF

Кобольд

Цитата: Паяка от 25 Март 2019 в 15:10За предстоящие месяцы разработки думаю испытать ещё несколько перспективных режимов. В случае успеха, они войдут в новую разработку. А в текущей уже занята вся память программ, причём не впустую.  :-)

Ну, это повод сделать "Бережок-7М" на STM32, куда включить эти режимы. И сбить бабла с восторженных покупателей за обновление, если режимы окажутся хорошими и полезными :-) Заодно впендюрить кипячение для наливных батарей и кнопку снятия напряжения с клемм.

Паяка

[user]Кобольд[/user], только сначала сделаю Бережок-14 на существующей и проверенной платформе. Компоненты в пути. 14 ампер пригодятся уже легковым стартерным АКБ.

На испытание режимов и разработку новой платформы нужно время. Приложу все усилия, чтобы качество и польза нового ЗУ значительно перевешивали его стоимость, и восторги имели под собой почву. :-)

Режимы БП, кипячения, отключения, работы от одной банки, восстановления с нуля в новой платформе будут.
GT TF1 60V 20Ah Chilwee DZF

Паяка

Цитата: dvlad666 от 25 Март 2019 в 15:37Спрашиваю, чтобы продумать теплоотвод - нужно уметь долго рассеивать 5Вт, так?

Ваш кастомный модуль уже снабжён теплоотводящей пластиной. Корпусу нужно предусмотреть естественную вентиляцию.
GT TF1 60V 20Ah Chilwee DZF

dvlad666

Цитата: Паяка от 25 Март 2019 в 16:09Ваш кастомный модуль
Ой щас чё будет!!! Думал не будоражить рынок раньше времени (до получения и обзора), но Вы решили-таки взорвать этот танцпол  B-)
По теплу понял, спасибо Вам за ваши труды!

Кобольд

Итак, перепаял я "Бережок", теперь у меня есть "Бережок-7". Чтобы снять плату управления, пришлось разбирать весь "Бережок", вытаскивать шнур питания, откручивать и вытаскивать радиаторы, снимать плату силового блока (та ещё раскоряка, т.к. провод на плюсовую клемму с точки зрения монтажа/демонтажа платы управления идёт очень неудобно).

Но, в общем, я его победил, спаял и собрал. Разрядный субмодуль на морду прикрутил, включил - всё работает. Подключил немного разряженный АКБ 9Ач AGM, и появились кое-какие опасения:

1. Морда не нагревается. Совсем. Такое впечатление, что разрядный субмодуль не работает. Возможно, что-то не так спаял. Завтра открою морду и померяю напряжения на транзисторе.

2. Верхний светодиод не горит (АКБ меньше 7Ач). Либо это новый алгоритм определения ёмкости АКБ, который посчитал мою АКБ совсем плохой, либо что-то не то. "Бережок-Авто" на этой АКБ показывал через пару секунд красный (7Ач), через несколько минут - жёлтый (12Ач).

Паяка

Цитата: Кобольд от 25 Март 2019 в 23:18(та ещё раскоряка, т.к. провод на плюсовую клемму с точки зрения монтажа/демонтажа платы управления идёт очень неудобно
В следующей версии платы управления это будет улучшено. Базовая линейка ЗУ с двумя RGB-светодиодами закрываться не будет, даже когда появятся приборы с экранами.

Разрядный субмодуль работает не постоянно, соответственно морда греется не всегда.

Алгоритм определения ёмкости новый, более адекватный.
GT TF1 60V 20Ah Chilwee DZF

Кобольд

Верю, ваша репутация добросовестного человека этому способствует.

После передёргивания клемм (пытался мультиметром измерить ток, но не получилось) через некоторое время заметил, что верхний диод загорелся жёлтым (12Ач). Морда по прежнему без каких-либо следов тепла (всё-таки завтра на всякий случай прозвоню подключение субмодуля). Однако, что я заметил - паузы в заряде стали намного короче. Ну очень намного, во много раз.

Продолжаю наблюдение.

Паяка

[user]Кобольд[/user], у новых плат будут более точные ОУ, шунты меньшего сопротивления и два 40-вольтовых ключа вместо трёх 30-вольтовых. Соответственно, всё это будет (ещё) меньше греться и сможет управлять бо́льшими токами. Возможно, внесу некоторые изменения в схемотехнику для повышения удобства подключения к разным преобразователям, (смещённый усилитель вместо усилителя ошибки и TL431 вместо инвертора с ОК в задатчике тока). В остальном обновлённая платформа останется той же. Плата получит название Бережок-14, хотя одноимённое ЗУ уже скоро испытаю на существующей плате Бережок-Авто.

Что касается платформы с экраном, всё больше склоняюсь к использованию более мощной силовой части в более просторном корпусе с вентилятором, от тех же JC Power. Максимальный ток заряда 12В АКБ будет равен разрядности процессора, и получится Бережок-32. Для 24В АКБ ток будет, разумеется, вдвое меньше.

Ко всему прочему, на плате есть прекрасное место для субмодуля дежурного питания, как раз после сетевого выпрямителя, где он и должен быть.
GT TF1 60V 20Ah Chilwee DZF

Кобольд

#13
По результатам заряда "Бережком-7".

В процессе заряда ночью с мощным чпоком слетел колпачок самой заряженной банки и разбудил меня. Банка была самая слабая, проседала раньше всех и я её специально отдельно заряжал несколько дней назад при помощи CC/CV. После заряда характеристики батареи остались теми же, что и до заряда, не лучше и не хуже.

Подключил к клеммам "Бережка-7" мультиметр и долго медитировал на показания. Периоды заряда стали намного длиннее (минуты), причём если раньше напряжение в этих периодах могло только расти, то теперь напряжение может гулять вверх-вниз в небольших пределах (это то самое изменение тока в реальном времени). Паузы стали намного короче, на моей батарее 9Aч AGM паузы буквально единицы секунд. Разрядный субмодуль никак не выделяется теплом на морде "Бережка", видимо, просто не включается в этих режимах.

По поводу скорости заряда сказать ничего пока не могу, т.к. вчера поставил на ночь заряжаться батарею (предварительно слил из неё 1,5Ач током 0,5А) и лёг спать. Утром всё уже было заряжено.

P.S. Слил утром из батареи 0,57Ач, после чего поставил под "Бережок". Фаза основного заряда завершилось довольно быстро, где-то через полчаса. Началась фаза "дозаряда". В ней тоже периоды подачи тока в батарею идут намного чаще, чем в "Бережке-Авто" (раз в секунду и чаще). Разрядный субмодуль признаков присутствия всё также не показывает. Надо бы у кого-то из друзей выклянчить большую стартерную батарею на тест.

atim5

[user]Паяка[/user], А для чего в Б32 режим кипячение? Если после Бережка ничего перемешивать не надо? По вашим утверждениям.

Кобольд

Цитата: atim5 от 26 Март 2019 в 09:30smiley Паяка, А для чего в Б32 режим кипячение? Если после Бережка ничего перемешивать не надо? По вашим утверждениям.
Некоторые людишки (я, например), очень просят такой режим для наливных батарей. Потому что утверждения это хорошо, но пузырьки надёжней.
Но, конечно, на месте Паяки я бы провёл тест на расслоение на какой-нибудь большой батарее, приспособив её под отбор электролита из нескольких мест в банках. Хотя понимаю, как это сложно.

atim5

Цитата: Кобольд от 26 Март 2019 в 10:14Хотя понимаю, как это сложно.
Что сложного сначала аккуратно сверху забрал электролит, отлил в отлил сосуд. Затем с помощью тонкой трубочки откачал до середины в другой сосуд и затем до самого дна в третий. Замерил плотность и вылил обратно в акб. Делов на 10 мин.

Кобольд

Цитата: atim5 от 26 Март 2019 в 11:05Что сложного сначала аккуратно сверху забрал электролит, отлил в отлил сосуд. Затем с помощью тонкой трубочки откачал до середины в другой сосуд и затем до самого дна в третий. Замерил плотность и вылил обратно в акб. Делов на 10 мин.
И так в каждой банке. И несколько раз, чтобы исключить случайности. И АКБ такую достать, чтобы трубочка пролезла между пластин.