Полезная информация


avatar_lesal

Двухколесная флудилка (людям с тонкой психикой - вход запрещен)

Автор lesal, 29 Нояб. 2013 в 16:40

« назад - далее »

0 Пользователи и 2 гостей просматривают эту тему.

1967ivan45

Давайте уже перемещаться с этой темой куда-нибудь в более подходящее место. Реакция... или ПДД. Или во флудилку, наконец.
А это тема Видео.
С уважением, Иван  :pardon:

Кулибин

Цитата: 1967ivan45 от 06 Июль 2016 в 18:42
Давайте уже перемещаться с этой темой куда-нибудь в более подходящее место. Реакция... или ПДД. Или во флудилку, наконец.
А это тема Видео.
С уважением, Иван  :pardon:
Точно!! В реакция людей на самокате.

Царапочка

Сегодня первый раз испугалась. Самокат не зётормозил а я на скорости летела,  боясь опоздать..  забыла что рекуперация не будет работать. В итоге затормозила руками об поворачивающуюся машину. Дурочка я  :neg: :~-(  сзади, кстати,  ехал собрат на белом.
я лечу, а волосы назад! instagram: @scrathy, SupX - "Чёрный Котъ", KS-16S - "Сатаноколесо", Xiaomi x1, inmotion v8 - "восставший из ада"

B@ndit

[user]1967ivan45[/user], [user]18f46k20[/user]
ну так то да, все верно, но с другой стороны мы ведь тут обсуждаем то, что видим на этих видео, просто видео новых нет, заждались. Это как в кинозале во время антракта - трепимся)))
тсссс!!!
все все , молчу!!!  :-D
E-twow s2 Buster,  jack HOT,  Dualtron Thunder

nicomunet123

[user]Царапочка[/user], поаккуратнее с рекупирацией! Я так раза два чуть не грохнулся!
И если реген отключается на горке - понизьте напряжение зарядника.
E-TWOW Eco -> Kugoo -> Ninebot ES1 -> Ninebot ES-Trash

Кулибин

Цитата: Царапочка от 06 Июль 2016 в 18:55
Сегодня первый раз испугалась. Самокат не зётормозил а я на скорости летела,  боясь опоздать..  забыла что рекуперация не будет работать. В итоге затормозила руками об поворачивающуюся машину. Дурочка я  :neg: :~-(  сзади, кстати,  ехал собрат на белом.
А у вас на самокате вроде и механика есть?? Без механики очень опасно, рекупер это так добавочное.

nicomunet123

[user]18f46k20[/user], механики (будь то диски или вибрейки) там нет. Там есть только колодка (как на Oxelo town 7 и пр.). И она тормозит так же погано, как и реген.
E-TWOW Eco -> Kugoo -> Ninebot ES1 -> Ninebot ES-Trash

Кулибин

Жесть, опасный самокат. Надо там модернизацию сделать.

Царапочка

Цитата: 18f46k20 от 07 Июль 2016 в 19:00
Жесть, опасный самокат. Надо там модернизацию сделать.
я до покупки уже спрашивала о возможности поставить дисковый тормоз - молчат-с
я лечу, а волосы назад! instagram: @scrathy, SupX - "Чёрный Котъ", KS-16S - "Сатаноколесо", Xiaomi x1, inmotion v8 - "восставший из ада"

Кулибин

Цитата: Царапочка от 11 Июль 2016 в 11:20
Цитата: 18f46k20 от 07 Июль 2016 в 19:00
Жесть, опасный самокат. Надо там модернизацию сделать.
я до покупки уже спрашивала о возможности поставить дисковый тормоз - молчат-с
Надо видеть сам самокат, я думаю если сильно упереться то можно что то придумать.

gde700

Нет, дисковый там не поставишь. Только нарабатывать навыки безопасной езды, и учиться использовать задний тормоз. Максимум - можно попытаться вибрейк приколхозить и заменить заднее колесо на пневму с алюминиевым диском, но сделать красиво трудно...
Li-Ion microvast 55,5V 22Ah
DUAL-E-TWOW S2 15s1p 2x6fet nuclear! :)
Begode Tesla V2 литровая.

GrеуB

#1289
Копроэкономика, твою мать! Оказывается теперь, покупая электросамокат, надо интересоваться не "как прёт и насколько сэкономили на батарее", а самое главное: есть ли там вообще тормоза.
Тормоза, Карл, позволяющие чертить резиной по асфальту.
Ужас, а не "лёгкий и стремительный самокат". Облегчён (и удешевлён!) до отсутствия тормозов  :laugh:  :fool:  :wow:
Я бы заряжал батарейку, ставил на такой самокат хитрая китайса и запускал с горнолыжного трамплина.  :neg:


Поставить с отдельной кнопки реле, накоротко замыкающее все три фазных провода. Нафиг эту рекуперацию - не во Фриско живём  :laugh: Практического применения ей нет.
Слоган Мегафона надо бы проверить на экстремизм.

nicomunet123

[user]GrеуB[/user], это не облегчили электросамокат, а на Oxelo навесили  электооборудование. (На S2 это не заметно, на первом поколении это было просто очевидно).
А тормоз там есть, это такая-то колодка (из алюминия?), которая давит на резиново-полиуретановое колесо. Тормозит оно отвратно.
А реген тормозит хорошо, но если давить на него плавно. Если же надавить резко - он сопливо будет тормозить (е----- контроллер так делает).
Так что единственный адекватный тормоз - спрыгнуть с самоката. Едет он не быстро (25 км/ч из коробки, как и Oxelo (если постараться). Тогда тормозной путь - 1-2 метра, не больше.
ЦитироватьПоставить с отдельной кнопки реле, накоротко замыкающее все три фазных провода. Нафиг эту рекуперацию - не во Фриско живём  :laugh: Практического применения ей нет.
Я из-за этого пытаюсь сделать свой контроллер на atmega328. Но пока даже печатной платы (layoutа) и софта нет.
(И да, там не будет ограничения по току, нажал и сгорел  B-). Никаких электричек, только непосредственное управление мотором)

P.S. Толка от рекупирации нет. Если тормозить колодкой - пробег не уменьшится. (Ну у меня так)
E-TWOW Eco -> Kugoo -> Ninebot ES1 -> Ninebot ES-Trash

Владислав83

Я считаю для e twow s2 хватает регена и ножного тормоза. Объясню почему: скорости на нем такие же как и на обычном самокате (напомню на том же oxelo только ножной без регена), знаю это по собственному опыту, катался все лето с самокатчиками, спрашивал их мнения говорят норм, а по скоростям некоторые лоси всю дорогу были быстрей меня

E-booster

E-TWOW S2 BOOSTER NEW;E-TWOW BOOSTER PRO; E-TWOW BOOSTER PLUS;( KUGOO S-1 10.4-продан; JACK HOT 10/4-продан)

poraboloid

Если еще и сдвинуть микроволновку к концу деки, то можно испоьзовать её вместо сиденья.  :-D
Yedoo Ox, МК DD350W, 9А\ч LiFePo4  Yedoo City, МК QQ85,11A\ч LiIon
Yedoo Mezec new, MXUS 350, 9А\ч LiFePo4 Самовар на тесте.
EVO 2xDD500W в ремонте.Оxelo Dirt в доделке

gde700

Цитата: Царапочка от 11 Июль 2016 в 11:20
я до покупки уже спрашивала о возможности поставить дисковый тормоз - молчат-с
Цитата: gde700 от 12 Июль 2016 в 00:16
Нет, дисковый там не поставишь. Только нарабатывать навыки безопасной езды, и учиться использовать задний тормоз. Максимум - можно попытаться вибрейк приколхозить и заменить заднее колесо на пневму с алюминиевым диском, но сделать красиво трудно...
Был неправ. Оказывается дисковый поставить можно:
Полностью здесь: https://electrotransport.ru/index.php?msg=855476
Li-Ion microvast 55,5V 22Ah
DUAL-E-TWOW S2 15s1p 2x6fet nuclear! :)
Begode Tesla V2 литровая.

nicomunet123

#1295
[user]gde700[/user], хотелось бы какой-нибудь механический тормоз спереди...
А сзади дисковый не особо-то и нужен. Я даже умудрялся заблокировать колесо ногой (ножным тормозом).

Ну или релейный аварийный электротормоз.

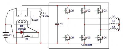
R1 - резистор из нихромового или стального провода. Монтируется на улице, как в электричке

При нажатии на кнопку рэле отключает плюс питания контроллера от плюса акб, подключает плюс питания контроллера на массу через тормозное сопротивление. Так как в транзисторах есть диоды, то у нас есть трехфазный диодный мост, который выпрямляет переменный ток, который генерирует колесо. А этот ток греет (переводит кинетическую энергию в тепло) резистор и транзисторы в контроллере.

Резистор ОБЯЗАТЕЛЕН, иначе можно спалить транзисторы (потечет космический ток через диоды в них и все, приехали) или рэле.
Сопротивление резистора не менее 1 ома (ток около 30А получится при 30В, а по-факту ток будет меньше).

Плюс этой системы в том, что спалить случайно ключи (нажать аварийный тормоз и газ) не получится (в отличии от простого замыкания фаз). Ну и еще приоритет торможению дается.

Минус этой системы: После торможения скорее всего придется снова заводить самокат. Так же скорее всего может быстро высохнуть электролит (если часто пользоваться.). И рэле может прикипеть. Но это СТОП-КРАН. Регулярно пользоваться НЕЛЬЗЯ.
E-TWOW Eco -> Kugoo -> Ninebot ES1 -> Ninebot ES-Trash