Полезная информация


avatar_UDAV

Десульфатация АКБ, теория и практика.

Автор UDAV, 19 Дек. 2013 в 09:48

« назад - далее »

0 Пользователи и 3 гостей просматривают эту тему.

Alex_Soroka

Цитата: ivinn от 18 Март 2015 в 01:57
А.В. Вы пропустили  ещё один пункт по модернизации/доработке (раньше вносили). убрать функцию десульфатации  в данной схемы, как схематическое решение (50/100Гц) не заслуживающее внимания.
слушне зауваження!
да - я просто забыл вытереть с картинки. Я эту картинку уже раз 10 постил со своими комментами что менять - бестолку - все равно лепят каких-то монстров на логике а потом несколько страниц обсуждают почему не работает  ;-D

Цитироватькомпаратор в схеме никакой (имхо) пределы/пороги плавают
там надо на тл-ке ставить, чтобы точно было.
а вообще надо жесткое ограничение 14.4в сверху и регулируемый порог снизу - и будет простое и надежное ЗУ, вместо кипятильников.

Цитироватьвот только с пределами/границами регулировок (длительность имп. заряд/пауза; нижний порог компаратора) нужно играться. а правильно сформулировавши - знать как. не все вкуривают.
просто Митрофанушек развелось, учить географию не хотят, все на извозчиков кивают  ;-D
не хотят вкуривать - пусть по умолчанию ставят какой-то режим, это можно в инструкции прописать.

Цитироватьпо этому хочу/надо как то их  величины/параметры  "довести" до  какой то усреднённой универсальности. хотя бы для автоакб  на 50-70Ач.  запаял на постоянку, застолбил и забыл.
А.В. поможете в этом?
у меня есть готовое устройство - Версия4мини или "Нано-ЗУ"  :-D ;-D (а чё? всем можно а мне низзя в названии "нано" применить?)
там "умная часть" от Версии4 + МОС304х c выходом на мощный BTA16.
идея была продавать "мозги" ко всяким тупым ЗУ...
схему я выше приводил вроде (от руки).

Дает возможность строить ЗУ хоть на тележке - хоть на 20кВт..

...но я пока не вижу рынка - МикроЗУ вообще никто не покупает, я их перестал делать - всем лень ковыряться, а тут придется силовыми проводами возиться... не знаю..

Дмитрий Шерстнев

Цитировать- все равно лепят каких-то монстров на логике а потом несколько страниц обсуждают почему не работает  ;-D
Работает!!! я могу сказать точно так же о вашей схеме, что не будет она работать, потому что собирать будут такие же люди.
Что на логике, что на рассыпухе схемы рабочие это факт. Но почему на логике вас так сильно отталкивает и вызывает смех? Задело?
И какой же это монстр  :laugh: я вас умоляю. Я дверные звонки делал с архитектурой в раз 20-ть больше что этот "монстр"!
Тема называется "Десульфатация АКБ, теория и практика." Вот и я поделился своей практикой, и клеветы с вашей стороны я не потерплю!  :ку:

Alex_Soroka

Цитата: Дмитрий Шерстнев от 19 Март 2015 в 11:36
Цитировать- все равно лепят каких-то монстров на логике а потом несколько страниц обсуждают почему не работает  ;-D
Работает!!! я могу сказать точно так же о вашей схеме, что не будет она работать, потому что собирать будут такие же люди.
Что на логике, что на рассыпухе схемы рабочие это факт. Но почему на логике вас так сильно отталкивает и вызывает смех?
не задело.
по моему опыту - чем меньше деталей в схеме , и чем проще детали - тем проще повторить и сделать меньше ошибок.

Дмитрий Шерстнев

#201
[user]Alex_Soroka[/user],  в чем то я в этом плане согласен, но это для меня, для вас просто... Но человеку, который тяжело дружит с законами электротехники и радиоэлектроники тяжело понять как работает простой транзистор в том или ином режиме. Посему собрать на рассыпухе становится большим испытанием. Логика схожа с лего, чаще всего начинающий осваивает элементарную логику быстрее, чем осознает работу полупроводника...конечно каждый случай частный.
Но как минимум нужно уважать друг друга, а не фикать на каждого....

ShamaN4ik79

[user]Дмитрий Шерстнев[/user], совершенно верно - тут не только академики и гуру собрались, а также страждующие, жаждующие, сочувствующие.
Minimotors Dualtron II Limited 2017 (gen1, синий курок)
Minimotors Speedway 2017 (EcoDrift Starway) mini 4
Minimotors Speedway 2020 mini 4 Pro

Alex_Soroka

Цитата: Дмитрий Шерстнев от 19 Март 2015 в 15:58
[user]Alex_Soroka[/user],  в чем то я в этом плане согласен, но это для меня, для вас просто...
ну для меня "просто" это написать за час программу залить ее в процессор и получить схему вида "процессор управляет 2-3 полевиками и на ЖКи выдает что происходит"  B-)
Минимум деталей - максимум гибкости и кайфа. Будете спорить ? :)

ЦитироватьНо как минимум нужно уважать друг друга, а не фикать на каждого....
кто вам сказал что я вас не уважаю?
не надо думать про меня хуже чем я есть на самом деле  :hello:

...но "извращенцами" считаю всех кто делает сложно там, где можно сделать просто и еще проще.
Гениальные вещи должны быть простыми и лаконичными.

Дмитрий Шерстнев

[user]8244[/user], могу устроить тестинг при разных температурах, если нужно, проверить, уходят ли пороги и на сколько :-)
В общем ваяем из того что имеемс :work:

Олег.

Цитата: 8244 от 19 Март 2015 в 18:46
Цитата: Дмитрий Шерстнев от 19 Март 2015 в 15:58И какой же это монстр  ... я вас умоляю. 


Я бы на компараторах делал. Не париться, что от напряжения-температуры пороги поплывут. А в качестве З.Г. использовать по одному элементу 1564ТЛ3 (2И-НЕ). Оставшиеся 2 элемента собрать в триггер.

У меня аналогичная "мигалка" - один корпус ТЛ3, другой lm393. Пороги выставляются резистивным делителем (набор "джамперов" на разные напряжения). Времена On/Off тоже регулируются сменными джамперами с резисторами. Кондово до оскомины, но вполне юзабельно.


Как выглядит схема?

ivinn

#206
[user]8244[/user], мне тоже итересен такой вариант (схема).
[user]8244[/user], [user]Олег.[/user], есть в наброске упрощенный  вариант на двух 393 + логика. будет время проверю

Олег.

#207
Цитата: ivinn от 20 Март 2015 в 23:36
есть в наброске упрощенный  вариант на двух 393 + логика. будет время проверю

Собрал в макете блок, для десульфатации малыми импульсами ( 5мс, 50-25Гц., синхронизация по сетевым импульсам напряжения) Работает, но есть проблема. На триггере Шмидта (К561ЛА7, ЛЕ5) не получается настроить пороги включение-отключение,из-за высокой пульсации  напряжения на клеммах аккумулятора. Какая-нибудь есть надежная схема, для работы с логикой? Было бы хорошо, если бы пороги настраивались по отдельности.

ivinn

#208
Цитата: Олег. от 21 Март 2015 в 12:57
.... На триггере Шмидта (К561ЛА7, ЛЕ5) не получается настроить пороги включение-отключение,из-за высокой пульсации  напряжения на клеммах аккумулятора. Какая-нибудь есть надежная схема, для работы с логикой? Было бы хорошо, если бы пороги настраивались по отдельности.
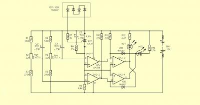
[user]Олег.[/user], понравилась работа вот этой схемы. Подогнал "пороги" под свои требования. Отрубает и включает четко.
Спойлер

для регулировки низа хочу попробовать вот эту такую схему (урезал оригинал).  в место HL2  - оптопара и надо расширить регулировку границы нижнего порога.так этак до 12,7 - 13,5В (подобрать/просчитать делитель R4-R5-R6), да и термокомпинсацию можно упростить.
Спойлер

В задумках есть свой вариант, но пока не проверю .....

Олег.

А на RS- триггере, схемы бывают?

Byt

Цитата: Олег. от 21 Март 2015 в 13:45
А на RS- триггере, схемы бывают?
Естественно. Вот у Дмитрия Шерстнева в схеме (Ответ #184) элементы D5 и D6 образуют RS-триггер.

Олег.

Цитата: Byt от 21 Март 2015 в 14:44
Цитата: Олег. от 21 Март 2015 в 13:45
А на RS- триггере, схемы бывают?
Естественно. Вот у Дмитрия Шерстнева в схеме (Ответ #184) элементы D5 и D6 образуют RS-триггер.

На RS-триггере, у него сделана блокировка мультивибратора. Я имел ввиду схему контроля порогов, вместо триггера Шмидта, чтобы нижний и верхний пороги настраивались отдельно, для работы на логике.

ivinn

#212
[user]Олег.[/user],  я так думаю, что надо два компаратора (отдельно верх, отдельно низ) и на выходе "скрещивать".
попробуй с этого, что то реализовать
Спойлер

Дмитрий Шерстнев,  можете "отобразить" это (схему двух компараторов, контроля порогов, вместо триггера Шмидта, чтобы нижний и верхний пороги настраивались отдельно) на логике?

Олег.


[user]ivinn[/user],     Есть патент на зарядку и десульфатацию

http://www.ntpo.com/izobreteniya-rossiyskoy-federacii/elektroenergetika/himicheskie-istochniki-toka/17409-sposob-zaryada-svincovogo-akkumulyatora.html

По такому одновибратору делал отсечку полуволн на клеммах аккумулятора с трансформаторного ЗУ ( Зарядно-пусковое устройство ИМПУЛЬС ЗП-02)

На D1.1 сделал генератор импульсов на 50Гц, синхронизированный по частоте импульсов напряжения сети, через трансформатор 220/13В, для синхронизации импульса в сети с импульсом выхода напряжения  с ЗУ на аккумулятор.   После одновибратора на D1.2  D1.3 , подстройкой С1 и R1, получил импульс длительностью около 5мс и паузу около 35мс ( получилась  частота 25 Гц, отсеклись "лишние"импульсы напряжения с ЗУ на аккумулятор). 




Теперь надо разобраться с порогами на триггере Шмидта  и потом  пристроить к этой схеме,чтобы работали уже в паре,  по алгоритму как у Дмитрия, до первого касания зарядка через мультивибратор, потом добивка  и десульфатация через одновибратор, малыми импульсами.

https://electrotransport.ru/index.php?msg=554213

Сейчас принесли с магазина  новый аккумулятор Тюмень,(гибрид), на пластинах есть вкрапления сульфатов, буду проверять как снимаются сульфаты малыми импульсами.


ShamaN4ik79

[user]Олег.[/user], Проверен данный патент (мною), - что-то не особо работает (на труппах конкретных я правда проверял. Мне не понятно ваше определение "малые импульсы". Что вы имеете ввиду?
Minimotors Dualtron II Limited 2017 (gen1, синий курок)
Minimotors Speedway 2017 (EcoDrift Starway) mini 4
Minimotors Speedway 2020 mini 4 Pro

Олег.

Цитата: ShamaN4ik79 от 21 Март 2015 в 19:54
[user]Олег.[/user], Проверен данный патент (мною), - что-то не особо работает (на труппах конкретных я правда проверял. Мне не понятно ваше определение "малые импульсы". Что вы имеете ввиду?

Зарядный импульс до 5мс и разрядый несколько десятков мс, для раскачки молекул сульфатов. Зарядный ток максимальный ( у меня ЗУ на  10А., в патенте нужен больше...)