avatar_kol

Изготовление и наладка зарядного устройства

Автор kol, 28 Янв. 2010 в 19:36

« назад - далее »

0 Пользователи и 1 гость просматривают эту тему.

Прадед.

[user]Perepol[/user],
Цитата: Perepol от 20 Янв. 2020 в 23:00Ток в первичке практически идентичен с ток в вторичке.
Как я раньше этого не знал.Оказывается сеть у меня на радиостанции работала антенной.А если вор вторичке стоит диодный мост то в первичке протекает постоянный ток.
Я тебе говорю,всё проверено практикой.Если в первичную обмотку поставить тиристор или симистор,транс ревёт и  греется.Если они находятся во вторичной цепи,то они регулируют напряжение.Никакого нагрева трансформатора нет если конечно ты не берёшь с него мощность выше чем он может отдать.

Perepol

Цитата: Прадед. от 21 Янв. 2020 в 19:55
[user]Perepol[/user], Как я раньше этого не знал.Оказывается сеть у меня на радиостанции работала антенной.А если вор вторичке стоит диодный мост то в первичке протекает постоянный ток.
Я тебе говорю,всё проверено практикой.Если в первичную обмотку поставить тиристор или симистор,транс ревёт и  греется.Если они находятся во вторичной цепи,то они регулируют напряжение.Никакого нагрева трансформатора нет если конечно ты не берёшь с него мощность выше чем он может отдать.
А я тебе говорю что говориш глупости так как ток  "после" диодний мост и ест вийпрямлен но ток во вторичке остается переменний так что пример весма неудачен.А ток в обои обмотки имеет идентичная графика или почти идентичная ето сама суть трансформатора и его принцжип действия которие ти очевидно не знаеш. но ето не важно. Важно то что механические усилия в обмоток при пользование тиристоров в рази больше чем при синусоидальном токе. Я ето тоже проверял и то рукой.Да если тебе пофиг  что она вибрирует и транс не греется то делай что хочеш.

Добавлено 22 Янв. 2020 в 00:09

Пришол момент сделат мое первое импульсное ЗУ на основе  схеме 7500 и разние детали от компютерние БП.Ест даже и  трансформатор, ключи, високовольтовие и нисковольтние кондери.Думаю что получится весма хорошо как и все до что дотронусь.

Прадед.

Цитата: Perepol от 22 Янв. 2020 в 00:05А ток в обои обмотки имеет идентичная графика или почти идентичная ето сама суть трансформатора и его принцжип действия которие ти очевидно не знаеш
Твоё упрямство достойно упрямству барана. Знаю ли я ,не баранам судить.Я энергетик по образованию.Давал тебе ссылку но баранье упрямство не позволяет голову включить.
https://forum.cxem.net/uploads/monthly_02_2012/post-154107-0-63035800-1329528022.jpg Если трясутся поджилки добавь после диодного моста конденсатор.

Alex_Soroka

Цитата: Прадед. от 20 Янв. 2020 в 22:44
Не стоит включать симистор в первичную обмотку трансформатора.Трансформатору нужна синусоида.
O_O  :facepalm: Прадед, вы вообще радио-ликбез хотя-бы проходили?
вы не знаете знаете как работает симистор?  ;-D и в этой схеме он что делает ?
...у меня слов нет - одни междометия. И этот человек лезет что-то комментировать  :facepalm:

Perepol

Я начал делать ЗУ на основе програмируегого контролера Ардуино. Так как и очен хорошо знаю как заряжать АКБ думаю получитъся самое лучшее ЗУ в мире.

WERAS

Цитата: Perepol от 24 Янв. 2020 в 12:51Так как и очен хорошо знаю как заряжать АКБ думаю получитъся самое лучшее ЗУ в мире.
Не надо бегать быстрее паровоза! Время покажет и мы все будем удивлены.

Прадед.

Цитата: Alex_Soroka от 24 Янв. 2020 в 11:50O_O  :facepalm: Прадед, вы вообще радио-ликбез хотя-бы проходили?
Проходили.Синусоиду он в первичной обмотке уродует в пилу.Если требуется консультация пор схемам,обращайтесь.По образованию энергетик,по хобби коротковолновик с более чем 30 летним стажем.

Добавлено 24 Янв. 2020 в 21:08

Цитата: Alex_Soroka от 20 Янв. 2020 в 18:30Ну и напомню столетнюю схему: ссылка
Вот здесь у вас транс рыдать будет. Проверялось не однократно.

Паяка

Цитата: Alex_Soroka от 28 Янв. 2020 в 15:23всего-лишь моргалка
Как это понимать? Так, что она осуществляет всего лишь
Цитата: Alex_Soroka от 28 Янв. 2020 в 15:23Ключевание(методом вкл-выкл)
Цитата: Alex_Soroka от 28 Янв. 2020 в 15:23"поклацать БП полевиком на АКБ"
?
Зачем тогда в моей моргалке имеется провод, подающий сигнал на компаратор ШИМ силовой части, через оптопару, если ШИМ-контроллер на высоковольтной стороне, или без неё, если на низковольтной?
Цитата: Alex_Soroka от 28 Янв. 2020 в 15:23Используя БП от китая, совершенно никто не испытывает его величину "тау" - постоянную времени реагирования на воздействие.
Не знаю насчёт совершенно никого, но в моей моргалке имеются цепи компенсации обратной связи, учитывающие как постоянные времени, так и характер затухания переходных процессов. Потому она умеет управлять разными внешними БП и преобразователями. И "выпиливает" нужную форму тока в реальном времени.
GT TF1 60V 20Ah Chilwee DZF

Alex_Soroka

Цитата: Паяка от 28 Янв. 2020 в 17:24
Как это понимать?
так и понимать. Я не по-русски написал ?  B-)

ЦитироватьЗачем тогда в моей моргалке имеется провод, подающий сигнал на компаратор ШИМ силовой части, через оптопару, если ШИМ-контроллер на высоковольтной стороне
и что с того что есть оптопара? ;-D B-)
Это вам никак не помогает делать ИМПУЛЬСНЫЙ заряд   :hello: потому что у вас БП классика висит и его конденсаторы в выходном каскаде никуда не делись, на тысячи ампер. Вы "оптопарой" только напряжение вашего БП меняете, а далее у вас все "по классике моргания"  :hello: т.е. полевик вашей платы делает "вкл-выкл" напряжения БП.
...и изменить вы ничего не можете - вам "гири" на выходе БП не дадут ничего сделать быстро  ;-D

Паяка

[user]Alex_Soroka[/user], разве крутые фронты импульсов - единственная и главная цель? А импульсный десульфатор с индуктивным накопителем - просто более высокотехнологичный вариант тиристорной долбилки?
GT TF1 60V 20Ah Chilwee DZF

Alex_Soroka

[user]Паяка[/user], у вас нет ТЕОРИИ и ФИЛОСОФИИ того зачем вы сделали "приставку к китайскому БП"
Есть куча "моргалок" на рынке и без вас - самая продвинутая - Кулон-912  :hello:
там хоть понятно зачем Авторы его творили именно так.
А у вас ?  B-)
угодить всем кто че-то написал на форуме ?  :kidding:
ну... удачи...  :pardon:
...уже вот и 18в лупите в АКБ...  скоро вас попросят туда 100В вливать  ;-D

Без СВОЕЙ ТЕОРИИ нет смысла браться за разработку - практика без теории мертва и просто копирует обыденные вещи, какие-бы сказки "о бережливости" вы тут не писали.

...и если копируете идеи с моего сайта и моих статей - то хоть ссылайтесь  :hello:

Паяка

[user]Alex_Soroka[/user],
Спойлер
есть у автора того или иного прибора теория или нет, и насколько она адекватна, показывает практика его применения.
GT TF1 60V 20Ah Chilwee DZF

Alex_Soroka

Любителям "рукоделия из готовых элементов"  :hello:
Журнал Радио 2019 год 11 номер
Спойлер
Радио 2019 год 11 номер






Perepol

Я перешел на полевиках и интегральних схем. Ща сделал регулятор тока и напряжения на 10 ампер реальних и буду запускать в первий раз на мощном токоизточником которий ошибки не прощает последний раз лм317 так бабахнула что осколки взлетели на 3 метра.


Короче регулятор напряжения сделан на 2 лм338 а регулятор тока на качественом полевике тошиба. если не бабахнет то ставлю и вентилятор.


WERAS

Всем  доброго дня.Нужен помощь зала.

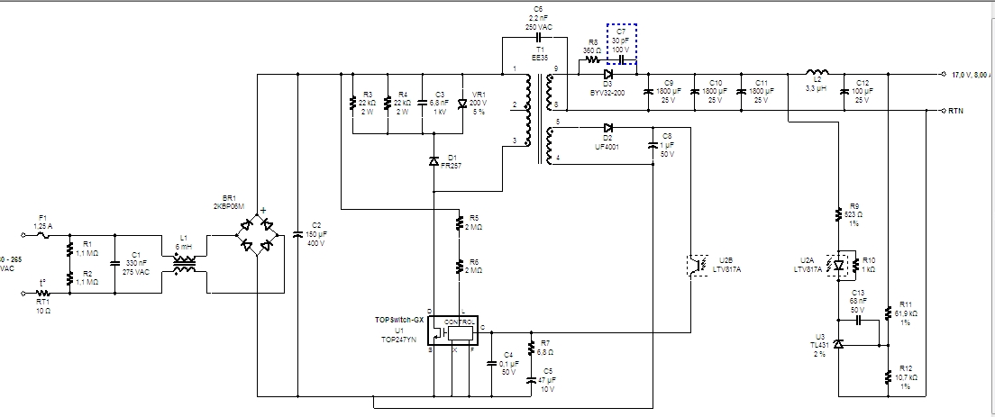
Меня интересует Кламперная часть,а именно FR257(2,5А-60Рик-500ns его в продаже нет,если заказать то через месяц 100шт. Есть FR207 (2,0A-30p-500ns) Есть FR308 (3,0A-20p-100ns) Кто разбирается подскажите FR207 потянет,хотя на пол ампера ниже чем FR257 и не ясно нужен ли резистор в ОМах после диода,хотя схеме нет и нога Х то же не через резистор,а просто на земле.

Alex_Soroka

Цитата: WERAS от 06 Окт. 2020 в 13:41
Всем  доброго дня.Нужен помощь зала.

Меня интересует Кламперная часть,а именно FR257(2,5А-60Рик-500ns его в продаже нет
HER308 поставьте вместо него.

WERAS

 Спасибо Александр! А как быть с ногой Х  с ограничением?

Alex_Soroka

Цитата: WERAS от 06 Окт. 2020 в 13:54
Спасибо Александр! А как быть с ногой Х  с ограничением?
в этой схеме никак - она у вас на земле и ничего не ограничивает.
Даташит вообще-то надо чтить и читать  :hello: