avatar_kol

Изготовление и наладка зарядного устройства

Автор kol, 28 Янв. 2010 в 19:36

« назад - далее »

0 Пользователи и 2 гостей просматривают эту тему.

WERAS

 Я бы читал,хоть сутки но Агл не знаю,а Гугл это тупой переводчик.Он не предназначен для перевода электроники.Все ровно спасибо.

Alex_Soroka

#685
Цитата: WERAS от 06 Окт. 2020 в 14:21
Я бы читал,хоть сутки но Агл не знаю
Спойлер
почти весь мир разговаривает на английском  :hello: только русские над ним смеются и считают что кроме русского учить ничего не надо. но и на русском пишут и говорят с ошибками  B-) а в итоге - изоляция и прочие "фенечки"... Нарушение Правил п.2
это так , "мысли вслух". Мне как то не в лом было самостоятельно английский изучить и тезаурус свой обеспечить, хотя я далеко не молодой человек...

смотрим сюда: https://ru.mouser.com/datasheet/2/328/top242.250-1512533.pdf
страница 12 - график что на что влияет. Х-пин токового лимита, там до -50 все окно регулировки "отсечки".
страница 15 - типовые схемы когда что-то надо дополнительно. Фигура 20 - ваш случай, даже написано сколько в % ограничение при каких резисторах от полного тока. Фигура 21 - если нужно еше и предохраниться от прыгающего напряжения с сети.
страница 17 - Фигура 28 - тоже ваш случай.

WERAS

 ладно вы понимаете Анг и электронику, не всем дано понять электронику.Вот смотришь эти графики,для простого человека там то же темный лес.Например нога Х можно просто сопротивление на землю или же от +310в делать делитель и опять понять на делителе какой напряжение должен быть и в тупик.По этому не зная электронику :facepalm: Еще раз Спасибо!!!

Alex_Soroka

Цитата: WERAS от 06 Окт. 2020 в 15:22
ладно вы понимаете Анг и электронику, не всем дано понять электронику.Вот смотришь эти графики,для простого человека там то же темный лес.Например нога Х можно просто сопротивление на землю или же от +310в делать делитель и опять понять на делителе какой напряжение должен быть
там "или-или" варианты.
ставьте между ногой Х и "землей" резисторы от 12кОм до 35кОм и играйтесь отсечкой - когда микросхема будет перезагружаться по току, и подберите то что вам нужно.

gvf56

Не нашёл подходящей темы, но эта вроде немного подходит. Есть у меня несколько электронных трансформаторов Laniber мошностью 200 и 250 W для  галогенных лампочек 12 V. Выдаёт это чудо 11,6 V~eff; MAX. 16.5A (200WА), cos  ф=0,99.  Току много, а напруги мало... Схема состоит из двух 13009 транзисторов (по одному в каждом плече для 200W и по два для 250W). Разобрал трансформатор 200-ка. Выходная обмотка состоит из 8 параллельных жил литцендрата ф1и состоит из 3.75 витков. Выпрямительных диодов на выходе нет, питание галогенок бралось напрямую с трансформатора. По высокой стороне, после диодного моста стоит конденсатор 68n, 275V~, далее оно идёт на DB3 и эти транзисторы. Есть схема срисованная с натуры.
Своего ослика более 10 лет тому назад подарил молодому коллеге - думал что уже не буду заниматься радиолюбительством...
Форму импульсов на выходе этого блока не знаю но догадываюсь, что там шпарят пачки 100 герцовых импульсов заполненных многокилогерцовыми импульсами ШИМ.
Вопрос: могу ли я параллельно тому конденсатору на 68n поставить электролит на 450 V и какой емкости?
И ещё, какой выпрямитель и по какой схеме? Планирую эти же провода пустить в дело - сделать четырехжильную обмотку на 7. 5 витков, а напряжение какое будет, но желательно не 11.6х2=23.2, а увеличенное с помощью того электролита. Для нормальной работы XL4016 (стабилизации тока) ей необходим какой-то запас по напряжению.
Этот электронный трансформатор хочу прикрутить к Моргалка от Павел Валерьевич через DC-DC   преобразователь на XL4016, собственно оно у меня так и работает, но с большим, тяжёлым и неудобным трансформатором.
Прошу помощи зала...

SanSanich

[user]gvf56[/user], вы б схемку накидали, тяжело по описанию, можно ошибок наделать.
ЗУК "ЖУЖА" Самодельный измеритель Rвн https://electrotransport.ru/index.php?msg=1280851

gvf56

Цитата: SanSanich от 26 Янв. 2021 в 22:00
[user]gvf56[/user], вы б схемку накидали, тяжело по описанию, можно ошибок наделать.
Вот:

SanSanich

Ух! Не люблю такие, без контроллера. Тут без осцилла, да и нагрузки, сложно будет. Но что то мне подсказывает, напряжение на выходе будет сильно плавать под нестабильной нагрузкой. На одну лампочку рассчитаны были, или в параллель несколько? И что то схема не нравится, диоды на втором трансе верно срисованы? Признаться, ни когда с такими источниками не разбирался досконально. Надо смотреть форму импульсов на выходе, с разными нагрузками и без, а там уже и думать.
ЗУК "ЖУЖА" Самодельный измеритель Rвн https://electrotransport.ru/index.php?msg=1280851

Alex_Soroka

Цитата: gvf56 от 26 Янв. 2021 в 21:28
Этот электронный трансформатор хочу прикрутить к Моргалка от Павел Валерьевич через DC-DC   преобразователь на XL4016, собственно оно у меня так и работает, но с большим, тяжёлым и неудобным трансформатором.
не получится у вас.
"электронный трансформатор" не работает без нагрузки. Т.е. ему надо влепить лампочку накаливания на выход, чтобы он "увидел" нагрузку и стал работать. Мало того - схема очень простая и без защит, сгорает в хлам легко. Я несколько лет назад тоже думал что это можно использовать для заряда :) ...сжег несколько разных схем и забил на это дело.

Проблема заключается в том, что в трансформаторе применена цепь обратной (ОС) связи по току, то есть чем больше ток нагрузки  тем больше ток базы ключей(транзисторов), поэтому трансформатор не запускается без нагрузки, или при малой нагрузке напряжение меньше 12В, да и при КЗ базовый ток ключей растет и они выходят из строя, а часто еще и резисторы в базовых цепях. Заряд-же АКБ это практически "работа на КЗ" во вторичке...

Вообще гугль вам в помощь, есть хорошо разобранные схемы таких трансформаторов:
http://electrik.info/main/praktika/1486-blok-pitaniya-i-elektronnyy-transformator.html
http://electrik.info/main/praktika/397-kak-ustroen-elektronnyy-transformator.html
и вот ваша тема:
http://electrik.info/main/praktika/400-kak-sdelat-blok-pitaniya-iz-elektronnogo-transformatora.html
https://el-shema.ru/publ/pitanie/peredelka_ehlektronnogo_transformatora/5-1-0-88

gvf56

[user]SanSanich[/user], галогенки были до 50 W мощности, часто ставили 35 W,  набирали  6 штук по35 или 4 по 50 (для ЭТ 200). Нормальный этот ЭТ, вы сравните со схемой Toschibra (Алекс дал ссылки), китайцы просто непревзойденные выбрасыватели всех "лишних" защит.
[user]Alex_Soroka[/user], спасибо за ссылки, посмотрел, подобную доработку как на последней ссылке я видел. Обмозговываю.
Пы Сы. Честно, не ожидал такого быстрого ответа.

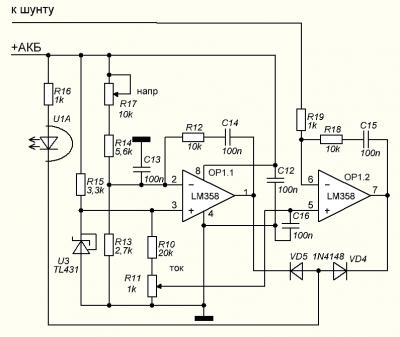
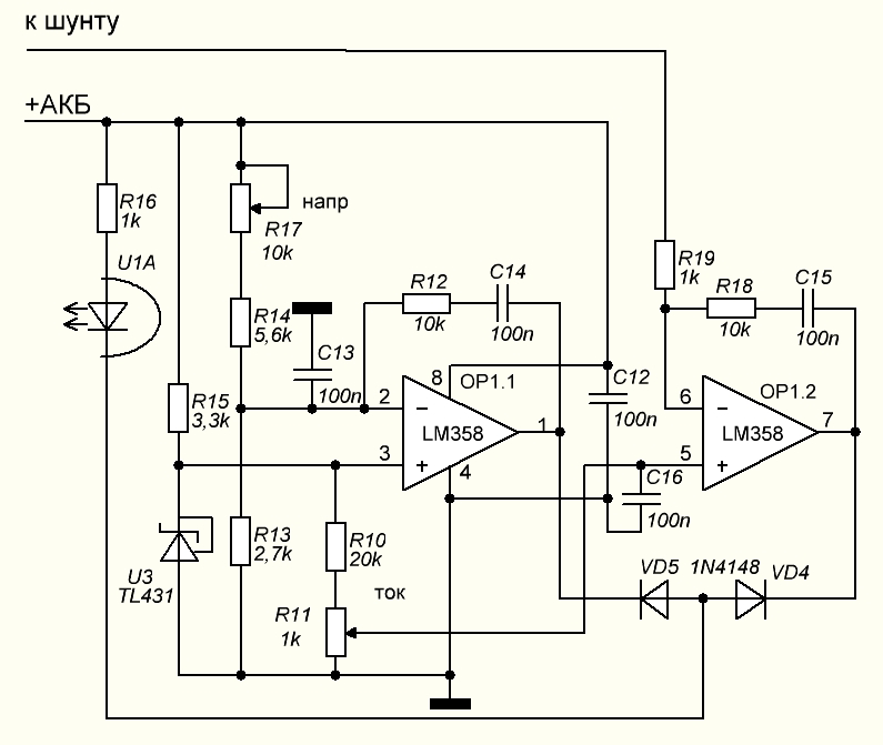
WERAS

 Всем доброго дня! Ребята,кто разбирается подскажите пожалуйста,этот схема таком варианте будет ли работать? Спасибо за ранее!
Спойлер



Иван77

#695
[user]WERAS[/user], на мой взгляд управление тиристорами в верхней схеме организовано не правильно, тиристоры управляются положительным потенциалом, а нижняя схема - управление ШИМ контроллером, будет зажигать светодиод оптопары при повышении заданных напряжения и тока.
   Возможно будет работать вот в таком варианте, но не уверен в стабильности.

Ездю и ездю.

WERAS

 Силовая часть взято отсюда.
Спойлер


SanSanich

Цитата: WERAS от 15 Фев. 2021 в 08:50
Силовая часть взято отсюда.
Спойлер

А ссылку на описание можно? Тиристор открывается напряжентем на управляющем электроде, а вот закрывается в момент прохождения через него ноля тока ( не напряжения!). МОС здесь должен открываться не с начала полуволны, а с некоторым отстованием, чем оно больше, тем меньше ток заряда. РС817 и должен указывать на начало полуволны, а в вашей схеме его нет. Работать не будет.
ЗУК "ЖУЖА" Самодельный измеритель Rвн https://electrotransport.ru/index.php?msg=1280851

Alex_Soroka

Цитата: SanSanich от 15 Фев. 2021 в 12:33
МОС здесь должен открываться не с начала полуволны, а с некоторым отстованием, чем оно больше, тем меньше ток заряда. РС817 и должен указывать на начало полуволны, а в вашей схеме его нет. Работать не будет.
Все будет работать.
MOC никто не использует для "открывания с начала полуволны", там другой метод управления мощностью  :hello:
Если вы знаете только один способ управления тиристорами то не лезьте критиковать чужие схемы, особенно если там есть МК внутри.

Vova_n

[user]Alex_Soroka[/user], Вопрос на который отвечал [user]SanSanich[/user],  вот тут https://electrotransport.ru/index.php?msg=2003683 и ответ он дал верный.
Про саму с МК речи не идёт.

SanSanich

[user]Alex_Soroka[/user], всë как обычно  :facepalm:  :laugh:. Внимательнее надо быть. А алгоритм работы мк во второй схеме прост и очевиден. И математика простая. И без оптрона она работать не будет, как и первая схема. [user]Vova_n[/user],  :wow:, всë верно!
ЗУК "ЖУЖА" Самодельный измеритель Rвн https://electrotransport.ru/index.php?msg=1280851