Переделка компьютерного БП в зарядное.

Автор Олег., 23 Нояб. 2015 в 19:30

« назад - далее »

0 Пользователи и 2 гостей просматривают эту тему.

Linkov1959

[user]Perepol[/user], так нельзя делать, нужно изучить... уж поверь на слово!

Perepol

Ну я смотрел один парень на ютубе он так и говорил. Ща буду переделавать БП вне зависимости схеме говорит. Сделал тоже самое как и я. Даже и лампочки загорелись как у меня. Но очевидно мошенник не запаял конденсатори и все пошло к черту.Я наделся что так как БП остался нетронут то и микруха будет регулироват напряжение но очевидно она сходит с ума.Как думаете если нагружу 5 вольтовой линией БП будет вести себя норм?

TOM

Цитата: Perepol от 04 Янв. 2020 в 16:51
Точно етому я хотел обойтись. а то каждий ролик на ютуба 20 минут про схему говорят и я усипляюсь.Потому и оставил все как и ест и только взял напряжение с 2 конца трансформатора. иначе шим сделан на основе микруха 75 два нуля.
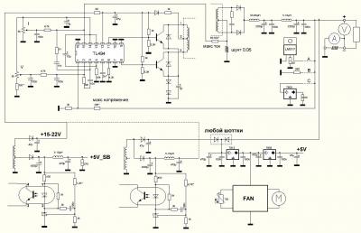
Если хочешь, чтобы твой блок питания стабильно работал и выдавал нужные тебе напряжения, его нужно немного переделать. Переделка несложная, доступна даже тем, кто не особо разбирается в электронике. На каких микросхемах собран твой блок питания?

Perepol

75 два нуля.аналог некоторой особо годной для переделке имя которой уже забил.Но прикиньте не странно ли то что схема должна работа так как я ее не трогал? Ето невозможно поддерживать другие напряжение в норме на том же трансформаторе а только "мое" пригает гигантскими шагами. За мерю что случается на другие линии. А то там возможно что то творится не так.

Perepol

Разсуждаю так,Чтоб поддерживат напряжение в норме на остальних линий ШИМ контролер делает какие то магии. Я только "украл" с трансформатора некоторое напряжение которое тоже будет регулироватся (и оно регулируется только оно 50 вольт с кондерами) так как другие будут регулироватся. Где моя  ошибка в етих разсуждений черт побери?

Добавлено 04 Янв. 2020 в 17:18

Проверю и не ошибся ли с диодами Шотки а то может и сделал ета схема с кондерами для двойное повишения напряжения.Но врядь ли. хотя и не углублялся в схемами то диодний мост и кондери вроде знаю как подключать.

TOM

[user]Perepol[/user], всё правильно, ты сделал ещё один нерегулируемый выход напряжения на своем блоке питания. Он будет работать нестабильно, поскольку напряжение с выхода твоего выпрямителя не поступает на управляющую микросхему. Переделка блока питания на KA7500 (это аналог TL494) несложная. Напиши модель своего блока питания.

edw123

Цитата: Perepol от 04 Янв. 2020 в 16:26
Если так думаете ничего никогда не сделаете. ... Да посмотрите какой бред несете с последние ваши пянские размишления, я в етой теме не чтоб изправлят то что не сделал ваш отец...
[user]Linkov1959[/user] попытался объяснить, даже с конкретным примером, что надо понимать, что хочешь и как работает то, что хочешь улучшить. Иначе долгая хотьба по кругу в надежде случайно натолкнуться в темноте на приемлемый результат. Вот такой "космос" + "и всё пошло к черту".

Perepol

Цитата: TOM от 04 Янв. 2020 в 17:21
[user]Perepol[/user], всё правильно, ты сделал ещё один нерегулируемый выход напряжения на своем блоке питания. Он будет работать нестабильно, поскольку напряжение с выхода твоего выпрямителя не поступает на управляющую микросхему. Переделка блока питания на KA7500 (это аналог TL494) несложная. Напиши модель своего блока питания.



Добавлено 04 Янв 2020 в 17:40

Цитата: edw123 от 04 Янв. 2020 в 17:27
[user]Linkov1959[/user] попытался объяснить, даже с конкретным примером, что надо понимать, что хочешь и как работает то, что хочешь улучшить. Иначе долгая хотьба по кругу в надежде случайно натолкнуться в темноте на приемлемый результат. Вот такой "космос" + "и всё пошло к черту".
Прикинь  в чем прикол. Когда ти все знаеш то тебе необходими совети кого либо как и мертвецу воздух.Так что ето что сказал мне пацан ето никакя мудрост не является.Начинаеш делать. Оно не получается. Ти усердствуеш получая совети от мудрих людей и  понижения с тупих которие забили что когда либо и они ничего не знали как и ти щас. Тяжело остася в уме начинающего когда уже знаеш что то. У тя появляется гординя во тот лох не знает а начал делать я ему покажу щас где зимуют  краби. Легко пойти по етот путь но он неправильний. смотри как делает  ТОМ ето правильно.

Perepol

Избежат ошибки начинающего? Кто так и как так? Занете сколько ракет потерял Королев в степи прежде чем взлететь? Моя первая летающая ракета била 20 или 30 по  числу. я почти потерял чувство что когда либо ракета вообще взлетит как надо.И однаждий...шшшшшшшшшштттттттттттттттттттттттттттттт и она всплила в небо, я научился наконец то делать движки, я научился! А потом стало как конвейр.И пришлось отказатся  етого хобби так как нету достаточно большого полигона,  я стартую здесь она падает в отдаленное на километри село так как ескспериментальний движок или ракета всегда ест 2-3 полета когда надо наладит конструкцию.

WERAS

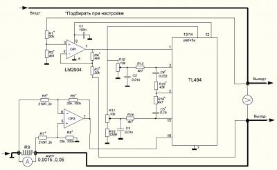
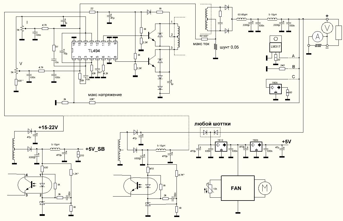
Надо делать регулятор напряжения и тока ,напряжение от 0..20В ток зависит от мощности БП вам виднее от 0..20А.
Пяти вольтовую обмотку оставляем свободным,берем только от 12 вольтовой.Убрать резисторы от 5 и 12 вольтовой защиты ,связанные с 4 ногой
Спойлер
.

если по проще то
Спойлер



Perepol

Занчит я подключился к концам 12 волтную обмотку и ставил там диодний мост по схеме Грец тоест 4 диода.Может как нибуд пользоватся етим мостом и от него кинут какая то обратная связь к  микруху?

Perepol

По своей сути становления начинающего знатоком и ест процес освобождения новичка от его причуд и предубеждения.Если у новичка нет причуд и предубеждения то он особо тупой и таков можно научит повторять дела мастера но в первой чрезвичайной ситуацией он обосрется так колосально что больше некуда.

WERAS

Вы что собираетесь делать,лабораторный БП или ЗУ. Вам не нужен мост! делайте так и вопросов нет
Спойлер

Perepol

Ну ладно ,уйдет вся оригинальност.Переделаю.

WERAS

 Зачем заливать герметиком? Если даже вы наладили полностью работоспособен,не заливайте герметиком,потому что ничего вечного нет!

TOM

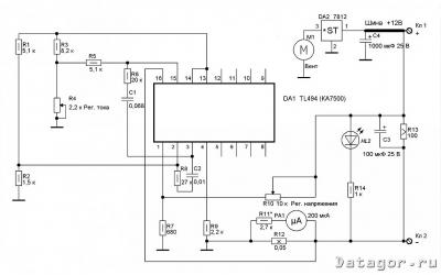
Цитироватьtl494 (SP494,KA7500B) + lm339(lm393)
выпаиваем лм339,
с 1й ноги 494 отцепляем резюк в 5в, с 1й резюк в 12в меняем на 3ком, ставим переменник с 1й ноги в землю 1ком,
с 4й ноги отрезаем все кроме резистора в землю.
на этом этапе регулировка +6- +27в.

далее делаем мост: выпаиваем полумосты с 5в и 3.3в выпаиваем дгс - ставим на его место перемычки, вычищем все с 5в участка платы, ставим на этот участок отрицательный полумост от 12в положительного полумоста, ставим конденсаторы правильно тк теперь относительно минуса земля получается положительной .
все, по итогу получаем регулировку до 53в!
Взято отсюда http://www.oka-nsk.ru/forum/viewtopic.php?f=21&t=1813&sid=2c1ae9cb726205d021a99a40cf4136ea

Perepol

Цитата: WERAS от 04 Янв. 2020 в 18:52
Зачем заливать герметиком? Если даже вы наладили полностью работоспособен,не заливайте герметиком,потому что ничего вечного нет!
Ест. Мой паяльник. Мои 4 ри ЗУ на основе трансформаторах.А ето я делаю только так потому что имею ет БП и он валяется годами в шкафе без дело. На компютерах давним давном такие одходи не пользуюсь так как не хочется менят вздутие кондери на материнской плате.Ну они и там правда керамические но все же..Ну уже разколхозил а било так крепко. Думал переживет меня:)

Добавлено 04 Янв. 2020 в 19:14

Цитата: TOM от 04 Янв. 2020 в 18:53
Взято отсюда ....
Спасибо. Я напряжения 54 вольта уже добился но ток так слабоват что заряжат акум им не получится :) Или получится но только по методике маленких токов:)

Паяка

Цитата: Perepol от 04 Янв. 2020 в 17:14Чтоб поддерживат напряжение в норме на остальних линий ШИМ контролер делает какие то магии
Вся магия прямохода в его дросселе. В компьютерных и многих других БП он намотан на кольце (торе, бублике), потому называется тороидальным.

Трансформатор в таких БП просто согласует амплитуду напряжений. Грубо говоря, первичная 310 вольт, вторичная 24. Далее после выпрямителя стоит дроссель, и именно этот дроссель осуществляет преобразование мощности, оно же преобразование напряжения и тока.

ШИМ контроллер регулирует поступающую на дроссель через трансформатор энергию так, чтобы получить напряжение и/или ток, заданные параметрами обратной связи.
GT TF1 60V 20Ah Chilwee DZF