Применение титаната в авто

Автор vtral, 11 Март 2017 в 15:32

« назад - далее »

0 Пользователи и 2 гостей просматривают эту тему.

rusmax

Приус 20 (Tosiba SCiB 60Ah 3p5s;Бинар-5Б-Компакт) + i-miev (титатантка)

ConstACB

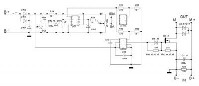
Схемка, судя по всему, ШИМ-регулятор тока для управления электродвигателем. Ток не измеряет, ток устанавливается переменным резистором, подозреваю, что это ручка или педаль "газа" электротранспортного средства.  По сути, схемка двумя постами выше, является доработкой этой этой  схемки в переложении к ЛТО с заменой микросхем таймеров и ОУ на простую RC-цепочку и обеспечением режима «Заряд-Разряд».

rusmax

Цитата: ConstACB от 28 Фев. 2022 в 22:37
Схемка, судя по всему, ШИМ-регулятор тока для управления электродвигателем. Ток не измеряет, ток устанавливается переменным резистором, подозреваю, что это ручка или педаль "газа" электротранспортного средства.  По сути, схемка двумя постами выше, является доработкой этой этой  схемки в переложении к ЛТО с заменой микросхем таймеров и ОУ на простую RC-цепочку и обеспечением режима «Заряд-Разряд».
Да, но это схема готового недорогого устройства. Регулятор конечно лучше автоматизировать. Но как, не знаю. Моих познаний не хватает придумать схему.  :bn:
Приус 20 (Tosiba SCiB 60Ah 3p5s;Бинар-5Б-Компакт) + i-miev (титатантка)

ConstACB

Цитата: rusmax от 01 Март 2022 в 00:56Да, но это схема готового недорогого устройства. Регулятор конечно лучше автоматизировать. Но как, не знаю. Моих познаний не хватает придумать схему. 
А у меня сейчас нет никаких подходящих компонентов...   Кое что заказал, жду.
Осциллографа нет. Надо доставать.
Практически с такими устройствами тоже не работал, с электроникой тоже давно шашек в руки не брал...)   Но это дело наживное, плюс время появилось.
Задешево доработать вашу схему под ЛТО не получится:
1.   ток в авто – 600А, ваша на 60А – надо увеличивать количество и менять тип транзисторов (к стати, какие полевики у вас?);
2.   Схема должна работать в автоматическом режиме, иначе придется постоянно крутить резистор. Заряд – 80А; разряд – 600 А (стартер).
Моя схема не нравится а. логикой работы и б. методом измерения тока (миилливольтовые напряжения, огромные токи). Хотя на практике эта схема вполне может заработать, нам нужно ограничить средний ток в ЛТО, а не проводить точные измерения тока.
Схема  не дешёвая - 16 полевиков IRF1324 =16х100р=1600р, конденсатор 33 мФ 105С с выводами под винт = 1500р,  плюс остальное (рабочий вариант будет содержать раза в 2...3 больше компонентов). Исходная схема не очень надежная в плане сгорания мощных полевиков. На досуге пришла мысль параллельно полевикам подключить цепочку из 2...3-х мощных импульсных диодов (типа VS-60EPU04PbF,  самые дешевые - 240 р за шт.), если полевики сгорят, диоды вместе с ЛТО ограничат напряжение в бортовой сети до 15...17В. Тогда и номинал большого конденсатора можно будет пересмотреть.


С конденсатором надо разбираться. Я не уверен в номинале. В юности на восьмёрке на работающем двигателе отключал АКБ с конденсатором 10мФ. Все было хорошо (какой при этом был ток заряда АКБ я не знаю, в нашем случае надо исходить из тока заряда ЛТО =160А). Еще, было достаточно включить фары, и тоже все было хорошо (но это ток не более 10А). Какой номинал нужен на современных авто (и нужен ли вообще) – для меня загадка, нужен знающий автоэлектрик с опытом. Мнения разных спецов в Интернете различаются.
Есть мысль, как это проверить на живом авто без особого риска. Нужны, по крайней мере, осциллограф и мощные резисторы 0,1...1 Ом. Подключаем-отключаем резисторы  и измеряем осциллографом скачки тока и напряжения. 0,1 Ом это уже 140 А (и 2000 Вт...). После этого надо поразмыслить над картинками скачков.
Быстро не получается.
Плюс этой схемы - универсальность, ЛТО с таким довеском можно ставить на любой авто. А, в целом, схема с подобной логикой работы (именно логикой, варианты реализации могут быть разные)  выглядит немного утопично. Нужно подключать опытных электронщиков, нужны «советы постороннего» (С).

rusmax

Цитата: ConstACB от 01 Март 2022 в 18:28Задешево доработать вашу схему под ЛТО не получится:
1.   ток в авто – 600А, ваша на 60А – надо увеличивать количество и менять тип транзисторов (к стати, какие полевики у вас?);
2.   Схема должна работать в автоматическом режиме, иначе придется постоянно крутить резистор. Заряд – 80А; разряд – 600 А (стартер).

1. Вот обзор данной платы.  Автор не смог разглядеть маркировку транзисторов. Я разглядел NCE7190A.  Их 12шт. По даташиту каждый транзистор на 90А, по факту заявлено 60А/12шт=5А. Я думаю это неоригинальные транзисторы. Иначе цена девайса была бы намного выше.
В схеме нет стабилизатора тока и защиты от к.з.
Помниться, читал что в подобных схемах (параллельное соединение транзисторов) принято ставить низкоомные сопротивления на каждый транзистор, чтоб уровнять токи в каждом из-за разброса параметров.
2. В полевиках есть встроенный паразитный диод. Поэтому регулятор работает только в одну сторону. В обратную сторону ток идёт свободно через эти диоды.
В Приусе нет стартера и конвертор (играющий роль генератора) выдаёт на заряд аккумулятора ~85А. На момент проекта я об этом не знал и хотел ограничить ток заряда в рамках 60А этим устройством.
Плату в теме привёл для примера схемотехники и возможной переделки под свои нужды.

Сейчас в семье второй авто. Электромобиль. Свинец медленно подыхает.  Хочу поставить титанат, но тоже есть опасения за конвертор. На Приус цена вопроса конвертора была на порядок ниже.
Приус 20 (Tosiba SCiB 60Ah 3p5s;Бинар-5Б-Компакт) + i-miev (титатантка)

ConstACB

Цитата: rusmax от 02 Март 2022 в 11:531. Вот обзор данной платы.  Автор не смог разглядеть маркировку транзисторов. Я разглядел NCE7190A.  Их 12шт. По даташиту каждый транзистор на 90А, по факту заявлено 60А/12шт=5А. Я думаю это неоригинальные транзисторы.
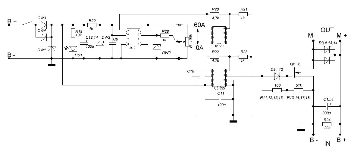
В вашем посте выше схема восстановлена недостаточно полно. Но в целом это не меняет ситуацию. Вот выжимка из обзора по ссылке:
«Плата состоит из генератора, двух драйверов, 8-и полевых N - канальных ключей и 4-х диодных сборок, все силовые компоненты установлены на маленькие теплоотводы.»
Так, что полевиков там 8, по даташиту 90А, 71 В, Ron=5 мОм. При таких параметрах 8 шт. , с большим запасом достаточно для работы на ЛТО.  8 шт. + 4 мощных диода (D3,4,13,14?) – это для индуктивностей электромотора.
Из вашего текста не очень понял планируемую схему подключения, нарисуйте крупную структуру (АКБ, генератор, инвертор) со связями и описание режимов работы. Как будет происходить заряд-разряд?   Из того что понял,  вам нужно немного увеличить максимальный ток? Нужна защита от КЗ? Какие параметры инвертора? У него есть защита?
Цитата: rusmax от 02 Март 2022 в 11:53Помниться, читал что в подобных схемах (параллельное соединение транзисторов) принято ставить низкоомные сопротивления на каждый транзистор
Разброс параметров возможен, значительный – маловероятен. Производители, как правило, расписывают разброс в даташитах. Надо делать прикидки.
Полевики по своей природе, в отличие от биполярных транзисторов, устроены так, что прекрасно соединяются в параллель и балансируются по току автоматически. Вот более подробно:
https://electrotransport.ru/index.php?action=profile;area=showEBookMark;sa=addnewbookmark;new=2155245
Кстати, сами по себе мощные полевики, если посмотреть на кристалл через микроскоп, представляют собой параллельное соединение тысяч маленьких транзисторов (биполярные – также, только они при большом токе не балансируются, а наоборот - разбегаются).
Добавлю, что для ровной балансировки монтаж на плате тоже нужно делать с учетом обеспечения балансировки (длина и толщина проводников в цепях сток-исток должны быть примерно одинаковы и т.д.).  Можно было бы прикинуть сопротивление печатных проводников с наплавленным припоем. Если есть миллиомметр, попробуйте ради интереса измерить их сопротивление на вашей плате. На вашей плате есть балансировочные резисторы?  Какой номинал?

rusmax

Цитата: ConstACB от 02 Март 2022 в 19:27В вашем посте выше схема восстановлена недостаточно полно. Но в целом это не меняет ситуацию. Вот выжимка из обзора по ссылке:
«Плата состоит из генератора, двух драйверов, 8-и полевых N - канальных ключей и 4-х диодных сборок, все силовые компоненты установлены на маленькие теплоотводы.»
Да, точно. Прошу прощения, ввёл в заблуждение. 8 транзисторов, остальные 4 диоды. Подзабыл.
Схему я восстановил полностью, параллельные цепочки силовых транзисторов и диодов не рисовал (рисовал для себя). Также не стал рисовать развязку цепей управления одной группы транзисторов (U2 555), она полностью идентична другой (U3 555).
Если это принципиально могу дорисовать.
Приус 20 (Tosiba SCiB 60Ah 3p5s;Бинар-5Б-Компакт) + i-miev (титатантка)

ConstACB

Цитата: rusmax от 03 Март 2022 в 09:41Если это принципиально могу дорисовать.
Не нужно. Все ясно.
Резисторы есть балансировочные?
Еще забыл сказать, ваша схема не ограничивает ток на уровне 60А, а регулирует ток от максимально возможной величины для данной нагрузки до нуля резистором (в схеме нет токоизмерительных цепей). Поэтому 60А надо рассматривать как верхний номинал и не превышать его. Следить за этим должны вы. Т.е. к вашей схеме можно подключать только такие нагрузки, которые не будут потреблять максимальный ток больше 60 А. С нагрузкой типа двигателя или ламп накаливания все просто - больше своего номинала в нормальном режиме работы они потреблять не смогут. А вот сколько будет потреблять ЛТО - зависит от степени его заряда... Придется поставить амперметр, резистор выкрутить на нулевую мощность, а далее плавно поддавать резистором и смотреть на величину тока,  далее по мере заряда ЛТО больше поддавать резистором, иначе ток заряда будет уменьшаться. Короче, полный геморрой...

rusmax

Цитата: ConstACB от 03 Март 2022 в 19:55
Не нужно. Все ясно.
Резисторы есть балансировочные?
Нету. Я же сказал. Схема упрощена в плане повторений однотипных элементов. Насчёт резисторов может я путаю и для полевых транзисторов не нужны эти резисторы.  :bn: Может кто подскажет?
Цитата: ConstACB от 03 Март 2022 в 19:55
Еще забыл сказать, ваша схема не ограничивает ток на уровне 60А, а регулирует ток от максимально возможной величины для данной нагрузки до нуля резистором (в схеме нет токоизмерительных цепей). Поэтому 60А надо рассматривать как верхний номинал и не превышать его. Следить за этим должны вы. Т.е. к вашей схеме можно подключать только такие нагрузки, которые не будут потреблять максимальный ток больше 60 А. С нагрузкой типа двигателя или ламп накаливания все просто - больше своего номинала в нормальном режиме работы они потреблять не смогут. А вот сколько будет потреблять ЛТО - зависит от степени его заряда... Придется поставить амперметр, резистор выкрутить на нулевую мощность, а далее плавно поддавать резистором и смотреть на величину тока,  далее по мере заряда ЛТО больше поддавать резистором, иначе ток заряда будет уменьшаться. Короче, полный геморрой...
Я и хотел доработать эту схему автоматической регулировкой тока с обратной связью. Либо временно выставить ограничение, которое в максимальном режиме не превышал номинал регулятора.
Приус 20 (Tosiba SCiB 60Ah 3p5s;Бинар-5Б-Компакт) + i-miev (титатантка)

ConstACB

Цитата: rusmax от 04 Март 2022 в 12:00Я и хотел доработать эту схему
А как доработать?  Нужно сформулировать задачу. Начинать нужно с алгоритма работы системы заряд-разряд ЛТО.
Еще сообразил, большой запас по току в вашей схеме сделан для обеспечения режима пуска электромотора, когда он потребляет намного больше номинальной мощности. Насколько знаю, пусковой ток электромотора  на порядок превышает номинальный. Поэтому: 60*10=600 А – с одной стороны (регулятор) и 90*8=720 А – с другой (полевики регулятора), все сходится с небольшим запасом.

rusmax

Цитата: ConstACB от 04 Март 2022 в 13:13
А как доработать?  Нужно сформулировать задачу. Начинать нужно с алгоритма работы системы заряд-разряд ЛТО.
Алгоритм очень простой. Контроль максимально заданного тока на заряд и ограничение в случае превышения (посредством замера падения напряжения на токовом шунте).
На разряд ток не ограничивается и будет проходить через "паразитные" диоды в транзисторах. Максимум можно поставить предохранители. Скажем 100А на стартер и 60А на всё остальное.
Цитата: ConstACB от 04 Март 2022 в 13:13
Еще сообразил, большой запас по току в вашей схеме сделан для обеспечения режима пуска электромотора, когда он потребляет намного больше номинальной мощности. Насколько знаю, пусковой ток электромотора  на порядок превышает номинальный. Поэтому: 60*10=600 А – с одной стороны (регулятор) и 90*8=720 А – с другой (полевики регулятора), все сходится с небольшим запасом.
Гениально. Как я сам об этом не подумал.  :bw:
Приус 20 (Tosiba SCiB 60Ah 3p5s;Бинар-5Б-Компакт) + i-miev (титатантка)

ConstACB

Цитата: rusmax от 05 Март 2022 в 07:45Алгоритм очень простой.
Блок-схему в студию. Параметры инвертора?
Цитата: rusmax от 05 Март 2022 в 07:45На разряд ток не ограничивается и будет проходить через "паразитные" диоды в транзисторах. Максимум можно поставить предохранители. Скажем 100А на стартер и 60А на всё остальное.
А вот здесь не понятно. Разряд, как мне кажется,  у вас должен идти напрямую с ЛТО и не должен проходить через ограничитель. Нужна схема.
Еще, стартер – электромотор. Пусковой ток будет много больше 100А, предохранитель на 100 А может сгореть. Какой пусковой ток стартера – надо мерить. У меня - под 600 А на 2л дизеле. Какой предохранитель нужен мне - тоже думаю.


rusmax

Цитата: ConstACB от 05 Март 2022 в 12:46
Блок-схему в студию.
:run:

Цитата: ConstACB от 05 Март 2022 в 12:46
Параметры инвертора?
Конвертор. На выходе стоит 100А предохранитель. На аккумулятор доходит ~85А.
Цитата: ConstACB от 05 Март 2022 в 12:46
Разряд, как мне кажется,  у вас должен идти напрямую с ЛТО и не должен проходить через ограничитель. 
Я об этом не думал. В моём случае в Приусе аккумулятор находится в заднем крыле. Ограничитель куда проще поставить в багажнике в разрыв + провода.
Цитата: ConstACB от 05 Март 2022 в 12:46
Еще, стартер – электромотор. Пусковой ток будет много больше 100А, предохранитель на 100 А может сгореть. Какой пусковой ток стартера – надо мерить. У меня - под 600 А на 2л дизеле. Какой предохранитель нужен мне - тоже думаю.
Стартера в Приусе нет (мой случай).
Предохранитель кратковременно может выдерживать кратные токи. Тут только эксперимент или опыт может подсказать какой нужен предохранитель.  А может вообще поставить регулятор только на выход генератора?  :bw:
Приус 20 (Tosiba SCiB 60Ah 3p5s;Бинар-5Б-Компакт) + i-miev (титатантка)

ConstACB

Цитата: rusmax от 05 Март 2022 в 15:13Предохранитель кратковременно может выдерживать кратные токи. Тут только эксперимент или опыт может подсказать какой нужен предохранитель.
Именно так.
Цитата: rusmax от 05 Март 2022 в 15:13А может вообще поставить регулятор только на выход генератора?
Не вижу в схеме генератор. Как он подключен? На вход инвертора? Тогда туда не стоить ставить регулятор тока. Что-то мне говорит, что в вашем случае ничего делать не надо. Подключаете ЛТО вместо свинца и все. Коли стоит предохранитель на 100 А после инвертора (это штатный предохранитель?), в инверторе должно быть ограничения тока на 80...90 А. Пять – десять минут заряда голодного ЛТО должен выдерживать. Можно проверить экспериментально в несколько этапов без особого риска.
1.   Ставим ЛТО, заряженный, скажем,  до 13,5 В (по вашему усмотрению). Смотрим, какой ток выдает инвертор, как греется, сколько будет длиться заряд, как громко гудит...
2.   Повторяем, но с напряжением 13,0 В. И т.д. с понижением до 11,5 В. Если что не так, эксперимент остановить.
3.   По результатам можно будет поразмыслить.
А что еще известно об инверторе? Защита от КЗ, ограничение тока есть? А как все работает со свинцом?
По вашей схеме.
А может цепи, идущие на нагрузку перенести сразу на ЛТО и ограничивать только ток инвертора (как и говорил ранее)? В вашей схеме сейчас нет ограничения по цепи  потребителей (по цепям, отходящим вниз). И тогда инвертор будет выдавать в ЛТО ток через ограничитель (скажем 60 А), а в нагрузку – все остальное, что у него в запасе. И в чем тогда смысл ставить ограничение тока заряда? Инвертор все равно будет отдавать максимальный ток. Более того, разряд ЛТО через диоды снизит ток, отдаваемый ЛТО, и увеличит нагрузку на инвертор...  Т.е., получается, что  если ЛТО недозаряжен, то инвертор постоянно работает  на максимальной мощности.  Тупик...  Вот как я это вижу.  Условия: ЛТО заряжен на половину.
1. Потребители хотят кушать 200 А, тогда инвертор дает свои 80, а остальные 120 пойдут с ЛТО,  ЛТО разряжается.
2. Потребители хотят кушать 80 А, тогда инвертор дает свои 80,  ЛТО не дает и не получает ничего.
3. Потребители хотят 40 А, тогда инвертор опять отдает 80 А - 40 потребителям и 40 в ЛТО.
4. Потребители хотят 0 А, тогда инвертор отдает 80 в ЛТО.
Точный дебет-кредит токов в пп.2,  3 и 4 зависит от степени заряда ЛТО. А если разряд ЛТО будет через диоды полевиков, то в  п. 2. и 3. баланс сместится в сторону бОльших  токов от инвертора.
Похоже на правду? И зачем тогда ограничивать ток инвертора? Максимальный ток является штатным режимом для инвертора, а ЛТО выступает в качестве костыля, когда не хватает тока от инвертора. Надо детально поразбираться именно с алгоритмом взаимодействия всех участников банкета. Я пока этот алгоритм не прочувствовал.

rusmax

[user]ConstACB[/user], похоже ты ничего не понял  :facepalm: (ну, или я не так объясняю).
1. У меня всё хорошо. Первое время боялся за жизнь конвертора Приуса с титанатом. Эксперименты показали, что конвертор имеет ограничение тока. На АКБ идёт не более ~85А из общего (если включить какой-нибудь потребитель, то ток на АКБ падает вычитаясь из суммарного).  Это логично для силовых импульсных источников питания. Я ради интереса даже разобрал имеющийся у меня в резерве конвертор (1,5+1,5тыщи конвертор в сборе с инвертором с разборки + доставка).  И лишний раз убедился, что в нём есть схема ограничения тока, а не ограниченность тока следствие лимита мощности. 
Титанат в 60Ач (в подписи) уже 4 года используется в Приусе. Изредка подвергается глубокой просадке во время стоянки. Пока всё тьфу-тьфу.
2. Про генератор/стартер я это советовал тем, у кого они есть (в том числе тебе).  :) (извини, видимо я непонятно изъяснился). Насколько я знаю в генераторах нет ограничения тока кроме предохранителя. Хотя современных моделях авто есть датчик тока на аккумулятор (нужно попробовать нарыть его назначение).
3. На данный момент хочу поставить титанат в электромобиль в качестве 12В (вместо штатного свинцового). И снова у меня есть опасения (как в начале с Приусом) за жизнеспособность конвертора на больших токах заряда. Цена конвертора на i-miev на порядок выше (а в свете нынешних цен, так вообще почти недосягаема). В том что на конверторе аналогично есть ограничение тока я не сомневаюсь. Вот только насколько это ограничение помогает его жизнеспособности вопрос пока риторический. Будем проводить эксперименты.
Приус 20 (Tosiba SCiB 60Ah 3p5s;Бинар-5Б-Компакт) + i-miev (титатантка)

ConstACB

Цитата: rusmax от 07 Март 2022 в 08:45ConstACB, похоже ты ничего не понял 
Что понял, то пою... (С)
Т. е. задача - разобраться с инвертором и, при необходимости, защитить его? Ни генераторов ни стартеров рядом нет?

ConstACB

Цитата: rusmax от 07 Март 2022 в 08:45Хотя современных моделях авто есть датчик тока на аккумулятор (нужно попробовать нарыть его назначение).
На современных VW есть хитрая клемма на минус АКБ.  Да, она измеряет ток и температуру АКБ, но в лёгкую воспользоваться ей не получится – она подключается к бортовому компьютеру по цифровой шине. Там еще и генератор (РН) с цифровой  шиной...

Еще мысль  - как ни крути, но в вашем случае (что со свинцом, что с ЛТО), АКБ выступает в роли костыля для инвертора. Все, что не сможет дать потребителям инвертор, будет давать АКБ. А это значит, что инвертор должен быть рассчитан на длительную работу с максимальной нагрузкой.

rusmax

Цитата: ConstACB от 07 Март 2022 в 09:27
Т. е. задача - разобраться с инвертором и, при необходимости, защитить его?
По п.1 вопрос закрыт.
По п.3 да, предстоит.
Цитата: ConstACB от 07 Март 2022 в 09:27
Ни генераторов ни стартеров рядом нет?
Так точно!

Добавлено 07 Март 2022 в 14:22

Цитата: ConstACB от 07 Март 2022 в 10:32
На современных VW есть хитрая клемма на минус АКБ.  Да, она измеряет ток и температуру АКБ, но в лёгкую воспользоваться ей не получится – она подключается к бортовому компьютеру по цифровой шине. Там еще и генератор (РН) с цифровой  шиной...
Я видел на Тойоте. Интересно, для чего она. Сомневаюсь, что конечным итогом идёт влияние на генератор.
Цитата: ConstACB от 07 Март 2022 в 10:32
Еще мысль  - как ни крути, но в вашем случае (что со свинцом, что с ЛТО), АКБ выступает в роли костыля для инвертора. Все, что не сможет дать потребителям инвертор, будет давать АКБ. А это значит, что инвертор должен быть рассчитан на длительную работу с максимальной нагрузкой.
Мысль правильная, но в случае как с генератором может быть не рассчитан на длительную работу с титанатом.
Приус 20 (Tosiba SCiB 60Ah 3p5s;Бинар-5Б-Компакт) + i-miev (титатантка)