Самодельный измеритель Rвн

Автор SanSanich, 20 Фев. 2018 в 20:12

« назад - далее »

0 Пользователи и 1 гость просматривают эту тему.

SanSanich

[b-b]В процессе поиска методов диагностики АКБ, в частности вычисления Rвн, по отзывам форумчан себя зарекомендовал небольшой китайский приборчик Lancol Micro-200. Была предпринята попытка по аналогии с ним создать свой, с возможностью использования его в составе интеллектуального зарядного устройства.
Так как прототипа в наличии не имелось, по предоставленным фото и уточняющей информации от обладателей Lancol была нарисована плата прибора, а затем по ней и схема.[/b-b]
Спойлер
Она была взята за основу приборчика, который бы позволял измерять Rвн с точностью прототипа, но большими возможностями и удобством, а так же во время проведения КТЦ в составе ЗУ. По мере работы над ним были опробованы несколько алгоритмов расчёта Rвн на 10-ти частотах (25, 50, 100, 150, 200, 500, 960, 1400, 2000 Гц) и выбран наиболее правильный и обоснованный. Вот с этого поста https://electrotransport.ru/index.php?msg=1325102 все опыты по этому алгоритму.
Было проведено сравнение показаний на одних и тех же АКБ с прототипом, они практически совпали. Но возможности замера Rвн  расширяются. Так, проведено измерение Rвн на АКБ 2 вольта 8 Ач при питании прибора от внешнего источника. https://electrotransport.ru/index.php?msg=1332394 Появилась возможность побаночного тестирования, делает ли это какой либо другой прибор?!

Далее, начало возникновения идеи создания прибора.
Цитата: Кass от 20 Фев. 2018 в 19:57Либо через кондер, либо делать двухполярное питание и двухтактный выход. Самое простое взять драйвер, и запитать от двухполярного питания со средней точкой на массе.
Хорошо бы качественные фото платы Lancol с обоих сторон и элементов, чтоб их идентифицировать. Нарисовать схему и по ней понять работу прибора. Rвн он грамотно вычисляет, спору нет.
Mastech MS8910
Спойлер
Посмотрел обзор. У нас ооочень разные приборчики!  :-)



На форуме есть сходные по тематике ветки "Ri (Внутреннее сопротивление) как один из важнейших показателей аккумуляторов"
а также "Измеряем внутреннее сопротивление аккумулятора...."

ЗУК "ЖУЖА" Самодельный измеритель Rвн https://electrotransport.ru/index.php?msg=1280851

Кass

Цитата: SanSanich от 20 Фев. 2018 в 20:12
Хорошо бы качественные фото платы Lancol с обоих сторон и элементов, чтоб их идентифицировать. Нарисовать схему и по ней понять работу прибора. Rвн он грамотно вычисляет, спору нет.
Mastech MS8910
Спойлер
Посмотрел обзор. У нас ооочень разные приборчики!  :-)

Ну это тогда не телефоном нужно снимать. Нужно брать фотоаппарат.

https://images.vfl.ru/ii/1519149288/6d71428f/20666614.jpg

https://images.vfl.ru/ii/1519149288/3fb54e34/20666615.jpg

https://images.vfl.ru/ii/1519149289/eb5f0460/20666616.jpg
АРМ стенда онлайн: http://scada.kontar.ru Пользователь: Электротранспорт, Пароль: 111111

Гербалайф от всех болезней, Кашпировский лучший врач,  Орифлейм самая лучшая косметика, а МММ самый лучший способ вложения денег. Кто бы спорил. ;)

serggio

[user]Кass[/user], хорошие фото, спасибо!
Очередной раз убеждаюсь, что дешевый китайский прибор недалеко ушел от гавеного китайского гаража тех времен...
Ни SMD ферритов по питанию USB, ни терминирующих резисторов по 27 ом по линиям D+, D- на китайский преобразователь CH340 (жалкое подобие FTDI и Cypress)...

SanSanich

[user]Кass[/user], спасибо за фото  :wow:
Если не затруднит, размерчик платы, до мм. Только габарит.
ЗУК "ЖУЖА" Самодельный измеритель Rвн https://electrotransport.ru/index.php?msg=1280851

Кass

Цитата: serggio от 20 Фев. 2018 в 21:48Терминирующие резисторы ставятся на все дифференциальные пары высокоскоростных интерфейсов, коими являются сигналы D+/D- USB
Цитата: serggio от 20 Фев. 2018 в 21:48Я ее посмотрел, почитал даташит, перед тем как написать и назвать это жалким подобием FTDI и Cypress.

:laugh:  Я рад, что Lancol проектировали люди с другой точкой зрения. ;)

Цитата: SanSanich от 21 Фев. 2018 в 00:00
[user]Кass[/user], спасибо за фото  :wow:
Если не затруднит, размерчик платы, до мм. Только габарит.

Уже завтра замерю. Сегодня все собрал.
АРМ стенда онлайн: http://scada.kontar.ru Пользователь: Электротранспорт, Пароль: 111111

Гербалайф от всех болезней, Кашпировский лучший врач,  Орифлейм самая лучшая косметика, а МММ самый лучший способ вложения денег. Кто бы спорил. ;)

Vova_n

Цитата: Кass от 20 Фев. 2018 в 17:32Что не так измеряет Lancol?
Реальные характеристики неисправного акб далеки от реальных по измерениям данного тестера.
Нагрузочная вилка в 100а и то даст больше информации по состоянию акб чем этот тестер.
Но для входного контроля и отслеживания изменений Rвн акб с уже известными показателями тестер однозначно пригоден.
Да кстати он работает на частоте 200Гц.

Кass

Цитата: Vova_n от 21 Фев. 2018 в 02:06Реальные характеристики неисправного акб далеки от реальных по измерениям данного тестера.

Реальные далеки от реальных? :)

Цитата: Vova_n от 21 Фев. 2018 в 02:06а кстати он работает на частоте 200Гц.

Ну это открытие. Вообще то совсем недавно я выкладывал и осциллограмму, и график частотной зависимости внутреннего сопротивления, где было понятно что и почему. :)
АРМ стенда онлайн: http://scada.kontar.ru Пользователь: Электротранспорт, Пароль: 111111

Гербалайф от всех болезней, Кашпировский лучший врач,  Орифлейм самая лучшая косметика, а МММ самый лучший способ вложения денег. Кто бы спорил. ;)

Кass

Цитата: SanSanich от 21 Фев. 2018 в 00:00
[user]Кass[/user], спасибо за фото  :wow:
Если не затруднит, размерчик платы, до мм. Только габарит.

100х60 мм
АРМ стенда онлайн: http://scada.kontar.ru Пользователь: Электротранспорт, Пароль: 111111

Гербалайф от всех болезней, Кашпировский лучший врач,  Орифлейм самая лучшая косметика, а МММ самый лучший способ вложения денег. Кто бы спорил. ;)

SanSanich

Цитата: Кass от 21 Фев. 2018 в 19:07100х60 мм
Почти угадал, 120x80 поставил, подправлю. Спасибо!
ЗУК "ЖУЖА" Самодельный измеритель Rвн https://electrotransport.ru/index.php?msg=1280851

SanSanich

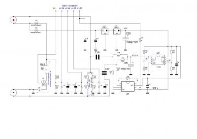
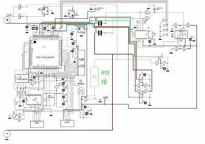
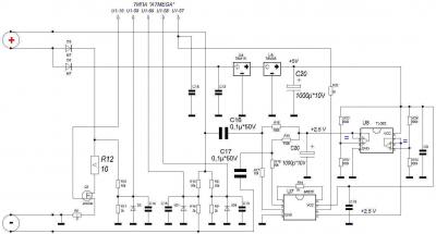
Появилось время и дорисовал печатку и схему тестера. Многое прояснилось.
То что смог рассмотреть по трём фото (порядка 90%) прорисовал, но остались непросматриваемые связи. На принципиалке пометил их красными линиями с точками. Если у кого есть возможность и Lancol, прозвонить тестером и дорисовать (исправить) эти соединения.
Изобразил принципиалку той части, где формируются напряжения для МК. Кстати, очень похоже что там что то из "ATMEGA", по крайней мере питание и назначение выводов совпадают. Перебирал в sPlan многие 64-ногие и все подходят.
Не удалось пока идентифицировать U7, и обвязку добить, о чём просил выше. Но напрашивается туда компаратор. Думаю её назначение больше для проверки генератора, но возможно и при вычислении Rвн как то участвует. U8 тупо делитель +5/2, т.е. формирователь средней точки для работы U7.
При тесте АКБ используется 3 напряжения:
1 - делитель R13-R14, причём с сигнальных проводков на крокодилах. По сути, по минусовому ток проходит только с этого делителя примерно 1мА (12В/12к=1мА).
2 - делитель R8-R9, по плюсу так же с сигнального крокодила, а вот по минусу уже с "силового".
3 - делитель R10-R11 снимает напряжение с 5-ватного резистора в 10 Ом. Причём, после диода с "силового", он же питающий, провода крокодила. 
Какие будут мысли по алгоритму замера данного прибора?
Спойлер



ЗУК "ЖУЖА" Самодельный измеритель Rвн https://electrotransport.ru/index.php?msg=1280851

ИС-Х

А хрен его знает как можно измерить Rвн с одной нагрузкой .
Может по величине ступеньки при подключении нагрузки или снятии ее? И так много-много раз (вот откуда там частота) и усреднение результата?
Моя первая моргалка: https://electrotransport.ru/index.php?msg=588520
Вторая моргалка: https://electrotransport.ru/index.php?topic=31184.0
Третья моргалка: https://electrotransport.ru/index.php?msg=1130718
Еще в багажнике валяется BL1204 на всякий пожарный...

Alex_Soroka

Цитата: ИС-Х от 28 Фев. 2018 в 14:52
Может по величине ступеньки при подключении нагрузки или снятии ее? И так много-много раз
это будет называться мастурбация, а не измерение  B-)

скорее всего сам прибор дает сколько то милаиампер нагрузки без резистора, а с резистором вот будет "вторая нагрузка".

Serg

Цитата: ИС-Х от 28 Фев. 2018 в 14:52
А хрен его знает как можно измерить Rвн с одной нагрузкой .
Может по величине ступеньки [b-b]при подключении нагрузки[/b-b] или снятии ее? И так много-много раз (вот откуда там частота) и усреднение результата?
Так и делают. Только для определения сткпеньки натягивают аппроксимацию на измерения. Даже усреднять не нужно.

SanSanich

Тогда для чего 4-проводное подключение и снятие 3-х напряжений в разной комбинации? Тут как то связано это с тем, чтоб исключить привязку к номиналам элементов и проводов (сопротивления) и вычислять чистое падение на АКБ в течении импульсной нагрузки. Пробую математически просчитать, вывести формулу алгоритма.
ЗУК "ЖУЖА" Самодельный измеритель Rвн https://electrotransport.ru/index.php?msg=1280851

ИС-Х

Цитата: Serg от 28 Фев. 2018 в 15:30для определения сткпеньки натягивают аппроксимацию на измерения
Это как? Распишите подробнее.


Добавлено 28 Фев. 2018 в 16:21

Цитата: SanSanich от 28 Фев. 2018 в 16:09исключить привязку к номиналам элементов и проводов (сопротивления) и вычислять чистое падение на АКБ в течении импульсной нагрузки.
Так для этого 4 провода и сделали.
Моя первая моргалка: https://electrotransport.ru/index.php?msg=588520
Вторая моргалка: https://electrotransport.ru/index.php?topic=31184.0
Третья моргалка: https://electrotransport.ru/index.php?msg=1130718
Еще в багажнике валяется BL1204 на всякий пожарный...

Serg

Цитата: ИС-Х от 28 Фев. 2018 в 16:20Это как
Проблема в определении самой ступеньки - она зашумлена. Известен закон по которому после приложении нагрузки будет меняться напряжение - экспоненциальный. Сначала натягивают аппроксимацию. А потом по полученной кривой считают точки.
Ссылку потерял. Завтра поппробую найти снова.

SanSanich

Полное сопротивление АКБ, как уже говорилось, состоит из 3-х сопротивлений. На частоте 200 Гц 2 из них компенсируют друг друга в сумме давая 0. Остаётся только Rвн, которое нам надо. Зная падение напряжения чисто на клеммах АКБ в импульсах и зная ток, создающий это падение, вычисляем Rвн. Ток вычисляем по падению напряжения на резисторе в 10 Ом (тут нужно его точное значение). Замеры, думаю, происходят в конце какого то количества этих нагрузочных импульсов. Но ещё используем разницу напряжений между минусовым сигнальным и силовым проводом, дабы исключить влияние падения напряжения на силовом минусовым проводе. АЦП МК сидит именно на нём. Плюсуя разницу получаем истинное напряжение на АКБ во время импульса нагрузки.
Спойлер
ЗУК "ЖУЖА" Самодельный измеритель Rвн https://electrotransport.ru/index.php?msg=1280851

ИС-Х

Цитата: SanSanich от 28 Фев. 2018 в 17:24Зная падение напряжения чисто на клеммах АКБ в импульсах и зная ток, создающий это падение, вычисляем Rвн.
Поясните, не понятно.
Моя первая моргалка: https://electrotransport.ru/index.php?msg=588520
Вторая моргалка: https://electrotransport.ru/index.php?topic=31184.0
Третья моргалка: https://electrotransport.ru/index.php?msg=1130718
Еще в багажнике валяется BL1204 на всякий пожарный...