Полезная информация


Простое зарядное с десульфатацией на Ардуино.

Автор Skela, 10 Май 2023 в 13:53

« назад - далее »

0 Пользователи и 1 гость просматривают эту тему.

krufel

Пап, не парься , итак все всё понимают)
KUGOO G-BUSTER 2*1.2kWt
Имеем - Вымпелы 32, 95 и 57* 12 штук, Exide12/7, Ecovolt 12/1000  Уехали - Вымпел55, Кулон912*2, БЛ1204, ЗУС7, Бош С7.

Skela

#19
Цитата: Cyberpapa от 12 Май 2023 в 16:38Skela, поправьте свое сообщение. Вы приписали мне чужие слова.
Что исправить то?
Напишите номер поста.

Cyberpapa

Яков уже поправил, но немного криво. Теперь мой вопрос приписан вам. Получилось, что якобы Вы задали вопрос и на него отвечаете. https://electrotransport.ru/index.php?topic=66293.msg2282285#msg2282285

Яков93

#21
Цитата: Cyberpapa от 13 Май 2023 в 00:11
Яков уже поправил, но немного криво. Теперь мой вопрос приписан вам. Получилось, что якобы Вы задали вопрос и на него отвечаете. https://electrotransport.ru/index.php?topic=66293.msg2282285#msg2282285
Не, не. Ваш вопрос я до сегодняшнего утра не трогал, это была оригинальная редакция.  Сейчас и его поправил.
Уважаемому [user]Skela[/user],  надо прокачать свои skill'ы во вставке цитат  B-)

Skela

Желающие иронизировать насчет трех аккумов могут успокоится.
Всем этим аккумам больше 10 лет.
Не завелись только 3 штуки по 7 Ач с УПСов.
В одном КЗ пластин, два других просто молчат. напряжение 0 ток заряа -0.
Есть еще 4 штуки, но большие. Ампер по 60-80.
Зарядное пашет не выключаясь.
Разряд во время теста через 5 Вт лампочку просто убийство времени.
Буду переписывать прогу в очередной раз.
Докину в нагрузку еще 21 Вт.
Еще увидел на осцилографе что перебираются не все частоты, которые хотелись.
По всей видимости ФЛ прог не удачно компилирует то, что задумано.
Косяки по всей видимости с прерываниями.
Как вариант модуль частот написать на ассемблере для ПИКа, но это будет дичь лютая, которую никому не будет нужна.


domhoz

Очень заинтересовала тема  :wow:. Хочу реализовать своими руками. Прошу прощения за вопрос, но об Ардуино слышал по наслышке. С помощью какой программы Вы записали в Ардуино свою программу?

Skela

Ищите  программу Arduino IDE, скачиваете, загружаете скеч (мой код) из 1 поста, подключаете плату ардуино к компу, указываете номер порта и тип платы, компилируете и заливаете в плату.
Лучше всего поискать в инете  "ардуино для начинающих", к примеру у Алекса Гайвера не плохо все рассказано.

Яков93

Цитата: Skela от 15 Май 2023 в 11:21
Буду переписывать прогу в очередной раз.

Еще увидел на осцилографе что перебираются не все частоты, которые хотелись.
А она просто по кругу перебирает частоты или есть какая-нть интеллектуальность? Типа применять какую-то частоту определенное время, программно оценить и запомнить результат. Применить следующую частоту, сравнить результат с предыдущей частотой, выбрать лучшую по результату... Ну естественно не два частоты сравнить, а десяток, например.

Skela

Цитата: Яков93 от 15 Май 2023 в 20:47А она просто по кругу перебирает частоты
Да по кругу. От 25 гц до 1 гц примерно.
Во время зарядки я просто не представляю как оценить десульфатацию. Если кто знает, пишите.
Я так понимаю что внутреннее сопротивление что то может сказать.
Точность измерения ардуинки 20:1023 = 2 миливольта в идеале. Реально наверное 4 миливольта.
Вот выпиленый кусок кода с перебором частот, выведеный на 13 ногу.
Можно залить в ардуинку и посмотреть на моргание светодиода (он на плате подключен уже)

Яков93

Цитата: Skela от 15 Май 2023 в 22:24
Да по кругу. От 25 гц до 1 гц примерно.
Во время зарядки я просто не представляю как оценить десульфатацию. Если кто знает, пишите.
Я так понимаю что внутреннее сопротивление что то может сказать.
На форуме есть несколько тем про зарядные и измерение внутреннего сопротивления на Ардуино
измерение внутреннего сопротивления на Ардуино и адс1115
Универсальный модуль разрядной моргалки для Ардуино и не только
ЗУ на основе Ардуино от Реношника
ЗУ на Ардуино от Dkin
Wi-Fi программируемое ЗУ на Ардуино - Уклон (микро)
Неплохо было бы эти ссылки перенести в Ваш первый пост.

Хотя для измерения внутреннего сопротивления нужно будет неплохо так усложнить схему.
Если исходить из того железа что уже сейчас есть можно сделать оценку результатов в виде короткого измерения набранной емкости. при разных частотах
Например:
- п.1. Включаете частоту 1 Гц на 10 минут, через 10 минут отключаете заряд, включаете разряд пока напряжение не снизится например на 1 В, смотрите сколько это заняло времени, записываете в память результат.
- п.2. Включаете частоту 2 Гц  на 10 минут, повторяете п.1.
....
- Finish. Сравниваете результаты, продолжаете применять алгоритм показавший себя лучше всех в течение часа-нескольких часов. Потом снова включаете поиск лучшего алгоритма по кругу. Это не только интеллект - автоматический поиск лучшего алгоритма. Но и адаптация к изменяющимся условиям. Т.к. со временем при "вылечивании" химия батареи может лучше воспринимать другой алгоритм заряда.

slav

Цитата: Skela от 15 Май 2023 в 22:24Во время зарядки я просто не представляю как оценить десульфатацию.

Это уже маниакальное желание .  :bw:            ;-D

Skela

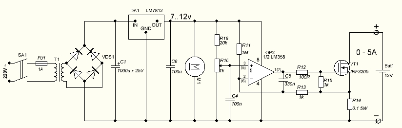
Допиленая схема и прошивка.
Добавлена нагрузка 21 Вт.
Появилась неплохая возможность померить внутреннее сопротивление, но это позже.


WERAS

 Замем использовать лампы?, а нельзя было делать стаб тока,чтобы  контроллер управлял? или хотя бы в ручную:
Спойлер

Skela

Цитата: WERAS от 16 Май 2023 в 10:04Замем использовать лампы?
1. Потому что зарядное ПРОСТОЕ.
Одна лампа проще двадцати радиоэлементов.
2. ЗУ собрано для проверки теории восстановления аккумов циклическим заряд-разрядом.
Если теория подтвердится, тогда будем смотреть ша ШИМ регулировку заряд-разряда.

usavich

Цитата: Skela от 16 Май 2023 в 07:53Допиленая схема
TIP147 можно заменить на p-канальный мосфет. Чтобы не беспокоило напряжение на затворе, его можно поделить, например, на два. Я так делал в своем солнечном контроллере - исток-затвор 4.7кОм и управление на коллектор(у тебя там мосфет) через 4.7кОм.
ЕздюкЪ на батарейках! Без смс бмс и регистрации. Заряжаюсь от солнца.

Cyberpapa

Цитата: Skela от 15 Май 2023 в 11:21Желающие иронизировать насчет трех аккумов могут успокоится.
1) Замечу, моя ирония была адресована не к вам, а к автору патента.
2) Рекомендую не воспринимать слова коллег в штыки, т.к. в этих словах имеется подсказка о подводных камнях с которыми Вы встретитесь.

Цитата: Skela от 15 Май 2023 в 22:24Точность измерения ардуинки 20:1023 = 2 миливольта
Вы не ошиблись в подсчетах ?

Цитата: Skela от 16 Май 2023 в 15:491. Потому что зарядное ПРОСТОЕ.
Если ЗУ простое, Вы стремитесь сократить его стоимость снизив кол-во деталей, тем самым дать возможность коллегам повторить устройство - с какой целью для питания Ардуино установили стабилизатор напряжения на LM 2596 ? Думаю стабилизатор напряжения типа LM 7805 лучше подойдет в данном случае, т.к. имеет меньшую стоимость,  меньшие габариты,  меньше кол-во элементов в обвязке, меньшие шумы, меньший температурный дрейф и бОльшую надежность. 

Skela

Цитата: Cyberpapa от 17 Май 2023 в 12:51Вы не ошиблись в подсчетах ?
Ну да, 20 милливольт.
Цитата: Cyberpapa от 17 Май 2023 в 12:51Думаю стабилизатор напряжения типа LM 7805 лучше подойдет в данном случае,
Я указал  то, из чего  собрано у меня.
Нет у меня 7805 а китайские модули есть.

Яков93

По итогу работы Вашего ЗУ какой все-таки алгоритм (в Герцах)  самый эффективный получается?