"Моргалки" для заряда/разряда АКБ

Автор arslaman, 20 Янв. 2013 в 22:10

« назад - далее »

0 Пользователи и 1 гость просматривают эту тему.

Extreme

Цитата: Extreme от 03 Дек. 2019 в 15:49Попробую сделать транзисторное управление тиристором, возможно это что-то изменит.
Сделал. Что-то изменилось.
Вначале просто регулировался порог срабатывания, но разряды также шли сериями, только в зависимости от порога количество разрядов в серии была разной. А потом стало ещё интересней - начались сбои и появились пропуски серий. Причём, то есть пропуски, то нету. Вообще уже ничего не понимаю. Может это в АКБ идут какие-то процессы ?


UriBas

Цитата: Extreme от 03 Дек. 2019 в 20:31
Спойлер
Сделал. Что-то изменилось.
Вначале просто регулировался порог срабатывания, но разряды также шли сериями, только в зависимости от порога количество разрядов в серии была разной. А потом стало ещё интересней - начались сбои и появились пропуски серий. Причём, то есть пропуски, то нету. Вообще уже ничего не понимаю.
Может это в АКБ идут какие-то процессы ?
Спойлер
Может это даже к лучшему.. частота увеличилась где-то до 200Гц..  это та частота, на которой АКБ имеет (как правило) наименьшее вн. сопр... ток уменьшился, но все равно импульсы лупят неплохо.  Попробуйте на тех АКБ, которые почти не берут ток при нормальной зарядке.
Восточная мудрость - "Шакал воет - караван идет"  Эл.вел. 350Вт.   Верую в Иисуса Христа, НЛО.  тема "продвинутой моргалки" https://electrotransport.ru/index.php?msg=1669651

iztexkomu.za.40

Импульсы должны быть одиночными. Схему управления лучше переделать, чтобы не зависела от нагрузки. Если она работает на большое сопротивление-тиристор не будет успевать разрядить батарею конденсаторов, а на подходе заряжающая полуволна сетевого напряжения.

Extreme

[user]iztexkomu.za.40[/user], Я переделал по схеме с управлением транзисторами, мало что поменялось. Она вообще странно работает, даже если ничего не трогать, может то так, то так. Увидеть бы где-нибудь, так сказать, эталонные значения в разных точках во время её работы.

iztexkomu.za.40

Попробуем помочь. Завтра схемку накалякаю- скину.

iztexkomu.za.40


Extreme

#2886
Цитата: iztexkomu.za.40 от 07 Дек. 2019 в 10:04

Ещё бы пару слов по работе.
Я понял так, что, когда конденсатор зарядится - сработает реле - откроется тиристор - конденсатор разрядится - отключится реле - далее всё по кругу. Но разве схема не зависит от нагрузки ? Чем быстрее разрядится конденсатор, там раньше сработает реле или вообще может тиристор закроется ещё раньше. Это же ещё и от тока удержания реле будет зависеть, наверное. На какой коммутируемый ток нужно реле и сколько оно проработает ? И как регулировать напряжение срабатывания ? Резистором R3 ? А R2 для разряда конденсатора ? Почему R1 на 300 Ом, как он рассчитывается, исходя из чего, это же зависит от тиристора ?

Столько вопросов по такой маленькой схеме. :-) 

Хотя, разряд не через реле идёт, может и всё нормально с ним будет.

iztexkomu.za.40

Цитата: Extreme от 07 Дек. 2019 в 10:41Но разве схема не зависит от нагрузки
Зависимость есть но меньше. Пока конденсатор не разрядится-небудет заряда. Реле 24 вольта у него как раз напряжение удержания порядка 10 вольт(меньше потенциала батареи-тиристор точно закроется). Тока через  контакты большого не будет можно использовать малогабаритное. R3 задаёт напряжение долбёжки, а R2 вообще не нужен. В вашей схеме он стоял для безопасности, а здесь будет разряжаться через реле и R3. R1 ограничивает бросок тока управления-не забивайте голову.

Extreme

[user]iztexkomu.za.40[/user], Что ж, попробую так собрать. Хотя бы посмотрю что изменится. Реле на 24В как раз много разных.
Цитата: iztexkomu.za.40 от 07 Дек. 2019 в 14:24R1 ограничивает бросок тока управления-не забивайте голову.
Не забивать голову можно, если повторять схему точь-в-точь, ну или если не интересно учится чему-то. Вот у меня сейчас просто нет резистора на 300 Ом. Могу на 280 собрать или тогда уже больше трёхсот, на 400 где-то.

iztexkomu.za.40

Цитата: Extreme от 07 Дек. 2019 в 15:07Могу на 280 собрать или тогда уже больше трёхсот, на 400 где-то.
От 100 до килоома -должен открыться. Напряжение заряда наверное вольт 150-180?

Extreme

Цитата: iztexkomu.za.40 от 07 Дек. 2019 в 16:25Напряжение заряда наверное вольт 150-180?
Я пока пробовал 100-150 Вольт.

Alex_Soroka

 :facepalm:
ребята, висящий в воздухе вход управления симистором(тиристором) - это плохая идея.
как и само реле, у которого есть дребезг контактов.
Вам, что, лень нормальную схему сделать, без висящего в воздухе управления ?

iztexkomu.za.40

Цитата: Alex_Soroka от 10 Дек. 2019 в 16:52ребята, висящий в воздухе вход управления симистором(тиристором) - это плохая идея
С чего вы взяли. Не полевик-сам не откроется.
Цитата: Alex_Soroka от 10 Дек. 2019 в 16:52есть дребезг контактов
Мы не логикой управляем.Так что бояться нечего. Чем проще-тем надёжней.

Паяка

Тиристор просто открывается импульсом тока, потом находится в открытом состоянии, пока ток через него не упал ниже тока удержания. Не вижу проблем от наводок и дребезга в этой схеме.

Линии связи специально делают токовыми, как раз для помехоустойчивости. А у тиристора управление токовое по природе. Причём отпирающий ток не маленький, если речь не о микротоковом тиристоре.
GT TF1 60V 20Ah Chilwee DZF

Alex_Soroka

Цитата: Паяка от 10 Дек. 2019 в 22:40
Тиристор просто открывается импульсом тока, потом находится в открытом состоянии, пока ток через него не упал ниже тока удержания.

Способы и схемы управления тиристором или симистором
https://radioprog.ru/post/460
http://electrik.info/main/praktika/1490-sposoby-i-shemy-upravleniya-tiristorom-ili-simistorom.html



iztexkomu.za.40

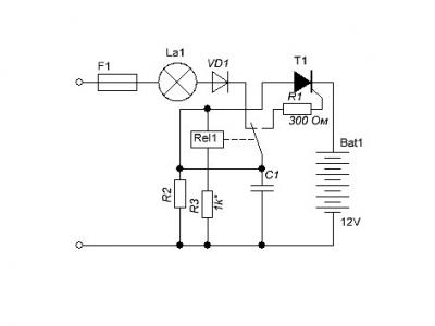
Сегодня обкатал предложенную схему. Пришлось добавить конденсатор параллельно реле для более чёткой работы. Теперь выглядит так:

Молотит как дизель на холостых. Поженил её со своим активатором. Думаю что эфективность повысится. Считаю что батарею следует подключить в обратной полярности- сегодня случайно когда менял местами акб подключил наоборот и сразу стали проявляться слабые банки по нагреву. Тиристор ку 202 н на небольшом радиаторе -не нужны здоровенные "болты",малогабаритное реле молотит без сбоев и залипаний-токи не большие.

Alex_Soroka

Цитата: iztexkomu.za.40 от 13 Дек. 2019 в 22:38
малогабаритное реле молотит без сбоев и залипаний-токи не большие.
у реле количество срабатываний(ресурс реле) обычно в даташите записано, и составляет примерно от 100000 до 200000 срабатываний  :hello:

Иван77

Всем добра.
Цитата: Alex_Soroka от 17 Дек. 2019 в 15:37у реле количество срабатываний(ресурс реле) обычно в даташите записано, и составляет примерно от 100000 до 200000 срабатываний 
У распространенного китайского songle заявленное ожидаемое количество электрических переключений 1000000, при частоте 2Гц - примерно на неделю работы, так что либо запасаться релюхами, либо мутить схему на тразисторах. Тише опять же.)
Ездю и ездю.