avatar_Павел Валерьевич

Моргалка от Павел Валерьевич.

Автор Павел Валерьевич, 24 Окт. 2015 в 17:38

« назад - далее »

0 Пользователи и 1 гость просматривают эту тему.

samogon318

Цитата: Павел Валерьевич от 30 Янв. 2018 в 20:59
[user]samogon318[/user], поставьте переключатель между 5 и 8 ногой IC1.
Тоесть если подать 12в на 5 вывод ІС1 то модуляция отключится, я правильно понял?

Павел Валерьевич

Если подать напряжение питания на 5 ногу, то шим заполнение приблизится к 100%. То есть микросхема по сути будет работать как повторитель. И номинал R2 уменьшите вдвое, для надёжной остановки генерации IC1.
Использование 12в стаба сомнительно, напряжение питания может быть и 11 вольт, а на стабе падение 1,5 вольта, смысл?

Павел Валерьевич

Коллеги, чем "теребить бабушку", давайте лучше сделаем такой нехитрый прибор как моргалка на атмеге за доллар и закроем вопрос с настройкой и наладкой рассыпухи.




Как руки дойдут набросаю схему и будем продвигать кибернетику в массы.

ihor


Павел Валерьевич

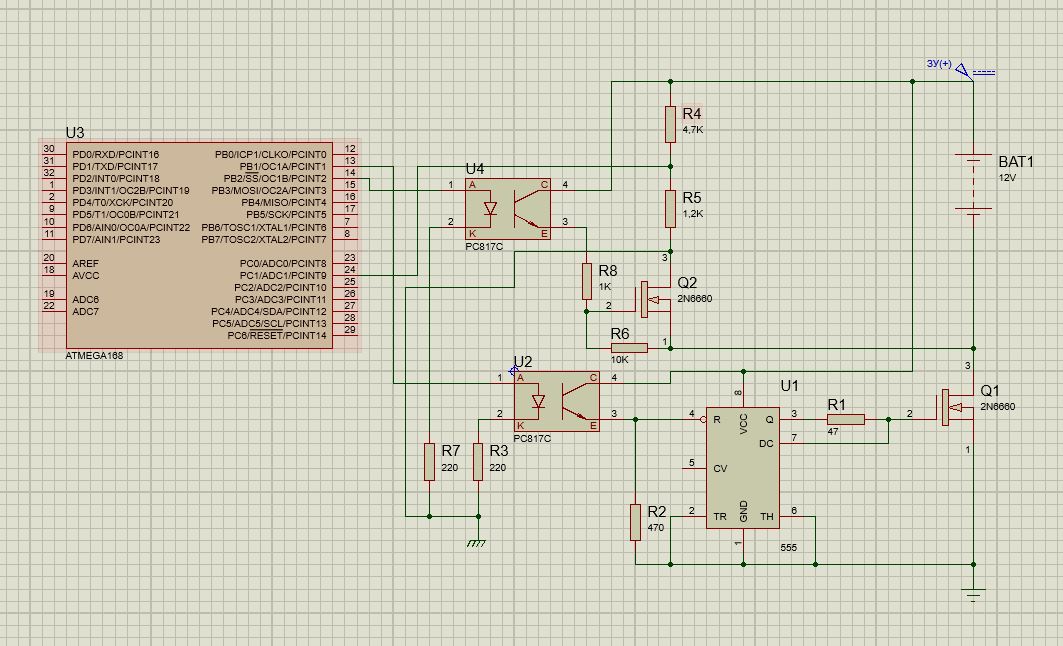
Тем более. Всё уже давно придумано. А если нет дефицитных драйверов с опторазвязкой, предлагаю использовать 817 оптрон и 555 таймер, думаю у всех они есть.
Вот схема драйвера.



UriBas

Цитата: Павел Валерьевич от 31 Янв. 2018 в 00:21
[user]ihor[/user], я посмотрел схему по ссылке, мне она показалась странной, может я чего то недопонял.
Думаю, что подключение должно быть таким: 
Спойлер
Мосфеты открываются в разные моменты времени. 
Ого! 2N6660 это конечно круто,  от 8 долл за штуку..  силовой мосфет Q1 видимо надо не 2N6660 ставить.   И как скажется на точности измерений при такой схеме?  Оправдано ли?
Восточная мудрость - "Шакал воет - караван идет"  Эл.вел. 350Вт.   Верую в Иисуса Христа, НЛО.  тема "продвинутой моргалки" https://electrotransport.ru/index.php?msg=1669651

Павел Валерьевич

Пока не нужно смотреть на номиналы. Взял первый мосфет в Протеусе.

Alek-3aaa

Цитата: Павел Валерьевич от 30 Янв. 2018 в 17:29Данеужеле?

Так показали мои практические опыты с ЗУС-4 на трех автомобильных аккумуляторах.

https://electrotransport.ru/index.php?topic=35665.0

Если Вы меня убедите в обратном буду очень рад Вас послушать, даже готов приобрести у Вас что-либо  из Ваших ЗУ с гарантией лучших характеристик.

Павел Валерьевич

[user]Alek-3aaa[/user],
Я не буду вас ни в чём убеждать и не буду вам ничего продавать.
Тесты улыбнули.
Я заряжаю десятки АКБ в месяц, разных возрастов и состояний. Веду многие батареи от магазина до свалки. Делаю КТЦ новых батарей из интереса.
Сегодня закончил тесты интересных экземпляров. Со слов официалов, это батареи А-Мега, выпущенные под заказ для рынка Италии, ценник- просто неприлично низкий, инфы по ним в сети нет. Из трёх батарей- две оказались очень приличными, третью забраковал.



Это я о том, что мой огромный опыт позволяет мне иметь своё мнение и я его никому не навязываю.
А тесты по ссылке действительно забавные.


Alek-3aaa

Цитата: Павел Валерьевич от 31 Янв. 2018 в 11:36А тесты по ссылке действительно забавные.

Я их проводил , как простой практик... есть результат или его нет.

Цитата: Павел Валерьевич от 31 Янв. 2018 в 11:36Я заряжаю десятки АКБ в месяц, разных возрастов и состояний. Веду многие батареи от магазина до свалки. Делаю КТЦ новых батарей из интереса.

Этим я похвастать сейчас не могу...у меня на обслуживании 4 АКБ , ранее  в молодости на хозяйстве было более 1000 аккумуляторов разных марок.

Надеюсь , Вы не будете утверждать что применение ЗУС  увеличивает срок эксплуатации АКБ в 2-3 раза или дают ему "вторую жизнь"

ihor

Цитата: Павел Валерьевич от 31 Янв. 2018 в 00:21я посмотрел схему по ссылке, мне она показалась странной, может я чего то недопонял.
Думаю, что подключение должно быть таким:
Мыслю, Вам лучше в той теме спрашивать, если хотите чисто свой вариант то надо отдельную веточку растить после того как что либо вырисовывается.
Там пробуют коллективный разум в массы воплотить.

Павел Валерьевич

Цитата: Alek-3aaa от 31 Янв. 2018 в 12:13Надеюсь , Вы не будете утверждать что применение ЗУС  увеличивает срок эксплуатации АКБ в 2-3 раза или дают ему "вторую жизнь"
Нет, не буду. Однако, если после КТЦ ЗУСом батарейка не вышла нормальный режим работы, можно уже с ней ничего не делать. ЗУС очень хорошо прорабатывает "свинец", я бы сказал- тщательно.
Те батареи, которые проходят КТЦ ЗУСом перед вводом  в 'эксплуатацию, однозначно живут дольше и работают качественнее, проверено. Обычный СС-CV такого эффекта не даёт.

Павел Валерьевич

#1236
Цитата: Дм. от 31 Янв. 2018 в 13:03За язык Вас никто не тянул с этим "обеспечением *контакта* свинца с электролитом".
Сорока расписал всё это. Подробней уже некуда. Я точно в сети не встречал. И так как это есть здесь на форуме, зачем я буду копипастить сюда?
Но для Вас сделаю исключение.
Есть пластина и есть электролит. Если пропустить ток, то идёт реакция. Через какое то время реагенты в месте контакта отработали и реакция замедляется. Стоит задача выбрать такой режим тока, что бы реакция в месте контакта была всегда.
Как пример, кто то интуитивно делает такой режим: заряд 70%- пуза 30%, кто то делает так: заряд 90%- разряд 10% периода. Всё сводится к тому, что бы обеспечить реакцию топливом наиболее эффективно. Прямой как рельса алгоритм СС CV и подобные только вредят, в лучшем случае просто КПД никакой.

Alek-3aaa

Цитата: Павел Валерьевич от 31 Янв. 2018 в 13:04Нет, не буду. Однако, если после КТЦ ЗУСом батарейка не вышла нормальный режим работы, можно уже с ней ничего не делать. ЗУС очень хорошо прорабатывает "свинец", я бы сказал- тщательно. Те батареи, которые проходят КТЦ ЗУСом перед вводом  в 'эксплуатацию, однозначно живут дольше и работают качественнее, проверено. Обычный СС-CV такого эффекта не даёт.

Такое впечатление что Вы пишите о каком-то особом ЗУСе , но тот что был в моих руках "свинец" не смог проработать.

На моей Тойоте Камри стоит Варта , которая не знала ЗУС  и прекрасно служит уже 4 года  и 7 месяцев , хотя эксплуатируется в режиме коротких поездок и частых стартов.

Павел Валерьевич

Повторяю для невнимательных.
Я в этой ветке отвечаю на вопросы по схеме моргалки, возможных её модернизациях.
Остальное удаляю.

Павел Валерьевич

Отвечаю на вопрос по зарядному устройству УЗ-П-12-6,3-УХЛ "Бархат". Устройство является простым "кипятильником", без каких либо функций по ограничению продолжительности заряда, ни по времени, ни по напряжению. Вот схема:


Первая часть- регулировка тока, вторая- защита, третья- блок индикации. Использование подобных ЗУ является нежелательным.
В схему следует добавить "качели" и прерывание заряда на "отдых".

Яков93

Граждане, тема авторская и узкоспециализированная, что и записано в ее названии.
У нее есть автор, который тему ведет, не забрасывает и следит за ее чистотой - весьма редкий приятный случай. Поэтому если хотите обсуждать какие-то общие вопросы бытия пожалте в Гаражные войны, не заставляйте автора делать лишнюю работу по зачистке.

Павел Валерьевич

Ребята, вопрос по бархату пришёл в личку. Вопрос был не на отвлечённую тему, а об использования "Бархата", как я понимаю относительно "Моргалки". Так как мне приходит довольно много вопросов в личку и на почту, я с разрешения автора отвечаю здесь. Вопросы повторяются и отвечать каждому просто нет времени. Плодить ветки тоже незачем.