avatar_Павел Валерьевич

Моргалка от Павел Валерьевич.

Автор Павел Валерьевич, 24 Окт. 2015 в 17:38

« назад - далее »

0 Пользователи и 1 гость просматривают эту тему.

samogon318

Помогите пожалуйста, собрал моргалку вот такую
Спойлер


когда на выходе подключаю регулируемый источник питания, то все работает четко (до 14,4 мосфеты откриваются и закриваються нормально с интервалами времени схемы , потом срабатывает отсечка и они закрыты). Когда подключаю на вход питания от БП ноутбука (источник для зарядки 19В 3,74А), ничего не происходит (моргалка не работает, значит ключи работают так как не пропускают ток к ИС2), затем подключаю на выходе 12В и напряжения там же взлетает до 19,4В (загорается светодиод привишения напряжения) и ключи постоянно открыты (присутствует напряжения на задающей ноге ИС1)
Ключи AOD408 3шт
Подскажите куда "копать"?

samogon318

Сам нашел. БП от ноута на входе, АКБ на выходе. БП от ноутбука почему-то уходит в защиту после первого же включения. Эсли подключаю на входе лабораторный БП то все нормально работает.
Подскажите как доработать БП ноута чтобы не уходило в защиту а работало как ограничения по току

Ribbentrop

Врядли получится там стабилизацию тока прикрутить. Да и разновидностей ЗУ для ноутов - вагон.

ИС-Х

Цитата: samogon318 от 28 Фев. 2018 в 10:58Подскажите как доработать БП ноута чтобы не уходило в защиту а работало как ограничения по току
Все можно, но придется срисовать схему вторички и напаять несколько СМД деталюшек на соплях.
Вот пример:
Спойлер
Моя первая моргалка: https://electrotransport.ru/index.php?msg=588520
Вторая моргалка: https://electrotransport.ru/index.php?topic=31184.0
Третья моргалка: https://electrotransport.ru/index.php?msg=1130718
Еще в багажнике валяется BL1204 на всякий пожарный...

Павел Валерьевич

#1318
[user]samogon318[/user], а вам хватит 3,74А для заряда ваших батарей?

Как вариант, измените напряжение на БП до 16-17 вольт, ток снизится пропорционально и не будет срабатывать защита. Как изменить можно сказать увидев схему или плату.

Павел Валерьевич

Ещё раз вернусь к различного рода эффективности и цифрам, которых всем хочется, к КТЦ с выемкой амперчасов. Недавно заряжал приятелю Бош 50ач синий, на КТЦ он отдал всего лишь 12,5ач. Вернул человеку, он поставил на пассат 1,6 бензин, крутит очень бодро, а погода сейчас стоит -25 утром. Вот такие цифры.
Алгоритм работы был обычный, заряд с добивкой- сутки, отдых полдня, потом КТЦ с зарядом и добивкой сутки, отдых полдня и добивка дня три, пока не забрал хозяин.

samogon318

Цитата: Павел Валерьевич от 28 Фев. 2018 в 13:14Как вариант, измените напряжение на БП до 16-17 вольт, ток снизится пропорционально и не будет срабатывать защита. Как изменить можно сказать увидев схему или плату.

А если использовать DC-DC преобразователь с режимами СС/СV на выходе ноутбучного блока??

ИС-Х

[user]samogon318[/user], я так иногда делаю, когда нужны малые токи заряда. Ибо ноутный БП со стабилизацией малых токов плохо работает. Но уже беру другой ноутный БП - без стабилизации тока.
Моя первая моргалка: https://electrotransport.ru/index.php?msg=588520
Вторая моргалка: https://electrotransport.ru/index.php?topic=31184.0
Третья моргалка: https://electrotransport.ru/index.php?msg=1130718
Еще в багажнике валяется BL1204 на всякий пожарный...

Павел Валерьевич

#1322
Цитата: samogon318 от 28 Фев. 2018 в 15:11А если использовать DC-DC преобразователь с режимами СС/СV на выходе ноутбучного блока??
Цитата: ИС-Х от 28 Фев. 2018 в 15:23Ибо ноутный БП со стабилизацией малых токов плохо работает
Именно так. Бывает, что ИБП просто идут в разнос. Лучше взять транформатор, а после него DC-DC со стабилизацией тока и напряжения. Трансформатор с напряжением на вторичке 18 вольт переменки закроет все потребности ЗУ. Естественно достаточной мощности.
Вот такой транс у меня для испытаний моргалки.





eretic

Товарищи, а эта моргалка лучше работает долбилки. Т.е. есть ли люди которые сравнивали результаты работы этой моргалки и долбилки на тиристоре?

Павел Валерьевич


eretic

В общем, почему спрашиваю. Нужнен десульфатор. Есть два аккумулятора: 132 и 140 А/ч. В первом всё почти нормально, кроме одной банки, промыл дистиллированной водой 2 раза, залил электролит. Сейчас довожу до 14,5 В током 0,01С. Пока примерно ёмкость АКБ не знаю. Как зарядится, буду разряжать. Второй, постарее будет. У него походу отсилы 30% от ёмкости. Разряжал 2 раза и заряжал 2 раза. Заряжается быстро. Не соответствует времени необходимому для полного заряда. Значит всё-таки сульфатация пластин.
И вот мне надо их как-то восстановить. В общем, подойдёт-ли ваша моргалка в моём случае?
Там просто тиристорную долбилку хвалят. Мне как-то больше доверия внушает Ваша конструкция. По крайней мере гальванически развязана от сети.

Павел Валерьевич

Я так скажу, горбатого исправит могила. Зарядные работающие по принципу моргалки, точно не вредят батареям, заряжают эффективнее "кипятильников", СС CV и прочих алгоритмов, которые уходят за 14,4 вольта или используют плавное снижение тока, включение-обрывание- включение - это правильный подход.
За долбилку высокотоковыми импульсами ничего не скажу, не делал и не хочу потому что нецелесообразно. Я уверен, что убитую АКБ не восстановить ничем, ни моей моргалкой ,ни ЗУСом, ни импульсниками, о которых тут писалось пару лет назад, всё это я пробовал. А вот живую, но "уставшую" батарею можно моргалкой вернуть к жизни, если там есть что возвращать, тогда как магазинными ЗУ- нет.
То есть если дружишь с паяльником, можно сделать "правильную" зарядку и неплохо продлить жизнь батарее. В чудесные реинкарнации не верю, а вот очень годных батарей в приёмке в утиль видел много- причина в тупых ЗУ.
Тому, кто не особо дружит с паяльником или не хочет заморачиваться, скоро предложу платку моргалки на Атмеге в исполнении pro mini, баксов около десяти, сегодня дописали часть кода, отвечающего за заряд, начал обкатку с АКБ от упсов, что у нас стоят у нас на складе, работает отлично. Хочу ещё прикрутить КТЦ и будет годный бюджетный продукт.

Shinchik

Цитата: Павел Валерьевич от 28 Фев. 2018 в 23:06Тому, кто не особо дружит с паяльником или не хочет заморачиваться, скоро предложу платку моргалки на Атмеге в исполнении pro mini, баксов около десяти, сегодня дописали часть кода, отвечающего за заряд, начал обкатку с АКБ от упсов, что у нас стоят у нас на складе, работает отлично. Хочу ещё прикрутить КТЦ и будет годный бюджетный продукт.
Одну платку зарезервируйте пожалуйста за мной.

eretic

Спасибо, за разъяснение. Но попробовать стоит. Есть ли схема последней версии(не бетта) вашей моргалки. С паяльником дружу. Тут вроде чуть выше видел в спойлере схему и печатку, они подойдут. Вроде сложного ничего нет.
Да делал в том году зарядное по методу Кабанова, эффект есть. Но оно ограничено емкостью аккумулятора, до 90 А/ч. И мне не подходит. Поэтому прошу помощи сдесь.

Павел Валерьевич

#1329
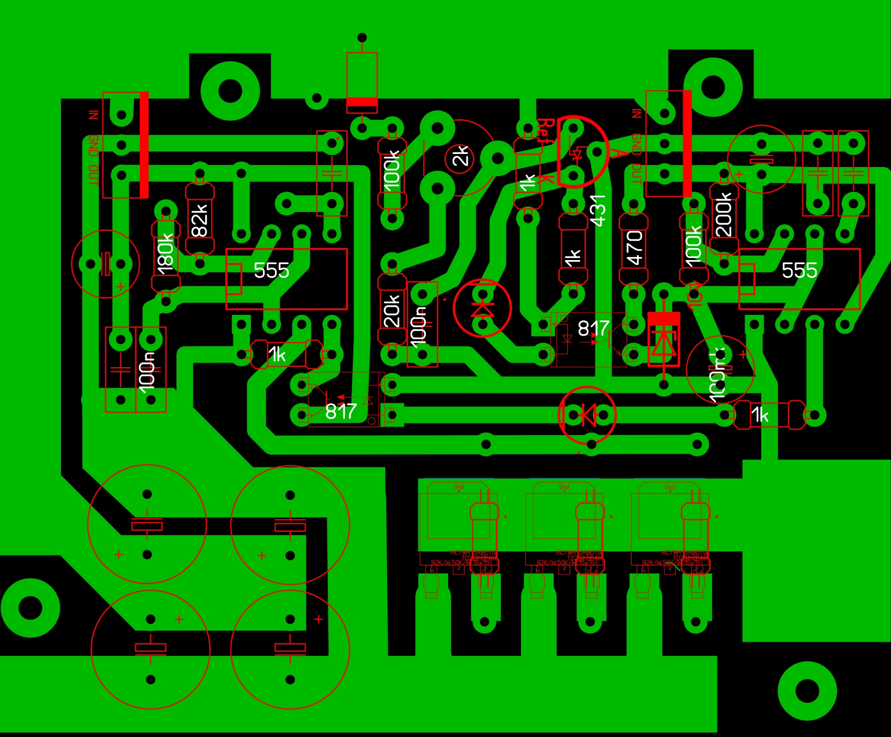
Схема первая, она же и последняя. Есть вариации форумчан, но у меня работает то что на первых страницах.

В схеме собственно 4 узла:
1. Мосфет, он же ключ, должен быть гальванически развязан, оптотранзистором или спец оптодрайвером.
2. Генератор на 35Гц с заполнением 70% управляющий мосфетом.
3. Второй генератор, управляющий первым, разрешающий работу в течении 40* секунд и прерывающий её на 10* секунд.
4. Измерительный узел, при достижении 14,4 вольта сбрасывающий второй генератор в паузу.
Вот и вся схема.

KIE

#1330
Цитата: Павел Валерьевич от 28 Фев. 2018 в 16:22
Лучше взять транформатор, а после него DC-DC со стабилизацией тока и напряжения.
Хватает емкости штатного (на входе)  конденсатора установленного на плате DC-DC, при 5А токе?

Павел Валерьевич

Да. 18 вольт переменки только обеспечьте.