avatar_Павел Валерьевич

Моргалка от Павел Валерьевич.

Автор Павел Валерьевич, 24 Окт. 2015 в 17:38

« назад - далее »

0 Пользователи и 1 гость просматривают эту тему.

Серик

Спасибо.
Т.е. на вход логической части схемы надо организовать для 7809 хотя бы 12В, а на питание оптодрайвера TLP250 организовать не более 30В? А минус при этом у них будет общий? Может тогда dcdc 3А с входным до 100В а с выходным 25В для обеих частей?  При чем взять dcdc у которого на входе и выходе будет общий минус?

Павел Валерьевич

А какое напряжение на затворе у этого транзистора должно быть?

Серик

30В
Что-то слишком мощные, для 60А зарядного тока может 2 шт хватит?

ИС-Х

Дело не в мощности или макс.токе. Дело в Rds, от которого нагрев. Можно и 2 шт, но греться будет сильнее.
Какой ток собираетесь пущать через них?
Моя первая моргалка: https://electrotransport.ru/index.php?msg=588520
Вторая моргалка: https://electrotransport.ru/index.php?topic=31184.0
Третья моргалка: https://electrotransport.ru/index.php?msg=1130718
Еще в багажнике валяется BL1204 на всякий пожарный...

Павел Валерьевич

А что за батареи такие и чем Вы их заряжаете сейчас?

Серик

Я занимаюсь ремонтом электрокар (вилочных электропогрузчиков), стараюсь удержать старые модели электропогрузчиков, поскольку это моя часть рынка.;-)
Заряжать тяговые свинцово-кислотные аккумуляторы типа , например , 24-5PzS350, это означает 24 элемента по пять положительных панцирных пластин в каждом ёмкостью 70Ah.
Их все ещё кипятят ;-). Немалая часть неисправностей связана с плохим состоянием батарей. Вот уже внедрил 2 "моргалки с порогом по верхнему напряжению " в старые зарядки;-) . 1 шт на  старый советский штабелер 91 г.в., а 1 шт на 40В батарею.
Говорят меньше стала греться и меньше пить воды.  И даже что вроде бы как элементы подравниваются. В них у меня выход идёт на реле , с реле на пускатель. Но реле щёлкает громко каждый раз. Может быть, думаю, на N-канальных мосфетах попробую пропустить ток до 60А.

Серик

#168
Иногда, очень редко, выходят из строя вот такие ( на картинке ) зарядные устройства.
Если поставить тирсторный регулятор и на выход эту 'моргалку' с контролем за 2 мя уровнями напряжения, то на выходе наверное можно получить похожий график.
Как Вы думаете?

Серик

Вот, на фото, например, пока ещё не до конца запаянная платка с одной микросхемой 555, можно её применить как ограничитель переразряда аккумуляторной батареи, только подаваемые уровни напряжений на входы 2 и 6 поменять местами, при напряжении под нагрузкой например 1,75Х12=21В ("верхний порог" наоборот ) схема будет отключать например контактор питающий гидронасос, а двигатель передвижения останется запитанным . После небольшого отстоя, при подъёме напряжения до уровня , например, 2.1Вх12=25,2В ( "нижний порог" наоборот ) можно продолжать работать, или сразу же ехать на заряд.
Или же можно 2 уровня сделать, 1 уровень будет подавать звуковой или световой сигнал о критическом переразряде, а 2 уровень отключать при приближении к аварийному уровню разряда.
В комбинации с  "вышеозвученной" "моргалкой" для заряда, согласитесь, эти меры все таки увеличат ресурс батареи.
А Вы как думаете?

Павел Валерьевич

#170
Я не большой специалист по полевикам, но думаю Вам нужен драйвер состоящий из оптрона и двух биполярных транзисторов. Это что касается ключа для зарядки. К нему нужно собрать моргалку на одном таймере и измерительный узел на TL431 и запитать это внешним блоком на 9 вольт, таких адаптеров полно. В делителе увеличить номинал верхнего резистора примерно в четыре раза. Всё должно работать.

В общем если вам кто нибудь набросает грамотно драйвер для такого мосфета, то я вам нарисую схему.

Серик

Спасибо Павел Валерьевич!
Пожалуй, возьму тайм-аут на неделю.
Погуглил про драйвера, наткнулся на : " без осцилла в силовухе делать нечего".
;-) через неделю у меня осцилла не будет.

Павел Валерьевич

[user]Fantomm[/user], какое напряжение нужно на затворе для открытия?

реношник



на транзисторах лучше такой драйвер использовать ...

Павел Валерьевич

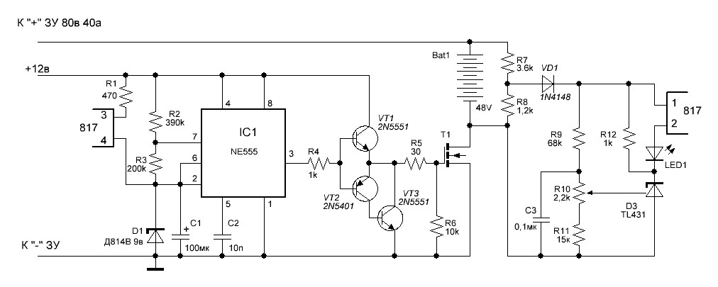
#174
Примерно такая схема выходит






реношник


Павел Валерьевич

Делитель? TL-ка плохо себя чувствует под таким напряжением.

Серик

А нижний второй транзистор  npn bc639 нужен для чего, для ускоренного закрытия полевика?

реношник

Цитата: Павел Валерьевич от 07 Нояб. 2015 в 23:15
Делитель? TL-ка плохо себя чувствует под таким напряжением.

??? Резисторы на затворе полевика....

Павел Валерьевич

Я их переименовал, потому не понял вопроса. Это токоограничительные резисторы.