Полезная информация


avatar_booseli

Свинцово-кислотные батареи в ИБП (UPS)

Автор booseli, 04 Май 2012 в 13:48

« назад - далее »

0 Пользователи и 2 гостей просматривают эту тему.

Яков93

Цитата: Кass от 25 Сен. 2017 в 10:30
Цитата: Яков93 от 24 Сен. 2017 в 22:58
Схема вот примерно такая


Это не схема UPS. Это какая то схема включения LM317. Я же приводил схемы реальных ИБП, и там даже где есть такой стабилизатор, имеются цепи его отключения, и контроль заряда на МК. Давайте рассматривать реальные схемы ИБП, а не сферического коня в вакууме. Я предположу, что люди лезут в ИБП когда уже проблема с АКБ и сильно запущена, когда АКБ умер и МК определяет его как разряженный, и дает ему эти самые 13.6В. Давайте схемы, и будем смотреть, что там и как. Это будет более конструктивно.
Ок, вот типовая схема на один из моих ИБП Powercom. Есть некая связь зарядной цепи с МК, но я точно знаю там нет ни качелей, ни каруселей, напряжение заряда не меняется и не отключается по времени. Понять это по схеме вряд ли возможно, нужно еще иметь перед глазами программу работы МК. Программы работы МК у меня нет, я делал проще - разбирал ИБП, вешал на клеммы АКБ маленький вольтметрик и наблюдал за напряжением - не меняется ни за дни ни за недели.




Кass

[user]Яков93[/user], это чавсть схемы, только схема управления. Из силовой части тут только ключи инвертора. Ни трансформаторов, ни схемы заряда я тут не вижу.
Вольтметром тут не заметить что там происходит. Это нужно постоянно сидеть и смотреть на него. Некоторые ИБП могут просто организовывать буфферный режим, просто периодически подключая АКБ на разряд. В онлайновых такое иногда встречается. Но нужно смотреть именно схемы заряда.
АРМ стенда онлайн: http://scada.kontar.ru Пользователь: Электротранспорт, Пароль: 111111

Гербалайф от всех болезней, Кашпировский лучший врач,  Орифлейм самая лучшая косметика, а МММ самый лучший способ вложения денег. Кто бы спорил. ;)

Яков93

#1460
Цитата: Кass от 25 Сен. 2017 в 11:58
[user]Яков93[/user], это чавсть схемы, только схема управления. Из силовой части тут только ключи инвертора. Ни трансформаторов, ни схемы заряда я тут не вижу.
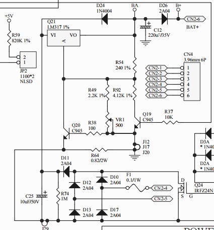
Схема заряда вот она

специально вырезал для Вашего удобства. На схеме не нарисован трансформатор... все - понять ничего не возможно.  :-(
Поясняю на словах - к разъему обозначенному на схеме как CN2-4 и CN2-5 напрямую подключается одна из обмоток транса, выдающая около 19В переменки когда ИБП подключен к 220В.
При чем тут вообще силовая часть с ключами инвертора? Когда работает инвертор заряд АКБ естественно не идет, это не онлайн ИБП.
Дал Вам схему зарядкой части, Вам мало - подавай общую схему. Дал общую схему Вы зарядную часть на ней найти не можете...
Цитировать
Вольтметром тут не заметить что там происходит. Это нужно постоянно сидеть и смотреть на него. Некоторые ИБП могут просто организовывать буфферный режим, просто периодически подключая АКБ на разряд. В онлайновых такое иногда встречается. Но нужно смотреть именно схемы заряда.
Я бы согласился что вольтметром ничего не заметить если бы период отключения заряда был минута-две. Но на самом-то деле пауза в заряде при "качелях" когда АКБ снижает свое НРЦ до минимальных значений должна быть часы или даже десятки часов. Такое поведение я бы точно заметил. Можете мне по моей схеме ткнуть в элемент, который может отключить зарядную цепь по команде МК? Я чего-то такого не вижу. Единственная возможность отключить заряд это отключить 220В и перевести ИБП в работу от АКБ.

Кass

Почему хотелось бы видеть всю схему? Не плохо бы посмотреть, есть ли датчик тока, как замеряется напряжение на АКБ, онлайн он или оффлайн и т.п.

Ну да ладно, давайте смотреть этот фрагмент. Как я вижу, цепи обвязки формируют 2 напряжения, при 0 на базе Q19, и при 1, что подается с PTA0 МК. Причем одно из них подлежит регулировке подстроечником VR1. То есть вы вольтметром должны видеть как минимум два разных напряжения. Одно вероятней всего заряда, другое хранения. Вот первое по идее должно быть порядка 13.8, второе 12.8В. Не видя всей схемы об остальном можно догадываться. С другой стороны можно сделать одно напряжение 14.8, другое 12.7, и переключая их делать что то типа импульсного заряда или ШИМа. Может быть осциллографом посмотреть?
АРМ стенда онлайн: http://scada.kontar.ru Пользователь: Электротранспорт, Пароль: 111111

Гербалайф от всех болезней, Кашпировский лучший врач,  Орифлейм самая лучшая косметика, а МММ самый лучший способ вложения денег. Кто бы спорил. ;)

UDAV

Цитата: Кass от 25 Сен. 2017 в 10:30
Цитата: UDAV от 25 Сен. 2017 в 06:41
ЦитироватьУ меня Ippon разные модели
Не затруднит перечислить  конкретные модели,  которые умеют  в 12.8в   ?

Ну вы посмотрите схемы реальных ИБП. Ну по вашей же ссылке первая схема на LM317, и там стоит подстройка и написано, что на выходе 12В Если открыть не схему, а статью по этой ссылке, то там статья по ремонту APC, и вот вам цитатат про зарядку в них:


Видимо гражданин все таки затруднился.  :hello:
Подпись ;)

Яков93

Цитата: Кass от 25 Сен. 2017 в 13:54
Почему хотелось бы видеть всю схему? Не плохо бы посмотреть, есть ли датчик тока, как замеряется напряжение на АКБ, онлайн он или оффлайн и т.п.

Ну да ладно, давайте смотреть этот фрагмент. Как я вижу, цепи обвязки формируют 2 напряжения, при 0 на базе Q19, и при 1, что подается с PTA0 МК. Причем одно из них подлежит регулировке подстроечником VR1. То есть вы вольтметром должны видеть как минимум два разных напряжения. Одно вероятней всего заряда, другое хранения. Вот первое по идее должно быть порядка 13.8, второе 12.8В. Не видя всей схемы об остальном можно догадываться. С другой стороны можно сделать одно напряжение 14.8, другое 12.7, и переключая их делать что то типа импульсного заряда или ШИМа. Может быть осциллографом посмотреть?
Как этот теперь "не видя всю схему"? Я же приложил ВСЮ схему на которой только не обозначены обмотки транса здесь


Нет там никакого "напряжения хранения 12,8В". Уж это-то то я и без осциллографа, одним вольтметром бы увидел. Все время было 13,8В. Возможно Q19 для повышения напряжения во время заряда до 14 с небольшим вольта, вот в это я могу поверить. Но как ни странно и повышенного напряжения я не видел.

Vova_n

[user]Кass[/user], Вот возьмите и подымите схему ипонов до 1000ватт APC до 600ватт, а потом заявляйте, что это не схема UPS  :-) именно по таким схема они там и собраны, тупо давит от 13,55-13,73 напряжение с ограничением тока и никаких чудес и ничего работает всё от 1,5лет до 3х.
Такие UPS у 90% населения и организаций  :hello:

Alex_Soroka

Цитата: Vova_n от 25 Сен. 2017 в 15:37
тупо давит от 13,55-13,73 напряжение с ограничением тока и никаких чудес и ничего работает всё от 1,5лет до 3х.
Такие UPS у 90% населения и организаций  :hello:
подтверждаю  :hello:
с 2008 года я насмотрелся разных UPS, и ни один из производителей не утруждает себя контролем и продвинутыми методами заряда АКБ.

Кass

#1466
Цитата: Vova_n от 25 Сен. 2017 в 15:37
[user]Кass[/user], Вот возьмите и подымите схему ипонов до 1000ватт APC до 600ватт, а потом заявляйте, что это не схема UPS  :-) именно по таким схема они там и собраны, тупо давит от 13,55-13,73 напряжение с ограничением тока и никаких чудес и ничего работает всё от 1,5лет до 3х.
Такие UPS у 90% населения и организаций  :hello:

Вы посмотрите выше, я выложил для примера 3 схемы. Потом привел цитаты их мануала по ремонту ИБП АРС. Вот когда кто то помимо слов приведет другую схему, где просто CV с одним напряжением и все, вот тогда и обсудим. Давайте схемы, а не слова.

ЗЫ. Ну вот посмотрел я схему Иппонов обычных, и сделал пометки:

http://i96.fastpic.ru/big/2017/0925/fa/eb97cc6cebb899d6588dea5ffe8ab8fa.jpg

1. Там есть сигнал на отключение заряда CHG_OFF. То есть МК может отключать заряд.
2. Там есть схема измерения тока заряда с шунтом на минусе и подтяжкой, и заводится это на АЦП4. То есть подсчет Ач и как следствие BAT_SOC там есть.

Вот что написано в сервисном мануале:

"The current limiter process is described below. The process repeats itself until the voltage for R31 drops to turn off Q09.

1.    Q09(2N3906) turns on when current of R31 too large.
2.    Q09 turns on Q08
3.    A (Adjust ) pin of U02(LM317) is pulled down to 0 Volts when Q08 turns on.
4.    As a result the output voltage of LM317 is pulled low from 13.7275V to approximately 1.25 V causing Q09(VE < VB )and Q08 to be turned off.
5.    This cause the output voltage of LM317 return to 13.7275 V."
АРМ стенда онлайн: http://scada.kontar.ru Пользователь: Электротранспорт, Пароль: 111111

Гербалайф от всех болезней, Кашпировский лучший врач,  Орифлейм самая лучшая косметика, а МММ самый лучший способ вложения денег. Кто бы спорил. ;)

Vova_n

[user]Кass[/user], Спуститесь с небес на землю, до нас сирых простых людей и организаций.
Ну и если вам надо, убедиться в моих словах - гугл вам в помощь, мне влом вам, что либо доказывать я насмотрелся на ибп и то как там организована схема заряда.
Диапазон мощностей я указал, название торговых марок тоже, надо найдёте и убедитесь, а нет то не надо громких слов о пресловутом мифическом коне.

Яков93

Цитата: Кass от 25 Сен. 2017 в 16:11
1. Там есть сигнал на отключение заряда CHG_OFF. То есть МК может отключать заряд.
2. Там есть схема измерения тока заряда с шунтом на минусе и подтяжкой, и заводится это на АЦП4. То есть подсчет Ач и как следствие BAT_SOC там есть.

Вот что написано в сервисном мануале:

"The current limiter process is described below. The process repeats itself until the voltage for R31 drops to turn off Q09.

1.    Q09(2N3906) turns on when current of R31 too large.
2.    Q09 turns on Q08
3.    A (Adjust ) pin of U02(LM317) is pulled down to 0 Volts when Q08 turns on.
4.    As a result the output voltage of LM317 is pulled low from 13.7275V to approximately 1.25 V causing Q09(VE < VB )and Q08 to be turned off.
5.    This cause the output voltage of LM317 return to 13.7275 V."
Ваша ссылка у меня не открывается.
Текст на английском поясняет только то, что LM317 уменьшает напряжение если идет превышение зарядного тока. Простейшая схема на токовом шунте и открывающемся транзисторе, которая если присмотреться есть и в моем Powercom. Сделана она скорее против КЗ, а не для сохранения здоровья батареи


При чем здесь отключение зарядки с помощью МК?

Tim842

Кass ! Рассмотрим  три твои схемы  в ответе 1454.
1. Схема от UPS NTT-800 для двух 12 вольтовых батареи. Зарядка собрана на U7 (LM317). Напряжение заряда выставляется резистором VR1 от 23 вольт до 32 вольт на выходе LM317 (калькулятор LM317) . Ограничение тока в 1,5 ампера обеспечивает LM317. Кстати этот  UPS выпускался в середине 90-х годов.
2. Схема №2 еще проще. Зарядка на T7 и Т9. Резистором R16  выставляется напряжение на батарее в широком диапазоне. Ограничение тока обеспечивается намоткой тонкого провода на трансе.
3. Схема №3 лучшая из трех от APC 640-0253e. Но и эта схема также является стабилизатором  напряжением с ограничением тока. 
Все эти схемы от Off-line UPS и  они держат на батареи 13.5-13.7 вольта (на одну 12 вольтовую батарею).  При работе от батарей все эти схемы УПСов  отключают зарядку. Поэтому всегда есть  ключ отключающий зарядку и это не означает, что есть модуляция тока зарядки.

UDAV

Цитата: Кass от 25 Сен. 2017 в 16:11

Вы посмотрите выше, я выложил для примера 3 схемы. Потом привел цитаты их мануала по ремонту ИБП АРС. Вот когда кто то помимо слов приведет другую схему, где просто CV с одним напряжением и все, вот тогда и обсудим. Давайте схемы, а не слова.

Сказал человек, заявивший, что у него 100500 упсов,  умеющих 12.8в на АКБ, но не назвавший ни одной конкретной модели,  что бы  мы могли взять вольтметр тыкнуть и проверить, если такую модель найдем  ;-D    Похоже, что господин соврамши и никаких упсов у него просто нет  :facepalm:

Кас,  похоже,   вас загнали в угол.   

Ну что будете делать,  признаете,  что  приняли ключ,  отключающий ЗУ упса при пропадании входящего сетевого напряжения 220в    за ключ,   реализующий "качели",   или  продолжите   упорствовать?   >:-)
Подпись ;)

UDAV

Цитата: Alex_Soroka от 25 Сен. 2017 в 15:46
Цитата: Vova_n от 25 Сен. 2017 в 15:37
тупо давит от 13,55-13,73 напряжение с ограничением тока и никаких чудес и ничего работает всё от 1,5лет до 3х.
Такие UPS у 90% населения и организаций  :hello:
подтверждаю  :hello:
с 2008 года я насмотрелся разных UPS, и ни один из производителей не утруждает себя контролем и продвинутыми методами заряда АКБ.

Не, ну кое что все таки меняется, в 17м году у APC  к примеру, даже в простых бытовых моделях  появились  накладные датчики температуры АКБ.    Я практически уверен, что это  просто прерыватель заряда при нагреве АКБ   а никакая не "термокомпенсация зарядного тока"  :kidding:   но  уже лучше, чем совсем ничего?
Подпись ;)

Tim842

UDAV! B APC в серии BACK термодатчики появились лет 5 назад. Термодатчик установлен внутри батарейного отсека (прикручен к пластиковому корпусу). В итоге после зарядки и прогрева 50 гц транса на батарее устанавливается напряжение 13.2-13.3 вольта. Напряжение на батареи в маломощных UPS можно проверить просто - включайте УПС в розетку 220, а потом отключаете батарею и измеряйте напряжение на клеммах УПСа для подключения батарей.  Единственное UPSы  от APC будут пищать на отключенный аккумулятор. ( Проверка дохлого или отключенного аккумулятора у них есть). Большинство марок UPS можно так проверять.

UDAV

Цитата: Tim842 от 25 Сен. 2017 в 22:51
UDAV! B APC в серии BACK термодатчики появились лет 5 назад. Термодатчик установлен внутри батарейного отсека (прикручен к пластиковому корпусу). В итоге после зарядки и прогрева 50 гц транса на батарее устанавливается напряжение 13.2-13.3 вольта. Напряжение на батареи в маломощных UPS можно проверить просто - включайте УПС в розетку 220, а потом отключаете батарею и измеряйте напряжение на клеммах УПСа для подключения батарей.  Единственное UPSы  от APC будут пищать на отключенный аккумулятор. ( Проверка дохлого или отключенного аккумулятора у них есть). Большинство марок UPS можно так проверять.

Айписишники научились в термокомпенсацию?  Да ладно?  :-D   Ну вобще круть круть тогда!   B-)
Подпись ;)

Кass

Цитата: Яков93 от 25 Сен. 2017 в 17:31
Текст на английском поясняет только то, что LM317 уменьшает напряжение если идет превышение зарядного тока. Простейшая схема на токовом шунте и открывающемся транзисторе, которая если присмотреться есть и в моем Powercom. Сделана она скорее против КЗ, а не для сохранения здоровья батареи.

При чем здесь отключение зарядки с помощью МК?

В тексте говорится о том, что при открытии транзисторов по команде МК напряжение снижается до нуля. Это не ограничение тока. Ограничение работает иначе. Это именно отключение. В какой момент отключается, определяется прошивкой, но нам она не известна.

Цитата: UDAV от 25 Сен. 2017 в 21:47
Цитата: Кass от 25 Сен. 2017 в 16:11

Вы посмотрите выше, я выложил для примера 3 схемы. Потом привел цитаты их мануала по ремонту ИБП АРС. Вот когда кто то помимо слов приведет другую схему, где просто CV с одним напряжением и все, вот тогда и обсудим. Давайте схемы, а не слова.

Сказал человек, заявивший, что у него 100500 упсов,  умеющих 12.8в на АКБ, но не назвавший ни одной конкретной модели,  что бы  мы могли взять вольтметр тыкнуть и проверить, если такую модель найдем  ;-D   

:laugh:  Удав, вы очень толсто троллите. Вы попробуйте все же по нескольку раз перечитывать посты ваших оппонентов. Ну не схватываете вы смысл с первого прочтения. Ускользает он от вас.. Ну к примеру вот это перечитайте несколько раз:

Цитата: Кass от 25 Сен. 2017 в 10:30
Цитата: UDAV от 25 Сен. 2017 в 06:41
ЦитироватьУ меня Ippon разные модели
Не затруднит перечислить  конкретные модели,  которые умеют  в 12.8в   ?

Ну вы посмотрите схемы реальных ИБП. Ну по вашей же ссылке первая схема на LM317, и там стоит подстройка и написано, что на выходе 12В Если открыть не схему, а статью по этой ссылке, то там статья по ремонту APC, и вот вам цитата про зарядку в них:

"контролирует заряд батареи, тестирует ее реальной нагрузкой и защищает ее от перезаряда, обеспечивая непрерывную зарядку;
...
В микросхеме памяти EEPROM IC13 хранятся заводские установки, а также калиброванные установки уровней сигналов частоты, выходного напряжения, границ перехода, напряжения зарядки батареи.
...
Работа инвертора в «обратном» режиме используется для зарядки батареи пульсирующим током во время нормальной работы ИБП."

То есть то, о чем я и писал. Это типа качелей или моргалок. То есть выставлено напряжение 13.76В, но после окончания заряда ЗУ переходит в импульсный режим.

Поэтому вы приведите сами схему некоего "тупого" ИБП, у которого нет никаких защит от перезаряда. Я же вам привел схемы разных ИБП, и во всех ситуация иная, нежели вы описываете. Поэтому давайте вы сами найдете то, о чем везде пишите.

Вот как смысл из этой цитаты вам станет понятен, мы и продолжим. ОК?  :hello:
АРМ стенда онлайн: http://scada.kontar.ru Пользователь: Электротранспорт, Пароль: 111111

Гербалайф от всех болезней, Кашпировский лучший врач,  Орифлейм самая лучшая косметика, а МММ самый лучший способ вложения денег. Кто бы спорил. ;)

Яков93

Цитата: Кass от 26 Сен. 2017 в 11:06
Цитата: Яков93 от 25 Сен. 2017 в 17:31
Текст на английском поясняет только то, что LM317 уменьшает напряжение если идет превышение зарядного тока. Простейшая схема на токовом шунте и открывающемся транзисторе, которая если присмотреться есть и в моем Powercom. Сделана она скорее против КЗ, а не для сохранения здоровья батареи.

При чем здесь отключение зарядки с помощью МК?

В тексте говорится о том, что при открытии транзисторов по команде МК напряжение снижается до нуля. Это не ограничение тока. Ограничение работает иначе. Это именно отключение. В какой момент отключается, определяется прошивкой, но нам она не известна.
В каком тексте? Как раз такого текста Вы и не привели, текст который привели про ограничение тока при превышении напряжения на шунте, там никакого МК не требуется.